Navigating the path to independence for children, especially those with autism, can feel like a winding road filled with unique challenges. But here’s the good news: tailored Applied Behavior Analysis (ABA) strategies can make a world of difference! By honing in on each child’s individual strengths and needs, these strategies not only help develop essential daily living skills but also nurture self-confidence and independence.
So, how can caregivers effectively weave these strategies into their daily routines? That’s a question many parents ponder. This article is here to explore ten powerful ABA techniques that can empower your child in their everyday activities, paving the way for a brighter, more self-sufficient future. Let’s dive in together!
At Rori Behavioral Innovations, we truly believe in a personalized approach to ABA therapy. We focus on each child's unique strengths and challenges, ensuring that every child gets the support they need. Our clinicians conduct thorough evaluations to create tailored ABA strategies for promoting independence in everyday activities.
This personalized care model is more than just support; it’s about nurturing abilities through ABA strategies for promoting independence in everyday activities. Research shows that children who receive early, intensive therapy often see significant improvements in communication, social skills, and adaptive behaviors. This really highlights how effective customized interventions can be!
We also understand how important family involvement is. Effective programs emphasize the need for families to participate and consistently implement strategies at home. ABA strategies for promoting independence in everyday activities not only foster autonomy but also build self-sufficiency in children.
By blending evidence-based practices with a focus on personal needs, Rori Behavioral Innovations is dedicated to empowering every individual to thrive. Let’s explore this journey together! We’re here to help you every step of the way!

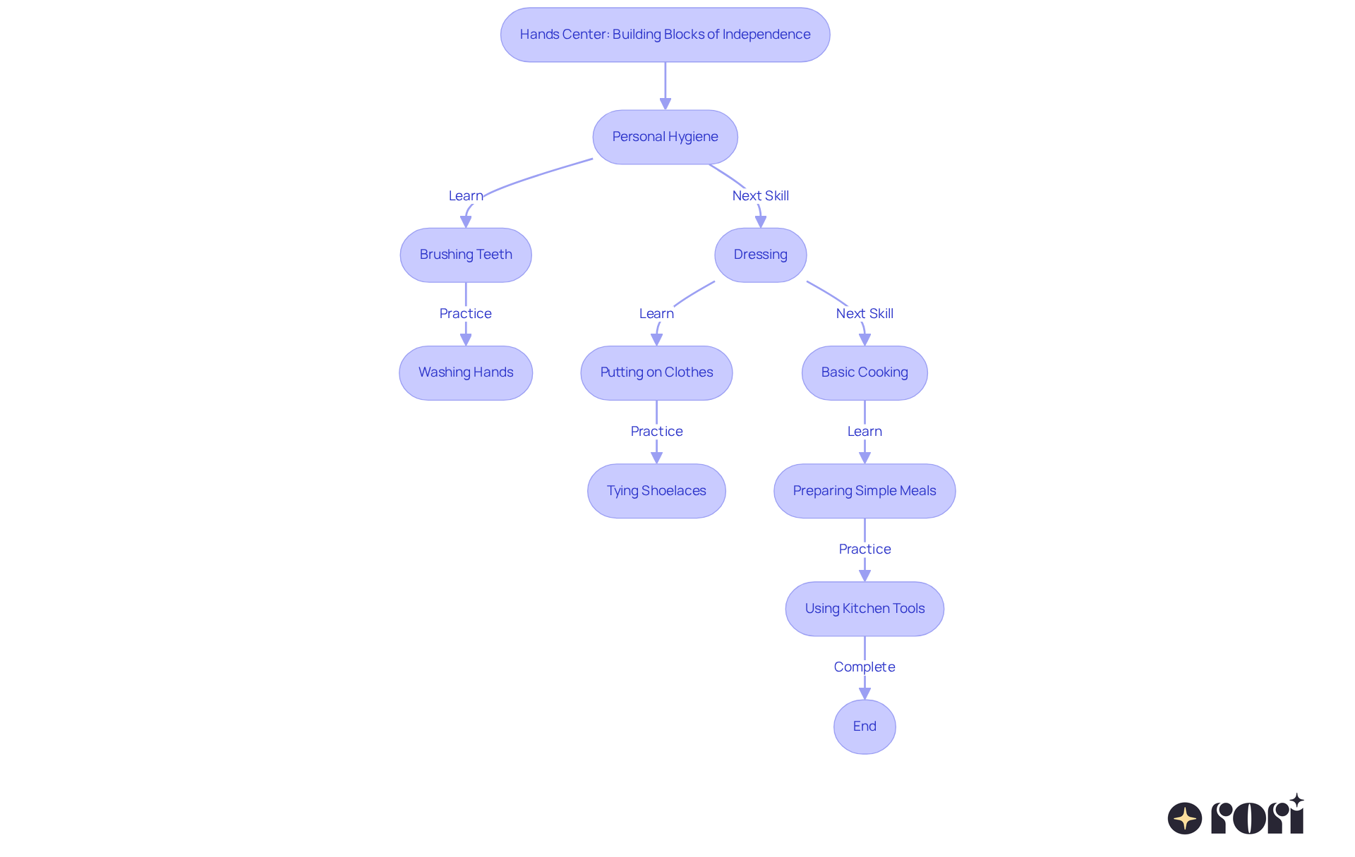
At Rori Behavioral Innovations, the Hands Center is all about helping young people gain the essential skills they need to thrive independently. We focus on important areas like personal hygiene, dressing, and basic cooking. By breaking these tasks down into manageable steps using ABA strategies for promoting independence in everyday activities, we empower youth to master them on their own. This structured approach not only boosts their confidence but also fosters self-reliance.
You might be wondering how this works in practice. Well, studies show that kids who engage in ABA therapy for self-care skills see real improvements in managing their personal hygiene and daily routines. For instance, our programs have successfully taught children how to brush their teeth and dress themselves, leading to greater self-sufficiency and a better quality of life.
As one ABA specialist put it, 'Teaching personal hygiene through structured methods empowers young individuals to take charge of their self-care, fostering a sense of accomplishment and autonomy.' This commitment to skill development at the Hands Center truly highlights how ABA strategies for promoting independence in everyday activities can turn everyday tasks into wonderful opportunities for growth.
Let’s explore this together! We’re here to help you every step of the way!

Visual schedules are such a fantastic resource in ABA therapy! They really help individuals grasp their daily routines. By showing tasks visually, these schedules let young ones see what’s coming up next, which can ease anxiety by providing clarity and structure. Research shows that kids with autism often feel less anxious when they use visual schedules, as these tools clarify expectations and help reduce emotional outbursts during transitions.
But that’s not all! Visual aids are effective tools within ABA strategies for promoting independence in everyday activities. Children start to manage their time and responsibilities better by using ABA strategies for promoting independence in everyday activities, which gives them a sense of control over their daily activities. Behavioral therapists emphasize that visual schedules turn abstract concepts like time and organization into practical steps, making it easier for kids to navigate their routines.
Plus, ABA strategies for promoting independence in everyday activities, such as visual schedules, empower youngsters to handle their routines on their own, which means fewer challenges for parents and more opportunities to celebrate progress. By breaking tasks into smaller, manageable steps, these schedules encourage young learners to actively engage with their routines, enhancing their overall learning experience and emotional regulation. And let’s not forget the role of caregivers! When they understand ABA principles, they can support their kids even better, leading to improved behavioral outcomes and a more nurturing home environment. This ultimately boosts caregiver confidence and informed decision-making.
Let’s explore this together! If you’re looking for ways to support your child’s journey, visual schedules might just be the perfect tool!

Functional communication is so important for helping young people with autism gain their independence. When kids learn to express their needs, desires, and emotions, they can navigate social situations and stand up for themselves much more effectively. This skill not only boosts their autonomy but also greatly enhances their quality of life.
Research shows that strong communication skills are linked to successful independent living. This means that when young individuals can communicate well, they can engage more fully in their communities and daily activities. Speech therapists emphasize the importance of teaching these skills through ABA strategies for promoting independence in everyday activities, as they foster meaningful interactions and help kids feel like they truly belong.
Ultimately, being able to communicate is crucial for individuals with autism. It opens doors to greater independence and self-advocacy in their everyday lives by implementing ABA strategies for promoting independence in everyday activities. Let’s explore this together and see how we can support our children on this journey!

Helping our young ones become self-sufficient is so important, right? Skills like grooming, dressing, and meal prep are important components of ABA strategies for promoting independence in everyday activities. Using ABA strategies for promoting independence in everyday activities, we break these skills down into manageable steps, making it easier for kids to learn at their own pace. This structured approach not only empowers them but also builds their confidence in daily activities.
Think about it: when kids can groom and dress themselves, it’s a game changer! It enhances their confidence and helps them interact better in social situations. Techniques like modeling and reinforcement in ABA strategies for promoting independence in everyday activities really support them in acquiring these skills. Caregivers can implement ABA strategies for promoting independence in everyday activities by using task analysis to guide kids through grooming and dressing tasks.
This method simplifies learning and gives kids a sense of accomplishment, reinforcing their ability to manage daily activities on their own by implementing ABA strategies for promoting independence in everyday activities. Plus, tracking progress helps caregivers see how their kids are developing, allowing for informed choices that lead to better behavioral outcomes and happier family dynamics.
Let’s explore this together! We’re here to help you every step of the way!

Emotional regulation is so important for helping our kids make independent decisions, especially for those with autism. Young individuals can learn to recognize and manage their emotions through ABA strategies for promoting independence in everyday activities. Techniques like modeling, role-playing, and coping strategies make a real difference! These tools help them tackle daily challenges more effectively, boosting their ability to make choices on their own.
And let’s not forget about caregivers! Your involvement is key. By understanding ABA strategies for promoting independence in everyday activities, you can provide consistent support at home that complements the professional help your child is receiving. This active participation not only leads to better behavioral outcomes but also empowers you to make informed choices that positively impact your child’s journey.
Research shows that emotional intelligence plays a big role in social success and overall well-being. It’s definitely a crucial area to focus on in developmental strategies. Experts agree that managing emotions is vital for personal growth, healthier relationships, and improved mental health. By developing these skills, young individuals can apply ABA strategies for promoting independence in everyday activities, paving the way for a more fulfilling and self-sufficient future.
Let’s explore this together! Your journey as a caregiver is important, and we’re here to help you every step of the way!

Problem-solving abilities are so important for helping young people become more independent! At Rori Care, we utilize ABA strategies for promoting independence in everyday activities, including techniques like task analysis and guided practice. This way, we teach kids how to tackle everyday challenges. Each behavioral plan is crafted just for them, taking into account their unique needs, strengths, and goals. This personalized care makes a real difference.
By setting clear, measurable objectives for behavior change and skill enhancement, we provide a transparent way to track progress. Our skilled behavior analysts use evidence-based strategies backed by the latest research, ensuring we apply the most effective methods for helping kids grow. Equipping young people with these skills is essential in implementing ABA strategies for promoting independence in everyday activities, helping them become more confident in their ability to face challenges on their own. This leads to significant growth and empowerment!
Let’s explore this together! If you’re a parent looking for ways to support your child’s independence, we’re here to help you every step of the way!

Parent training is such a vital part of ABA therapy here at Rori Care! It gives families the tools and ABA strategies for promoting independence in everyday activities to help their loved ones gain independence. Imagine being able to reinforce skills right at home using ABA strategies for promoting independence in everyday activities, as parents create a nurturing environment that truly fosters growth and autonomy. This way, the progress made in therapy can carry over into everyday life through the use of ABA strategies for promoting independence in everyday activities.
Our program is all about personalized support, tailored to meet each individual's unique needs. Caregivers can track progress through measurable goals, which is super helpful! This clear tracking helps families see where improvements are happening and adjust their strategies as needed. Plus, the adaptive strategies we use ensure that interventions stay effective and responsive to the changing needs of the individual.
By actively involving caregivers in the planning and assessment process, we equip them with essential ABA concepts and data-gathering skills. This not only promotes a sense of ownership in achieving behavioral goals but also builds a supportive community. We’re here to help you every step of the way! Let’s explore this together!

Social abilities training is so important for helping kids with autism interact independently. At Rori Care, we focus on ABA therapy, which really emphasizes effective communication, understanding social cues, and building friendships. Our social interaction group therapy, led by qualified therapists, is designed to boost social engagement and communication in a group setting, helping kids feel more competent and connected.
When young individuals improve these skills, they gain confidence in their social interactions, which is key to their independence. Studies show that kids who participate in organized social skills training (SST) make significant strides in social interaction and reciprocity, leading to better peer relationships. Experts highlight how crucial these skills are, noting that being able to navigate social situations can greatly enhance a young person's overall quality of life.
As kids learn to read social signals and respond appropriately, they become more adept at forming meaningful relationships, which ultimately boosts their self-sufficiency in daily activities by utilizing ABA strategies for promoting independence in everyday activities. Plus, at Rori Care, we’re committed to empowering caregivers with ABA strategies for promoting independence in everyday activities. We want to make sure you’re actively involved in your child’s progress through education and data collection.
Let’s explore this together! We’re here to help you every step of the way!

At Rori Care, data collection is a key part of ABA strategies for promoting independence in everyday activities, as it helps clinicians effectively measure progress. Our qualified behavior analysts create individualized plans that include measurable goals and evidence-based strategies, ensuring that each child's unique needs are met.
By tracking behaviors and skills systematically, therapists can see how well interventions are working and make adjustments as needed. This data-driven approach not only utilizes ABA strategies for promoting independence in everyday activities but also highlights the importance of ongoing evaluation to better respond to each child's needs.
And don’t worry - Rori Care takes privacy seriously! We adhere to HIPAA compliance, which means all data is anonymized and handled securely. This gives parents peace of mind when it comes to privacy and data management.
Let’s explore this together! If you have any questions or want to learn more about how we can support your child, we’re here to help you every step of the way!

Promoting independence in daily activities is truly a journey that can make a world of difference for individuals, especially children with autism. By using personalized ABA strategies, we can focus on nurturing each child's unique abilities while addressing their specific challenges. This tailored approach not only helps foster independence but also builds confidence and self-sufficiency in various aspects of daily living.
Let’s talk about some key strategies! Functional communication, self-help skills, emotional regulation, and problem-solving abilities are all crucial. With structured techniques like visual schedules, task analysis, and parent training, caregivers can effectively support their children in mastering these essential skills. Each of these elements plays a part in a comprehensive framework that empowers individuals to navigate their daily lives with greater autonomy and success.
As families embark on this journey, it’s so important to remember the power of collaboration between therapists and caregivers. Engaging in the ABA process not only reinforces the skills learned in therapy but also creates a supportive environment that encourages growth and independence. By embracing these strategies, families can truly help their children thrive and achieve the independence they deserve, paving the way for a more fulfilling and self-sufficient future.
So, let’s explore this together! We’re here to help you every step of the way!
What is the focus of Rori Behavioral Innovations' ABA therapy?
Rori Behavioral Innovations focuses on a personalized approach to ABA therapy, tailoring strategies to each child's unique strengths and challenges to promote independence in everyday activities.
How does personalized ABA therapy benefit children?
Personalized ABA therapy can lead to significant improvements in communication, social skills, and adaptive behaviors, especially when children receive early and intensive therapy.
Why is family involvement important in ABA therapy?
Family involvement is crucial as effective programs emphasize the need for families to participate and consistently implement strategies at home, fostering autonomy and self-sufficiency in children.
What skills does the Hands Center focus on developing?
The Hands Center focuses on essential skills such as personal hygiene, dressing, and basic cooking, helping young people gain independence through manageable steps.
How do ABA strategies enhance self-care skills?
ABA strategies break down self-care tasks into manageable steps, leading to real improvements in children's ability to manage personal hygiene and daily routines, thereby boosting self-sufficiency.
What role do visual schedules play in ABA therapy?
Visual schedules help children understand their daily routines by providing clarity and structure, which can reduce anxiety and improve emotional regulation during transitions.
How do visual schedules promote independence?
By using visual schedules, children learn to manage their time and responsibilities better, gaining a sense of control over their daily activities and enhancing their overall learning experience.
How can caregivers support their children using ABA principles?
Caregivers who understand ABA principles can better support their children, leading to improved behavioral outcomes and a more nurturing home environment, which ultimately boosts caregiver confidence.