Navigating the unique needs of a child with autism can feel like a winding road for parents, often filled with uncertainty and countless questions. 🤔 A behavior assessment battery can be a game-changer in this journey, offering valuable insights that help create personalized treatment plans tailored to each child's strengths and challenges. But how can parents make the most of these assessments to truly support their child's growth and development?
In this article, we’ll explore the many benefits of behavior assessments. They play a crucial role in fostering independence, enhancing social skills, and ultimately transforming the care experience for both children and their families. Let’s dive in together and discover how these tools can make a difference! 🌟
At Rori Care, we understand that navigating the world of ABA treatment can feel overwhelming for parents. That’s why our ABA Treatment starts with a thorough behavior assessment battery. This process gathers detailed insights into your child’s behaviors, strengths, and challenges. By taking a multi-dimensional approach, our clinicians can craft tailored interventions that truly meet your child’s unique needs. It’s all about making therapy effective and personal!
We believe in individualized planning, ensuring that every behavioral plan is designed just for your child. This means personalized support that fits their specific situation. We set clear, measurable goals for behavior change and skill development, giving you transparent benchmarks to track progress. Plus, our evidence-based methods are grounded in the latest research, so you can trust that we’re using the best techniques to help your child thrive.
This comprehensive behavior assessment battery not only aids in diagnosis but also lays the foundation for a treatment plan that evolves with your child’s growth. We keep a close eye on their progress and responsiveness, making adjustments as needed to optimize outcomes. And here’s something exciting: our behavior care engine generates automatic progress reports, freeing up 50% more time for youth treatment!
We also empower caregivers with specific ABA principles and strategies, helping you support your child’s behavioral goals. Let’s explore this journey together! We’re here to help you every step of the way!

The behavior assessment battery is super important for crafting personalized treatment plans that really meet the unique needs of each child. By carefully looking at the data gathered during these evaluations, clinicians can spot specific behavioral patterns and triggers through the behavior assessment battery. This understanding helps create targeted interventions that not only address immediate challenges but also support long-term growth and development.
At Rori Care, we really believe in this tailored approach. It’s clear that personalized plans lead to more effective and meaningful outcomes in therapy. Research shows that early and intensive ABA interventions, guided by thorough evaluations, can significantly boost social skills, language abilities, and emotional regulation in young ones. Plus, when parents and caregivers get involved in the evaluation process, it makes these interventions even more effective, aligning them with the child’s strengths and developmental goals.
Our certified analysts use evidence-based methods grounded in the latest studies, ensuring that interventions are both effective and aligned with the individual’s developmental objectives. And let’s not forget about technology! Integrating the behavior assessment battery into behavior assessments really enhances the accuracy and effectiveness of these evaluations. Automatic data collection during clinical sessions allows our team to focus on the child without interruptions, ensuring that all data is securely stored, anonymized, and deleted after analysis.
This systematic approach not only improves autism treatment but also empowers caregivers with ABA principles and strategies, boosting their ability to support their child’s behavioral goals. Ongoing evaluation and adjustments to treatment plans based on client progress are key to achieving the best outcomes. Ultimately, behavior evaluations are essential in helping kids reach their full potential. Let’s explore this journey together!

The behavior assessment battery plays a vital role in helping kids with autism grow their social skills. By utilizing a behavior assessment battery to identify specific strengths and areas for improvement, clinicians can create personalized interventions that boost communication, interaction, and relationship-building. For instance, techniques like role-playing and social stories, tailored from assessment insights, have shown great success in helping young people navigate social situations more effectively.
Research shows that structured behavioral strategies, when woven into therapy, can really enhance confidence and improve social interactions. Plus, using methods like Discrete Trial Training (DTT) and Task Analysis helps break down complex social skills into bite-sized steps, making learning and application much easier. As a result, kids not only pick up essential skills but also gain greater independence and success in social settings.
It’s important to remember that the collaboration between families and practitioners is key in this journey. By working together, they can ensure that interventions are continuously adjusted to meet each child’s evolving needs. So, let’s explore this together! We’re here to help you every step of the way!

The behavior assessment battery is crucial for clinicians, as it provides valuable insights that help shape effective treatment strategies for individuals with autism. By carefully analyzing the behavior assessment battery, clinicians can keep track of progress, identify emerging trends, and adjust interventions as needed. This evidence-based approach not only boosts treatment effectiveness but also gives families clear metrics to understand their child's developmental journey.
Continuous assessment and adjustment are key! They ensure that treatment remains flexible and tailored to each individual's unique needs. Research shows that early and consistent monitoring of behavioral progress can significantly enhance communication, social skills, and overall independence for those undergoing ABA therapy. Plus, the Autism Society highlights how crucial the behavior assessment battery is in customizing interventions that align with personal strengths and preferences.
We’re excited to share that our use of AI technology for automatic progress report creation and data gathering allows clinicians to focus more on treatment, freeing up 50% more time for your child's care. It’s also essential to recognize the different communication styles among autistic individuals, as personalized evaluations can better meet their unique needs.
While behavior evaluations are vital in autism support, it’s important to acknowledge the ongoing conversations about the criticisms of ABA methods. This balanced perspective honors the uniqueness of each individual. Let’s explore this together! We’re here to help you every step of the way!

The behavior assessment battery is essential for helping children with autism become more independent and self-sufficient. By identifying specific skills that need a little extra attention, clinicians can create targeted interventions that really promote autonomy in daily activities. As Carly Fleischmann beautifully put it, "I don't have a voice. I have a website," which really emphasizes the value of self-advocacy and independence.
When we focus on practical life skills like self-care and decision-making, the behavior assessment battery provides organized evaluations that help guide the therapy process in a meaningful way. Research shows that early and intensive ABA intervention can lead to significant improvements in cognitive abilities and social integration. This really strengthens the case for regular assessments!
With Rori Care's care engine, treatment plans are continuously updated based on progress report data. This means that interventions can be flexible and responsive to each child's unique needs. By emphasizing autonomy, we not only enhance a young person's quality of life but also equip them with essential tools to tackle future challenges successfully.
The tailored approach of these evaluations, which utilizes a behavior assessment battery, ensures that every child's individual requirements are met, paving the way for meaningful growth and independence. Parents, don’t hesitate to engage with clinicians! Ask about specific strategies that can be customized to fit your child's needs. This empowers you to take an active role in your child's therapy journey. Let’s explore this together!

Evaluating the behavior assessment battery is so important when it comes to helping kids with autism and other behavioral challenges. By figuring out what’s behind these actions, clinicians can develop tailored strategies that meet each child’s unique needs. Understanding why these behaviors happen is key; it helps us implement proactive strategies that replace unwanted actions with positive alternatives. For instance, the ABC Model—Antecedent, Behavior, and Consequence—serves as a foundational tool in Applied Behavior Analysis (ABA) therapy, guiding clinicians to identify triggers and outcomes that influence behavior.
Effective behavior modification strategies, informed by the behavior assessment battery data, include positive reinforcement. This approach boosts the chances of desired behaviors by rewarding them with praise or tokens. Plus, techniques like task chaining break down complex tasks into smaller, manageable steps, which helps kids develop skills and gain independence. Making environmental adjustments, like creating calming spaces and using visual supports, can also significantly improve a young person’s ability to manage their emotions and reduce triggers.
The impact of these evaluations goes beyond just personal growth; they greatly enhance overall well-being and social interactions. By fostering a deeper understanding of each child’s unique needs, caregivers and clinicians can work together to create a supportive environment that encourages growth and development. This holistic approach not only tackles immediate behavioral issues but also sets the stage for long-term success in social and communication skills. Additionally, Rori Care's care engine integrates a behavior assessment battery, allowing for automatic progress report generation, which ensures ongoing evaluation and informed decision-making. Empowering caregivers with ABA principles and strategies boosts their ability to support their children’s behavioral goals, ultimately leading to better outcomes and a sense of empowerment for everyone involved.
Let’s explore this together! We’re here to help you every step of the way!

Joint care plays a vital role in autism treatment, and evaluations are a key link between parents and healthcare providers. At Rori Care, our dedicated clinicians truly value the involvement of parents in the assessment process. By engaging with families, we gain invaluable insights into a child's behavior assessment battery across different settings. This approach fosters open communication and teamwork, allowing parents to be active contributors to their child's care.
When we equip caregivers with ABA principles and strategies within a behavior assessment battery, it boosts their ability to support their child's behavioral goals, leading to better outcomes. These partnerships not only enhance the effectiveness of interventions but also empower families to nurture their child's development at home. For instance, when parents share observations from daily routines, clinicians can tailor their approaches to meet each child's unique needs. This collaboration has shown remarkable results, with 90% of youth experiencing significant improvements when caregivers are actively involved.
Involving parents in this way creates a supportive environment that encourages growth and independence for the child. To further support families, we recommend:
It's also important to note that around 50% of mothers of children on the spectrum experience signs of depression. This highlights just how crucial a supportive network is for families navigating Autism Spectrum Disorder (ASD).
The transformative power of ABA therapy, which helps develop social skills and emotional regulation, underscores the importance of collaborative care in achieving positive outcomes for children. Let’s explore this together! We’re here to help you every step of the way!

Incorporating technology into the behavior assessment battery has truly transformed how clinicians gather and analyze data. With innovative tools like mobile apps and specialized software, real-time data collection and tracking of behavioral patterns have become a breeze. This not only boosts the accuracy of assessments but also streamlines communication between parents and clinicians.
For instance, Rori Care - ABA Treatment uses advanced AI to automate progress report creation. This clever approach frees up 50% more time for youth treatment, which is crucial since half of ABA treatment time is often spent on report writing. Imagine how much more focused clinicians can be on individualized treatment, ensuring that interventions are tailored to each child's unique needs through measurable goals and evidence-based strategies!
Plus, assistive technology has shown great promise in improving communication skills and enhancing social competencies in individuals with autism. It’s heartening to see how these mobile applications reinforce the effectiveness of treatment. Ongoing data collection plays a vital role in the behavior assessment battery, which optimizes treatment outcomes by allowing interventions to be adjusted based on real-time insights.
By leveraging these technologies, Rori Care can deliver timely and effective interventions, ultimately fostering better outcomes in autism care. Let’s explore this together and see how these advancements can make a difference for your family!

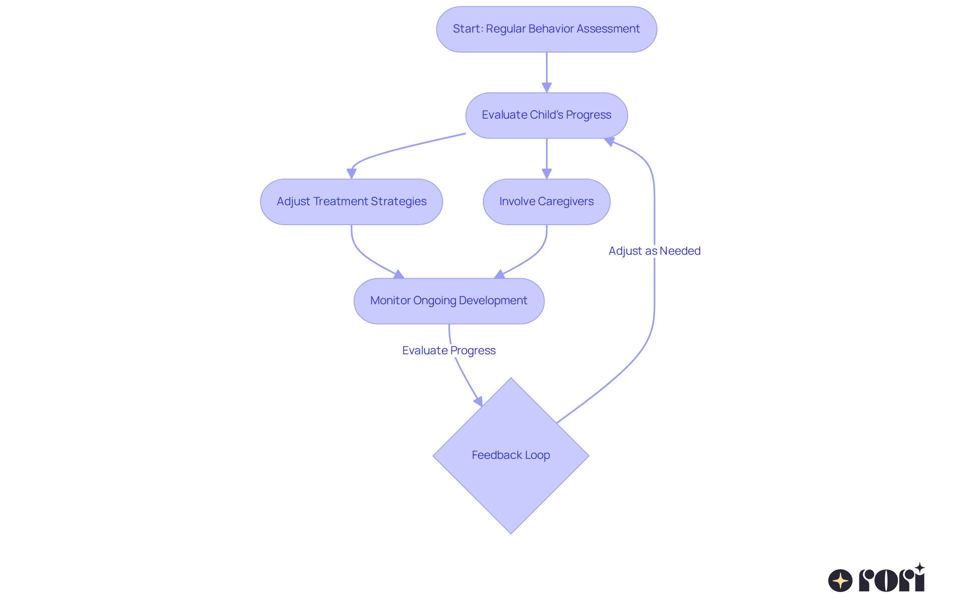
Regular behavior assessment battery evaluations are crucial for helping kids with autism thrive! 🌟 When clinicians keep a close eye on a young patient’s development, they can make timely adjustments to treatment strategies. This proactive approach ensures that interventions are tailored to each child’s changing needs, which can really boost the effectiveness of their treatment.
Research shows that sessions lasting between 12 to 24 months can lead to meaningful progress. This highlights just how crucial it is to stay engaged in therapy over time. Plus, when treatment strategies are adjusted based on the behavior assessment battery, kids often feel a sense of accomplishment as they can see their progress clearly.
Involving family dynamics and insights from caregivers in these evaluations is key. It helps clinicians get a well-rounded view of what the young person needs, leading to more personalized and effective interventions. Caregivers have such valuable insights into their child’s behaviors, triggers, and needs, making their involvement priceless in this journey.
It’s also worth noting that kids with lower baseline levels tend to show greater improvement in adaptive behavior scores. This really emphasizes the importance of early and ongoing evaluations through a behavior assessment battery in crafting effective treatment plans.
At Rori Care - ABA Therapy, we’re here to support you! We offer a Free Consultation, and by blending personalized therapy with advanced AI, we can monitor progress and generate reports. This means we provide 50% more time for treatment! 🎉 We empower caregivers with ABA principles and strategies, helping you support your child’s behavioral goals through active involvement and data collection. Let’s explore this together!

The benefits of conduct evaluations in autism treatment are truly remarkable! The behavior assessment battery provides essential insights into a young person's behavior and helps shape personalized treatment strategies that lead to positive outcomes. At Rori Care - ABA Therapy, we harness our care engine and cutting-edge AI technology to perform functional analysis, which allows us to create automatic progress reports for clinician review. This innovative approach gives your child 50% more time for treatment, letting our specialists focus on delivering personalized care.
Effective behavior assessment battery evaluations can significantly impact social skills, reduce challenging behaviors, and promote greater independence. By prioritizing thorough evaluations, Rori Care ensures that every child receives the tailored support they need to flourish. Regular evaluations with the behavior assessment battery are key to tracking progress and effectiveness in ABA intervention, as they allow us to adjust strategies based on each child's evolving needs.
And let’s not forget about the vital role of parental involvement in ABA therapy! When parents engage, it helps ensure that skills are practiced consistently in everyday settings. This collaborative approach not only addresses immediate behavioral challenges but also fosters long-term success, empowering young individuals to navigate social situations with confidence and skill.
Plus, when we educate caregivers on ABA principles, it boosts their ability to support their child's behavioral goals, leading to better outcomes and informed decision-making. So, let’s explore this together! We’re here to help you every step of the way!

The insights shared throughout this article really highlight the incredible impact a behavior assessment battery can have in tailoring care for children, especially those with autism. By focusing on thorough evaluations, caregivers and clinicians can team up to create personalized treatment plans that truly meet each child's unique needs, helping them grow and gain independence.
Key points show that behavior assessments do more than just inform effective intervention strategies; they also boost social skills, reduce challenging behaviors, and promote self-sufficiency. Plus, with technology stepping in, the assessment process becomes even smoother, allowing for real-time data collection and adjustments to treatment plans based on ongoing evaluations. When parents get involved as active participants in this journey, it enriches the therapeutic experience and leads to better outcomes for children.
In wrapping up, the benefits of behavior assessments in autism care are truly significant. By embracing a collaborative, data-driven approach, families and clinicians can work hand in hand to empower children, helping them navigate social situations with confidence and reach their fullest potential. It’s so important to recognize the value of continuous assessment and adjustment, ensuring that every child gets the tailored support they need to thrive. Let’s explore this journey together, as the path to success is best traveled in partnership!
What is the purpose of the behavior assessment battery at Rori Care?
The behavior assessment battery gathers detailed insights into a child's behaviors, strengths, and challenges, allowing clinicians to craft tailored interventions that meet the child's unique needs.
How does Rori Care ensure individualized treatment plans?
Rori Care designs personalized behavioral plans for each child, setting clear, measurable goals for behavior change and skill development based on the data gathered during assessments.
What methods does Rori Care use to track progress in therapy?
Rori Care employs evidence-based methods and generates automatic progress reports through their behavior care engine, allowing for efficient tracking of a child's progress and responsiveness.
How do behavior assessments contribute to social skills development in children with autism?
Behavior assessments help identify specific strengths and areas for improvement, enabling clinicians to create personalized interventions that enhance communication, interaction, and relationship-building skills.
What role do parents and caregivers play in the evaluation process?
Involvement of parents and caregivers in the evaluation process aligns interventions with the child's strengths and developmental goals, making the interventions more effective.
What techniques are used to improve social skills in children?
Techniques such as role-playing and social stories, along with structured behavioral strategies like Discrete Trial Training (DTT) and Task Analysis, are used to enhance social skills and confidence.
How does Rori Care adapt treatment plans over time?
Rori Care continuously evaluates and adjusts treatment plans based on client progress to optimize outcomes and support the child's ongoing development.
What technology is integrated into the behavior assessment process?
Rori Care utilizes technology for automatic data collection during clinical sessions, which enhances the accuracy and effectiveness of evaluations while ensuring data security.