In the world of autism care, data-driven strategies are truly changing the game! 🌟 By using advanced technology and ongoing assessments, caregivers and therapists can craft personalized ABA therapy plans. These plans not only tackle individual behavioral challenges but also bring families into the mix, making the process a team effort.
But as autism therapy continues to evolve, it raises an important question: how can practitioners ensure these data-driven methods stay effective and responsive to each child’s unique journey? Let’s explore this together!
At Rori Care, we understand that every child is unique, and that’s why we take the time to create personalized ABA treatment plans just for them. Our extensive assessment process helps us get to know each individual’s specific needs. By utilizing data-driven ABA therapy plans for autism care and the latest AI technology, our clinicians can craft interventions that tackle those particular behavioral challenges. This way, therapy becomes not just effective, but truly relevant to your child’s journey.
Imagine a space where your child feels engaged and supported. That’s what our innovative approach aims to achieve! We’re all about creating a nurturing atmosphere where young people can really thrive. Plus, with our automatic progress report generation, we’re able to free up 50% more time for direct youth treatment. This means more focused and personalized care for your child.
Key elements of our program include:
These components empower caregivers like you to actively participate in your child’s behavioral goals. We believe that informed participation and gathering information can make a real difference. So, let’s explore this together! We’re here to help you every step of the way!

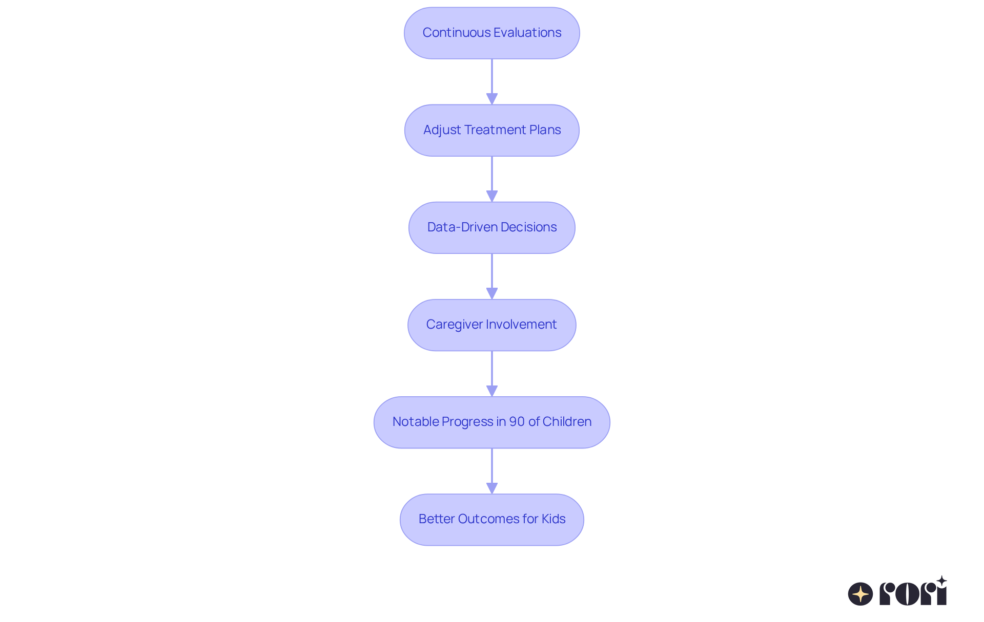
At Rori Care, we understand that keeping track of a young person's development can feel overwhelming for parents. That’s why we conduct continuous evaluations, allowing our therapists to adjust treatment plans as needed. Regular data collection is essential for creating data-driven ABA therapy plans for autism care, allowing our clinicians to spot trends in behavior and make informed decisions about necessary changes. This adaptive approach is fundamental to data-driven ABA therapy plans for autism care, ensuring that therapy remains relevant and effective, ultimately leading to better outcomes for kids.
We also believe in the power of active caregiver involvement. When parents engage fully, we see notable progress in 90% of children! Isn’t that encouraging? It’s all about working together to create the best possible environment for growth. Plus, we take privacy seriously. Rori Care follows HIPAA regulations, ensuring that all technology we use is secure. Your information is anonymized and can be removed upon request, reinforcing our commitment to both privacy and effective treatment.
Let’s explore this together! We’re here to help you every step of the way!

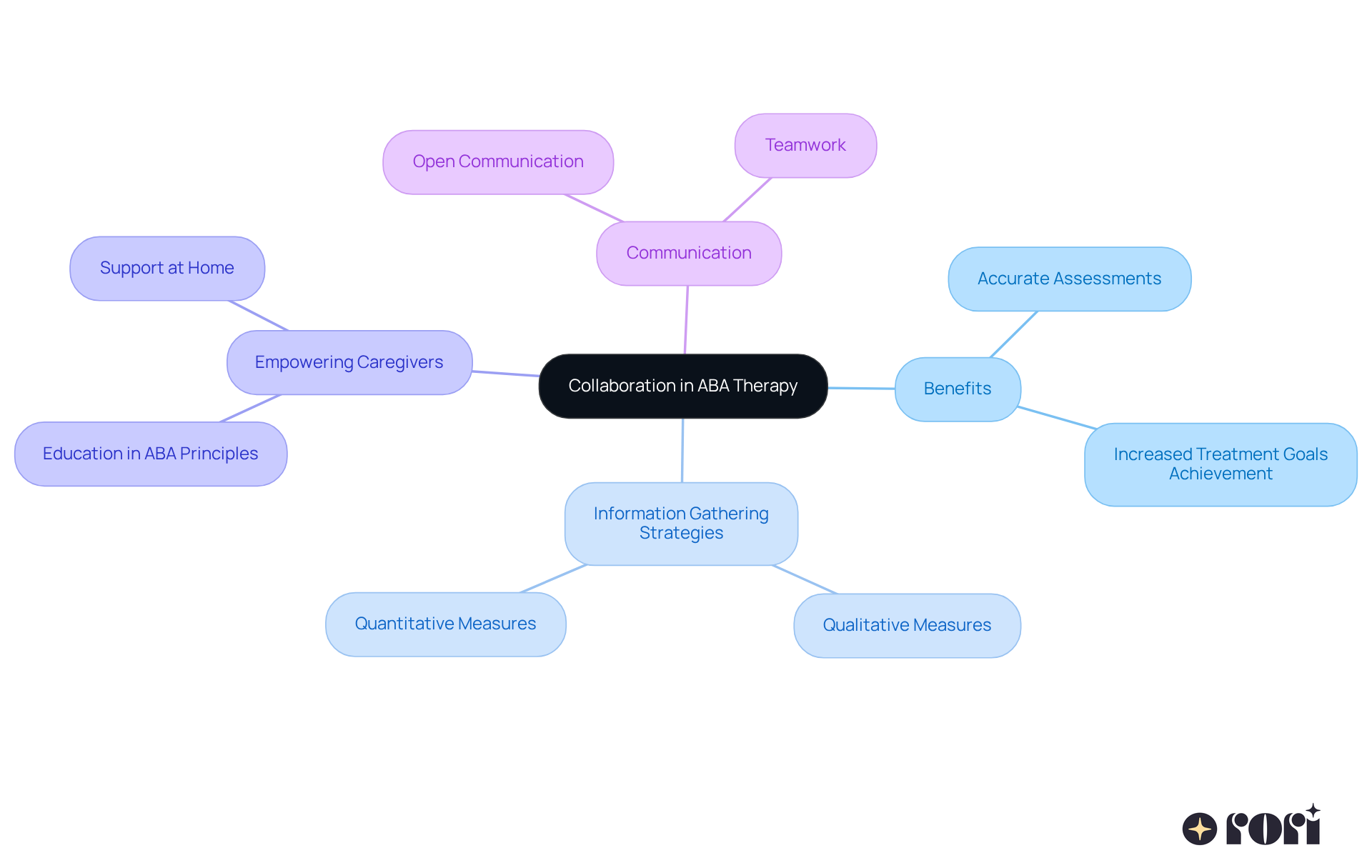
In today’s world of ABA therapy, technology plays a vital role in how we collect and analyze information. Rori Care is here to empower caregivers with the knowledge and skills they need to support their child’s behavioral goals. By focusing on ABA principles and strategy alignment, we make it easier for families to gather important information.
Imagine being able to observe your child’s behaviors in real-time! With mobile apps and visualization tools, therapists can gain quick insights into a young one’s progress. This means they can make timely adjustments to treatment plans, ensuring interventions are as precise as possible. Studies show that practices using mobile applications often report improved data accuracy and efficiency, with some even achieving a 40% reduction in administrative workload. How amazing is that?
Plus, these tools create a collaborative atmosphere where families can actively participate in their child’s development. By monitoring behaviors outside of treatment sessions, parents can feel more involved and connected. And with Rori Care’s integration of customized treatment and advanced AI, we’re able to generate automatic progress reports, freeing up 50% more time for youth treatment.
As the demand for data-driven methods grows, mobile applications are increasingly being utilized for data-driven ABA therapy plans for autism care. In fact, the market is projected to grow by 4.56% each year, contributing to an overall ABA market expected to reach $9.96 billion by 2030! This trend really highlights how important it is to use technology to enhance therapeutic results and tailor interventions to each child’s unique needs.
Let’s explore this together! We’re here to help you every step of the way!

Cooperation between families and therapists is essential for gathering information and effectively utilizing data-driven ABA therapy plans for autism care. When families actively engage, they share valuable insights about their child's behaviors outside of therapy sessions. This really boosts the information pool!
This partnership not only makes assessments more accurate but also helps ensure that therapeutic strategies are reinforced in daily life. And guess what? This leads to more reliable and lasting progress! Studies show that kids with involved families are almost twice as likely to reach their treatment goals. They benefit from the ongoing reinforcement of skills learned during sessions.
Plus, utilizing effective information-gathering strategies, such as both qualitative and quantitative measures, enables therapists to develop data-driven ABA therapy plans for autism care that are customized to each child's unique needs. This maximizes the chances for significant improvements. By promoting open communication and teamwork, families and therapists can create a supportive atmosphere that enhances the effectiveness of ABA interventions.
Empowering caregivers through education in ABA principles and strategies helps them provide the right support at home. This ultimately leads to better behavioral outcomes and stronger family dynamics. Let’s explore this together!

Effective communication of research findings is so important for empowering families throughout the journey of data-driven ABA therapy plans for autism care. Therapists need to share information in a clear and accessible way, highlighting key insights and progress. This approach helps families grasp their child’s development better and encourages them to actively participate in discussions about treatment adjustments. When information is clear, it builds trust and collaboration, which really enhances the therapeutic relationship.
At Rori Care, we make sure to gather information automatically during sessions. This means our clinical team is always available for your child without interrupting the flow of treatment. Plus, all information is securely stored, anonymized, and deleted after analysis, showing our commitment to privacy and security.
Research shows that families using organized communication techniques see a 55% increase in emotional connection and trust-both of which are essential for effective treatment. And it gets better! Families who are kept in the loop about their child’s progress through clear data presentation are 70% more likely to maintain healthy emotional relationships, leading to better treatment outcomes.
To boost communication even further, consider scheduling regular meetings to chat about your child’s progress and any necessary tweaks to their treatment plan. Our behavior care engine updates intervention and skill acquisition plans using data-driven ABA therapy plans for autism care based on the progress made after each session. Let’s explore this together!

Setting measurable objectives is key to making ABA treatment successful! 🎯 Goals should be specific, achievable, and time-bound. This way, therapists can track progress and see how effective their interventions are. Research shows that when target behaviors are clearly defined, the chances of reaching those goals go way up - over 75% of successful ABA interventions start with well-defined goals!
This organized approach not only promotes accountability but also motivates young individuals by providing clear milestones to celebrate. For example, setting goals that are 10-20% above baseline levels keeps motivation high while ensuring progress. By using SMART principles - Specific, Measurable, Achievable, Relevant, and Time-bound - therapists can create data-driven ABA therapy plans for autism care that help adjust treatment and boost the overall effectiveness of therapy.
At Rori Care, our behavior care engine utilizes data-driven ABA therapy plans for autism care to update behavior intervention and skill acquisition plans after each session based on what’s been achieved. This ensures that treatment plans are flexible and responsive to each individual’s needs. Plus, when suggested hours are fully utilized with active caregiver participation, we see significant progress in 90% of youngsters! This really highlights how important goal setting is for fostering positive outcomes.
With active caregiver involvement and the power of AI to automate progress reports, Rori Care helps families support their children’s behavioral goals effectively. Let’s explore this together! We’re here to help you every step of the way!

Educating parents about data-driven ABA therapy plans for autism care is crucial for involving them in ABA intervention. When parents learn how to gather and interpret data, they can share valuable insights that really enhance the treatment process. This kind of engagement not only helps keep interventions consistent across different settings but also empowers parents to play an active role in their child's development.
Did you know that research shows between 63% and 88% of youth experience positive effects from ABA therapy? This is especially true for those who participate in early, intensive therapy-around 25 to 40 hours a week. Plus, experts agree that parental involvement is the key factor in the success of early intervention programs for kids with autism. It helps reinforce the behaviors learned during therapy right at home.
By improving caregiver training, parents gain a deeper understanding of ABA principles and strategies. This knowledge allows them to make informed decisions that can positively impact their child's progress. When parents actively engage in their child's treatment, they can significantly boost the effectiveness of data-driven ABA therapy plans for autism care, leading to amazing results for children with autism.
Let’s explore this together! Your involvement can make a world of difference!

Understanding behavioral trends is so important for improving ABA treatment! By taking a closer look at the information gathered over time, therapists can identify patterns that inform their data-driven ABA therapy plans for autism care, helping them know when and how to tweak treatment plans. This approach not only makes sure that therapy evolves with the child’s needs but also boosts the effectiveness of the interventions.
For instance, visual tools like scatterplots and line graphs allow therapists to quickly make sense of complex data, making it easier to adjust strategies based on what they see. Regularly reviewing this information helps practitioners catch consistent behavior changes, ensuring that the interventions stay relevant and impactful.
Plus, continuously assessing and adjusting the treatment plan is key. It allows for ongoing adaptation to the child’s development. Experts emphasize how crucial analysis is for making informed decisions about treatment adjustments, highlighting the teamwork between practitioners and families.
Ultimately, the implementation of data-driven ABA therapy plans for autism care leads to more personalized and effective treatment strategies, paving the way for better outcomes for individuals with autism. Let’s explore this together!

Incorporating feedback loops into ABA treatment is super important for continuous improvement! When therapists and families share consistent feedback, it allows for real-time tweaks to treatment strategies. This means therapy can adapt to the individual’s progress and specific needs, making it more effective.
This dynamic approach not only enhances the quality of care but also optimizes results for young individuals by utilizing data-driven ABA therapy plans for autism care. Research shows that regular feedback really boosts treatment integrity, helping therapists refine their interventions effectively. Plus, with technology like AI and electronic data collection tools, these real-time adjustments become even easier!
By blending customized treatment with advanced AI to monitor and generate progress reports, Rori Care can actually provide 50% more time for youth care. Isn’t that amazing? Prioritizing feedback and ongoing assessments helps practitioners in creating data-driven ABA therapy plans for autism care that foster a more adaptive therapeutic environment. This ultimately leads to better developmental trajectories and an improved quality of life for children with autism. Let’s explore this together!

As the world of ABA treatment continues to grow, it’s so important to look ahead at the trends that can really make a difference for our kids. Innovations like artificial intelligence, telehealth, and advanced data analytics are set to transform how we provide and observe treatment. At Rori Care, we’re excited to use cutting-edge AI to automate progress report generation. This not only makes our services more efficient but also gives us 50% more time to focus on what truly matters - your child’s treatment!
By creating data-driven ABA therapy plans for autism care, setting measurable goals, and using evidence-based strategies, we ensure that each behavioral plan is tailored just for your child’s unique needs. Plus, with ongoing evaluations, we can keep a close eye on progress and make adjustments as needed. Staying informed about these trends helps us adopt new strategies that enhance the effectiveness of our interventions. Together, we can ensure that therapy remains relevant in this ever-changing landscape. Let’s explore this journey together!

Data-driven ABA therapy plans offer a fresh perspective on autism care, focusing on personalized interventions that cater to each child's unique needs. By harnessing technology, ongoing assessments, and active family involvement, these plans help ensure that therapy stays relevant and effective, leading to better outcomes for our children.
Throughout our journey, we’ve highlighted key strategies like continuous evaluations, measurable goal setting, and clear communication of data findings. These elements are essential for success in ABA therapy. Plus, integrating technology not only simplifies data collection but also boosts collaboration between families and therapists, creating a nurturing environment for our kids to thrive. And let’s not forget how training parents in data-driven practices empowers them to take an active role in their child’s development, reinforcing those important behaviors outside of therapy sessions.
As ABA therapy continues to evolve, embracing these innovative strategies will be vital for enhancing treatment effectiveness. By committing to data-driven practices, families and therapists can join forces to create a brighter future for children with autism. Together, we can ensure that every step of the therapeutic journey is informed, adaptive, and focused on achieving meaningful progress. Let’s explore this together!
What is Rori Care's approach to ABA therapy for autism?
Rori Care creates personalized ABA treatment plans based on extensive assessments of each child's unique needs. They utilize data-driven strategies and the latest AI technology to craft interventions that effectively address specific behavioral challenges.
How does Rori Care ensure the effectiveness of their therapy plans?
Rori Care conducts continuous evaluations and regular data collection to adapt treatment plans as needed. This adaptive approach allows clinicians to spot trends in behavior and make informed decisions, ensuring therapy remains relevant and effective.
What are the key components of Rori Care's ABA therapy program?
The key components include personalized planning, measurable objectives, and data-driven ABA therapy plans based on evidence-based strategies. These elements empower caregivers to actively participate in their child's behavioral goals.
How does caregiver involvement impact the effectiveness of therapy at Rori Care?
Active caregiver involvement is crucial, as it has been shown to lead to notable progress in 90% of children. Rori Care emphasizes collaboration between therapists and families to create the best possible environment for growth.
What role does technology play in Rori Care's ABA therapy?
Technology is vital in collecting and analyzing information. Rori Care uses mobile apps and visualization tools to provide real-time insights into a child's progress, allowing for timely adjustments to treatment plans and enhancing data accuracy.
How does Rori Care ensure the privacy of families?
Rori Care follows HIPAA regulations to protect privacy. All technology used is secure, and information is anonymized, with the option for removal upon request, reinforcing their commitment to privacy and effective treatment.
What are the benefits of using mobile applications in ABA therapy?
Mobile applications improve data accuracy and efficiency, with some practices reporting a 40% reduction in administrative workload. They also foster a collaborative atmosphere, allowing families to monitor behaviors and participate actively in their child's development.
What is the projected growth of the ABA therapy market?
The ABA therapy market is expected to grow by 4.56% each year, contributing to an overall market projected to reach $9.96 billion by 2030, highlighting the importance of data-driven methods and technology in enhancing therapeutic results.