This article shares ten effective examples of least to most prompting in Applied Behavior Analysis (ABA) therapy, specifically designed for parents. It highlights how this structured approach starts with minimal assistance and gradually increases support. By doing so, it enhances children's learning outcomes, fosters their independence, reduces frustration, and improves skill retention. Research and practical applications back this up, showing its effectiveness across various contexts.
Let’s explore this together! By understanding these techniques, you can create a supportive environment for your child’s growth. Each example illustrates how a little help can go a long way in building confidence and skills. Remember, you’re not alone in this journey—many parents share similar experiences and challenges.
So, are you ready to dive in? We’re here to help you every step of the way as you learn how to implement these strategies at home!
Learning can be quite a journey, especially for our little ones with unique needs. One effective strategy that shines brightly in Applied Behavior Analysis (ABA) therapy is least to most prompting. This approach not only encourages independence but also helps kids acquire new skills by gradually increasing support based on what they need.
So, how can parents bring these techniques into their homes to help their children reach their full potential? By exploring practical examples of least to most prompting, we can open up new avenues for growth, ensuring that every child gets the personalized support they deserve to thrive.
Let’s explore this together!
An example of least to most prompting in ABA therapy is a structured approach that starts with minimal assistance and gradually increases support as needed. This method not only fosters autonomy but also boosts young people's ability to respond to cues effectively. At Rori Care - ABA Therapy, we truly prioritize this technique, allowing each individual to progress at their own pace while building confidence in their abilities.
Our customized planning ensures that each behavioral plan is tailored to meet the unique needs, strengths, challenges, and goals of the individual. This way, we provide personalized support throughout their educational journey. Research shows that least-to-most guidance can significantly cut down on errors during learning, making it easier to acquire new skills. For instance, studies have found that children who engage with this approach often achieve mastery standards—defined as 90% accuracy over two consecutive sessions—more successfully than with other methods.
Our skilled behavior analysts use evidence-based strategies rooted in the latest research, making sure that the most effective techniques for behavior change are implemented. ABA therapists emphasize that this approach honors the learner's unique needs, allowing them to gain independence in a nurturing environment. The benefits of least to most prompting ABA example include reducing frustration, improving skill retention, and promoting independent problem-solving.
Successful implementation requires thoughtful planning, ongoing observation, and adjustments based on personal progress, ensuring that each learner's educational journey is both effective and empowering. Plus, active caregiver involvement is crucial! Caregivers who understand ABA principles can provide enhanced support at home, complementing professional interventions and fostering consistency in the child's development. Let’s explore this together!

Physical prompting is all about gentle, hands-on guidance to help your little one complete tasks. For example, when teaching a child to tie their shoes, a parent might guide their hands through the motions. This approach is particularly helpful for young ones who might struggle with just verbal or visual cues, as it offers immediate, concrete support that boosts their chances of success. 🌟 Studies show that physical cues can significantly enhance learning outcomes for children with autism, especially when tailored to their specific needs.
However, it's important for parents to be mindful of the potential pitfalls of relying too heavily on physical prompts, especially as kids get older and bigger, which can raise safety concerns. In school settings, it’s also crucial to remember that physical restraint is not allowed in public schools, bringing up ethical questions about how we use physical assistance.
By providing direct support, parents can help their kids develop essential skills more effectively, fostering independence and confidence along the way. Techniques like least to most prompting aba example have been shown to reduce errors during learning sessions, making them a go-to strategy for many educators and therapists.
Plus, when caregivers are equipped with ABA principles and strategies, they can better support their children's behavioral goals through active involvement and data collection. This hands-on engagement not only aids in skill acquisition but also supports informed decision-making, leading to better behavioral outcomes. Ultimately, this creates a more supportive home environment. Let’s explore this together and see how we can help your child thrive!

Visual prompting is a fantastic way to guide young people using images, charts, or written instructions. For example, a visual timetable can really help clarify the order of daily activities, making it easier for kids to know what to expect. Research shows that visual aids can significantly boost understanding for individuals with autism, who often learn best through visuals. By providing clear visual signals, parents can enhance their children's comprehension and anticipation of upcoming tasks, which helps make transitions smoother and reduces anxiety.
Visual aids not only help young learners navigate their daily routines but also empower them to express their needs and make choices, fostering independence. Educators have observed that these strategies are especially helpful for students facing communication or behavioral challenges. One educator shared, 'Visuals help students follow the routine the same way each time, enabling them to learn to accomplish the whole routine.' This really highlights the transformative power of visual aids in ABA therapy, particularly the least to most prompting aba example, making them an essential resource for improving learning and understanding in individuals with autism.
Additionally, visual supports can ease transition challenges, like moving from home to the school bus, showing just how practical they can be. The Picture Exchange Communication System (PECS) is another key visual support tool that helps nonverbal or preverbal individuals express their needs effectively. By weaving these visual techniques into everyday practices, caregivers can empower their young ones, enhancing professional interventions and promoting consistency in behavioral support.
This active involvement not only enriches the learner's educational experience but also helps caregivers make informed choices that lead to better behavioral outcomes. So, let’s explore this together and see how visual supports can make a real difference in your child's life!

Gestural prompting is a wonderful way to use hand signals or body language to guide a young person's actions, creating a more intuitive interaction. For instance, a parent might point to a toy, encouraging their little one to engage with it. This approach, which includes a least to most prompting ABA example, is particularly beneficial for young individuals who may feel overwhelmed by verbal instructions, as it alleviates stress while still offering clear guidance.
Research shows that non-verbal cues can significantly boost educational outcomes in ABA therapy, especially in the context of a least to most prompting ABA example. Young individuals often respond positively to gestures, which can lead to quicker understanding and better retention of tasks, as seen in the least to most prompting ABA example. In fact, when non-verbal communication is used effectively, it can strengthen the bond of trust and rapport between the child and caregiver, fostering a nurturing learning environment.
Therapists have noticed that incorporating gestural cues not only aids communication but also allows young individuals to express themselves more freely. As one therapist beautifully put it, 'Non-verbal cues can bridge the gap when words fail, allowing children to connect with their environment in meaningful ways.' This really highlights how transformative gestural cues can be in enhancing education and development.
Let’s explore this together! If you’re a parent navigating these challenges, remember that you’re not alone. We’re here to help you every step of the way!

Verbal prompting in ABA therapy can be divided into two types: direct and indirect. Each serves a unique purpose in helping our little ones learn. Direct requests, like 'Please pick up the ball,' provide clear, specific guidance that directs children toward the desired action. On the other hand, indirect cues, such as 'What do you want to play with?' encourage kids to think critically and explore their preferences. This flexibility allows parents to tailor their prompting strategies based on their child’s current understanding and responsiveness.
Recent studies highlight the significant impact of direct verbal cues compared to indirect ones on young learners' educational outcomes. Research indicates that children often respond more effectively to straightforward cues, as they provide clarity and reduce uncertainty. However, indirect cues can foster independence and problem-solving skills by encouraging children to articulate their thoughts and desires.
Finding a successful balance between these two types of verbal prompts, such as the least to most prompting ABA example, is key. For instance, starting with direct instructions as a least to most prompting ABA example lays a solid foundation for understanding, while gradually introducing subtle cues can nurture analytical thinking and self-advocacy. This approach not only enhances learning but also encourages children to engage more actively in their therapeutic journey, leading to improved behavioral outcomes.
To support your child’s education, consider maintaining an open dialogue with therapists about the cues being used and how you can reinforce these techniques at home. It’s also important to remember that gradually fading prompts over time is essential for fostering your child’s independence in executing skills. By equipping yourself with ABA principles and strategies, including the importance of data collection, you can make informed choices that positively impact your child’s progress, enhancing their overall development and well-being. Let’s explore this together!

Natural cueing is a fantastic way to use everyday situations to enhance education for individuals with autism. Imagine grocery shopping with your child—what if you encouraged them to find specific items on your shopping list? This approach not only builds practical skills but also highlights the importance of what they’re learning, making it easier for them to remember. 🌟
At Rori Care, therapists emphasize that learning in real-life contexts fosters independence and helps kids generalize their skills. When children can apply what they learn in familiar settings, it truly makes a difference! By weaving education into daily tasks, young individuals gain a deeper understanding of their world, which is vital for their development.
But the benefits of natural cueing go beyond just teaching—this method nurtures a sense of accomplishment and boosts confidence in young people, allowing them to navigate their surroundings more effectively. Plus, Rori Care’s commitment to neurodiversity ensures that each child’s unique needs are met through personalized plans crafted by skilled behavior analysts.
Overall, using real-life situations for learning not only enhances skill acquisition but also enriches the educational experience. This approach aligns beautifully with the principles of ABA therapy, particularly through the least to most prompting ABA example, which prioritize adaptable and patient-centered strategies. Let’s explore this together and see how we can support our children every step of the way!
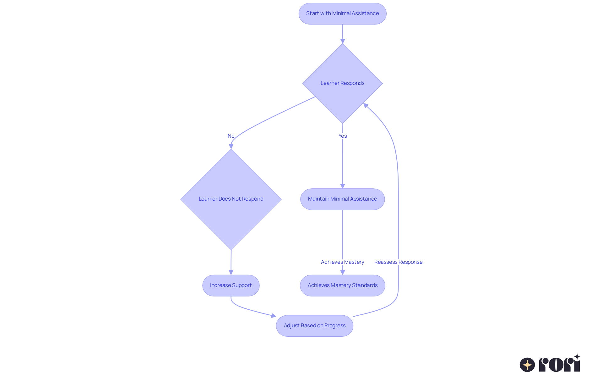
A key approach in ABA therapy is the use of least to most prompting ABA example, which involves gradually decreasing support. It involves systematically reducing assistance as your child becomes more skilled at a task. For instance, a guardian might start with complete physical help, then shift to verbal cues, and eventually allow the child to complete the task on their own, demonstrating a least to most prompting ABA example. This method not only builds confidence but also boosts the child's ability to perform tasks independently, reducing reliance on external help.
Recent studies show just how effective this gradual approach can be! Children who experience a systematic decrease in cues often show impressive progress in both autonomy and skill development. One study even found that using most-to-least (MTL) cues led to faster skill mastery compared to the least to most prompting ABA example cues. This really highlights the importance of cue fading in enhancing learning outcomes.
BCBAs stress that effective prompt fading requires thoughtful planning and consistent application. Qualified behavior analysts are essential in crafting personalized plans that include strategies like graduated guidance, where support is tailored to the child's performance. Plus, using strong reinforcers after independent responses can really encourage young learners and boost their confidence.
It's also crucial for caregivers to be involved in this journey. By grasping ABA principles and actively participating in their child’s therapy, caregivers can make informed choices that positively influence development. This empowerment not only leads to better behavioral outcomes but also strengthens family dynamics.
In summary, the gradual reduction of prompts is vital in ABA therapy. It helps individuals tackle tasks on their own, leading to greater independence and an improved quality of life. Regular assessment and adjustments based on progress reports ensure that each child's unique needs are met, enhancing the effectiveness of this approach. Let’s explore this together and see how we can support your child's growth!

Personalized prompting is super important in ABA therapy! It involves taking a close look at each child’s unique learning style and needs to identify the best strategies, such as the least to most prompting ABA example. For example, some kids might really thrive with visual prompts, while others may do better with verbal or physical cues. By using the least to most prompting ABA example methods, parents can greatly boost their child’s engagement and success in learning new skills.
Research shows that personalized cues not only improve educational outcomes but also foster independence. Over time, kids learn to tackle tasks using the least to most prompting ABA example, which is fantastic! This tailored approach ensures that each child’s strengths are recognized and utilized, leading to more effective skill acquisition and overall development. Let’s explore this together and see how we can support our little ones in their learning journeys!

Parent-led encouragement is a wonderful way for families to engage in their children's educational journey, especially when it comes to autism. By using the least to most prompting ABA example during everyday activities, parents can naturally reinforce skills in a supportive environment.
For instance, during mealtime, a parent might encourage their child to use utensils properly. This turns a routine task into a valuable learning experience! Not only does this participation enrich the child's educational journey, but it also strengthens the bond between parent and child through shared moments of discovery and achievement. 🌟
Research shows that when parents actively engage in ABA therapy, particularly using the least to most prompting ABA example, it significantly boosts children's educational outcomes, fostering a sense of connection and teamwork that is essential for their growth.
Let’s explore this together!

The least to most prompting ABA example truly transforms the experiences of young learners in ABA therapy! 🌟 By beginning with minimal assistance and gradually increasing support only when needed, this approach nurtures independence and boosts understanding. Research shows that this method not only helps with skill acquisition but also builds confidence and self-esteem in children with autism. BCBAs emphasize that effective cues can ease frustration for both learners and educators by providing clear direction.
As cues are systematically reduced—gradually decreasing signals to promote independence—students become less reliant on external indicators, allowing them to engage more fully in their educational journey. Isn’t that wonderful? Recent findings reveal that around 70% of youth with autism experience improved learning outcomes when the least to most prompting ABA example is effectively implemented. It’s essential for caregivers to be trained in recognizing effective prompts, as parents play a vital role in their children's growth and development.
Moreover, Rori Care ensures that all session data is automatically collected, securely stored, anonymized, and deleted after analysis. This allows caregivers to focus on supporting their child without any interruptions. This comprehensive approach truly paves the way for a brighter future filled with opportunities for success. Let’s explore this together! 😊

The least to most prompting approach in ABA therapy is a truly transformative method for fostering independence and enhancing learning among children, especially those with autism. By starting with just a little assistance and increasing support only when needed, this strategy not only helps kids pick up new skills but also builds their confidence and self-esteem. The focus on personalized prompting ensures that each child’s unique needs are met, creating a more effective and engaging educational experience.
Throughout this article, we’ve explored key techniques like:
All of which play a vital role in promoting learning and skill retention. Plus, the integration of parent-led prompting empowers families to actively participate in their child's development, reinforcing the skills learned in therapy during everyday moments. Research shows that children often achieve better outcomes when caregivers are involved and when prompting strategies are tailored to their individual learning styles.
In conclusion, implementing least to most prompting not only aids in skill acquisition but also enriches the overall educational journey for children. By embracing these strategies, parents and caregivers can create a supportive environment that fosters independence and encourages children to thrive. It’s important to recognize the significant role that consistent involvement and understanding of ABA principles play in this process. So, let’s explore these techniques and actively engage in our child’s learning journey together, paving the way for a brighter future filled with opportunities for success!
What is least to most prompting in ABA therapy?
Least to most prompting is a structured approach in ABA therapy that starts with minimal assistance and gradually increases support as needed. This method encourages autonomy and improves the ability to respond to cues effectively.
How does Rori Care - ABA Therapy implement least to most prompting?
Rori Care customizes behavioral plans to meet the unique needs, strengths, challenges, and goals of each individual, allowing them to progress at their own pace while building confidence in their abilities.
What are the benefits of least to most prompting?
Benefits include reducing frustration, improving skill retention, promoting independent problem-solving, and significantly decreasing errors during learning, leading to better mastery of new skills.
How do behavior analysts ensure effective implementation of least to most prompting?
Skilled behavior analysts use evidence-based strategies, ongoing observation, and adjustments based on personal progress to ensure that each learner's educational journey is effective and empowering.
What role do caregivers play in the least to most prompting approach?
Caregivers who understand ABA principles can provide enhanced support at home, complementing professional interventions and fostering consistency in the child's development.
What is physical prompting?
Physical prompting involves gentle, hands-on guidance to help children complete tasks, such as guiding their hands to tie their shoes, which is especially beneficial for those who struggle with verbal or visual cues.
What are the concerns associated with physical prompting?
Concerns include the potential for safety issues as children grow, and the ethical considerations regarding the use of physical assistance in school settings, where physical restraint is not allowed.
How does visual prompting enhance learning?
Visual prompting uses images, charts, or written instructions to clarify tasks, making it easier for children, especially those with autism, to understand and anticipate daily activities, thus reducing anxiety.
What is the Picture Exchange Communication System (PECS)?
PECS is a visual support tool that helps nonverbal or preverbal individuals effectively express their needs, enhancing communication and understanding.
How can caregivers effectively use visual supports?
By incorporating visual aids into everyday practices, caregivers can empower children, support professional interventions, and promote consistency in behavioral support, leading to better behavioral outcomes.