Introduction
In the world of autism support, Discrete Trial Training (DTT) really shines as a key method. It offers a structured way for kids to learn new skills, making their educational experiences more enriching. As parents, you have a wonderful chance to learn essential DTT techniques, which means you can actively participate in your child's learning journey.
But let’s be honest—navigating the ins and outs of DTT can feel a bit overwhelming. You might wonder, how can you make sure this approach truly meets your child's unique needs? And how can it help them grow and become more independent?
These are important questions, and you’re not alone in asking them! Let’s explore this together and find the best ways to support your child.
Rori Care - ABA Therapy: Personalized Discrete Trial Training for Effective Learning
Rori Care - takes a to ABA therapy through . This technique breaks down skills into , tailored to each child's unique needs. It focuses on teaching like making eye contact, sharing, taking turns, and reading facial expressions. This way, every young person can enjoy the best educational experience possible, boosting their engagement and skill development.
DTT is all about clear goals, helping kids grasp complex ideas through repetition and . This customized approach not only improves learning outcomes but also builds confidence as children achieve small, gradual successes. Did you know that research shows 90% of kids make significant progress when they receive the recommended hours of therapy with active ? This highlights how crucial a and the role of caregivers are in the process.
For parents, understanding this is key. It allows you to actively engage in your child's learning journey. By ensuring that therapy aligns with your child's specific developmental goals, you can reinforce the skills learned during sessions at home, making the intervention even more effective. Clinicians emphasize that when DTT programs are consistently adjusted based on careful observation, the ABA trials demonstrate that children steadily progress toward their goals. This really showcases the .
Plus, using helps autistic individuals better understand instructions, enhancing their learning experience. This comprehensive method not only improves behavioral outcomes but also equips caregivers with the knowledge and skills needed to support their child's development effectively.
Let’s explore this together! We’re here to help you every step of the way!

Understanding Discrete Trial Training: Core Principles Every Parent Should Know
is a fantastic teaching method that is a key part of . It breaks down skills into bite-sized pieces, making learning more manageable for kids. Each trial follows a simple five-step process:
- Antecedent: This is where you give a prompt or instruction to your child, setting the stage for what you want them to do.
- Behavior: Here’s where you see how your child responds to that prompt. It’s a crucial moment for understanding their engagement and comprehension.
- Outcome: After their response, you provide feedback. This could be a high-five for a correct answer or gentle guidance for a wrong one, helping them learn and grow.
- Inter-Trial Interval: A quick break allows your child to process what just happened before moving on to the next trial.
- Reinforcement: is key! It encourages those desired behaviors and keeps your child motivated and engaged.
Understanding these principles helps you see how DTT works and highlights the importance of consistency and structure in your child’s . With this knowledge, you can easily at home, reinforcing what your child learns during therapy sessions.
Recent studies show that DTT is effective in improving and behavioral responses in children with autism through . This makes it a valuable tool for parents looking to support their child's development.
To get started with DTT at home, try using . Keeping a can really boost your child’s learning experience.
Let’s explore this together! You’ve got this, and we’re here to help you every step of the way!

Benefits of Discrete Trial Training: Enhancing Skill Acquisition and Motivation
(DTT) offers some fantastic benefits for individuals with autism, especially when it comes to picking up new skills and staying motivated. At Rori Care, our clinical leadership team is all about promoting neurodiversity and empowering caregivers with ABA principles and strategies to help their kids reach their behavioral goals. Let’s dive into some of the key advantages of DTT:
- : DTT sets up a clear framework for teaching, which helps kids understand what’s expected of them and eases any anxiety they might feel about learning.
- : Quick reinforcement after correct answers keeps kids engaged, making learning more interactive and fun.
- Expertise Mastery: By breaking down complex skills into bite-sized pieces, young learners can master each part before moving on to tougher tasks, building a solid foundation.
- : Positive reinforcement not only rewards correct responses but also fosters a sense of achievement, encouraging kids to keep going on their learning journey.
- : DTT can be adapted for various situations, helping kids use what they’ve learned in real-life scenarios, which boosts their independence and social skills.
- : Each trial in DTT is recorded and assessed, allowing us to monitor progress over time and ensure the teaching approach is effective and tailored to each child’s needs.
- : Setting helps students with autism make measurable progress through structured ABA strategies, giving them clear targets to aim for.
- : DTT consists of : massed trials, spaced trials, generalization, and maintenance, which together create a comprehensive learning process.
- : A supportive educational environment is crucial for DTT success, involving strategies like consistent routines and visual supports to enhance understanding.
These benefits really showcase how effective DTT can be as a powerful tool in ABA trials, making it a preferred choice for both clinicians and parents. Research shows that kids who engage in DTT often demonstrate faster skill acquisition rates, with many feeling more motivated in environments, such as during ABA trials. This organized approach not only aids in mastering skills but also promotes a , which is essential for fostering long-term growth. At Rori Care, we believe that empowering caregivers through education and support is key to achieving these positive outcomes.
Let’s explore this together! We’re here to help you every step of the way!

Implementing Discrete Trial Training: Practical Steps for Parents
To effectively implement at home, parents can follow these :
- Identify : Focus on specific skills or behaviors, like following instructions or recognizing colors. This helps set clear goals for learning.
- Prepare Materials: Gather fun resources like flashcards, toys, or visual aids. These will make learning enjoyable and keep your little one engaged.
- Establish a : Create a calm, distraction-free space for DTT sessions. This way, your child can really focus on the tasks at hand.
- Provide Clear Directions: Use simple, clear language when giving prompts. It’s crucial that your child understands what’s expected of them for effective learning.
- Use Reinforcement: Reward correct responses right away with praise, tokens, or favorite activities. This encourages your child to stay motivated and engaged.
- : Keep an eye on how your child is doing and adjust your approach as needed. This ensures that the intervention stays effective and meets their needs.
- Practice Regularly: Consistency is key! Schedule frequent DTT sessions to reinforce learning and maintain progress. Research shows that structured routines really help with skill acquisition.
- Engage with Professionals: Team up with therapists or to tailor the DTT approach to your child’s unique needs. They can offer valuable guidance on effective strategies.
By following these steps, you can create a nurturing educational atmosphere that boosts your child’s therapy, . One parent shared, "Through organized planning and careful monitoring, I’ve seen my child flourish with DTT at home." This approach not only empowers you as a parent but also enhances the overall effectiveness of ABA trials, which are the only scientifically proven treatment for autism covered by insurance. Studies show that with the right training and ongoing data collection, parents can successfully implement DTT at home during ABA trials, leading to more accurate responses from kids and better generalization of skills. Remember, achieving meaningful progress with DTT takes dedication and consistency. is crucial for improving education, verbal, and social skills in children with autism, making these steps essential for .
Let’s explore this together! We’re here to help you every step of the way!

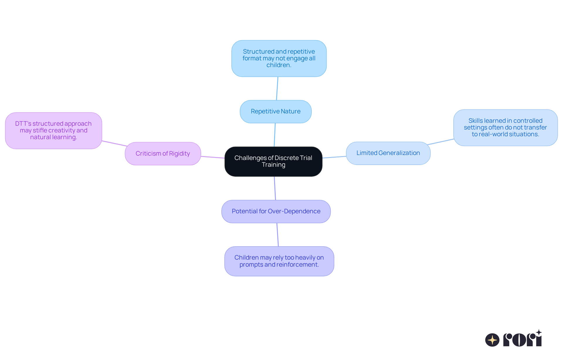
Challenges of Discrete Trial Training: Understanding Limitations and Criticisms
While (DTT) is recognized as a helpful approach for teaching kids with autism, it does come with its own set of challenges that parents should be aware of. Let’s take a closer look at some key concerns:
- : DTT’s structured and repetitive format might not capture the interest of every child, especially those who thrive in more dynamic learning environments. Behavioral specialists often point out that while this structure has its benefits, it can feel a bit unnatural and may not resonate with every learner.
- : Skills learned in a controlled setting often struggle to make the leap to real-world situations. Research shows that we need additional strategies to help kids apply what they learn through DTT in their everyday lives.
- : There’s a chance that kids might become too reliant on prompts and reinforcement. To foster independence, it’s important to gradually reduce these supports, helping them learn to respond without needing external cues.
- : Some critics argue that DTT can be too rigid, which might stifle creativity and natural learning processes. This inflexibility can lead to disengagement, so it’s essential for parents and therapists to adapt the method to fit each child’s unique learning style.
By recognizing these challenges, parents can approach DTT with a thoughtful mindset, tailoring the method to suit their child’s individual needs and preferences. Plus, is crucial in this journey. For example, with strategies to make DTT more engaging—like incorporating play-based elements or changing up the learning environment.
By enhancing support, making informed decisions, and improving , caregivers can feel empowered to actively participate in their child’s development. This adaptability is key to boosting the effectiveness of DTT and .
Let’s explore this together! We’re here to help you every step of the way!

Data Collection in Discrete Trial Training: Measuring Progress and Success
is super important in aba trials, particularly in . It helps parents and therapists measure progress effectively and make informed decisions about interventions. Let’s break down some key components of :
- : Keeping track of each child's response during trials is essential. It allows you to see their accuracy and response time, giving you a clear picture of their progress.
- : Using structured makes it easier to organize and track performance over time. This way, you can and identify areas that need improvement.
- : Taking the time to analyze the collected data regularly helps parents and therapists adjust strategies as needed. This ensures that the individual keeps making progress.
- : The insights you gain from data can guide you in setting goals. This helps establish realistic and achievable targets that motivate your child.
By actively engaging in data collection during aba trials, parents can gain valuable insights into their child’s educational journey. This not only enhances the effectiveness of DTT but also fosters a collaborative approach to therapy.
So, let’s explore this together! Your involvement makes a difference!

Adapting Discrete Trial Training: Customizing Approaches for Individual Needs
Adapting (DTT) to fit individual needs is so important for making it truly effective. Let’s dive into some friendly strategies for customization:
- Tailor Instructions: Think about modifying prompts and instructions based on your child’s understanding and learning style. This personalized touch helps them engage with the material in a way that feels just right, reflecting the that’s key in .
- Incorporate Interests: Use materials and activities that spark your child’s interests. When they engage with familiar and enjoyable content, it can really and participation during sessions. This is crucial for hitting those !
- Adjust Reinforcement: Don’t hesitate to try out different types of reinforcement to see what resonates best with your little one. Whether it’s verbal praise, tangible rewards, or fun activities, finding the right fit can really enhance . Research shows that this approach aligns with used by skilled behavior analysts.
- Vary the Environment: Conducting DTT sessions in different settings can help your child apply their skills in various contexts. This practice not only reinforces adaptability but also fosters independence—two big wins from ongoing evaluation and modification of therapeutic approaches.
- Collaborate with Professionals: Teaming up with therapists is a great way to ensure that your adaptations align with therapeutic goals and best practices. Their insights can guide effective modifications that enhance the learning experience, empowering you to actively support your child’s development.
Research suggests that can lead to significant improvements in cognitive abilities, communication skills, and social interactions. For instance, studies indicate that ABA trials demonstrate an impressive in helping children with autism. By personalizing DTT, you can create a more effective and enjoyable learning environment, paving the way for greater success in skill acquisition and overall growth.
Let’s explore this together! We’re here to help you every step of the way!

Reinforcement Strategies in Discrete Trial Training: Motivating Your Child
Reinforcement is a key part of (DTT), and it’s all about motivating our little learners to engage and learn effectively. Let’s dive into some friendly strategies to boost motivation during DTT sessions, with a special focus on how caregivers can get involved:
- : When you provide rewards right after a correct response, it really helps reinforce that behavior and encourages kids to repeat it. can significantly enhance learning outcomes. In fact, young learners often show improved engagement and retention of skills. And here’s a fun fact: 90% of youth see considerable improvement when suggested hours are fully carried out with engaged caregiver participation!
- : Mixing things up with tangible rewards like toys or snacks, along with social reinforcers like praise and high-fives, keeps motivation high. It’s all about catering to different preferences, so kids stay engaged. Caregivers can really shine here by understanding their child’s interests, which is super important for .
- : This one’s about offering bigger rewards for more complex or challenging tasks. It not only inspires young learners but also gives them a sense of accomplishment as they tackle tougher challenges. According to the Journal of Applied Behavior Analysis, techniques have been successfully used in over 200 studies, with effectiveness rates averaging 76%. in recognizing these challenges and helping their kids through them.
- : As kids get better, it’s helpful to gradually reduce the frequency of reinforcement. This encourages them to become more independent and take charge of their learning journey. Caregivers can assist by tracking progress and adjusting reinforcement strategies as needed.
- : Tailoring reinforcers to match a child’s interests makes them more effective and engaging. When kids are driven by their passions, they’re more likely to actively participate in DTT sessions. Educating caregivers on ABA trials can empower them to effectively identify and use these interests.
By applying these reinforcement strategies and actively involving caregivers, parents can create a positive learning environment that motivates their children to engage in DTT sessions. This ultimately leads to in their skills and behaviors. Let’s explore this together!

Generalization of Skills: Ensuring Real-World Application of Discrete Trial Training
Generalization is all about helping our kids use the skills they’ve learned through in different places and situations. As parents, there are some great strategies we can use to encourage this, especially when we get a little help through :
- : Let’s encourage our kids to use what they’ve learned in various settings—like at home, school, or even out in the community. This kind of exposure really helps them grasp and adapt to new situations.
- : It’s super helpful to have different family members or friends join in on practicing skills with our kids. This not only strengthens their learning but also helps them feel comfortable interacting with a variety of people.
- : When teaching a concept, try introducing . This way, our kids can learn to adjust to new situations and stimuli, making them more flexible in their responses.
- : Celebrate those moments when our kids naturally use a learned skill in everyday life. Recognizing these instances boosts their confidence and encourages a sense of independence.
- : It’s important to regularly check in on how well our kids are generalizing their skills and tweak our teaching strategies as needed. This ongoing assessment helps ensure that our approaches remain effective and responsive to their needs.
Research shows that . It ensures that the skills learned in structured settings actually translate into real-life abilities, especially during ABA trials. In fact, out of nine randomized controlled trials (RCTs) reviewed, eight showed , settings, and everyday activities. By focusing on generalization, we can empower our kids not just to learn essential skills but to apply them successfully in the real world.
Plus, through caregiver training, we gain a deeper understanding of ABA principles and strategies, which enhances our ability to support our kids’ educational and behavioral goals. This active involvement not only leads to better behavioral outcomes but also fosters greater independence and improves the overall quality of life for our children.
Let’s explore this together! We’re here to help you every step of the way!

Technology in Discrete Trial Training: Enhancing Learning Through Innovation
Technology is really changing the game for by introducing exciting tools such as that can make education more engaging and effective. Let’s take a look at some of these advancements that can truly help your child thrive:
- : Imagine being able to easily record and analyze your child’s progress during DTT sessions! These apps make it simple for parents and therapists to keep track of everything, helping you stay informed and make better decisions. It’s all about those in your child’s , giving you a clear picture of their progress.
- : Who doesn’t love a good game? Digital platforms designed for DTT turn learning into a fun experience with interactive games and activities. This not only boosts motivation but also encourages participation. Plus, these tools are based on proven strategies, so you know they’re effective for making real behavior changes.
- : Life can get busy, right? Remote therapy sessions offer families the flexibility to access DTT support from the comfort of home. Parents have reported high satisfaction with telehealth, which shows it’s a great way to keep therapy going while also empowering you with strategies from .
- : How cool is it that artificial intelligence can personalize your child’s learning experience? These tools adjust interventions in based on your child’s progress, ensuring they get the most effective therapy possible. Plus, AI-driven analytics can help identify when a child might be at risk of plateauing, allowing for timely adjustments to their treatment plans.
- : VR technology is like stepping into a whole new world! It creates immersive environments where kids can practice skills in real-world scenarios, boosting their confidence and helping them retain what they learn. A recent study even highlighted how VR can help kids navigate social situations more comfortably, showing just how adaptable treatment plans can be.
By embracing these tech advancements, you can really enhance your child’s DTT experience, making learning not just effective but also enjoyable! So, why not dive in and explore these tools together? Engaging with them consistently can make a world of difference in your child’s learning journey. We’re here to help you every step of the way!

Conclusion
Mastering Discrete Trial Training (DTT) can truly be a rewarding journey for both parents and their children, especially in the world of ABA therapy. By embracing a personalized approach, you can significantly enhance your child's learning experiences, making sure that every step is tailored to their unique needs. This method not only helps kids acquire new skills but also builds their confidence and independence.
Let’s talk about the core principles of DTT. It’s all about having a structured framework that promotes effective learning through repetition and positive reinforcement. Think about it:
- Clear goals are essential, and as caregivers, your role in reinforcing these skills at home is crucial.
- Adapting techniques to fit your child’s individual learning style can make a world of difference.
Of course, challenges may pop up, like the risk of over-dependence on prompts, but remember, collecting data is invaluable for tracking progress and guiding interventions.
The importance of personalized DTT really can’t be overstated. By actively engaging in your child's learning journey and using innovative tools and strategies, you can create an enriching educational environment that encourages real-world application of skills. Your commitment to understanding and implementing these techniques not only paves the way for meaningful progress but also empowers your family to support your child's growth effectively.
So, why not embrace this opportunity? Together, we can make a lasting impact on your child's development and foster a brighter future through the power of ABA therapy. Let’s explore this journey together!
Frequently Asked Questions
What is Rori Care's approach to ABA therapy?
Rori Care uses a personalized approach to ABA therapy through Discrete Trial Training (DTT), which breaks down skills into manageable parts tailored to each child's unique needs.
What skills does Discrete Trial Training (DTT) focus on teaching?
DTT focuses on teaching essential social skills such as making eye contact, sharing, taking turns, and reading facial expressions.
How does DTT improve learning outcomes for children?
DTT improves learning outcomes by setting clear goals, using repetition and positive reinforcement, which helps children grasp complex ideas and build confidence through small, gradual successes.
What role do caregivers play in the DTT process?
Caregivers play a crucial role in the DTT process as their active involvement is linked to significant progress in children, especially when therapy is tailored to the child's specific developmental goals.
What are the core principles of Discrete Trial Training?
The core principles of DTT include a five-step process: Antecedent (prompt), Behavior (response), Outcome (feedback), Inter-Trial Interval (break), and Reinforcement (positive encouragement).
How can parents replicate DTT techniques at home?
Parents can replicate DTT techniques at home by using simple prompts, providing immediate feedback, and maintaining a structured environment that mirrors therapy sessions.
What are the benefits of using DTT for children with autism?
Benefits of DTT include structured learning, immediate feedback, mastery of skills, enhanced motivation, generalization of abilities, systematic progress tracking, setting SMART goals, and creating a supportive educational setting.
How does DTT help with skill acquisition and motivation?
DTT helps with skill acquisition by breaking down complex tasks into smaller parts, providing immediate reinforcement, and fostering a sense of achievement, which motivates children to continue learning.
What is the significance of tracking progress in DTT?
Tracking progress in DTT is significant as it allows clinicians to monitor each child's development over time and ensure that the teaching approach is effective and tailored to their needs.
How does Rori Care support caregivers in the DTT process?
Rori Care supports caregivers by promoting education and providing strategies to help them effectively support their child's development through ABA principles and techniques.
List of Sources
- Rori Care - ABA Therapy: Personalized Discrete Trial Training for Effective Learning
- What Are ABA Therapy Quotes? Understanding Their Role and Importance – Rori Blog (https://rori.care/post/what-are-aba-therapy-quotes-understanding-their-role-and-importance)
- autismlearningpartners.com (https://autismlearningpartners.com/understanding-discrete-trial-training)
- Inspirational ABA and Autism Quotes - Mrs. Moe's Modifications (https://mrsmoesmodifications.com/inspirational-aba-and-autism-quotes)
- The Effectiveness of DTT (Discrete Trial Training) in ABA Therapy (https://mastermindbehavior.com/post/the-effectiveness-of-dtt-discrete-trial-training-in-aba-therapy)
- Understanding Discrete Trial Training: Core Principles Every Parent Should Know
- autismspeaks.org (https://autismspeaks.org/expert-opinion/what-discrete-trial-training)
- researchgate.net (https://researchgate.net/publication/389715775_Effect_of_Discrete_Trial_Training_Intervention_on_Social_Skills_Development_of_Children_with_Autism_Spectrum_Disorder)
- The Effectiveness of DTT (Discrete Trial Training) in ABA Therapy (https://mastermindbehavior.com/post/the-effectiveness-of-dtt-discrete-trial-training-in-aba-therapy)
- discoveryaba.com (https://discoveryaba.com/aba-therapy/discrete-trial-training-examples)
- besteveraba.com (https://besteveraba.com/blog/aba-therapy-for-discrete-trial-training)
- Benefits of Discrete Trial Training: Enhancing Skill Acquisition and Motivation
- Effective Autism Therapy: Discrete Trial Training Techniques (https://allstaraba.org/blog/discrete-trial-training)
- amazeaba.com (https://amazeaba.com/discrete-trial-training-in-aba-what-you-need-to-know)
- mastermindbehavior.com (https://mastermindbehavior.com/post/the-science-behind-discrete-trial-training-in-aba)
- Implementing Discrete Trial Training: Practical Steps for Parents
- 10 Powerful Ableism Quotes to Inspire Change and Awareness – Rori Blog (https://rori.care/post/10-powerful-ableism-quotes-to-inspire-change-and-awareness)
- ambitionsaba.com (https://ambitionsaba.com/resources/how-to-implement-discrete-trial-training-at-home)
- Resources | Golden Steps ABA (https://goldenstepsaba.com/resources/success-rates-of-aba-therapy)
- speakforyourself.org (https://speakforyourself.org/accept-behavior-towards-non-autistic-child)
- Challenges of Discrete Trial Training: Understanding Limitations and Criticisms
- astraaba.com (https://astraaba.com/blog/understanding-dtt-therapy-in-aba-techniques-tips-and-parent-involvement)
- researchgate.net (https://researchgate.net/publication/389715775_Effect_of_Discrete_Trial_Training_Intervention_on_Social_Skills_Development_of_Children_with_Autism_Spectrum_Disorder)
- pmc.ncbi.nlm.nih.gov (https://pmc.ncbi.nlm.nih.gov/articles/PMC3592489)
- Examining the Effects of Discrete Trials, Mass Trials, and Naturalistic Environment Training on Autistic Individuals Using Repeated Measures - PMC (https://pmc.ncbi.nlm.nih.gov/articles/PMC10907925)
- mastermindbehavior.com (https://mastermindbehavior.com/post/the-science-behind-discrete-trial-training-in-aba)
- Data Collection in Discrete Trial Training: Measuring Progress and Success
- The Importance of Data Collection in Effective ABA Programs | Intellistars - ABA Therapy (https://intellistarsaba.com/blog/the-importance-of-data-collection-in-effective-aba-programs)
- The Importance of Data Collection in ABA Therapy | Discovery ABA (https://discoveryaba.com/aba-therapy/the-importance-of-data-collection-in-aba-therapy-cec7b)
- aimhigheraba.com (https://aimhigheraba.com/the-importance-of-data-collection-in-aba-therapy)
- besteveraba.com (https://besteveraba.com/blog/aba-therapy-for-discrete-trial-training)
- Adapting Discrete Trial Training: Customizing Approaches for Individual Needs
- The Numbers Don't Lie: Revealing Autism Therapy Statistics | Above and Beyond Therapy (https://abtaba.com/blog/autism-therapy-statistics)
- Resources | Golden Steps ABA (https://goldenstepsaba.com/resources/success-rates-of-aba-therapy)
- The Effectiveness of DTT (Discrete Trial Training) in ABA Therapy (https://mastermindbehavior.com/post/the-effectiveness-of-dtt-discrete-trial-training-in-aba-therapy)
- discoveryaba.com (https://discoveryaba.com/aba-therapy/discrete-trial-training-examples?8936781b_page=4)
- Success Rates of ABA Therapy | Advanced Autism Services (https://advancedautism.com/post/success-rates-of-aba-therapy)
- Reinforcement Strategies in Discrete Trial Training: Motivating Your Child
- Resources | Golden Steps ABA (https://goldenstepsaba.com/resources/success-rates-of-aba-therapy)
- supportivecareaba.com (https://supportivecareaba.com/statistics/the-impact-of-aba-therapy-on-academic-success-for-children-with-autism)
- Best ABA Quotes (https://testpreptech.com/post/best-aba-quotes)
- linksaba.com (https://linksaba.com/key-principles-of-aba-reinforcement-prompting-and-shaping)
- Generalization of Skills: Ensuring Real-World Application of Discrete Trial Training
- discoveryaba.com (https://discoveryaba.com/aba-therapy/the-role-of-discrete-trial-training-dtt-in-aba-therapy?8936781b_page=12)
- The Role of Generalization in ABA Therapy Outcomes (https://goldenstepsaba.com/resources/the-role-of-generalization-in-aba-therapy-outcomes-8a9c8)
- crossrivertherapy.com (https://crossrivertherapy.com/articles/understanding-the-importance-of-generalization-in-aba)
- Technology in Discrete Trial Training: Enhancing Learning Through Innovation
- How Technology Enhances ABA Therapy Techniques (https://goldenstepsaba.com/resources/how-technology-enhances-aba-therapy-techniques)
- ABA News and Trends for May 2025 | VG Soft Co (https://vgsoft.co/blog/aba-news-and-trends-may-2025)
- The Significance of Statistics in ABA Therapy | All Star ABA (https://allstaraba.org/statistics-in-aba-therapy)
- The impact of technology on ABA therapy delivery (https://mastermindbehavior.com/post/the-impact-of-technology-on-aba-therapy-delivery)
- gratefulcareaba.com (https://gratefulcareaba.com/blog/the-benefits-of-technology-assisted-aba-therapy)