The article titled "10 Essential Prompting Strategies for RBTs and Parents in ABA Therapy" focuses on helping Registered Behavior Technicians (RBTs) and parents discover effective prompting techniques to boost learning outcomes in Applied Behavior Analysis (ABA) therapy. It highlights how personalized prompting strategies—like verbal, visual, and physical cues—can make a real difference for children with autism. Research shows that when these tailored methods are applied, there's an impressive 73% improvement rate in skill acquisition and independence!
Isn't that amazing? By using the right prompts, we can create a supportive learning environment that truly resonates with our children. Let’s explore this together and see how these strategies can empower both parents and RBTs in their journey!
Effective prompting is a cornerstone of Applied Behavior Analysis (ABA) therapy, shaping how young individuals learn and adapt. By harnessing tailored prompting strategies, both Registered Behavior Technicians (RBTs) and parents can create a dynamic learning environment that truly caters to each child's unique needs. However, this journey often comes with its own set of challenges. How can caregivers ensure they are using the most effective techniques to foster independence and skill acquisition?
This article delves into ten essential prompting strategies that not only enhance learning outcomes but also empower families to support their children's developmental journeys. Let’s explore this together and uncover how these strategies can make a difference!
Tailored prompting methods are essential in ABA therapy, particularly in prompting RBTs to address the unique learning styles and needs of each individual. By taking a closer look at a person's strengths and challenges, RBTs and qualified behavior analysts can engage in prompting RBTs to craft prompts that truly facilitate effective learning. This thoughtful planning ensures that every behavioral plan is designed to meet the distinct goals of the individual, offering personalized support.
Setting clear, measurable goals is also essential. It allows parents to track progress transparently, enhancing engagement and fostering a deeper understanding of the material. Research shows that systematic prompting procedures can lead to a remarkable 73% improvement rate across various skill domains. This underscores just how effective personalized strategies can be in creating meaningful learning experiences.
Moreover, specialists emphasize that tailoring queries significantly improves the overall quality of therapy, making it more adaptable to the young person's evolving needs. Did you know that 85% of ABA programs utilize some form of prompt hierarchy? This highlights the widespread adoption and importance of tailored prompts in ABA therapy, prompting RBTs to customize their approaches.
Continuous assessment and adjustment of these methods are crucial to ensure they remain effective as the young person progresses. Ultimately, the impact of personalized prompting on learning outcomes for individuals with autism is profound. It paves the way for greater independence and success in their developmental journey.
By empowering caregivers with ABA principles and strategies, they can actively support their children’s behavioral goals. This leads to improved outcomes and enhances family dynamics. Let’s explore this together! We’re here to help you every step of the way!

In ABA therapy, there are six main types of prompts that help facilitate learning and encourage the behaviors we want to see: verbal prompts, visual prompts, gestural prompts, model prompts, physical prompts, and positional prompts. Each type plays a unique role in the learning journey, contributing to the goal of personalized support and empowerment for both caregivers and children.
By understanding and effectively using these types of prompts, caregivers can significantly enhance the learning experience, prompting RBT to foster greater independence and confidence in children. Plus, adding positive reinforcement when a child successfully completes a task without prompts can further encourage independent behavior. Parents are invited to practice these prompting strategies in everyday interactions, gradually reducing support as their child becomes more capable. This empowers them on their journey toward achieving their behavioral goals. Let’s explore this together!

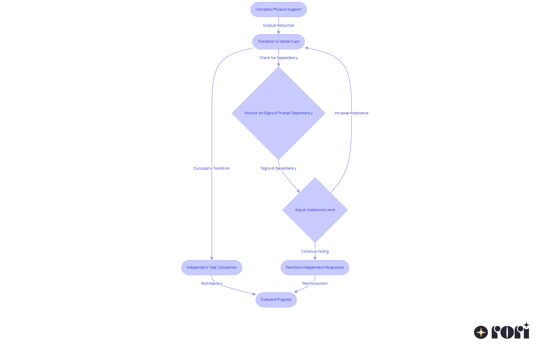
Prompt fading is such a vital technique in ABA therapy! It’s all about gradually reducing the support we give to individuals as they master new skills. This method not only helps them become more independent but also boosts their confidence, encouraging them to rely less on cues over time. Imagine a young person who starts out needing complete physical support to complete a task; they can gradually transition to using verbal cues and eventually do it all on their own. Research shows that learners are ready for less assistance when they consistently hit an accuracy level of 80-90% across multiple sessions.
But the benefits of rapid fading go beyond just learning new skills. By fostering autonomy, young individuals learn to handle daily activities without needing external prompts, which is crucial for their long-term success. Effective prompt fading involves a systematic approach based on data, ensuring that prompts are faded at a pace that’s just right for each individual. For instance, when teaching daily living skills like brushing teeth, therapists start with complete physical support and then gradually reduce assistance, ultimately enabling the individual to brush their teeth independently as part of their daily routine.
Creating adaptive treatment plans is also key in this journey. Certified behavior analysts design personalized plans that include measurable goals and research-backed strategies, making sure the fading process is tailored to each person’s unique needs and progress. Progress reports play a vital role in this adjustment, allowing behavior analysts to tweak their approaches based on how the individual is doing. This ongoing evaluation is essential, especially when caregivers are actively involved in the therapy.
However, it’s important to be mindful of the potential pitfalls of rapid fading, as it can sometimes lead to skill loss or encourage dependency. If you notice signs of prompt dependency—like waiting for physical guidance or looking for cues—this might be a signal that adjustments are needed. Strong reinforcement for independent responses is crucial during the fading process; it really helps solidify what the learner knows and encourages them to take on tasks on their own.
Experts agree on the importance of independence in ABA therapy, emphasizing that the ultimate goal is for individuals to perform tasks independently. By using techniques like least-to-most and most-to-least prompting strategies, therapists can effectively support young people in achieving this independence while minimizing errors and frustration. Overall, prompting rbt is an effective method that not only aids in skill development but also helps individuals with autism thrive in their everyday lives. Let’s explore this together!

The cue hierarchy is a helpful framework that organizes cues from least to most intrusive, which is essential for prompting RBTs and parents to determine the right level of support needed at any moment. For example, starting with a simple suggestion, like a verbal signal, can encourage a child to engage in a task independently. If they need a bit more help, more direct cues, such as physical assistance, can be introduced.
This structured approach not only promotes independence but also fosters a sense of achievement as kids learn to use their skills effectively. Research shows that using a question hierarchy can significantly boost youth performance, leading to better task completion rates and higher self-esteem. By gradually reducing prompts as skills improve, young people feel more motivated and develop a stronger sense of belonging in social situations, ultimately paving the way for lasting independence and a better quality of life.
Moreover, as Laura NG points out, learning effective ways to engage with parents in ABA therapy is crucial for building trust and encouraging cooperation, which is essential for supporting their autistic child's growth. When caregivers have a deeper understanding of ABA concepts and strategies, they can provide the right support at home, complementing professional help and ensuring consistency.
Additionally, the flexibility of the prompt hierarchy caters to various learning styles by offering a mix of visual, verbal, and physical cues, optimizing learning outcomes. This active involvement not only enhances behavioral results but also empowers caregivers, reducing stress and improving overall family dynamics. To better support caregivers, it’s beneficial to regularly discuss their experiences and challenges, share effective strategies, and encourage open communication, prompting RBT involvement. This helps create a collaborative environment. Let’s explore this together!

To implement effective prompting procedures, RBTs can follow some best practices that really make a difference:
Evaluate the Youngster's Needs: Start by getting to know each young person's unique learning style and preferences. This personalized approach is super important! Studies show that tailored strategies can significantly boost skill acquisition for children with developmental disabilities.
Use Clear and Concise Language: Make sure that verbal cues are straightforward and easy to understand. Clear communication is key for effective learning and helps reduce frustration during the prompting rbt process.
Be Consistent: Consistency is crucial! Using the same prompts across different settings reinforces learning. Research indicates that 90% of individuals make remarkable progress when caregivers actively participate and implement recommended hours. This teamwork is vital for adjusting treatment plans based on progress reports, ensuring that interventions meet the young individual's needs. Plus, the behavior care engine plays a significant role in updating these plans based on the individual's progress.
Monitor Progress: Regularly check in on how the young one is responding to cues and adjust strategies as needed. Continuous monitoring allows for timely tweaks to the prompting rbt techniques, ensuring they remain effective and aligned with the child's evolving needs. Ongoing evaluation is a key part of individualized planning, which is essential for optimizing outcomes in ABA therapy.
Encourage Independence: Gradually reduce cues to promote self-sufficiency. Techniques like cue fading—where support is systematically lessened—are vital for encouraging independence in task performance. For instance, a case study on fading stimulus prompts showed that starting with a fully outlined shape and gradually diminishing the outline can effectively teach a young individual to draw on their own.
By embracing these practices, RBTs are prompting rbt to create a nurturing learning atmosphere that not only enhances capability acquisition but also empowers youngsters to thrive independently. This aligns beautifully with the principles of Applied Behavior Analysis (ABA) and highlights the importance of early intensive behavioral intervention (EIBI). Additionally, having qualified supervision is key to ensuring quality and ethical standards in ABA services, further boosting the effectiveness of these prompting strategies. Let’s explore this together!

Prompting rbt is a vital part of Applied Behavior Analysis (ABA) therapy, playing a key role in helping young people learn new skills and change behaviors. It’s not just about guiding them toward the right actions; effective prompting also boosts their positive behaviors, making it easier for them to understand and replicate these actions later on. For instance, research shows that structured prompting methods can lead to a remarkable 73% improvement across various skills, including communication and social abilities, which are crucial for kids with autism.
By using the right cues, caregivers—armed with insights from caregiver training—can create a supportive learning environment that enhances a child’s ability to learn new skills and adapt their behavior in different situations. This organized approach is particularly helpful in addressing challenges like echolalia and communication difficulties, as it allows for tailored interventions that meet each child’s unique needs. Plus, data reveals that over 85% of ABA programs incorporate some form of prompting rbt hierarchy, underscoring its widespread acceptance as an effective teaching strategy.
When caregivers and therapists use effective prompting techniques, they can foster meaningful independence and improve the quality of life for children with autism. This not only empowers families but also helps them make informed decisions that positively influence their loved one’s development. Caregiver education is crucial—it equips caregivers with the skills and confidence needed to implement these strategies effectively, reducing stress and enhancing family dynamics.
Let’s explore this together! We’re here to help you every step of the way!

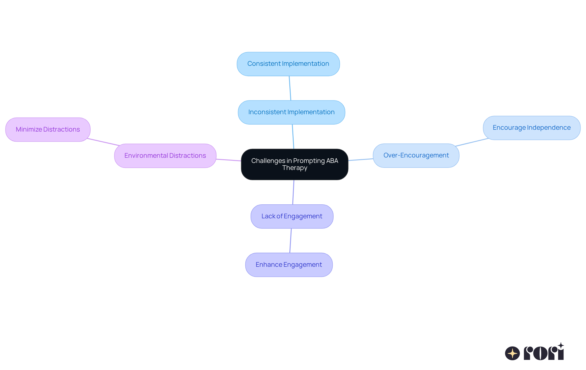
Prompting rbt in ABA therapy can be quite a journey, and it often comes with its own set of challenges that can impact a young person's learning experience. Let’s take a closer look at some key issues:
To tackle these challenges, caregivers can make a real difference by being consistent with prompting rbt, keeping an eye on how engaged the child is, and creating a supportive learning environment that minimizes distractions. Establishing organized routines and using visual aids can also enhance the effectiveness of cues. This way, youngsters receive clear signals and can transfer their skills across different settings.
So, let’s explore this together! Remember, you’re not alone in this journey, and we’re here to help you every step of the way!

Technology-enhanced prompting is all about using digital tools and applications to make ABA therapy even more effective. Think about how mobile apps, interactive software, and virtual reality can create exciting prompting experiences that really grab the attention of young individuals and spark their engagement. For instance, mobile applications can provide visual cues and quick feedback, helping kids practice essential skills in a fun and engaging way.
Research shows that when caregivers actively engage with these digital tools, a whopping 90% of individuals show amazing progress in their therapy—especially when they’re equipped with ABA principles and strategies. As S.L. Coelho wisely puts it, 'Autism is part of my offspring. It’s not everything he is. My offspring is so much more than a diagnosis.' This perspective really highlights the importance of looking beyond the diagnosis and recognizing the unique qualities of every young person.
By weaving technology into traditional prompting techniques, prompting RBT can significantly enhance the learning experience for parents, making it more engaging and effective for individuals on the autism spectrum. Plus, with the personalized support and clear progress tracking provided by Rori Care, interventions can remain flexible and responsive to each individual's evolving needs. Let’s explore this together!

Parents play a crucial role in enhancing prompting RBT strategies at home by implementing effective techniques. Let’s explore this together!
Create a Structured Environment: Establishing routines that incorporate prompting opportunities is essential. A well-structured environment helps young individuals grasp expectations and encourages their development. Studies show that youngsters who experience regular parental instruction at home exhibit enhanced cognitive and developmental abilities. This highlights the significance of an organized setting. Plus, this structured approach aligns with adaptive treatment plans that evolve based on progress reports, ensuring that the strategies used at home complement those in therapy.
Use Consistent Language: Consistency in terminology is vital. By using the same language applied in therapy sessions, parents strengthen learning and help youngsters apply their abilities in various situations. This consistency directly influences ability generalization, making it easier for youngsters to apply what they learn in therapy to everyday situations. This is especially crucial for those with Autism Spectrum Disorders, ADHD, and other behavioral challenges.
Promote Rehearsal: Offering diverse chances for youngsters to apply their abilities in practical scenarios is essential. This not only aids in skill retention but also fosters adaptability in different environments. Engaging in parent-led ABA therapy has been shown to significantly increase parental self-efficacy, enhancing the effectiveness of these practices. Active caregiver participation is crucial, as significant progress is often seen when suggested hours are fully applied. The behavior care engine modifies intervention plans according to this progress, ensuring that approaches remain effective.
Celebrate Successes: Acknowledging and rewarding achievements boosts motivation and reinforces positive behaviors. Celebrations, regardless of their size, can greatly improve a young person's engagement and eagerness to learn. By actively engaging in their children’s therapy, parents can significantly enhance the efficacy of prompting RBT techniques, resulting in improved developmental outcomes. This empowerment through ABA principles and approach alignment is essential for effective behavioral support. We’re here to help you every step of the way!

To effectively evaluate the success of prompting strategies in ABA therapy, caregivers can use a few key methods that make a real difference:
Regular assessments are crucial to determine if the prompting RBT strategies are effectively meeting your child’s unique needs. Research shows that starting ABA therapy early can lead to significant improvements in communication and social skills, highlighting the importance of timely evaluations. These assessments can point out areas for improvement and ensure that interventions stay relevant. Our behavior care engine updates behavior intervention and ability acquisition plans after each session based on progress, adapting to your child’s evolving needs.
By using these methods, you can make informed decisions that significantly enhance your child’s learning experience. Continuous data collection not only tracks behavior changes but also informs necessary adjustments to prompting RBT strategies, leading to more effective interventions. The American Psychological Association recognizes ABA as an evidence-based practice, reinforcing the importance of these methods in achieving positive outcomes. Let’s explore this together!

Tailored prompting strategies are essential in ABA therapy, helping RBTs and parents support individuals with unique learning needs. By focusing on personalized methods, caregivers can truly enhance the learning experience, fostering greater independence and skill acquisition. It's important to recognize the value of structured approaches, like prompt hierarchies and fading techniques, as they allow for gradual adjustments that align with each individual's progress.
Throughout this article, we've shared key insights about the different types of prompts, the significance of consistency, and how technology can enhance prompting effectiveness. A data-driven approach to evaluating these strategies underscores the need for continuous assessment and collaboration between caregivers and RBTs. By implementing best practices and actively engaging in the learning process, families can create supportive environments that empower their children to thrive.
Ultimately, enhancing ABA therapy through effective prompting strategies is a collaborative journey that can lead to meaningful improvements in the lives of individuals with autism. By embracing these techniques and fostering open communication, caregivers can play a vital role in their children's development, paving the way for greater independence and success in everyday life. This commitment to personalized support not only enriches learning outcomes but also strengthens family dynamics, making this approach invaluable in the realm of ABA therapy. Let’s explore this together—your involvement can make all the difference!
What is the importance of personalized prompting strategies in ABA therapy?
Personalized prompting strategies are essential in ABA therapy as they help address the unique learning styles and needs of each individual. By focusing on a person's strengths and challenges, RBTs and behavior analysts can create prompts that facilitate effective learning and support individual goals.
How do measurable goals enhance ABA therapy?
Setting clear, measurable goals allows parents to track progress transparently, which enhances engagement and fosters a deeper understanding of the material. This systematic approach can lead to significant improvements in learning outcomes.
What is the improvement rate associated with systematic prompting procedures in ABA therapy?
Research indicates that systematic prompting procedures can lead to a remarkable 73% improvement rate across various skill domains, highlighting the effectiveness of personalized strategies in creating meaningful learning experiences.
What are the six main types of prompts used in ABA therapy?
The six main types of prompts in ABA therapy are: 1. Verbal Prompts: Spoken cues that guide behavior. 2. Visual Prompts: Images or symbols that enhance understanding. 3. Gestural Signals: Hand signals or body language that indicate desired actions. 4. Model Prompts: Demonstrations of desired behavior for imitation. 5. Physical Prompts: Hands-on assistance to help complete tasks. 6. Positional Prompts: Arranging materials to encourage correct responses.
How does prompt fading contribute to a child's independence?
Prompt fading is a technique that involves gradually reducing the support given to individuals as they master new skills. This process helps foster independence and boosts confidence, allowing individuals to rely less on cues over time and handle daily activities independently.
What is the recommended accuracy level for reducing assistance during prompt fading?
Learners are generally ready for less assistance when they consistently achieve an accuracy level of 80-90% across multiple sessions.
What role do behavior analysts play in the prompt fading process?
Certified behavior analysts design personalized treatment plans that include measurable goals and research-backed strategies. They continuously assess progress and adjust the fading process to ensure it meets the unique needs of each individual.
What should caregivers do if they notice signs of prompt dependency?
If caregivers observe signs of prompt dependency, such as individuals waiting for physical guidance or cues, it may indicate that adjustments are needed in the fading process. Strong reinforcement for independent responses is crucial during this time.
What are the ultimate goals of ABA therapy regarding independence?
The ultimate goal of ABA therapy is for individuals to perform tasks independently. Techniques like least-to-most and most-to-least prompting strategies are employed to support young people in achieving this independence while minimizing errors and frustration.