Navigating the journey of toilet training can be quite a challenge for parents of children with autism. Each child’s needs and responses can vary widely, making this process feel overwhelming at times. But don’t worry! This article offers essential tips that not only simplify the process but also empower you with strategies to foster independence and confidence in your little one.
So, how can caregivers effectively implement a routine that accommodates their child's unique learning style? It’s all about ensuring a smooth transition to this important milestone. Let’s explore this together! 😊
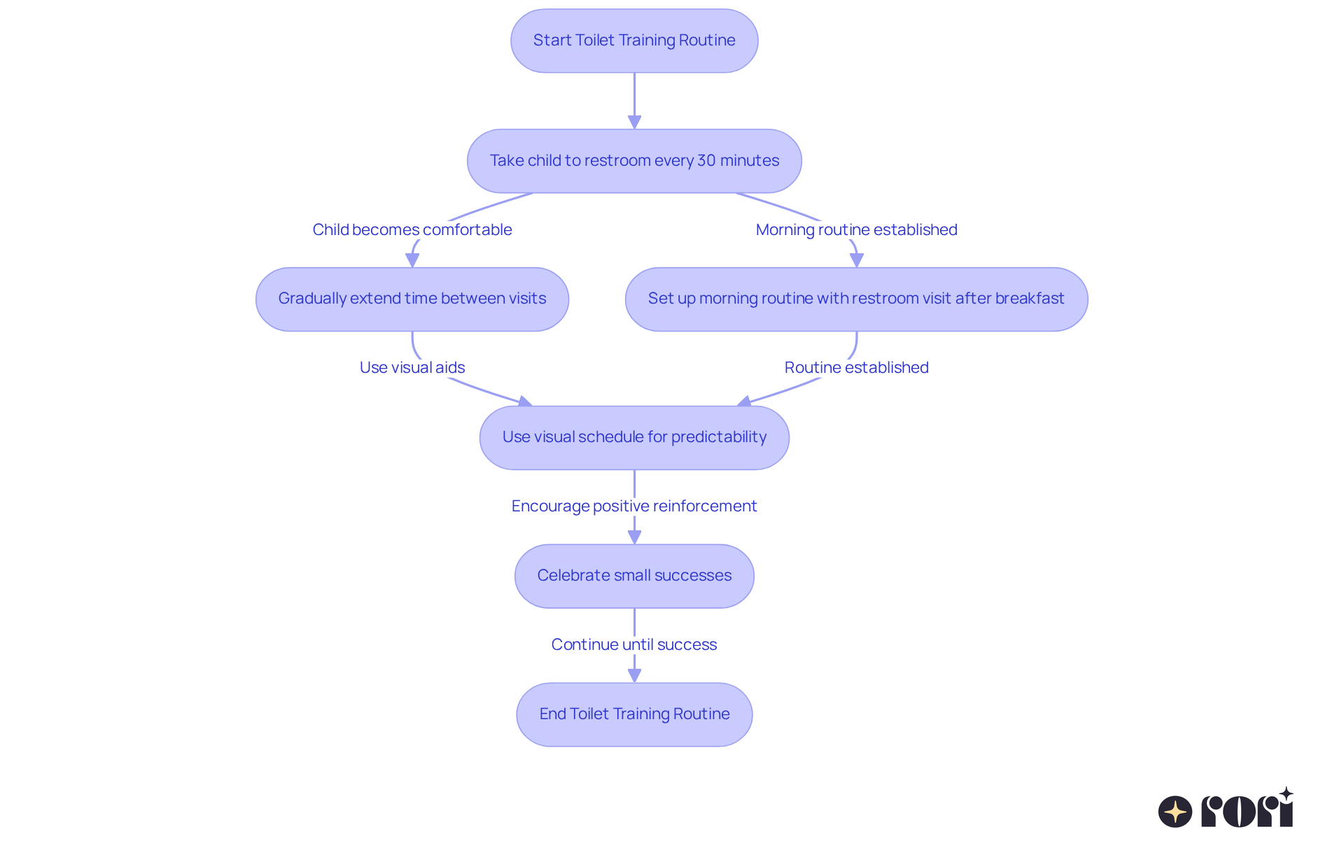
Incorporating autism toilet training guidance and advice into your kid's daily routine is super important for success! Start by taking your little one to the restroom at regular intervals - like every 30 minutes. As they get more comfortable, you can gradually extend the time between visits. This structured routine serves as autism toilet training guidance and advice, helping them recognize their bodily signals and reinforcing that using the toilet is just a normal part of their day.
For instance, you might set up a morning routine that includes a restroom visit right after breakfast, followed by planned trips throughout the day. Using a visual schedule can really help too! It allows your child to anticipate bathroom breaks, creating a sense of predictability. Consistency in these practices not only supports their development but also provides valuable autism toilet training guidance and advice, boosting their overall comfort and confidence as they reach this significant milestone.
Let’s explore this together! Remember, you’re not alone in this journey, and we’re here to help you every step of the way!

Designing a visual timetable for restroom use, such as lowering pants, sitting, and flushing, can be part of effective autism toilet training guidance and advice to help autistic individuals gain independence. Using pictures or symbols for each step makes it easier to understand and remember. Plus, social stories are fantastic tools that explain the restroom experience, helping kids know what to expect. For example, a social story could feature a character learning to use the restroom, highlighting positive outcomes and support along the way.
Having these resources visible in the bathroom or accessible during lessons can boost learning and provide comfort. Studies show that social narratives can improve understanding and reduce anxiety, making them a valuable addition to the bathroom management toolkit for kids with autism, especially when combined with autism toilet training guidance and advice. Let’s explore this together and see how these strategies can make a difference!

Establish a Reward System: Celebrate your little one’s potty training wins with some verbal praise, fun stickers, or even small treats for each successful attempt! For example, how about creating a sticker chart? Your child can earn a sticker every time they use the restroom correctly, making it a fun and rewarding experience!
Introduce Milestone Rewards: As your child progresses, think about introducing bigger rewards for those significant milestones. Maybe a special outing or a favorite toy? This not only encourages your child but also strengthens the positive behavior associated with using the restroom. It’s all about celebrating those achievements together!
To make the toilet training journey smoother, consider collaborating with a qualified behavior analyst for autism toilet training guidance and advice. They can help craft a personalized plan that fits your child’s unique needs and strengths. This plan should include clear, measurable goals and use evidence-based strategies to guide you.
Ongoing Evaluation and Modification: Keep an eye on your child’s progress and how they respond to the interventions. It’s important to make adjustments to the plan as needed to optimize outcomes. This way, you ensure that your approach stays effective and in line with the best practices.
Empower Yourself with ABA Principles: Get involved in the process and deepen your understanding of ABA principles. This knowledge will empower you to make informed choices that positively impact your child’s progress, leading to better behavioral outcomes. Remember, you’re not alone in this journey-let’s explore this together!

When it comes to autism toilet training guidance and advice, keeping things simple and direct is key! Try saying things like, 'It's time to go to the bathroom' or 'Let's give the toilet a shot.' If your little one struggles to express their needs, consider using autism toilet training guidance and advice, as visual supports or sign language can be super helpful. For example, you could teach them a simple sign for 'toilet' or give them a picture to show you when they need to go.
Encouraging your child to communicate their needs not only helps them become more independent but also boosts their confidence in handling their toileting, as outlined in autism toilet training guidance and advice. By equipping your child with these essential skills through Rori Care's services, you're setting them up to navigate the world with more ease. Let’s explore this together!

Toilet training for children with autism can feel like quite the journey, can’t it? It takes patience, understanding, and a few effective strategies to make it successful. By focusing on consistency, using visual supports, offering positive reinforcement, and communicating effectively, you can create a nurturing environment that helps your child gain independence and confidence as they tackle this important milestone.
One key takeaway from this journey is the power of a structured routine. Think about it: consistent bathroom schedules can really help your child recognize their bodily signals. Plus, visual aids and social stories can provide clarity and ease any anxiety they might feel. And let’s not forget about positive reinforcement! Celebrating those small victories not only boosts their confidence but also keeps them motivated to keep progressing.
Ultimately, successful toilet training isn’t just about reaching a goal; it’s about building lifelong skills. By embracing these strategies and staying committed to your child’s unique needs, you can truly enhance their learning experience. Remember, taking these steps benefits not just your child but also creates a supportive and nurturing environment that celebrates their achievements along the way.
So, let’s explore this together! You’re not alone in this journey, and we’re here to help you every step of the way!
Why is a consistent toilet training routine important for children with autism?
A consistent toilet training routine is important because it helps children recognize their bodily signals, reinforces that using the toilet is a normal part of their day, and supports their overall development.
How often should I take my child to the restroom during toilet training?
Initially, you should take your child to the restroom at regular intervals, such as every 30 minutes. As they become more comfortable, you can gradually extend the time between visits.
What role does a visual schedule play in toilet training?
A visual schedule helps children anticipate bathroom breaks, creating a sense of predictability and making the routine easier to follow.
Can you give an example of a structured toilet training routine?
An example of a structured routine could include taking your child to the restroom right after breakfast, followed by planned trips throughout the day.
How does consistency in toilet training practices benefit children with autism?
Consistency in toilet training practices boosts children's comfort and confidence as they reach this significant milestone, while also providing valuable guidance throughout the process.