In this article, we’ll explore four key steps to effectively implement procedures based on extinction in Applied Behavior Analysis (ABA) therapy:
Each of these steps is backed by evidence that highlights how vital caregiver involvement is. By making data-driven adjustments and teaching alternative behaviors, we can work together to ensure successful long-term behavior modification. Let’s explore this together! Your journey in understanding these steps can truly make a positive impact on your child's development.
Understanding the intricacies of behavior modification can feel overwhelming, especially for caregivers navigating the complexities of Applied Behavior Analysis (ABA) therapy. One powerful concept to consider is extinction, which involves systematically removing reinforcement for unwanted behaviors. This technique can foster positive change, but to implement it effectively, caregivers need a clear strategy, awareness of potential behavioral surges, and a commitment to ongoing assessment.
So, how can caregivers ensure they’re applying extinction procedures correctly? And how can they adapt these strategies to meet their child's evolving needs? Let’s explore this together! We’re here to help you every step of the way!
Extinction in Applied Behavior Analysis (ABA) is all about stopping the reinforcement for an action that used to get a reward. This technique is super important for reducing those pesky unwanted behaviors over time. At first, though, caregivers might see a bit of a spike—a sudden increase in the intensity or frequency of those behaviors before they start to fade away. For example, a child might ramp up their tantrums or attention-seeking behaviors when something like parental attention or a favorite toy is taken away. During this behavioral surge, you might notice your child crying louder or trying harder to avoid doing homework, which shows just how tough it can be for them to adjust to the absence of that reinforcement.
Understanding why these actions happen is key before diving into reduction strategies. If your child throws a tantrum to grab attention, it’s really important to pinpoint that underlying motivation. By figuring out what’s driving these behaviors, you can tailor your approach, making sure that the process of reducing unwanted actions is both effective and kind. Our conduct care engine updates intervention and skill acquisition plans after each session, based on the progress made. This helps tackle those initial outbursts and supports long-term behavior changes.
Plus, teaching appropriate replacement behaviors during this phase is crucial to prevent slipping back into old habits. This knowledge arms caregivers with ABA principles and strategies to support their child's behavioral goals through active involvement and data collection. Let’s explore this together! With the right tools and understanding, you can make a real difference in your child’s journey.

Let’s dive into the three main types of extinction procedures in ABA therapy that can really make a difference for your child:
Choosing the right type of extinction is so important when implementing a procedure based on extinction! It should really depend on understanding the reason behind the behavior. When you grasp the root causes, you can create more effective intervention strategies when implementing a procedure based on extinction that align with your child’s unique needs.
Remember, it’s crucial to prioritize the physical, psychological, and emotional safety of learners when implementing a procedure based on extinction. And don’t forget—continuous assessment and tweaking of the intervention are key to ensuring it works and meets the changing needs of your child.
Parents, be aware of a potential temporary surge! This is when you might see a short-term increase in the frequency or intensity of the target behavior right when you start the extinction process. It’s completely normal and something to expect. With a solid understanding of ABA principles, caregivers can navigate these challenges more effectively, making informed choices that positively impact their child’s progress.
It is essential to teach alternative behaviors when implementing a procedure based on extinction techniques! This way, children have other strategies to achieve what they want, promoting positive behavioral changes. When therapeutic strategies align with caregiver involvement, the chances of seeing improved behavioral outcomes increase significantly.
Research shows that when appropriate maintenance strategies are in place, behaviors reduced through extinction stay low in 78% of cases. That’s reassuring, right? The Behavior Analyst Certification Board notes, "Extinction is most effective when combined with differential reinforcement techniques that enhance suitable alternative actions." This really highlights the importance of a well-rounded approach to behavior modification and underscores the role of qualified analysts in crafting personalized plans for change and skill acquisition.
Let’s explore this together! We’re here to help you every step of the way!

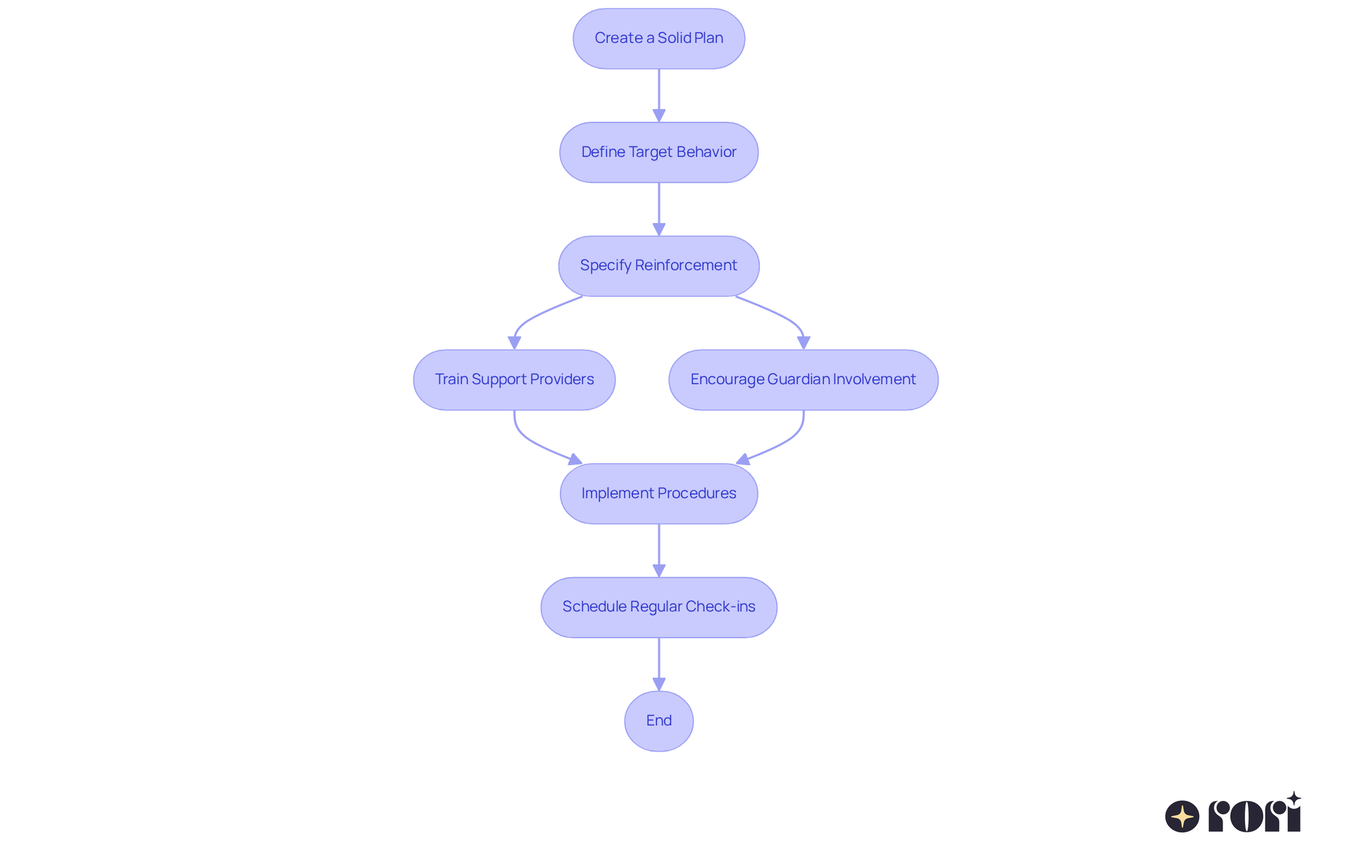
To effectively carry out procedures in ABA therapy, it's really important to create a solid plan that clearly defines the target behavior and specifies the reinforcement that will be withheld. Consistency among support providers and therapists is key; everyone involved should receive thorough training on the removal procedure to ensure a uniform approach across different environments. Research shows that when guardians are actively involved in ABA therapy, about 90% of youth see significant improvement. This highlights just how crucial their participation is when implementing a procedure based on extinction in the elimination process.
At Rori Care, we’re all about putting the patient first. That means we’re dedicated to tailoring treatment plans to fit each individual’s unique needs and progress reports. Plus, it’s worth noting that ABA therapy is the only scientifically validated treatment for autism that is covered by insurance.
Regular check-ins are a great idea! Scheduling these discussions allows us to talk about progress and tackle any challenges that come up during implementation. This ongoing communication creates a supportive environment and enables timely adjustments to the strategy as needed. Using visual tools or prompts can also help providers consistently implement the strategy, reinforcing their commitment to the plan and equipping them with ABA principles to support their child's behavioral goals.
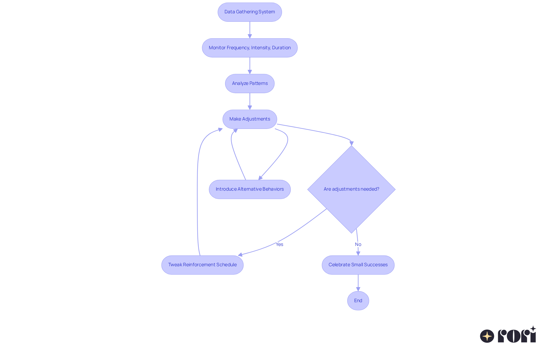
It’s important to remember that outbursts can last from a few minutes to several days during periods of cessation when implementing a procedure based on extinction, which can be tough for caregivers. Keeping track of occurrences of the target behavior and the related responses is essential for monitoring both consistency and effectiveness. Gathering this data not only helps assess how well the removal process is working but also provides guardians with tangible proof of progress, ultimately enhancing the therapeutic experience for the child. As we like to say, "Conduct is a form of communication, and we must listen." This really emphasizes the need for caregivers to understand the underlying reasons for actions when implementing a procedure based on extinction in cessation strategies.

Creating a strong data gathering system is essential for monitoring the frequency, intensity, and duration of target actions in ABA therapy. This system helps practitioners track progress effectively and make informed decisions. By consistently examining this information, we can recognize patterns, like reductions in target actions or temporary surges in activity after starting a cessation process.
Adjustments to the strategy should be made when implementing a procedure based on extinction, guided by data analysis. For example, tweaking the reinforcement schedule or introducing alternative behaviors for reinforcement can really enhance the effectiveness of the intervention. Communication is key! Sharing discoveries with all providers and therapists involved ensures everyone is aligned and aware of the approach being taken.
Celebrating small successes is also vital. Acknowledging progress not only inspires those who provide care but also highlights the importance of consistency throughout the process. By leveraging data-driven insights, caregivers can better understand the impact of their efforts, ultimately leading to more effective behavior modification strategies. Let’s explore this together!

Implementing procedures based on extinction in ABA therapy can truly transform the journey for both caregivers and children. It’s all about carefully planning and understanding how to stop reinforcing those unwanted behaviors. While it might feel challenging at first—maybe even leading to a temporary spike in those pesky behaviors—don’t worry! With the right strategies and insights, you can navigate these bumps in the road successfully.
Let’s break it down! Key steps include:
Understanding what drives certain behaviors, choosing the right extinction methods, and working together with therapists are all essential parts of this process. Regular assessments and adjustments based on data will help ensure that your strategies remain effective and tailored to your child’s unique needs.
Ultimately, the power of implementing extinction procedures in ABA therapy lies in the potential for lasting change. By embracing a well-rounded approach that combines evidence-based techniques with your active involvement, you significantly increase the chances of achieving positive outcomes. This commitment not only creates a supportive environment for your child but also empowers you as a caregiver to take an active role in their developmental journey. Let’s explore this together!
What is extinction in ABA therapy?
Extinction in Applied Behavior Analysis (ABA) involves stopping the reinforcement for a behavior that previously received a reward, which is essential for reducing unwanted behaviors over time.
What happens when extinction is first implemented?
Initially, caregivers may observe a spike in the intensity or frequency of unwanted behaviors before they begin to fade away. This can manifest as increased tantrums or attention-seeking behaviors.
Why might a child exhibit increased behaviors during extinction?
A child may ramp up their behaviors, such as crying louder or trying harder to avoid tasks, as they adjust to the absence of reinforcement, like parental attention or a favorite toy.
How can caregivers effectively address unwanted behaviors?
It's important for caregivers to understand the underlying motivations for the behaviors, such as attention-seeking, to tailor their approach and ensure the reduction strategies are effective and compassionate.
What role does data collection play in ABA therapy?
Data collection allows the conduct care engine to update intervention and skill acquisition plans after each session based on the child's progress, helping to address initial outbursts and support long-term behavior changes.
Why is teaching replacement behaviors important during extinction?
Teaching appropriate replacement behaviors is crucial to prevent children from reverting to old habits as they learn to cope without the previous reinforcements.
How can caregivers support their child's behavioral goals?
Caregivers can support their child's behavioral goals by actively involving themselves in the process, utilizing ABA principles and strategies, and collecting data to monitor progress.