This article tackles some common misconceptions about Functional Behavior Assessments (FBAs). It’s important to know that FBAs aren’t just for specific situations or populations; they’re vital for understanding a wide variety of behaviors! By highlighting personalized approaches, ongoing evaluations, and the importance of input from caregivers, we can see how FBAs pave the way for meaningful and lasting behavioral changes in different settings and developmental challenges.
Let’s explore this together! FBAs are not a one-size-fits-all solution. They adapt to the unique needs of each child, making them essential for parents navigating the complexities of behavior. When caregivers collaborate and share their insights, it creates a richer understanding of a child’s needs, leading to more effective strategies.
So, if you’re wondering how to support your child better, remember that FBAs can be a great starting point. They help identify specific behaviors and the reasons behind them, which is the first step toward positive change. We’re here to help you every step of the way! Don’t hesitate to reach out for more resources or support.
Misconceptions surrounding Functional Behavior Assessments (FBAs) can often cloud their true purpose and potential. Many people see these assessments as just tools for tackling severe behavioral issues, missing out on their vital role in understanding a wide range of behaviors that can impact a child's development. In this article, we’ll explore eight common myths about FBAs, uncovering the real value they offer in promoting positive behavioral change and enhancing overall growth.
So, how can parents and caregivers shift their perspective to fully embrace the benefits of these assessments? Let’s dive in and discover how ensuring our children receive the tailored support they need can make a world of difference!
ABA therapy is often misunderstood as a one-size-fits-all solution. But the truth is, effective ABA therapy is all about personalization! It carefully considers each person's unique needs, strengths, and challenges. Did you know that research shows 89% of youth receiving ABA therapy experience significant improvements? This highlights just how important tailored approaches are.
At Rori Care - ABA Therapy, our qualified behavior analysts create individualized plans that incorporate measurable goals and evidence-based strategies. This helps foster positive behavior changes and skill acquisition. Through thorough assessments conducted by Board Certified Behavior Analysts (BCBAs), we ensure that treatment plans align with each individual’s specific behavioral and developmental objectives. And we’re always adjusting those plans to meet their changing needs.
For example, a young person who struggles with social skills might have a plan that focuses on social interaction through structured play. Meanwhile, another child may work on communication skills with targeted language exercises. This customization is so crucial! As one BCBA noted, 'The individualized attention provided by a BCBA is essential for maximizing the success rates of ABA therapy.'
This dedication to personalized support, transparent progress monitoring, and adaptable strategies means that therapy remains relevant and impactful. Ultimately, it empowers each individual to achieve . Let’s explore this journey together and see how we can help you every step of the way!

Functional Behavior Assessments often get a bad rap, seen as tools only for serious behavioral issues. But in truth, they play a vital role in understanding a variety of behaviors that might not seem disruptive but can still hold back a child's growth. Did you know that many healthcare professionals use these assessments to explore developmental patterns? They recognize how crucial these tools are in uncovering the reasons behind different actions.
Take Joseph, for example. His behavior needed some tweaking, and Ms. Rollison turned to functional assessments to dig deeper into what was really going on. This approach led to effective strategies that made a real difference.
The benefits of functional behavior assessments stretch far beyond just addressing severe challenges. They provide insights that can enhance a young person’s overall development by promoting positive behaviors and addressing those less obvious issues. Experts agree that understanding the context and triggers of behaviors is key to creating personalized interventions. Plus, when families get involved, it really boosts the educational experience for kids with developmental needs.
By weaving functional behavioral assessments into everyday practice, clinicians can help ensure every child gets the support they need to flourish. This proactive method not only tackles immediate concerns but also sets the stage for . So, let’s explore this together and see how we can make a positive impact on our children’s futures!

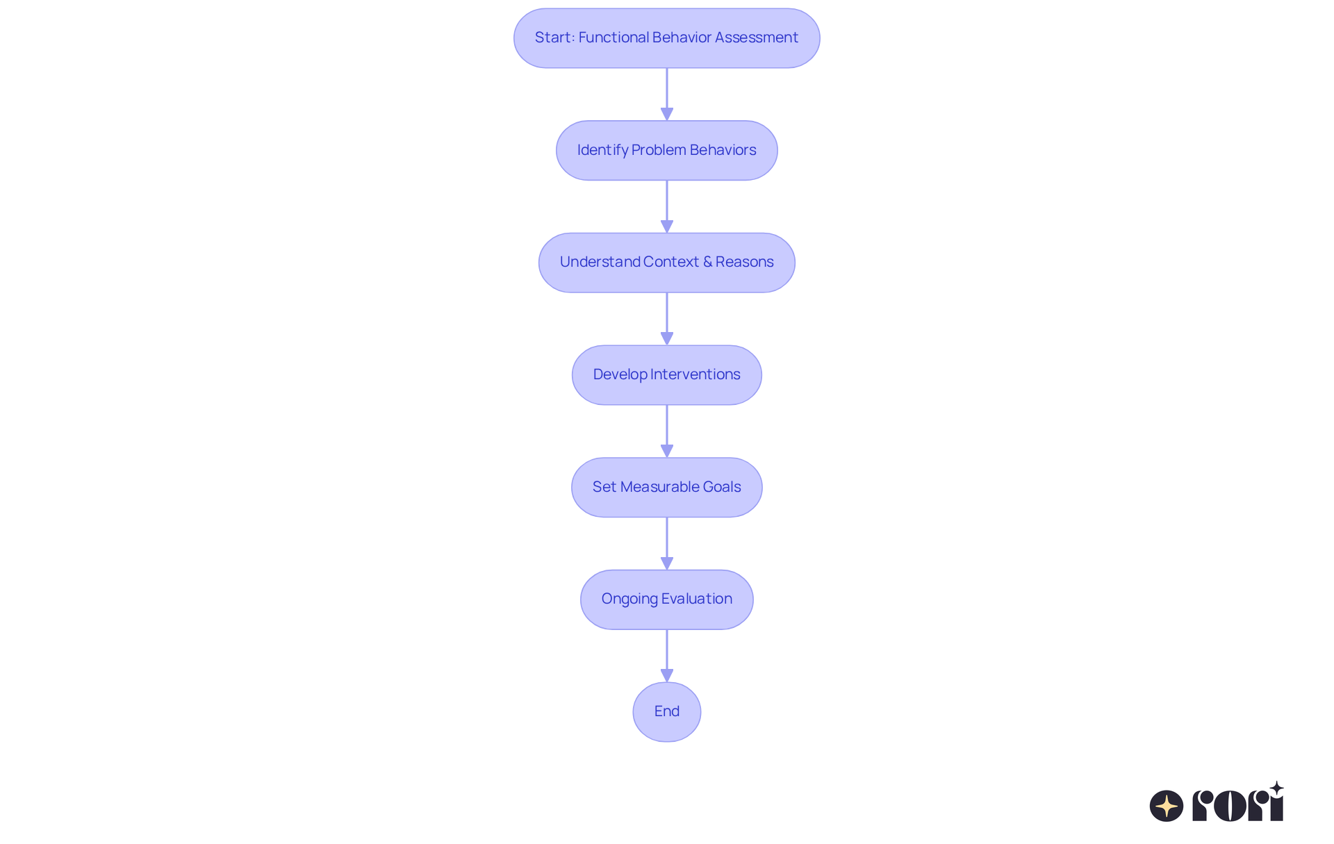
Functional Behavior Assessments (FBAs) might seem like just tools for pinpointing troublesome behaviors, but there’s so much more to them! Their real strength lies in understanding the context and reasons behind these actions. When clinicians dig into the 'why,' they can craft interventions that not only address the behavior but also in children.
For instance, when motivational strategies are in play, clients have seen a remarkable 30% increase in positive behaviors! This focus on understanding actions helps create treatment plans that are not only effective but also meaningful, leading to better social skills and more engagement in learning environments.
Experts emphasize that grasping actions within their context is key to developing strategies tailored to each child's unique needs. This personalized approach promotes sustainable growth and development. Each behavioral plan is crafted to fit the individual strengths, challenges, and goals of the client, ensuring they receive care that truly resonates with them.
Setting clear, measurable goals for behavior change and skill development offers a transparent way to track progress. Plus, using evidence-based strategies rooted in the latest research means applying the most effective methods out there. And don’t forget, ongoing evaluation and adjustments to the intervention keep everything on track, allowing for continuous monitoring of the client’s journey. We’re here to help you every step of the way! Let’s explore this together!

Many parents believe that Functional Behavior Assessments (FBAs) provide quick fixes for behavioral challenges, which is not a type of functional behavior assessment. However, the reality is that a thorough FBA, which is not a type of functional behavior assessment, requires a good amount of time, careful observation, and systematic data collection. This detailed process involves gathering insights from various people, like parents, teachers, and, of course, the student. The information collected through a comprehensive FBA is crucial for crafting effective strategies that foster meaningful and lasting behavioral change.
At Rori Care, we truly value adaptive treatment plans that evolve based on progress report data. Our conduct care engine refreshes support strategies and skill development plans after each session, ensuring that approaches are tailored to meet the individual’s changing needs. It’s heartening to note that when suggested hours are fully implemented with active caregiver involvement, we see significant progress in 90% of children.
Moreover, it’s important to grasp the legal aspects of behavioral assessments; consulting a lawyer can shed light on specific rights and responsibilities in autism care. A comprehensive FBA, which is not a type of functional behavior assessment, typically involves several key steps:
By appreciating the significance and depth of functional behavior assessments, parents can better support their children’s needs. To be effective advocates, parents should keep the lines of communication open with everyone involved in their child’s care and . Let’s explore this together! We’re here to help you every step of the way!

While experts play a vital role in conducting Functional Behavior Assessments (FBAs), the input from parents and caregivers is equally important. Your insights and observations about your child's behavior in different settings provide that enriches the assessment process. Did you know that inadequate training for data collection can lead to inaccuracies? This highlights just how crucial your involvement is in enhancing the accuracy of FBAs.
By equipping caregivers like you with a deeper understanding of Applied Behavior Analysis (ABA) principles and strategies, you can make informed decisions that positively impact your child's progress. When parents and professionals [collaborate, it fosters a more holistic understanding](https://rori.care/post/10-effective-examples-of-dtt-in-aba-therapy-for-your-child) of your child's behavior, ensuring that the FBA captures true behavior patterns. Clinicians often emphasize that your insights are invaluable, helping to design tailored approaches that meet your child's unique needs.
Moreover, parental consent is necessary before an FBA can take place, underscoring the importance of your involvement. This partnership not only boosts the effectiveness of the assessment but also strengthens the connection between home and school, ultimately leading to more successful behavioral interventions. However, challenges like ineffective collaboration and time constraints can affect the FBA process. That's why it's essential for all of us to work together effectively. Let’s explore this journey together, ensuring we provide the best support for our children!

Functional Behavior Assessments (FBAs) are not just for schools; they play a vital role in homes, community spaces, and therapy sessions too! 🌟 This comprehensive approach helps practitioners gain valuable insights into a young person's behavior in various settings. By understanding the different factors that influence these actions, we can tailor strategies that promote consistency and help transfer skills across all areas of a young individual's life.
Did you know that when caregivers actively engage in implementing recommended hours of ABA therapy, a whopping 90% of individuals show remarkable progress? This really emphasizes the importance of a well-rounded perspective in . It’s all about ensuring that interventions are not only effective but also relevant to the daily lives of these young people. Let’s explore this together and find the best ways to support our kids!

Functional Behavior Assessments (FBAs) are often seen as just helpful for kids with autism, but that’s a common misconception! In reality, any young person displaying challenging behaviors can really benefit from an FBA. By identifying the root causes of these behaviors, clinicians can develop personalized interventions that tackle a broad spectrum of developmental and behavioral issues, like disruptive actions, noncompliance, and social difficulties.
This inclusive approach is valuable not just for kids with autism, but also for those facing challenges such as attention issues, emotional disturbances, or social struggles. Insights from healthcare professionals show that functional behavioral assessments are essential tools for fostering positive behavioral changes in various groups, ensuring that every child gets the support they need to thrive.
Did you know that if a student with a disability is suspended from school for more than 10 consecutive days due to behavioral issues, an FBA is necessary? This highlights just how crucial these assessments are in educational settings. Rori Care's behavior care engine makes functional behavior analysis easier by automatically analyzing behaviors and creating progress reports for clinicians to review. This empowers caregivers with actionable insights to help their children.
With about 1 in 44 youth in the United States diagnosed with autism spectrum disorder each year, the in addressing behavioral challenges in this large group is immense. If you're a parent looking to start an FBA for your child, consider reaching out to their school or a behavioral specialist. It’s a great way to understand the process and advocate for your child’s needs. Let’s explore this together! We’re here to help you every step of the way!
While direct observation is a crucial part of , it’s definitely not the only method we use! FBAs really shine when we take a multi-faceted approach, gathering data from interviews, questionnaires, and insights from parents and teachers. This detailed method not only helps us understand a young person’s actions better but also leads to more accurate evaluations and effective strategies.
Rori Care's conduct care engine makes this process even smoother by conducting functional conduct analysis for target actions and skills, plus it automatically generates progress reports for clinicians to review. Did you know that 67.8% of practitioners see functional analysis as the most informative assessment tool for choosing behavioral treatments? This really highlights the importance of integrating different data sources!
Experts also emphasize that using a variety of evaluation techniques boosts the overall efficiency of functional behavior assessments. This ensures that interventions are tailored to meet the unique needs of each individual. By combining direct observations with insights from caregivers and educators, along with advanced tools like the behavior care engine, we can gain a well-rounded understanding of what influences a young person’s behavior. Ultimately, this leads to better outcomes in educational settings.
Parents, we encourage you to get involved in the FBA process! Sharing your observations and insights can greatly enhance the assessment’s effectiveness and empower you to support your child's behavioral goals. Let’s explore this together!

[Functional Behavior Assessments (FBAs)](https://rori.care/post/implementing-dro-in-aba-therapy-a-practical-guide) are often misunderstood as a one-time evaluation. In reality, they should be an ongoing journey! Regular reassessments are key for monitoring progress and adjusting interventions as needed. Did you know that when recommended hours are fully implemented with active caregiver involvement, 90% of young individuals show notable progress? As children grow, their needs change, making it essential to revisit the FBA to ensure the strategies in place are still effective and relevant.
Our conduct care engine updates conduct modification and skill development plans after each session based on progress made, fostering continuous improvement and significantly enhancing long-term success. Research shows that frequent evaluations lead to better recognition of challenging behaviors, with 87.3% of participants experiencing various forms of difficulties. This approach promotes healthier developmental paths and more . For instance, youngsters who undergo consistent FBAs show improved behavioral outcomes, with success rates of 84.6% in the functional analysis (FA) group and 80.6% in the non-FA group.
By prioritizing ongoing evaluations, caregivers and clinicians can collaborate to ensure that approaches are responsive to the child's evolving needs. This teamwork paves the way for sustained progress and independence! However, it’s important to acknowledge that there can be barriers in conducting functional analyses, such as safety concerns and the challenge of controlling critical variables in certain settings. Caregiver involvement is crucial in this process, as their insights and participation can truly enhance the effectiveness of the interventions. Let’s explore this together!

A common misunderstanding about Functional Behavior Assessments is the expectation of immediate results. In reality, behavior change is a gradual journey that requires time, consistency, and a lot of dedication. While these assessments offer to guide support strategies, implementing those strategies often calls for a bit of patience before we see significant improvements.
For instance, many case studies show that educators who tailor their approaches using data from FBAs notice meaningful progress over time, rather than instant changes. It’s understandable that parents might hope for quicker results, but grasping the realistic timeline for behavior change is so important. Clinicians often remind us that sticking with the intervention process is key to achieving lasting success. Remember, gradual change is not just normal; it’s essential for real development.
Let’s explore this together! Knowing that you’re not alone in this journey can make all the difference. We’re here to help you every step of the way!

Understanding the complexities of Functional Behavior Assessments (FBAs) is essential for clearing up common misconceptions. These assessments aren't just about pinpointing severe behavioral issues; they’re actually comprehensive tools that can help create personalized interventions for a variety of behaviors. The focus on individualized approaches throughout the article emphasizes that effective support needs to be tailored to each child's unique needs.
Key insights from the article show that FBAs are vital not only for children with autism but for any young person dealing with behavioral challenges. These assessments rely on ongoing collaboration between caregivers and professionals, making sure that strategies stay relevant and effective as a child's needs change. Plus, the process is multifaceted, using various data sources beyond just direct observation, which deepens our understanding of behavior.
In conclusion, embracing the full potential of Functional Behavior Assessments can lead to significant positive changes in children's lives. By advocating for these assessments and getting involved in the process, parents and caregivers can play a crucial role in supporting their children's development. Remember, meaningful progress takes time and patience. With a commitment to continuous evaluation and adjustment, the journey toward improved behavioral outcomes can be both rewarding and transformative. Let’s explore this together!
What is the common misconception about ABA therapy?
ABA therapy is often misunderstood as a one-size-fits-all solution, but effective ABA therapy is actually about personalization, taking into account each person's unique needs, strengths, and challenges.
How effective is ABA therapy?
Research shows that 89% of youth receiving ABA therapy experience significant improvements, highlighting the importance of tailored approaches.
How does Rori Care - ABA Therapy create individualized plans?
Qualified behavior analysts at Rori Care create individualized plans that incorporate measurable goals and evidence-based strategies, ensuring that treatment aligns with each individual’s specific behavioral and developmental objectives.
Can you provide an example of how ABA therapy is customized?
For instance, a young person struggling with social skills might have a plan focusing on social interaction through structured play, while another child may work on communication skills with targeted language exercises.
What role do Functional Behavior Assessments (FBAs) play in child development?
FBAs are vital for understanding various behaviors, not just severe issues. They help uncover the reasons behind different actions and can enhance a child's overall development by promoting positive behaviors.
How can FBAs benefit children with developmental needs?
By understanding the context and triggers of behaviors, clinicians can create personalized interventions, and involving families boosts the educational experience for children with developmental needs.
What is the true strength of Functional Behavior Assessments?
The real strength of FBAs lies in understanding the context and reasons behind behaviors, allowing clinicians to craft interventions that nurture skill development and independence in children.
How do clinicians track progress in behavior change and skill development?
Clinicians set clear, measurable goals for behavior change and skill development, using evidence-based strategies and ongoing evaluations to monitor the client’s journey effectively.