Autism Spectrum Disorder (ASD) is a complex condition that affects behavior, communication abilities, and social skills. Each individual with ASD has a unique manifestation of the disorder, presenting lifelong challenges. From difficulties with social engagement to repetitive behaviors and sensory experiences, the impact of ASD varies greatly.
Early diagnosis is crucial, as it allows for timely access to resources that support individuals with ASD in living fulfilling lives. Recent advancements, such as the use of artificial intelligence (AI) in predicting behaviors, provide hope for more effective interventions. However, navigating the path to understanding ASD can be daunting, with online quizzes serving as initial tools for identifying potential signs.
While these quizzes are valuable starting points, they should be followed by a comprehensive evaluation from a qualified healthcare professional for a definitive diagnosis. This ensures that individuals with ASD receive the tailored support they need to thrive and succeed. Importantly, an accurate diagnosis unlocks access to interventions and support systems that enhance the quality of life for individuals with ASD and their families.
Embracing autism as part of one's identity contributes to a more inclusive and understanding society, celebrating the unique strengths and perspectives of individuals on the autism spectrum.
Autism Spectrum Disorder (ASD) encompasses a wide array of conditions that influence behavior, communication abilities, and social skills. The manifestation of ASD is unique to each individual, presenting challenges that persist throughout one's lifetime. For some, social engagement may present difficulties, routine behaviors might become repetitive, and sensory experiences could be experienced more intensely or not at all. Diagnosed often in early childhood, ASD is a lifelong journey, requiring varying levels of support.
Research, including a notable study from the Journal of Personalized Medicine, underscores the diversity within ASD diagnoses. A case involving 4-year-old fraternal twins, both diagnosed with 'level 3 severity' ASD, exemplifies the need for highly individualized support. Despite sharing a birth, these twins exhibited distinct characteristics and responses to interventions, highlighting the personalized nature of ASD management.
Recent advancements in understanding ASD include the use of artificial intelligence (AI) to better predict behaviors, which can lead to more effective interventions. For example, The Center for Discovery in New York has leveraged a substantial data set to inform the treatment of individuals with ASD, aiming to mitigate challenging behaviors before they occur.
Statistics reveal the growing prevalence of autism, with estimates suggesting as many as 1 in 36 individuals may be affected. Early diagnosis is key, allowing for timely access to resources that support living a full life. The American Psychiatric Association's DSM-5 outlines criteria for ASD diagnosis, which includes persistent communication differences and repetitive behaviors.
While the , brain structure and function differences are observable. Genetics play a role, and while misinformation has circulated regarding vaccines and parenting styles as causes, these have been debunked. It is critical to recognize the capacity for those with ASD to lead meaningful lives, contributing uniquely to their communities and society at large.

Autism Spectrum Disorder (ASD) is a complex condition marked by a range of symptoms and behaviors, affecting communication and social interaction. The American Psychiatric Association's DSM-5 outlines that individuals with ASD may display persistent differences in communication and social interaction across various settings, along with restricted and repetitive patterns of behavior, activities, or interests. These characteristics can manifest in several ways, such as , having intense interests, or displaying sensitivity to sensory stimuli.
Statistics reveal that ASD is more common than previously thought, with as many as 1 in 36 individuals affected by the disorder, according to the CDC. Furthermore, 1 in 45 adults in the U.S. are diagnosed with ASD, highlighting that autism is not only a childhood condition but continues throughout one's life. This variability in how ASD presents itself, known as the 'spectrum,' means that each person with autism experiences it uniquely.
In light of these facts, autism quizzes emerge as a valuable preliminary tool for identifying potential signs of autism in both children and adults. These quizzes are crafted to detect common symptoms and behaviors indicative of ASD, allowing for early insights that can prompt further professional evaluation. The importance of early diagnosis and intervention is emphasized by organizations like The Autism Community in Action (TACA), which supports families and underscores that behavioral therapy's effectiveness is heightened when started early.
Diagnosis of ASD typically involves a combination of reports from parents or caregivers and professional observations, as no single tool suffices for a definitive diagnosis. The need for accurate and timely diagnosis is critical, as shown by NeuroQure's efforts to offer diagnostic support shortly after birth, reducing the often lengthy journey to diagnosis. Digital health products, including mobile apps, are emerging as aids in the diagnostic process, providing clinicians with additional information from user's home environments and showing promise in identifying disorders through digital biomarkers.
Considering the global presence of autism across all ethnic, racial, and socioeconomic groups, and the ongoing research to understand ASD in diverse populations, including West Africa, it's clear that autism is a condition that transcends geographical and cultural boundaries. Despite the challenges it presents, with proper diagnosis and support, individuals with ASD can lead fulfilling lives.

Navigating the path to understanding autism spectrum disorder (ASD) often begins with preliminary tools, such as online quizzes, which may offer initial insights into the likelihood of ASD. However, these tools are not the final word on diagnosis. They are designed to initiate self-reflection and encourage pursuing a more thorough evaluation when needed. As Dr. David (Dan) R. Offord, a renowned child psychiatrist, once said, “I do not mind if my children are in a race as long as the race is fair.” This sentiment underscores the importance of equitable access to comprehensive assessments for all children, including those with disabilities, to ensure their full and fair participation in life's domains.
Autism diagnosis typically involves a combination of reports from parents or caregivers about the child's development and professional observations of the child's behavior, conforming to the criteria set by the Diagnostic and Statistical Manual of Mental Disorders, Fifth Edition (DSM-5). While there are various tools to assist in assessing ASD in young children, reliance on any single tool is discouraged. In some cases, primary care providers may refer the child to specialists like neurodevelopmental pediatricians or geneticists for more detailed assessments.
The urgency for accurate early diagnosis is echoed by The Autism Community in Action (TACA), a national nonprofit supporting thousands of families. Early intervention, such as behavioral therapy, has been shown to significantly improve outcomes. Pioneering efforts by companies like NeuroQure aim to bridge the gap in diagnostic technologies, offering hope for a timely diagnosis, potentially within weeks of birth, reducing the typical multi-year diagnostic journey.
Recent advancements include the development of the machine-learning model 'AutMedAI' by researchers at Karolinska Institutet. With an accuracy rate of nearly 80% in identifying children under the age of two with ASD, this tool analyzes 28 parameters obtainable without extensive assessments before 24 months of age. Such innovations represent a leap forward in making the 'race' fairer for children at risk of ASD.
However, it's crucial to remember that self-diagnosis, while recognized within the autistic and neurodivergent community, has its limitations, and a comprehensive professional evaluation remains the gold standard. This process is often multifaceted, considering the individual's developmental history, cognitive and behavioral patterns, and self-report questionnaires. Finding qualified professionals to assess adults can be challenging, highlighting the need for more accessible diagnostic resources.
In light of these insights, while online autism quizzes are a starting point, they should be followed by a thorough evaluation from a qualified healthcare professional for a definitive diagnosis. This approach ensures that all children, regardless of their abilities, are given the fair chance they deserve to thrive and succeed.
Autism spectrum disorder (ASD) is a neurodevelopmental condition marked by a diverse array of symptoms, with individuals experiencing a unique pattern of social, communicative, and behavioral differences. The American Psychiatric Association's Diagnostic and Statistical Manual (DSM-5) identifies ASD by persistent challenges in social interaction across multiple contexts, alongside repetitive and restricted behavior patterns, activities, or interests. Signs may manifest as echolalia (repeating sounds or phrases), inflexibility with routines or transitions, and intense, focused interests. Sensory processing is also a key aspect, where individuals might show hypersensitivity or hyposensitivity to various stimuli.
The CDC estimates that ASD could affect up to , highlighting the importance of early diagnosis for effective support. Although the exact cause remains unknown, research suggests that genetic and neurological factors play a significant role. Notably, misconceptions such as vaccines or parenting styles causing ASD have been debunked.
Recent advancements underscore the potential of technology in understanding ASD. A study conducted by The Center for Discovery utilized AI and machine learning to analyze data and predict behavior patterns in individuals with ASD, aiming to improve intervention strategies. This innovative approach is just one example of the ongoing efforts to enhance the quality of life for those on the autism spectrum.
Engaging with an autism quiz requires a reflective and truthful approach. As you respond to each query, it is vital to contemplate whether the outlined behaviors and symptoms resonate with you or your child's experiences. Autism Spectrum Disorder (ASD) is a complex condition characterized by diverse symptoms, abilities, and skills, and is present across various ethnic, racial, and socioeconomic backgrounds. According to the National Institute of Health, ASD involves neurodevelopmental differences that influence communication and behavior, and the DSM-5 acknowledges unique communication styles and challenges that can affect functioning in daily life.
It's essential to understand that an autism quiz represents a preliminary step and is not a conclusive tool for diagnosis. With recent advancements in machine learning technologies, such as those discussed in various research articles, the potential for earlier and more accurate ASD detection has increased. Studies have shown the effectiveness of in evaluating vast datasets to identify patterns indicative of ASD, enhancing the possibility of early intervention. For instance, Duke University researchers have developed an app that tracks children's eye movements, assessing a range of behaviors to assist in autism diagnosis. This innovative use of technology could aid in diagnosing ASD at the earliest stages of life.
The value of early treatment, such as behavioral therapy, cannot be understated, as it has been consistently linked to improved outcomes. Organizations like The Autism Community in Action (TACA) underscore the importance of accurate diagnosis, which serves as the foundation for effective treatment. They advocate for diagnostic tools capable of identifying ASD as soon as possible, emphasizing the significant impact on the child and family. Remember that self-diagnosis is also a recognized path within the neurodivergent community, given the limitations of the medical testing model for autism. Ultimately, whether through formal assessment or self-identification, understanding ASD is a crucial step in fostering a supportive and inclusive environment for individuals on the spectrum.

When initial autism quizzes suggest the possibility of autism, understanding the results with a critical eye is paramount. It's not a definitive diagnosis but rather a signal to pursue a more in-depth assessment from a healthcare specialist skilled in autism spectrum disorders. This professional may utilize an array of evaluation tools, as outlined by the American Psychiatric Association's DSM-5 criteria, to observe behaviors and gather comprehensive information from parents or caregivers.
Diagnostic accuracy is critical, as early and precise intervention can significantly improve outcomes. Experts underscore that no single diagnostic tool is sufficient alone; a combination of descriptions from those close to the child and clinical observations is necessary. In certain instances, a primary care provider might refer the family to a specialist such as a neurodevelopmental pediatrician or a child neurologist for a thorough evaluation.
The evolving landscape of digital health products, including apps, offers new avenues for assisting in the diagnostic process by providing additional data and insights into a child's behavior in their natural environment. This can be particularly valuable given the concerns about diagnostic delays, which not only affect the quality of life for those awaiting assessments but may also exacerbate comorbidities. In this context, tools like machine-learning models show promise, with research indicating that models such as 'AutMedAI' have achieved approximately 80% accuracy in identifying autism in children under two years old.
Despite the advances, the need for more efficient, timely, and accessible diagnostic tools remains pressing. Organizations like The Autism Community in Action (TACA) and companies like are working towards solutions that can shorten the path to a diagnosis, an odyssey that previously could extend over several years. Such advancements are particularly critical for high-risk groups, such as siblings of children with autism, where early detection is essential for effective intervention.

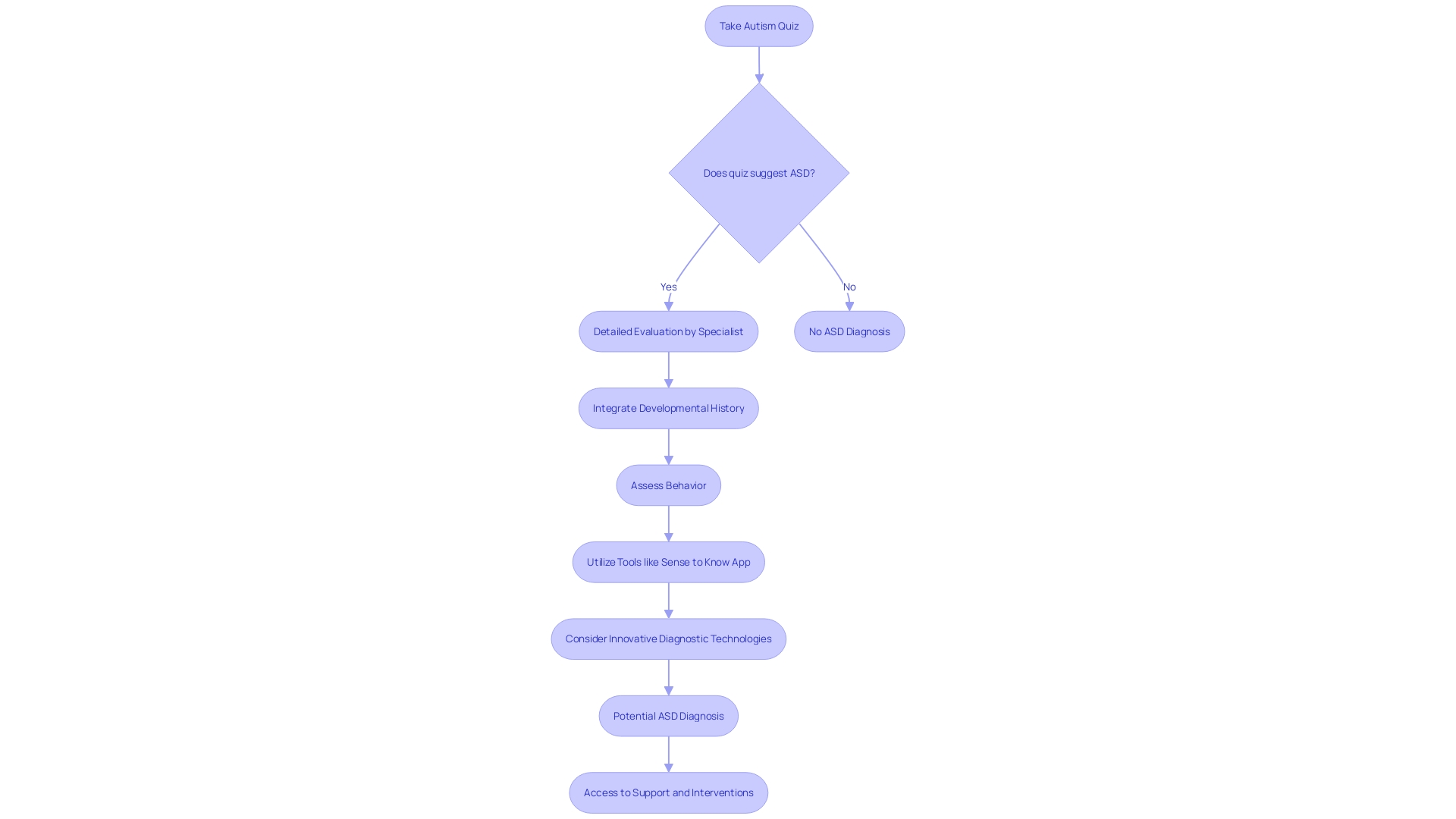
After taking a quiz that indicates a potential for autism spectrum disorder (ASD), the next steps involve a detailed evaluation by a specialist in the field. ASD diagnosis integrates information from a child's developmental history provided by parents and caregivers with a professional's assessment of the child's behavior. The Diagnostic and Statistical Manual, Fifth Edition (DSM-5) offers standardized criteria for diagnosis, underlining the importance of a multi-faceted approach.
Experts, such as those at the Duke Center for Autism and Brain Development, emphasize the diversity of behaviors associated with autism, reinforcing that not all children will exhibit the same behaviors. Innovative tools like the Sense to know app utilize tablet sensors to measure a child's response to visual stimuli, including movies designed to elicit behaviors associated with autism. The app's AI analyzes these responses to predict the likelihood of an ASD diagnosis.
The urgency for early and accurate diagnosis is echoed by organizations like The Autism Community in Action (TACA), highlighting research that shows the benefits of early intervention. With the development of diagnostic technologies like the Sense to know app, there's potential for significantly reducing the often prolonged journey to an ASD diagnosis, especially for families with a heightened risk.
When considering the possibility of autism, it's crucial to understand that while self-diagnosis is accepted within the neurodivergent community, a formal diagnosis can facilitate access to tailored support and interventions. Machine learning technologies have emerged as powerful tools in ASD detection, with various models and clustering methods contributing to the advancement of diagnostic solutions. The goal is always to enhance the quality of life for individuals with ASD and their families through early detection and supportive care.

A professional diagnosis serves as a beacon, guiding individuals and their families through what can often be a murky sea of uncertainty. For instance, consider the woman plagued by unexplained digestive pain for over a decade; her journey reflects the transformative power of an accurate diagnosis. Similarly, when it comes to conditions like Autism Spectrum Disorder (ASD), a timely and professional diagnosis can be life-altering. It not only brings a sense of clarity and affirmation to those affected but also unlocks access to tailored interventions and support systems. These resources are critical in enhancing the quality of life for individuals with ASD.
Drawing on an extensive global study, we find that around 3% to 6% of the population is affected by one of the numerous rare diseases. These often present with vague symptoms and could span multiple organ systems, making diagnosis a prolonged process that can stretch across years. Furthermore, as Professor Jones' research on type 2 diabetes exemplifies, pinpointing the right treatment hinges on accurate diagnostics, which in turn can prevent unnecessary and costly interventions.
In the dynamic field of autism research, the shift from quasi-experimental studies to randomized controlled trials underscores the evolution toward more reliable and precise diagnostic methods. This evolution is crucial because, as The Autism Community in Action (TACA) asserts, early and precise diagnosis of autism is a cornerstone for effective treatment. NeuroQure's innovative approaches aim to drastically reduce the often years-long journey to an ASD diagnosis, underscoring the urgency and necessity of timely medical evaluation.
While self-diagnosis is a respected practice within the neurodivergent community, can provide an invaluable framework for understanding and managing ASD. This is especially pertinent when considering the diverse manifestations of ASD, which can significantly impact social interactions, behavior, and communication across a person's lifespan.
In light of these complexities, institutions are called upon to develop curricula that are cognizant of disabilities, geared towards equipping medical professionals with the competencies to recognize and address the unique challenges faced by individuals with various conditions. These competencies are vital in fostering a more inclusive and informed approach to patient care.
Amidst the backdrop of a global pandemic that has disproportionately affected minoritized communities, the importance of accurate diagnosis and access to healthcare becomes even more pronounced. With the pandemic's profound impact on mental health and the staggering number of children who have lost caregivers, the role of professional diagnosis in mitigating long-term adversities cannot be overstated.
For individuals with autism, a tailored approach to treatment and support is essential, recognizing their unique needs and strengths. A comprehensive plan may encompass behavioral interventions to address communication and behavior challenges, speech and language therapy to improve communication skills, occupational therapy for developing daily living skills, social skills training to enhance interaction with others, and educational support to facilitate learning and development. Engaging in these interventions, especially from an early age, can lead to significant improvements in the quality of life and mental health for autistic children and youth. Indeed, the Autism Community in Action (TACA) emphasizes the benefits of early intervention, noting better outcomes when treatment, such as behavioral therapy, begins promptly. Moreover, the quest for fair and inclusive opportunities in schools and communities for children with disabilities is a testament to society's commitment to equity, a sentiment echoed by the late . His advocacy for peaceful and well-supported participation across all domains of life lays the groundwork for a just society where every child has the chance to thrive. As research continues to stress the importance of early and accurate diagnosis, advancements in diagnostic tools, such as those by NeuroQure, are instrumental in reducing the long journey to an ASD diagnosis, offering hope for families to receive support in the critical early stages of development.
Exploring the journey of understanding autism can be both enlightening and challenging. It offers an opportunity to better comprehend the nuances of one's own identity or that of a family member, which can pave the way for seeking the right support and resources. However, individuals may face hurdles such as navigating the complexities of healthcare, confronting societal misconceptions, and adapting to the new perspective an autism diagnosis provides. It's crucial to acknowledge that individuals on the autism spectrum, with the appropriate support, can experience rich and rewarding lives.
Autism Spectrum Disorder (ASD) is a developmental condition that affects individuals from early childhood. It encapsulates a broad spectrum of experiences and should not be considered a condition requiring a cure, but rather an intrinsic part of a person’s identity. This perspective offers a unique lens through which individuals perceive and engage with the world, with a myriad of manifestations ranging from mild to profound, influencing communication, social skills, and interaction.
People with autism often possess distinctive strengths that can be leveraged in various environments, such as intense focus, attention to detail, robust work ethic, and exceptional problem-solving abilities. These attributes can be particularly advantageous in fields that demand analytical thinking and precision, such as the technology sector.
Furthermore, creative platforms like Dungeons & Dragons have been recognized for their capacity to foster social engagement and a sense of belonging among autistic individuals. This defies the myths that individuals with autism lack social motivation or imagination, showcasing their ability to collaborate and immerse themselves in imaginative settings.
In an effort to accommodate neurodivergent individuals, initiatives like Emirates airline's rehearsal flying experiences and Microsoft’s neurodiversity hiring program signify a growing recognition of the need for inclusive practices. These programs are designed to support the unique experiences of autistic individuals, enabling them to navigate new environments and enter the workforce with confidence.
The process of can be intricate, particularly for adults, as it involves a comprehensive evaluation of developmental history, behavior, and self-reported experiences. Despite potential barriers, such assessments can lead to a deeper self-understanding and access to tailored support. While some may not receive a diagnosis until later in life due to the varying presentations of autism, it's important to remember that every autistic individual's experience is valid and unique.
Statistics and research suggest that integrating autism into one's personal and social identity can have profound implications on life choices and community belonging. Autistic identity encompasses both personal characteristics and a sense of kinship within the autistic community, influencing key decisions and fostering a positive self-concept.
In summary, while the path to understanding and embracing autism may include obstacles, it is also marked by opportunities for growth, self-discovery, and Community Connection. The affirmation of autistic identity and the celebration of neurodiversity contribute to a more inclusive and understanding society.
In conclusion, Autism Spectrum Disorder (ASD) is a complex condition that affects behavior, communication abilities, and social skills. Each individual with ASD has a unique manifestation of the disorder, presenting lifelong challenges. Early diagnosis is crucial, as it allows for timely access to resources that support individuals with ASD in living fulfilling lives.
Recent advancements, such as the use of artificial intelligence (AI) in predicting behaviors, provide hope for more effective interventions. However, navigating the path to understanding ASD can be daunting, with online quizzes serving as initial tools for identifying potential signs. While these quizzes are valuable starting points, they should be followed by a comprehensive evaluation from a qualified healthcare professional for a definitive diagnosis.
This ensures that individuals with ASD receive the tailored support they need to thrive and succeed.
Importantly, an accurate diagnosis unlocks access to interventions and support systems that enhance the quality of life for individuals with ASD and their families. Embracing autism as part of one's identity contributes to a more inclusive and understanding society, celebrating the unique strengths and perspectives of individuals on the autism spectrum.
Therefore, it is essential for parents to seek professional guidance and evaluation when considering the possibility of ASD in their child. By doing so, they empower themselves with expert advice and valuable insights that can lead to effective interventions and support tailored to their child's individual needs.
What is Autism Spectrum Disorder (ASD)?
ASD is a developmental disorder affecting behavior, communication, and social skills. It is a spectrum condition, meaning it manifests differently in each individual, with some facing challenges in social interaction, engaging in repetitive behaviors, or experiencing sensory sensitivities.
How common is autism?
Autism is more common than previously thought, with recent estimates suggesting that up to 1 in 36 individuals may be affected by ASD.
Can autism be diagnosed in adulthood?
Yes, while autism is often diagnosed in early childhood, it is a lifelong condition that can also be identified in adults.
What are the key criteria for ASD diagnosis according to the DSM-5?
The DSM-5 outlines criteria for ASD that include persistent challenges in social communication and interaction across multiple contexts, and restricted, repetitive patterns of behavior, activities, or interests.
What is the role of genetics in autism?
Genetics play a significant role in ASD, although the exact cause of autism is not fully understood. Brain structure and function differences have been observed in individuals with autism.
Have vaccines been linked to autism?
No, the theory that vaccines cause autism has been thoroughly debunked by scientific research.
What is the importance of early diagnosis of autism?
Early diagnosis allows for timely intervention, which can improve the effectiveness of treatments like behavioral therapy and support individuals in leading fulfilling lives.
How are online autism quizzes used?
Online autism quizzes act as preliminary tools to identify potential signs of autism, prompting further professional evaluation when certain symptoms and behaviors are detected.
What are the limitations of online autism quizzes?
Online quizzes are not definitive diagnostic tools. They are meant to initiate self-reflection and encourage seeking a professional evaluation for an accurate diagnosis.
What are common symptoms and behaviors of autism?
Symptoms of ASD include difficulties with social interaction, repetitive behaviors, intense interests, and sensory sensitivity or insensitivity, such as echolalia or inflexibility with routines.
How does technology contribute to understanding ASD?
Advances in technology, such as AI and machine learning, are being used to predict behavior patterns and assist in early detection and diagnosis of ASD.
What should you do after taking an autism quiz that suggests the possibility of ASD?
Following an autism quiz, it is recommended to seek a comprehensive evaluation from a healthcare professional skilled in diagnosing ASD to confirm any findings.
Why is professional diagnosis important for autism?
A professional diagnosis is essential for understanding the individual's specific needs, providing access to appropriate interventions and support, and ensuring that the person with ASD can thrive.
What types of treatments and support are available for autism?
Treatments and support for autism may include behavioral interventions, speech and language therapy, occupational therapy, social skills training, and educational support, all tailored to the individual's needs.
What are the challenges and benefits of an autism diagnosis?
While there may be challenges in obtaining a diagnosis and facing societal misconceptions, a diagnosis can lead to a better understanding of oneself or a family member, access to support, and the opportunity to celebrate neurodiversity.