Carefully documented ABA session notes play a vital role in Applied Behavior Analysis therapy for children with autism. These detailed records capture the nuances of each therapeutic encounter, tracking the child's progress and highlighting any obstacles encountered along the way. Their importance cannot be overstated, as they form the foundation upon which the effectiveness of behavioral interventions is measured.
With over a decade of clinical expertise, Board-Certified Behavior Analysts are at the forefront of enhancing the technology solutions that support such documentation. By recording observations, applied strategies, and resulting outcomes, ABA session notes provide a rich tapestry of the child's developmental journey, guiding ongoing and future therapeutic efforts. The meticulous nature of this work mirrors the challenges faced in the broader medical field, where professionals spend a significant portion of their time on administrative tasks, such as writing detailed notes.
These efforts reflect a commitment to delivering high-quality, coordinated care while alleviating the administrative burden. In the context of disability, the social model emphasizes adapting the environment and strategies to support the child, rather than expecting the child to conform to pre-existing societal norms. ABA session notes align with this ethos, respecting and accommodating the unique needs of each child with autism.
Furthermore, the insights gleaned from ABA session notes contribute significantly to rigorous intervention studies, providing empirical evidence that is respectful of the autistic community and mindful of the potential impacts of interventions. As we continue to refine these practices and technologies, the overarching goal remains steadfast: delivering the highest standard of coordinated care that upholds the dignity and rights of children with autism.
Carefully documented ABA session notes are pivotal in the realm of Applied Behavior Analysis therapy for children with autism. These meticulous records encapsulate the nuances of each therapeutic encounter, mapping the child's progress and delineating any obstacles encountered along the way. The importance of these notes cannot be overstated; they are the bedrock upon which the efficacy of behavioral interventions is measured. Through diligent recording of observations, applied strategies, and resulting outcomes, ABA session notes furnish a rich tapestry of the child's developmental journey, steering the course of ongoing and future therapeutic endeavors.
Armed with over ten years of clinical expertise, are at the forefront of enhancing the technology solutions that support such documentation. Their endeavor to ensure best practices reflects the same precision found in effective ABA session notes—both aiming to provide high-quality, coordinated care. The painstaking nature of this work echoes the challenges faced in the broader medical field, where professionals dedicate more than half their time to administrative tasks, such as writing detailed notes. These efforts underscore the commitment to high-quality care and the alleviation of the administrative burden, allowing for a more focused approach to patient care.
In the context of disability, the social model emphasizes the societal and cultural constructs that shape our understanding of disability, urging a shift in perspective from deficit-focused models to one that respects the identity and civil rights of individuals with disabilities. This paradigm shift aligns with the ethos behind ABA session notes, where the emphasis is on adapting the environment and strategies to support the child, rather than expecting the child to conform to pre-existing societal norms. By applying this reflective tool, ABA professionals can evolve their practices to respect and accommodate the unique needs of each child with autism they serve.
Recent research critiques have highlighted the necessity of rigorous intervention studies, especially for the autistic community. The insights gleaned from ABA session notes can contribute significantly to this body of research, providing empirical evidence that is both respectful of the autistic community and mindful of the potential impacts of interventions. As we continue to refine these practices and technologies, the overarching goal remains steadfast: to deliver the highest standard of coordinated care that upholds the dignity and rights of children with autism.

Creating accurate and detailed session notes is crucial for the effectiveness of ABA therapy. These notes should comprehensively record the therapy process, including:
By including these components, session notes serve as a systematic and comprehensive record that reflects the therapy's progression and effectiveness.
To craft effective notes during , it's essential to detail the observed antecedents, behaviors, and consequences without inferring or judging to maintain objectivity. Clarity and brevity are key when describing behaviors and interventions, so avoid ambiguous language.
Documenting the Antecedent, Behavior, and Consequence (ABC) data for each instance of targeted behavior is paramount for specificity and detail. Additionally, noting the precise interventions and strategies employed during the session is vital, including any necessary adjustments.
The child's progress, including advances, regressions, and the session's overall results, should be recorded objectively. Such meticulous documentation is indispensable for providing a high-quality, coordinated care approach and enables a streamlined review process, as per the expertise of a Board-Certified Behavior Analyst with a decade of experience in clinical knowledge and technology solution enhancement.
This systematic approach to session notes aligns with the advice from legal writing experts who stress the importance of creating clear and comprehensible documents. As with legal documents, the goal is to present information persuasively and coherently, using sentences and paragraphs that express a single idea effectively.
Moreover, recent research underscores the critical need for accurately reporting intervention studies, particularly in non pharmacological treatments for autistic children. The majority of these studies feature design flaws, making it challenging to assess their effectiveness and safety. Precise session notes could contribute to better research quality and respect for individuals with autism by providing reliable data for analysis.

To ensure that is as effective as possible, meticulous documentation of session notes is crucial. Here's how to enhance the quality of your records:
By incorporating these practices, you'll contribute to a higher standard of care and support for individuals receiving ABA therapy, ensuring that documentation accurately reflects their journey and the therapy's impact.
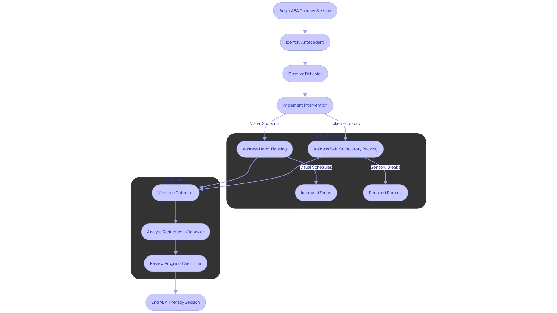
Precise and effective documentation is paramount in ABA therapy, as it provides a clear picture of a child's progress and guides future interventions. Consider an ABA session where a child responds to a loud noise with hand-flapping behaviors. The session notes would detail the antecedent (loud noise), the behavior (hand-flapping), and the consequence (cessation of behavior after the noise stopped). The targeted goal would be to reduce hand-flapping responses to loud noises, employing strategies such as to reinforce alternative behaviors. The outcome is quantifiable, showing a reduction from five instances of hand-flapping per session to just one.
Similarly, in a scenario where a child demonstrates self-stimulatory rocking during group activities, the notes would record the antecedent (group activities), the behavior (rocking), and the consequence (behavior ceasing after a sensory break). The intervention would focus on increasing engagement and reducing self-stimulatory behaviors through the use of visual schedules and sensory breaks. Such well-documented notes would highlight progress, evidenced by a decrease in rocking behaviors from 80% of the session to 20%.
These examples underscore the importance of detailed session notes that not only capture the ABCs of behavior but also articulate the interventions used and the measured outcomes, paving the way for consistent, high-quality care and streamlined review processes.

In order to provide the best support for individuals in ABA therapy sessions, accurate and effective documentation is a cornerstone. Here are key strategies to enhance the quality of your ABA session notes:
By integrating these practices into your documentation routine, you contribute to a more effective, equitable, and person-centered ABA therapy process that aligns with the principles of the social model of disability.

Incorporating technology into the ABA therapy process can substantially improve the efficiency and accuracy of session documentation. Utilizing during therapy sessions enables therapists to capture real-time data, greatly reducing the risk of manual entry errors or missed information. Additionally, video recording of sessions creates a visual reference, documenting patient behaviors, intervention efficacy, and developmental progress in an objective and detailed manner.
Advanced data analysis software can process this information to uncover patterns and trends, which can inform targeted interventions. Moreover, the integration of communication tools aids in seamless collaboration among therapists, parents, and other professionals, ensuring that critical information is shared promptly and accurately.
A case in point is the development of an Augmented Reality (AR) application tailored for autistic patients undergoing dental procedures. The app translates tactile sensations into visual and auditory stimuli, which aligns with the preferences of individuals who are more sensitive to touch but respond well to visual and auditory input. This innovative approach underscores the potential for technology to adapt to the unique needs of individuals with autism in various settings, including ABA therapy.
Additionally, the Access Technology (AT)-Newswire Press Release News Distribution Service demonstrates how technology is being leveraged to disseminate information efficiently to a broad audience, including those with disabilities.
In the realm of mental health and education, technology has been instrumental. For instance, the Icelandic Technology Fund has supported the creation of a prototype that has been trialed in schools, showing promising results for students, particularly in mental health and learning scenarios.
Clinicians and researchers, such as a Board-Certified Behavior Analyst with extensive experience, emphasize the importance of technology in enhancing best practices and coordinated care. This is particularly relevant in the therapy and care management sectors, where streamlining processes is critical.
Statistics further solidify the need for effective technology integration, revealing that while evidence-based psychotherapy for conditions like depression is beneficial, many individuals still lack access to necessary mental health care due to various barriers. New technological tools, including wearable devices, are providing valuable insights into the interplay between physical and mental health, empowering both researchers and the public with novel means to support behavioral change.

In the practice of , maintaining the integrity and confidentiality of session notes is not only a matter of professionalism but also a legal requirement. To uphold these standards, consider implementing the following guidelines:
By diligently applying these principles, ABA professionals can navigate the legal landscape responsibly while respecting the dignity and rights of the individuals they serve.
In conclusion, ABA session notes are essential in Applied Behavior Analysis therapy for children with autism. These detailed records track progress, highlight obstacles, and guide ongoing therapeutic efforts. They align with the social model of disability, respecting and accommodating each child's unique needs.
The insights from session notes contribute to rigorous intervention studies, providing respectful empirical evidence.
To create effective session notes, include key components like objective behavior descriptions, ABC data, targeted behaviors, interventions used, and progress. Maintaining objectivity and following a systematic approach ensures comprehensive documentation.
Enhancing session note quality involves maintaining objectivity, using precise descriptions, ensuring consistency, documenting in a timely manner, and collaborating with colleagues for feedback. These practices improve care and support for individuals receiving ABA therapy.
Incorporating technology improves session documentation efficiency and accuracy. Electronic data apps, video recording, data analysis software, and communication tools adapt to the needs of individuals with autism.
Legal and ethical considerations are crucial in ABA therapy. Secure storage, adherence to HIPAA regulations, obtaining informed consent, and maintaining professionalism in documentation uphold standards.
In summary, ABA session notes play a vital role in tracking progress and guiding therapy for children with autism. They align with the social model of disability and contribute to rigorous intervention studies. By following key components and incorporating technology, ABA professionals provide high-quality care.
Adhering to legal and ethical considerations ensures the integrity of session notes.
What is the purpose of ABA session notes?
ABA session notes serve to document each therapy session in detail, including the child's behaviors, the strategies used, and the outcomes. This documentation is crucial for tracking progress, identifying patterns, and planning future therapy.
What are key components that should be included in ABA session notes?
Key components include an objective description of the child's behavior, ABC (Antecedent, Behavior, Consequence) data, targeted behaviors and goals, interventions and strategies used, and the child's progress or any changes observed.
How should ABA session notes be written?
Session notes should be written objectively, without personal biases, using precise and clear language to describe behaviors, interventions, and outcomes. They should be documented promptly after sessions to ensure accuracy.
Why is it important to maintain objectivity in ABA session notes?
Objectivity is critical in ABA session notes to ensure that the information is accurate, clear, and actionable. This helps avoid misunderstandings and provides reliable data for analysis and decision-making.
What are the benefits of using technology in documenting ABA session notes?
Technology, such as electronic data collection apps and video recording, improves the efficiency and accuracy of documentation. Advanced software can help analyze data to uncover patterns, and communication tools facilitate collaboration among therapists, parents, and professionals.
Are there any legal and ethical considerations in the documentation of ABA session notes?
Yes. It's important to ensure secure storage and confidentiality of the notes, adhere to HIPAA regulations to protect personal health information, obtain informed consent from parents or guardians, and maintain professionalism by documenting factual information without personal opinions.
What mistakes should be avoided when creating ABA session notes?
Common mistakes include lacking objectivity, insufficient detail, inconsistency in documentation, delaying note-taking which can lead to inaccuracies, and failing to adhere to legal and ethical standards.
How can ABA session notes impact research and intervention studies?
Detailed and accurate session notes can contribute to the quality of intervention studies by providing empirical evidence and reliable data, which is respectful of the autistic community and mindful of the potential impacts of interventions.
Can ABA session notes influence the overall therapy approach for children with autism?
Yes, they can. By reflecting on the session notes, ABA professionals can adapt their practices to meet the unique needs of each child, respecting their identity and accommodating different learning and behavior patterns.
What is the social model of disability, and how does it relate to ABA session notes?
The social model of disability emphasizes adapting the environment and strategies to support individuals with disabilities, rather than expecting them to conform to societal norms. ABA session notes incorporate this perspective by focusing on adapting therapy to the child's needs.