Art therapy has become a wonderful tool for helping children with autism connect socially, offering a special way for them to express themselves through creativity. This approach not only helps with emotional regulation and communication skills but also builds a sense of achievement and self-worth in young ones.
But many parents might be asking themselves: how can we bring these art-based strategies into our homes? How can we weave them into the therapies we already have in place? Let’s explore this together! What are some impactful techniques that can link artistic expression with social engagement, ultimately enriching your child's developmental journey?
By sharing relatable experiences and practical tips, we can create a supportive environment where every child can thrive. We’re here to help you every step of the way!
Art therapy for autism social interaction is a fantastic therapeutic method that taps into creativity to help individuals, especially youth with autism, express themselves and explore their emotions. Think of it as a special non-verbal communication tool that allows young people to share feelings and ideas that might be tough to put into words.
Research shows that art interventions can really make a difference! Art therapy for autism social interaction helps boost emotional regulation, enhance social skills, and promote self-expression among youth on the autism spectrum. For instance, studies suggest that art therapy can lead to a whopping 73% decrease in anxiety, depression, and stress symptoms in kids diagnosed with Autism Spectrum Disorder (ASD).
When young individuals engage in various artistic activities, they not only build a sense of achievement but also experience a boost in self-worth, which is so important for their overall growth. Plus, art therapy for autism social interaction offers artistic guidance that creates a safe and nurturing space where individuals can explore their feelings, ultimately improving their ability to connect socially and express their thoughts effectively.
Let’s explore this together! If you’re a parent looking for ways to support your child, consider how art-based interventions might be a wonderful resource.

Art therapy can really boost communication skills for young people by giving them new ways to express their thoughts and feelings. Activities like drawing, painting, and sculpting allow them to use visual language, which is super helpful for those who might struggle with words. For example, using different colors to represent emotions can help kids share their feelings more clearly.
Plus, the sensory aspects of art materials can spark communication, making the whole process fun and effective, particularly in art therapy for autism social interaction. Art therapy for autism social interaction through collaborative art projects is a great way to encourage kids to work together and share ideas. This not only enhances their communication skills but also helps with emotional regulation.
Think about it: when kids engage in group art activities, they experience the benefits of social interaction, much like the benefits provided by art therapy for autism social interaction in social skills groups led by trained professionals. These settings promote connections among peers and help develop important abilities. Parents can play a big role in this growth too! By joining in on art activities at home, they can encourage their kids to express themselves freely and creatively.
As one therapist beautifully put it, "The sensory qualities of the art materials encouraged communication." This really highlights how important sensory engagement is in the therapeutic process. By incorporating art therapy for autism social interaction alongside social skills development, parents can create a nurturing environment that enhances their children's communication and social interactions.
So, let’s explore this together! Encouraging your child to express themselves through art can be a wonderful journey, and we’re here to help you every step of the way!

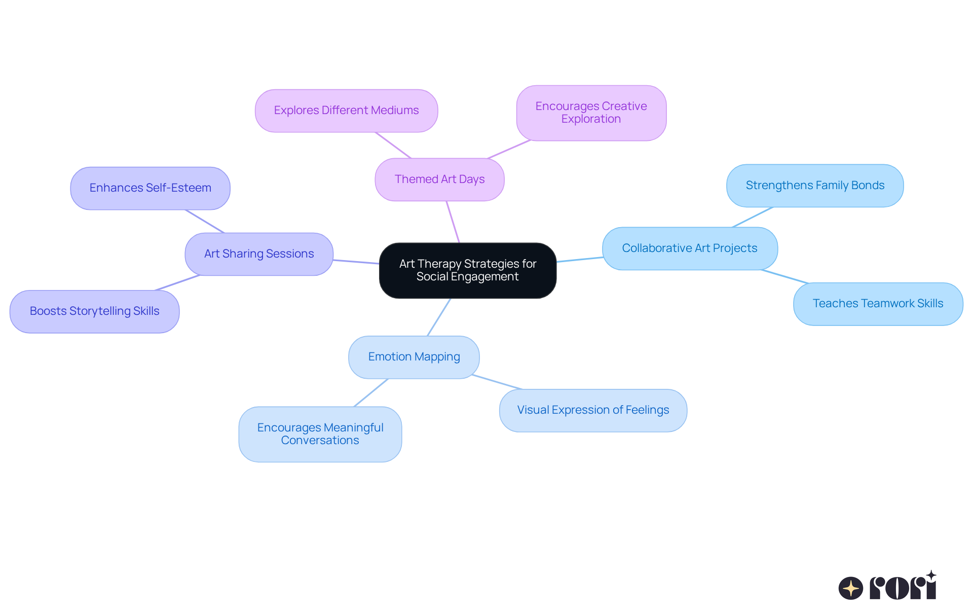
Creating a cozy art space at home can significantly enhance your child's social engagement through art therapy for autism social interaction. Here are some fun strategies to think about:
Collaborative Art Projects: Get the whole family involved in art activities! This not only strengthens your family bonds but also teaches teamwork skills, which are super important for communication and building relationships.
Emotion Mapping: Grab some large sheets of paper and let your child visually express their emotions. Encourage them to draw or paint how they feel on different days. This can spark meaningful conversations about their feelings and help them express themselves better.
Art Sharing Sessions: Set aside some time for your little one to showcase their artwork to the family. This practice can really boost their storytelling skills and confidence, leading to a nice boost in self-esteem.
Themed Art Days: Organize themed art days where your child can explore different mediums like clay or watercolors, and topics such as nature or family. This variety keeps things exciting and encourages creative exploration, which is so important for their growth.
Did you know that family participation in art therapy for autism social interaction can significantly enhance social skills? In fact, 77% of participants reported feeling better psychologically and improved communication abilities. Plus, when caregivers are equipped with the right knowledge and skills, they can provide even better support for their child's behavioral goals, leading to fantastic outcomes. By integrating these strategies, you can create a nurturing environment that supports your child's social development through creativity. Let’s explore this together!

Integrating art therapy for autism social interaction with other treatment methods can significantly enhance their effectiveness for children with autism. Let’s explore some ways to make this integration happen:
Collaboration with ABA Treatment: Art activities can be a fantastic complement to Applied Behavior Analysis (ABA). They offer art therapy for autism social interaction, providing a creative outlet for kids to express their feelings and enhance the social skills learned in ABA sessions. At Rori Care, we’re all about empowering your little one with the skills they need to navigate the world independently. This collaboration can be especially impactful! Our ABA intervention has shown a 90% success rate when caregivers are actively involved.
Incorporating Speech Assistance: Art activities can also support speech improvement goals. For example, kids can create storyboards that help develop their narrative skills and expand their vocabulary, nurturing those essential communication abilities.
Sensory Integration Methods: Merging art activities with sensory integration strategies can help kids manage sensory sensitivities while they express their creativity. Activities like finger painting or using textured materials can be particularly beneficial, allowing kids to explore their artistic side in a supportive environment.
Family Participation: Getting family members involved in art sessions can strengthen family bonds and create a nurturing space for kids to learn new skills. At Rori Care, we emphasize the importance of active caregiver participation, which has led to significant progress in 90% of individuals receiving ABA therapy.
By taking a multidisciplinary approach, parents and therapists can create a more holistic treatment plan that includes art therapy for autism social interaction, addressing the diverse needs of children with autism. With Rori Care’s dedicated clinical leadership team committed to neurodiversity and children’s success, our services are designed to provide comprehensive support for families navigating the challenges of autism. We’re here to help you every step of the way!

Art therapy is such a wonderful way to enhance social interaction among youth with autism. It offers a unique space for self-expression and emotional exploration. Through creative mediums, children can share feelings and thoughts that might otherwise stay hidden, helping them connect more deeply with themselves and others.
In this article, we’ve shared some key insights on how art therapy not only boosts communication skills but also supports emotional regulation and social engagement. Think about collaborative art projects, emotion mapping, or themed art days - these are just a few fun strategies parents can use to nurture their child's development. Plus, when you combine art therapy with other methods like ABA and speech assistance, you create a more comprehensive support system tailored to each child's unique needs.
The impact of art therapy on children with autism is truly significant. It opens doors to meaningful interactions and emotional growth, empowering both kids and their families to navigate the complexities of social engagement. By embracing these strategies, parents can create an enriching environment that celebrates creativity and communication. Let’s explore this together and pave the way for your child's success in social interactions and beyond!
What is art therapy for autism?
Art therapy for autism is a therapeutic method that utilizes creativity to help individuals, particularly youth with autism, express themselves and explore their emotions through non-verbal communication.
How does art therapy benefit individuals with autism?
Art therapy benefits individuals with autism by boosting emotional regulation, enhancing social skills, and promoting self-expression. It can lead to significant reductions in anxiety, depression, and stress symptoms.
What impact does art therapy have on anxiety and depression in youth with autism?
Research indicates that art therapy can result in a 73% decrease in anxiety, depression, and stress symptoms in children diagnosed with Autism Spectrum Disorder (ASD).
What are some outcomes of engaging in art therapy for youth on the autism spectrum?
Engaging in art therapy helps youth build a sense of achievement, boosts self-worth, and improves their ability to connect socially and express their thoughts effectively.
How does art therapy create a supportive environment for individuals with autism?
Art therapy provides artistic guidance in a safe and nurturing space, allowing individuals to explore their feelings and emotions freely.
What should parents consider regarding art therapy for their children with autism?
Parents should consider art-based interventions as a valuable resource to support their child's emotional and social development.