Creating personalized visual aids for autism education isn’t just a good idea; it’s a game changer! These tailored tools - like visual schedules and interactive symbols - can really boost communication and learning for children on the spectrum. They help bridge the gap between traditional teaching methods and the unique strengths of autistic learners.
But here’s the big question: how can educators and caregivers design and implement these visual aids effectively? It’s all about meeting the diverse needs of each child. By exploring this, we can uncover ways to foster independence, reduce anxiety, and create a more inclusive educational environment. Let’s dive into this together!
In autism education, creating personalized visual aids for autism education is vital as it makes communication and understanding much easier for kids who might find traditional verbal instructions challenging. These tools, which include images, symbols, and schedules, play a vital role in creating personalized visual aids for autism education, assisting little ones in grasping routines, expressing their needs, and navigating their surroundings more effectively.
Research shows that creating personalized visual aids for autism education helps reduce anxiety and create a sense of predictability, making learning more engaging and achievable for children with autism. For instance, studies have found that visual schedules can lead to better on-task behaviors and smoother transitions, proving their effectiveness in classrooms.
Educators have noticed that by tapping into the unique processing strengths of children with autism, they can create a more inclusive and supportive learning environment. This approach not only fosters independence but also boosts confidence. Plus, teachers rave about how adaptable these visual tools are for creating personalized visual aids for autism education, as they can be tailored to meet each child's specific needs, ultimately enhancing their understanding and communication skills.
Incorporating visual supports into daily routines not only eases anxiety but also allows kids to engage more fully in their educational experiences. At Rori Care, our clinical leadership team is dedicated to promoting neurodiversity and ensuring our services are tailored to meet the unique needs of every individual, enriching their educational journey.
Let’s explore this together! We’re here to help you every step of the way!

Creating effective visual aids involves creating personalized visual aids for autism education by understanding the unique needs of each child. It’s all about observing them in different environments, like home and school, to see what they excel at, what they enjoy, and where they might struggle. Talking with parents, teachers, and therapists is key to gathering insights about how the child communicates and learns best.
When developing these aids, it’s important to consider factors like age, developmental stage, and specific challenges. For instance, therapists often highlight that tailoring materials to match a child’s interests can significantly boost their engagement and comprehension. Research shows that creating personalized visual aids for autism education, tailored based on individual assessments, encourages kids to participate more actively and understand concepts better.
Engaging caregivers is also crucial. When parents or guardians are involved, it can lead to better behavioral outcomes and help them make informed decisions that positively impact their child’s growth. Assessing a child’s strengths and preferences can be done through informal chats with caregivers and structured observations during everyday activities.
By weaving these insights together, you can support the process of creating personalized visual aids for autism education that not only meet the child’s needs but also encourage independence and effective communication. This ultimately enhances family dynamics and support. Let’s explore this together!

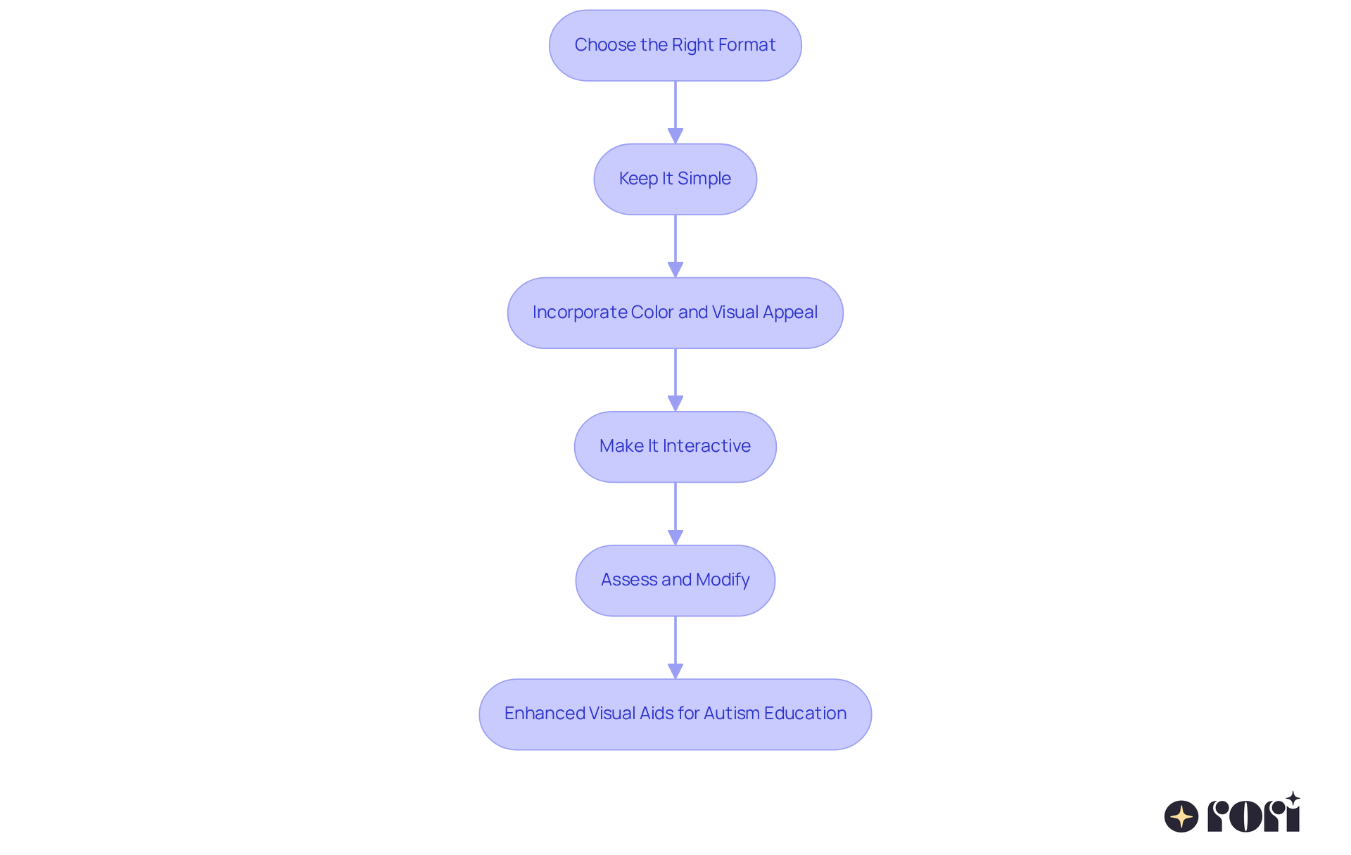
When creating personalized visual aids for autism education, it’s important to follow some essential steps to make them truly effective. Let’s explore this together!
Choose the Right Format: Think about whether pictures, symbols, or written words would work best for your child. Tailoring the format to their preferences and comprehension level is key to keeping them engaged.
Keep It Simple: Use clear, uncluttered images and straightforward language. This helps reduce cognitive overload, allowing your little one to focus on the information without feeling overwhelmed.
Incorporate Color and Visual Appeal: Bright colors and fun designs can really grab a child’s attention! Visual supports that are eye-catching are more likely to be used effectively.
Make It Interactive: Create tools that encourage engagement, like choice boards or interactive schedules. These not only foster participation but also make learning more enjoyable.
Assess and Modify: After you’ve created the materials, try them out with your child and ask for their feedback. Regularly evaluating and tweaking these resources ensures they remain relevant and effective, adapting to your child’s evolving needs.
By integrating these best practices, you will enhance the effectiveness of creating personalized visual aids for autism education, resulting in better outcomes! Research shows that creating personalized visual aids for autism education can significantly enhance understanding and reduce anxiety for kids with autism. Plus, when you involve your child in creating their aids, you empower them and help them feel a sense of ownership over their learning journey. We’re here to help you every step of the way!

To truly enhance the effectiveness of instructional aids for our kids, creating personalized visual aids for autism education is super important to use consistently in all their learning spaces. Think about it: using the same visual supports at home, in school, and during therapy can make a big difference! When we create routines that include graphic supports, like daily schedules or behavior charts, we are effectively creating personalized visual aids for autism education, helping kids know what to expect and boosting their sense of safety.
For instance, there are some great case studies showing that kids who regularly use pictorial schedules tend to have smoother transitions and get more involved in activities. Isn’t that encouraging? When all the caregivers and educators in a child’s life are involved in creating personalized visual aids for autism education, it creates a unified learning experience that really helps them thrive.
Plus, when we consistently reinforce these tools with positive feedback and encouragement, it not only builds the child’s confidence but also strengthens their understanding of routines. As one educator wisely said, "Consistency in usage across routines and settings increases familiarity and helps reinforce skills."
This collaborative approach ensures that creating personalized visual aids for autism education enhances both learning and emotional well-being. So, let’s explore this together and see how we can make a positive impact!

Enhancing instructional aids is essential for creating personalized visual aids for autism education to ensure they work effectively! Regularly checking in on these aids can really help us see how engaged and understanding our students are during activities. Input from parents, educators, and the young individuals themselves is absolutely invaluable for spotting areas that could use a little boost.
You know, studies have shown that organized instruction techniques can really ramp up social involvement among youth with autism. This highlights just how crucial it is to have customized graphical supports in place for creating personalized visual aids for autism education. Sometimes, we might need to simplify visuals, change formats, or even introduce new tools as the needs of the individual evolve. For instance, graphic timetables and supports have been proven to reduce sensory overload and frustration, showing just how effective they can be in practice.
This ongoing process not only nurtures growth and development but also aligns beautifully with the principles of Applied Behavior Analysis (ABA) therapy. This approach is all about being patient-centered and adaptable! By actively involving caregivers and collecting data, educators can ensure that creating personalized visual aids for autism education remains a vital resource in a child's educational journey. Ultimately, this leads to better behavioral outcomes and a richer quality of life for children with autism. Let’s explore this together!

Creating personalized visual aids for autism education is a wonderful way to help children communicate and learn more effectively. By customizing these resources to fit each child's unique needs, educators and caregivers can truly enhance the educational experience. This not only fosters independence but also helps reduce anxiety for our little learners.
Throughout this guide, we’ve highlighted how important it is to understand each child's individual strengths and challenges. From picking the right formats to keeping visuals simple, and ensuring consistency across different settings, these steps are key to making visual aids work their magic. Plus, involving parents and caregivers in this journey strengthens the child's learning and promotes a collaborative approach that benefits everyone involved.
Ultimately, creating personalized visual aids for autism education goes beyond just improving academic outcomes; it enriches the lives of children with autism. By embracing these strategies, we can build a more inclusive and supportive environment that enhances learning and nurtures emotional well-being. So, let’s commit to understanding and adapting visual aids to meet the evolving needs of each child, ensuring they thrive in their educational journey. We’re here to help you every step of the way!
What are visual aids, and how do they help in autism education?
Visual aids, including pictures, symbols, and schedules, enhance communication and understanding for individuals with autism. They assist children in grasping routines, expressing their needs, and navigating their surroundings more easily.
How do personalized visual aids benefit children with autism?
Personalized visual aids reduce anxiety and boost predictability, making learning more accessible and engaging. They leverage children's strong visual processing skills, encouraging independence and building confidence.
What role do social skills group therapy sessions play in autism education?
Social skills group therapy, facilitated by qualified therapists, enhances social interactions and communication among peers, empowering children with autism to improve their social skills.
How can caregivers support their child's behavioral goals in autism education?
Caregivers can support their child's behavioral goals by being equipped with Applied Behavior Analysis (ABA) principles and strategies, allowing them to play an active role in maximizing the impact of interventions.
Why is it important to assess individual needs when creating visual supports for autism education?
Assessing individual needs is essential to create effective personalized visual aids. Observing children in various settings and engaging with parents, teachers, and therapists helps gather insights into how the child communicates and learns.
What factors should be considered when creating personalized visual aids?
Factors to consider include the child's age, developmental stage, specific challenges, and interests. Customizing images to match a child's interests can significantly boost their engagement and understanding.
How can parents and caregivers gather insights into their child's strengths and preferences?
Parents and caregivers can gather insights through informal chats, observing daily activities, and engaging with educators and therapists to understand how their child learns and communicates.