Token boards are a pivotal tool in Applied Behavior Analysis (ABA) therapy for children with autism, providing a clear and structured pathway to monitor advancements and bolster positive behavior. Tailoring reward systems to the individual needs of each child is essential in ABA therapy, and a thorough assessment forms the foundation for this personalization. Understanding the child's strengths, challenges, and interests is paramount for a reward system that resonates with them.
Experts advocate for a personalized approach that integrates the child's natural inclinations without attempting to alter their inherent characteristics, fostering equity and giving autistic individuals a voice in their treatment plans. Recent research syntheses highlight the need for improved research quality to understand the true impact of tailored interventions. In practice, this means creating reward systems that are not only effective but also respectful of the individual's identity.
The development and implementation of personalized reward systems have shown promising results, with real-world applications and adjustments based on direct feedback from professionals and parents.
Tailoring reward systems to the individual needs of each child with autism is essential in ABA therapy. A thorough assessment is the foundation for this personalization. It identifies which behaviors to target and pinpoints the desired outcomes.
Understanding the child's strengths, challenges, and interests is paramount for a that resonates with them. For instance, a survey involving autistic adults, parents, and supporters highlighted the importance of neurodiversity-affirming goals, which leverage the child's natural inclinations without attempting to alter their inherent characteristics.
Experts advocate for the integration of this personalized approach, underlined by a social model of disability that views disability as a social construct. This perspective encourages changing the environment and societal attitudes, rather than solely focusing on the individual's adaptation. Such a model fosters equity, giving autistic individuals a voice in their treatment plans and recognizing disability as an aspect of identity rather than a deficit.
Supporting the effectiveness of these tailored approaches, recent research syntheses have scrutinized non pharmacological interventions for autistic children, revealing that many studies possess design flaws. Improved research quality is vital for understanding the true impact of these interventions, and the autistic community has been at the forefront of advocating for such improvements.
In practice, this means creating reward systems that are not only effective but also respectful of the individual's identity. For example, acknowledging that autistic individuals possess unique social skills can lead to interventions that enhance their natural ways of socializing, rather than conforming to typical expectations.
The development of such personalized reward systems is not just theory; it's being put into practice with promising results. In Iceland, a local school's participation in trials has shown substantial achievements among students. This success story is made possible through partnerships with organizations focusing on education and mental health, allowing for real-world applications and adjustments based on direct feedback from those involved, including professionals and parents.
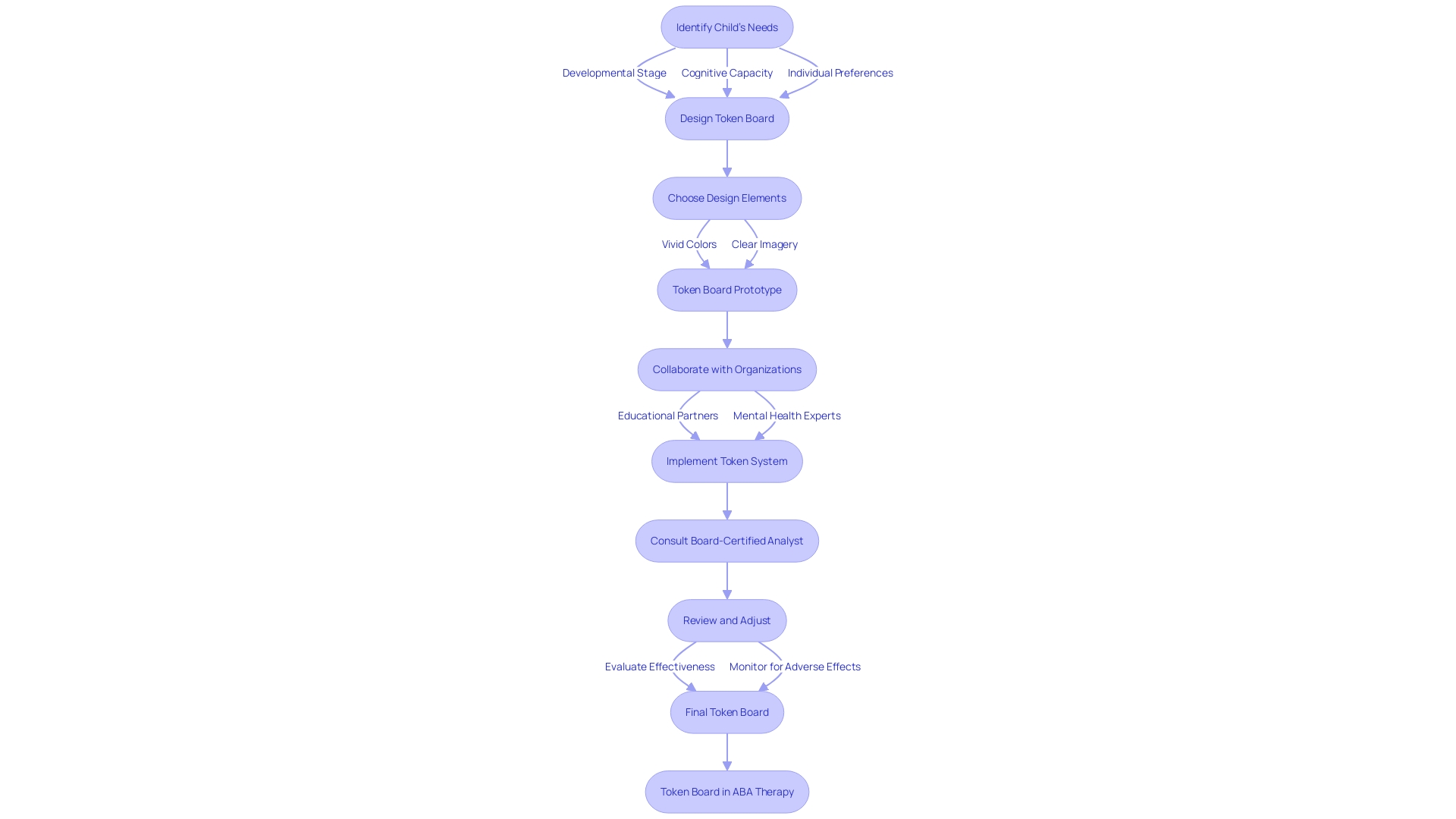
Crafting an effective token board system is essential in the realm of ABA therapy for children with autism. The acts as a pivotal visual aid, facilitating a clear and structured pathway to monitor advancements and bolster positive behavior. In tailoring the template, one must ponder the child's developmental stage, cognitive capacity, and individual inclinations.
A simplistic yet captivating design is paramount, incorporating vivid hues and lucid imagery to fuel engagement and comprehension.
Supported by insights from the Icelandic Technology Fund and collaborations with educational and mental health organizations, the design process benefits from a broad spectrum of real-world applications. Such partnerships underscore the significance of aligning the token board with the child's environment and the expertise of a New York state-licensed and Board-Certified Behavior Analyst who advocates for technology solutions that uphold best practices and quality care. Moreover, research underscores the necessity for meticulous evaluation of interventions, highlighting the intricate balance between efficacy and the possibility of adverse effects, thereby reinforcing the importance of a well-considered token board system.

Crafting an effective token board system requires a thoughtful selection of visuals and icons that resonate with the child's preferences and comprehension abilities. These tokens act as tangible representations of progress and achievement, serving as powerful motivators in Applied Behavior Analysis (ABA) therapy. It is essential that these visuals are not only recognizable and meaningful to the child but also that they align with the individual's developmental stage and cognitive capabilities.
Whether it's through the use of , the goal is to foster an engaging therapeutic environment where the child feels encouraged to pursue positive behaviors and skills. By incorporating a variety of sensory modalities – visual, auditory, and kinesthetic – therapists can cater to the unique learning styles of each child, ensuring that the token board is a dynamic tool for reinforcement. As with art therapy, where children are given the autonomy to choose their artistic media, allowing children to have a say in their token board can enhance their sense of control and investment in their therapeutic journey.
This personalized approach not only upholds best practices in behavioral therapy but also ensures a higher quality, coordinated care that is tailored to each child's needs.

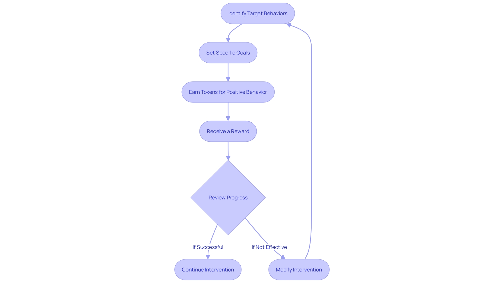
Within Applied Behavior Analysis (ABA), are a core strategy for reinforcing positive behavior in children with autism. This system operates on a simple yet effective premise: children earn tokens for exhibiting desired behaviors. These tokens could take the form of tangible objects like stickers or coins or be digitally tracked using a chart or app.
The critical aspect of this approach is establishing transparent criteria for how tokens are earned and redeemed, coupled with a consistent routine to track progress and administer rewards.
The effectiveness of token economies is well-documented. A principal of an elementary school, particularly serving students with special needs, shared the positive impact of deploying a token system to encourage desirable conduct. Similarly, a comprehensive review of 24 studies in 2021 revealed substantial improvements in behavior within both general and special education classrooms.
Moreover, a meta-analysis of 50 studies on group contingency systems upheld their efficacy in managing group behaviors.
These findings are not isolated. In Iceland, a collaboration between schools like Lækjarskóli and the Icelandic Technology Fund has demonstrated that token economies can transcend behavior management to support broader applications, including enhancing study routines and assisting in mental health treatments. The versatility of token economies in different settings signifies their potential as a powerful tool for behavior modification.
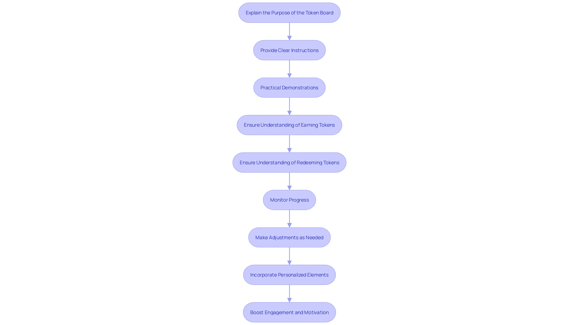
To maximize the potential of a , it is critical to tailor it to the unique needs and interests of each child. Begin by carefully explaining the purpose of the token board and illustrating its operation through clear instructions and practical demonstrations. It's essential that the child grasps the concept of earning and redeeming tokens.
Keep a close watch on the child's progress, making fine-tuned adjustments to ensure the token system remains effective and rewarding. Infuse the token board with elements that resonate with the child, such as favorite characters or themes, to boost engagement and motivation. By employing a dynamic approach, you can create a supportive tool that not only fosters desired behaviors but also aligns with the child's personal growth and enjoyment.

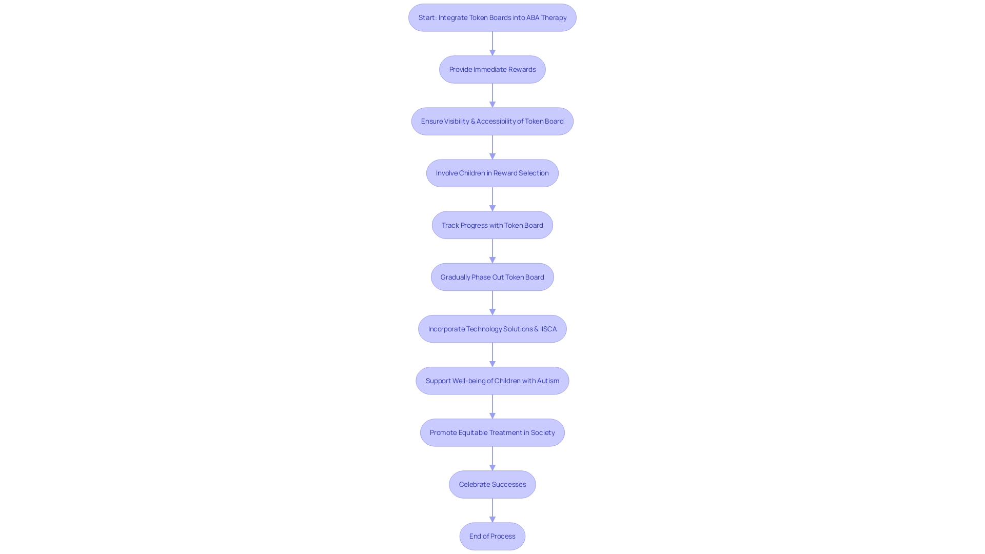
To enhance the use of token boards in ABA therapy, it's important to integrate them seamlessly into the routine, allowing children to experience the benefits of consistent reinforcement. Immediate rewards upon earning tokens can significantly motivate children, making the token board a powerful tool. Visibility and accessibility are key, so ensuring that the token board is within easy reach encourages .
As a child's skills progress, the token board can be gradually phased out to foster greater independence. Including children in selecting their rewards and tracking their accomplishments fosters a sense of ownership and involvement in their own behavioral development. Recognizing and celebrating each success bolsters their confidence and reinforces the positive behaviors that ABA therapy aims to cultivate.
Moreover, insights from professionals in the field, like New York state-licensed Board-Certified Behavior Analysts with extensive clinical knowledge, underscore the importance of technology solutions in delivering coordinated care that adheres to best practices. Their experience in enhancing technology for providers and health plans ensures that the implementation of token boards and other ABA strategies is both effective and efficient.
In the face of challenges, such as the increased behavior problems reported during the pandemic, evidence-based procedures like the Interview Informed Synthesized Functional Analysis (IISCA) are critical in developing function-based interventions that address these issues head-on. This underscores the need for adaptable and nuanced approaches within ABA therapy to cater to each child's unique needs and circumstances.
Finally, it's crucial to consider the broader context in which ABA therapy operates. The ultimate aim is to support the well-being of children with autism, helping them to engage peacefully and supportively in various aspects of life—a goal that's fundamental to their mental health and equitable treatment in society. By recognizing the assets that these children bring to their communities and addressing their unmet needs, we can ensure a fair and nurturing environment for all.

When crafting a token board system for children with autism, it's crucial to tailor it to their unique needs and ensure it's applied consistently. To enhance motivation, it's beneficial to select rewards that resonate with the child's interests. Consistency is key, and caregivers should uniformly apply the token board across various environments.
For children who find the system challenging, simplifying the process into smaller, understandable steps can be helpful. Moreover, it is important to aid children in generalizing skills to wider contexts, and when the time comes, to facilitate a smooth shift from the token board to other reinforcement strategies.
A case study of a patient's dental visit highlights the importance of personalized approaches. An AR application was developed to translate tactile sensations into visual and auditory stimuli, catering to individual sensory tolerances. This innovation underscores the significance of customizing interventions to the autistic community's unique sensory needs.
Furthermore, a Board-Certified Behavior Analyst emphasizes the necessity of creating technology solutions that support best practices and coordinated care. This professional approach can be applied to the token board system, ensuring it integrates seamlessly into the child's therapy and educational plan.
Research stresses the need for critical evaluation of non pharmacological interventions for autistic children, highlighting the importance of understanding their impacts. With this in mind, should be done with thoughtful consideration of its potential effects.
Ultimately, equity in support for children with disabilities is paramount. As Dr. David (Dan) R. Offord asserted, equitable participation in life's domains is essential for mental health and societal fairness. By recognizing the needs and assets of children with autism and providing adequate resources to caregivers, we can work towards a fair 'race' for every child.
Autism Spectrum Disorder (ASD) presents unique challenges, which require tailored interventions to foster social and behavioral development. In the realm of Applied Behavior Analysis (ABA), token boards have emerged as a pivotal tool in reinforcing positive behavior. These visual support systems are not just abstract concepts; they are grounded in evidence-based research and real-world applications.
For instance, token boards are integral in the process of encouraging engagement in children with autism, as seen in a French child undergoing ABA therapy in 2008. The use of token boards and other visual supports is a testament to the adaptable and personalized nature of ABA, which can pivot to meet the varying needs of each child with ASD.
The importance of such interventions has been underscored during the pandemic, as a survey by Colizzi et al. revealed an increase in behavior problems among individuals with autism. To address these challenges, procedures like the have been developed to pinpoint the underlying functions of problematic behaviors.
This enables the creation of effective, function-based interventions that are vital for success both at home and in educational settings.
Research in this field has evolved, with clinicians now relying on the latest studies to guide their interventions. The shift from quasi-experimental studies to randomized controlled trials marks a significant advancement in the quality of autism research. These methodological improvements are crucial in evaluating the efficacy of interventions without the confounding variables that may have previously skewed results.
Moreover, the research community's commitment to refining study approaches ensures that the best possible support is available for children with autism and their caregivers.
Through rigorous research and the incorporation of technology in diagnosis and treatment, the field is witnessing the development of automated devices that can predict diagnostic assessments with a high degree of accuracy. This not only streamlines the diagnostic process but also allows for earlier and more precise interventions, potentially altering the trajectory of a child's development.
The synthesis of research, critical evaluation, and direct clinical experience culminates in the creation of effective reward systems that can significantly improve the quality of life for children with ASD and their families. The sentiment expressed by Dr. David (Dan) R. Offord encapsulates the ethos behind these interventions – making the race fair for all children, including those with disabilities, by recognizing their needs and ensuring they receive the support necessary for their mental health and well-being.

In conclusion, personalized reward systems tailored to the individual needs of each child with autism are essential in ABA therapy. This approach fosters equity and gives children a voice in their treatment plans. Improved research quality is needed to understand the true impact of tailored interventions.
Crafting effective token board systems involves considering the child's developmental stage and preferences. Meaningful visuals and symbols enhance engagement and comprehension. Token economies have proven effective for reinforcing positive behavior.
To maximize the potential of a token board system, it must be tailored to each child's unique needs. Involving children in selecting rewards and tracking their progress fosters ownership and involvement. Personalized approaches, like the Interview Informed Synthesized Functional Analysis (IISCA), address challenges and promote a fair and nurturing environment.
In summary, by tailoring reward systems, designing effective token boards, and implementing personalized approaches, we can provide valuable support for children with autism and empower their families.
What is the importance of tailoring reward systems for children with autism?
Tailoring reward systems to the individual needs and interests of each child with autism is crucial in Applied Behavior Analysis (ABA) therapy. This personalized approach ensures that the reward system is effective and respects the child's identity and neurodiversity.
How does the social model of disability apply to ABA therapy for autism?
The social model of disability, which views disability as a social construct, is applied in ABA therapy by focusing on changing the environment and societal attitudes rather than solely on the individual's adaptation. This approach promotes equity and gives autistic individuals a voice in their treatment plans.
What role do autistic individuals play in improving intervention research?
Autistic individuals have been advocating for improvements in research quality to better understand the true impact of non-pharmacological interventions. This involvement ensures that the studies reflect the needs and preferences of the autistic community.
Why is the token board system important in ABA therapy?
The token board system is a pivotal visual aid in ABA therapy that provides a clear and structured way to monitor advancements and encourage positive behavior in children with autism.
How should visuals and symbols be chosen for a token board system?
Visuals and symbols for a token board should be selected based on the child's preferences and comprehension abilities, ensuring they are recognizable, meaningful, and align with the child's developmental and cognitive stages.
What is the purpose of a token economy in ABA therapy?
In ABA therapy, a token economy is used to reinforce positive behavior by allowing children to earn tokens for exhibiting desired behaviors. These tokens can then be redeemed for rewards.
How can you ensure the effectiveness of a token board system?
To ensure the token board system remains effective, it is important to customize it to the child's needs and interests, explain its purpose clearly, monitor the child's progress, and make adjustments as needed.
What are some tips for effectively using token boards in ABA therapy?
Effective use of token boards includes integrating them into the child's routine, providing immediate rewards, maintaining visibility and accessibility, and involving children in selecting rewards and tracking accomplishments.
What are common challenges in crafting a token board system, and how can they be addressed?
Common challenges include ensuring the token board is tailored to the child's unique needs and maintaining consistency. These can be addressed by selecting resonant rewards, applying the system uniformly, simplifying the process, and generalizing skills to wider contexts.
How does equity play a role in ABA therapy and the use of token boards?
Equity in ABA therapy ensures that children with autism receive fair treatment and support, recognizing their unique needs and assets. This includes providing adequate resources and creating interventions that allow for equitable participation in life's domains.