Understanding ABA codes is crucial for parents and caregivers seeking to navigate the world of ABA services and ensure their child receives appropriate care. The third edition of the ABA Practice Guidelines for the Treatment of Autism Spectrum Disorder, released by the Council of Autism Service Providers, aims to standardize care and inform stakeholders. With the prevalence of autism increasing and a more nuanced understanding of its spectrum, it is vital to adapt ABA practices to support autistic individuals' actual abilities rather than conforming to standard societal expectations.
This article explores the importance of ABA codes, the role of ICD-10 codes for autism spectrum disorder, key components of ABA assessment, tools in ABA behavioral assessment, CPT codes for ABA therapy, and billing and insurance practices for ABA services. By comprehending these codes and guidelines, parents can ensure high-quality, respectful, and effective care for their child.
Understanding is essential for parents and caregivers who want to navigate the world of and ensure that their child receives the appropriate care and support. The third edition of the , recently released by the Council of Autism Service Providers, serves to standardize care and inform stakeholders, reflecting an evolving approach to ASD treatment. This change is influenced by a higher occurrence of the condition and a more comprehensive comprehension of its range, with cases now 1 in 36 compared to 1 in 2,500 years ago. The social model of disability, recognizing disability as a social construct, emphasizes the importance of societal change over individual adaptation, advocating for the inclusion of disability as a core aspect of identity and civil rights. As such, service providers are encouraged to adapt practices to support ' actual abilities rather than conforming to standard societal expectations, such as eye contact during interviews. In order to ensure , it becomes increasingly important to understand the principles of as the field of ABA services undergoes significant changes to better meet the diverse needs of individuals with autism.

ABA plays a versatile role in providing and improving therapy for autism spectrum disorder. They are not just a tool for invoicing; these symbols are the cornerstone for ensuring high-quality, consistent across various settings. With the recent release of the third edition of the by CASP, there is an emphasis on aligning ABA services with the highest standards of care. These guidelines serve as a beacon for insurance companies, regulatory bodies, and practitioners, leading the way in providing effective, . Moreover, the codes facilitate the meticulous tracking of a patient's progress, allowing for informed adjustments to their treatment, reflecting the dynamic needs of each individual. This careful monitoring is particularly crucial when considering the diverse presentations of autism, as noted by Dr. Jan Blacher, who highlights the shift from a strictly medical model to a more nuanced understanding of the spectrum.
The incorporation of the within ABA practices is pivotal. This model acknowledges the concept of impairment as a social construct and promotes the reassessment of , guaranteeing that they are . It challenges the status quo of ableism and advocates for a collaborative approach to treatment planning, empowering individuals with disabilities to have a say in their own therapeutic journey. As societal perspectives evolve, so too must the methodologies and objectives of ABA services, ensuring they respect the individuality and civil rights of those on the spectrum of autism.
The International Classification of Diseases, 11th Revision (ICD-11), is a comprehensive framework that revolutionizes the way we understand and manage globally. It contains standardized identifiers for and its subtypes, covering Asperger's syndrome, childhood disintegrative disorder, and pervasive developmental disorder. These are not just numbers; they are a part of a rich heritage that goes back to the 19th century, intended to synchronize across various languages and cultures.
The ICD-11, adopted by the 72nd World Health Assembly in 2019 and implemented since January 2022, is a legally mandated standard for health data. It provides a consistent method for recording, analyzing, and comparing health information over time and between regions. This system supports various aspects of healthcare, including service planning, quality and safety administration, and resource allocation. Moreover, it is instrumental in guiding diagnoses and underpinning research, thereby enhancing the understanding and treatment of .
For parents and caregivers, comprehending the is essential. It enables them to navigate the with greater confidence and ensures that their children receive tailored services and support. As the use of ICD data is vast, ranging from documenting causes of death to monitoring epidemics, its role in shaping healthcare policies and practices is unparalleled. The ICD-11's ability to standardize data collection also facilitates large-scale research, providing insights into the long-term health trends of populations and aiding in the management of health crises.
Applied Behavior Analysis (ABA) assessments are crucial in tailoring support for individuals with unique needs. They encompass a variety of strategies to evaluate children's strengths, needs, and specific challenges. With a blend of direct observation, parent interviews, and standardized tests, form a holistic view of a child's capabilities. This comprehensive approach is critical given the diverse manifestation of autism, as indicated by research professor of education and psychology, Dr. Jan Blacher, who notes the growing recognition of autism's spectrum. The Council of Autism Service Providers' new underscore the importance of high-quality, . Moreover, incorporating in this process is fundamental, as evidenced by methods like the American Institutes for Research (AIR) Self-Determination Assessment. The integration of family insight supports a collaborative, informed approach to setting goals for children with special needs. As the concept of disability encompasses impairments, activity limitations, and participation restrictions, respectful and individual-specific communication is essential, aligning with the guidance provided by the Centers for Disease Control and Prevention. In light of these considerations, understanding ABA assessments is not only beneficial but essential for parents to engage effectively in their child's developmental journey.
Applied Behavior Analysis (ABA) is a dynamic field that continually adapts to the growing understanding of ASD spectrum disorder. With recent statistics indicating a dramatic increase in the diagnosis of a certain developmental disorder, currently 1 in 36 individuals, the demand for refined and effective has never been greater. The Council of Autism Service Providers (CASP) has taken a significant step by releasing the third edition of the , setting a high standard for quality in autism treatment.
In this evolving landscape, ABA professionals utilize a variety of tools to conduct , ensuring that each plan is tailored to the individual's unique needs. Among these tools are (FBAs) and direct observation, complemented by structured interviews that may now be informed by the (IISCA) approach introduced in 2014. This contemporary approach acknowledges the significance of comprehending behavior within its social framework, in line with the social model of impairment which perceives impairment through the perspective of social and cultural constructs.
Doreen Granpeesheh, CEO and founder of the Center for Autism and Related Disorders, emphasizes the need for flexibility in the field, advocating for a that caters to the diverse needs of ABA professionals. This strategy not only improves the recruitment of skilled professionals by meeting the requirements of Registered Behavior Technicians (RBTs) and but also aligns with the changing societal perception of disabilities.
The recent guidelines and professional insights aim to promote equity and inclusivity in ABA services, acknowledging the unique identity of individuals with disabilities and challenging societal expectations. By integrating these contemporary perspectives, ABA assessments and interventions are becoming more nuanced, sensitive to the individual's cultural context, and reflective of a commitment to civil rights and social justice.
CPT labels are the abbreviation for the billing world when it comes to . These identifiers are crucial for standardizing the documentation of ABA services, ensuring that therapists provide and bill for the appropriate procedures. This is particularly significant given the advancement of our comprehension of this developmental disorder and associated disorders. Given the evolving definitions, as highlighted by Dr. Jan Blacher, it's crucial for families to acquaint themselves with these identifiers to navigate the intricacies of .
The realm of mental health and is advancing rapidly. With the rise in , as the criteria have broadened to include a wider spectrum of behaviors and abilities, the need for tailored interventions and precise billing has never been greater. As Dr. Aleksandra Hollingshead and others promote engagement through frameworks like the , the accuracy in billing with guarantees that diverse educational and therapeutic needs are fulfilled.
Health tech innovations, such as those from AAVAA and Augmental, emphasize the significance of precise billing classifications for the advancement of accessible technologies. These advancements, such as and tongue-controlled devices, are in line with the requirement for detailed CPT codes that mirror the complexity and specificity of treatments delivered.
In this landscape, where every therapy session counts, understanding and using CPT codes effectively can make the difference in obtaining necessary services. It's not just about ensuring compliance with billing practices; it's about recognizing the individual needs of each person with a developmental disorder and providing them with the personalized care and support that can truly make a difference in their development and quality of life.
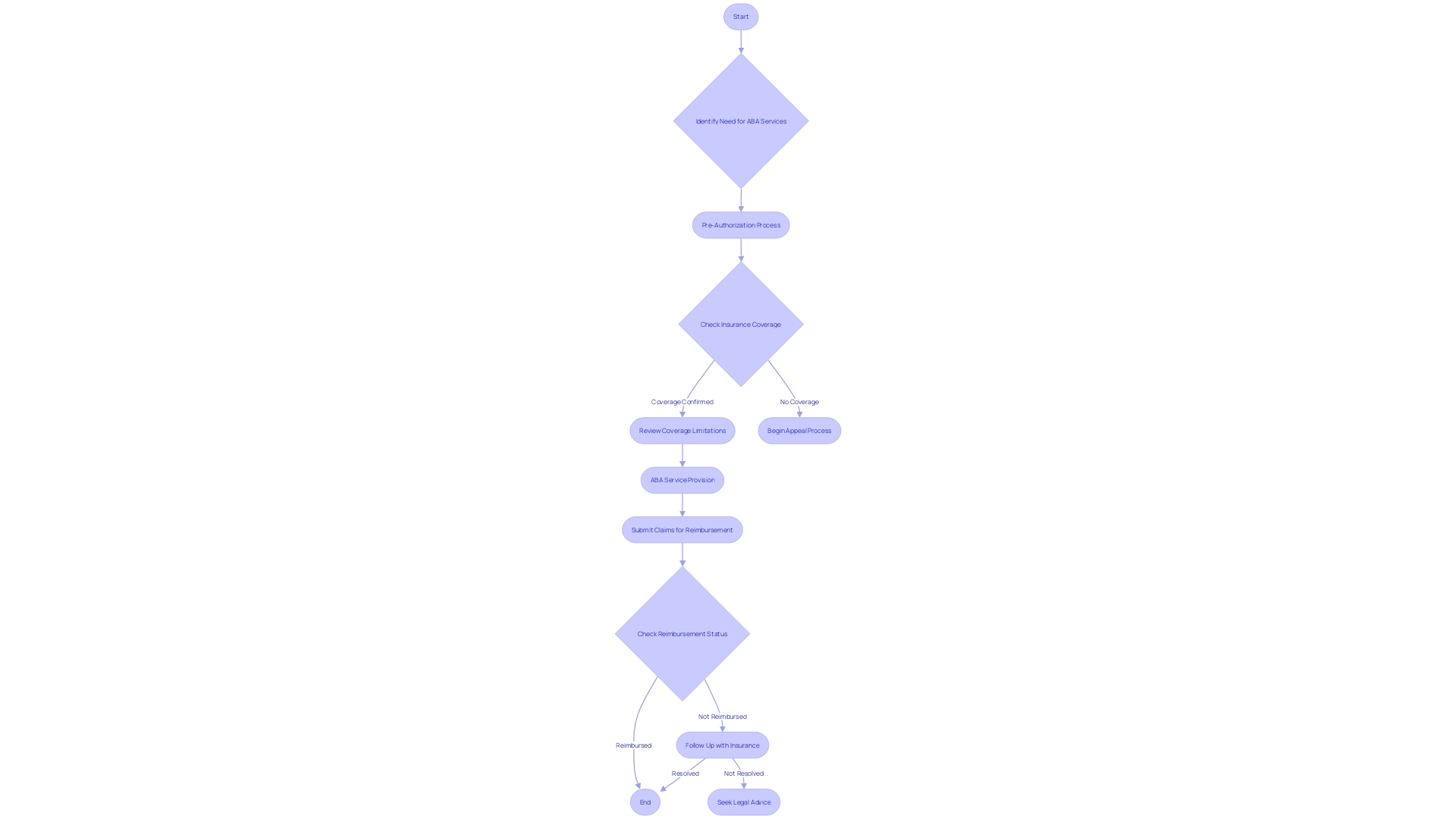
Delving into the intricacies of billing and insurance for ABA services reveals a nuanced landscape where understanding is key. With new practice guidelines unveiled by the , stakeholders including parents and caregivers are provided with an updated framework to ensure the highest quality of . These guidelines underscore the necessity of proper implementation of ABA as an effective , as emphasized by Lorri Unumb, CEO of CASP. Aligning with these standards, navigating pre-authorization, recognizing coverage limitations, and comprehending reimbursement processes becomes pivotal. This insight is instrumental for parents in securing the benefits their offer for their child's therapy, enabling them to become strong advocates for their child's ABA therapy needs. In this evolving field, informed decision-making is empowered by a comprehensive understanding of both the legal landscape, as reflected in the , and the cultural shift towards acknowledging the condition of being disabled as a minority identity and a matter of social justice.

In the realm of ABA therapy, assessing and treating adaptive behavior is fundamental. These evaluations measure a person's practical skills in areas like communication, social interactions, and daily activities. Grasping the nuances of is crucial for parents and caregivers to ensure comprehensive coverage of their child's developmental requirements.
Incorporating the , ABA therapy considers impairment as a construct influenced by societal, political, and cultural factors, while recognizing individual functional impairments. This approach emphasizes the minority identity and social injustice aspects of disability and advocates for societal adjustments rather than solely focusing on personal behavior changes in treatment planning.
Professionals like Dr. Aleksandra Hollingshead utilize the to focus on the academic engagement of students with a specific developmental condition, ensuring that interventions are inclusive and consider the unique needs of individuals. This is supported by , as autism's definition has expanded beyond the traditional understanding of intellectual impairments to encompass individuals with a wide range of abilities.
The CPT codes reflect the necessity for treatments that are sensitive to cultural contexts and individual identity, recognizing the inequities that disabled people face, including a lack of agency in their treatment. It's worth noting that are not only crucial for daily living but also for education, as indicated by regulations such as the Code of Federal Regulations and the California Education Code, which define various disabilities and their impact on educational performance.
Ultimately, are designed to create a more just and accommodating society, acknowledging the diversity of abilities and the importance of adapting our environment to meet the needs of all individuals.
In conclusion, understanding ABA codes is crucial for parents and caregivers navigating ABA services. The third edition of the ABA Practice Guidelines standardizes care and informs stakeholders. ABA codes go beyond billing, ensuring high-quality therapy and tracking patient progress.
The integration of the social model of disability promotes inclusive and equitable treatment strategies.
Understanding ICD-10 codes is essential for navigating the diagnostic process and ensuring tailored services. The ICD-11 provides a consistent method for recording and comparing health information, enhancing understanding and treatment.
Key components of ABA assessment include a comprehensive approach that evaluates strengths, needs, and challenges. Family participation is fundamental for collaborative goal-setting.
In ABA behavioral assessment, professionals use various tools to tailor interventions, promoting equity and inclusivity. CPT codes standardize documentation, ensuring appropriate billing and personalized care.
Billing and insurance practices require understanding of the legal landscape and the cultural shift towards acknowledging disability as a minority identity. Navigating pre-authorization and reimbursement empowers parents to advocate for their child's needs.
Adaptive behavior assessment and treatment in ABA therapy tailor interventions to individual needs, creating a more just society.
By comprehending these codes and guidelines, parents ensure high-quality care, empowering them to navigate ABA services confidently and advocate for their child's development.
What are ABA codes and why are they important?
ABA codes are standardized identifiers used in the billing and documentation of Applied Behavior Analysis (ABA) services. They ensure that therapists provide and bill for the appropriate procedures, facilitating high-quality and consistent therapy for individuals with autism spectrum disorder (ASD).
What recent changes have occurred in ABA practices?
The third edition of the ABA Practice Guidelines for the Treatment of Autism Spectrum Disorder has been released by the Council of Autism Service Providers (CASP). These guidelines aim to standardize care and improve the quality of ABA services in response to the increasing prevalence of autism, which is now 1 in 36 individuals.
How does the social model of disability influence ABA practices?
The social model of disability views disability as a social construct, emphasizing the need for societal change rather than individual adaptation. This approach encourages service providers to focus on the actual abilities of autistic individuals and promotes their inclusion and civil rights in therapy planning.
Why is understanding ICD-11 codes essential for parents and caregivers?
ICD-11 codes provide a standardized framework for understanding and managing health information related to autism and its subtypes. Familiarity with these codes helps parents navigate the diagnostic process and ensures their child receives tailored services and support.
What role do ABA assessments play in supporting individuals with autism?
ABA assessments evaluate a child's strengths, needs, and challenges through direct observation, parent interviews, and standardized tests. These assessments are crucial for creating individualized support plans and involve family participation to set meaningful goals.
How do CPT codes relate to ABA therapy?
CPT codes are crucial for the accurate billing of ABA services, ensuring that therapists can document and charge for specific procedures. Understanding these codes helps families navigate insurance reimbursement processes effectively.
How have the guidelines changed the landscape for ABA services?
The recent guidelines promote high standards of care and encourage a more inclusive and equitable approach to ABA services. They aim to align practices with the evolving understanding of autism and its diverse presentations.
What is the significance of adaptive behavior assessments in ABA therapy?
Adaptive behavior assessments measure practical skills in communication, social interactions, and daily living activities. These assessments are essential for ensuring comprehensive coverage of a child's developmental needs and aligning therapy with the individual’s unique context.
How do cultural considerations factor into ABA practices?
ABA practices are increasingly informed by cultural contexts and individual identities, recognizing that disability is influenced by societal factors. This approach advocates for interventions that are inclusive and respect the diverse experiences of individuals with autism.
What is the overall goal of incorporating these guidelines and models into ABA practices?
The goal is to create a more just and accommodating society by acknowledging the diversity of abilities, advocating for the rights of individuals with disabilities, and ensuring that therapeutic approaches are respectful, individual-specific, and effective in meeting their unique needs.