This article provides valuable insights and expert advice for parents on crafting effective behavior intervention plans for children. Conducting a Functional Behavior Assessment (FBA) is highlighted as a crucial step in understanding the triggers and purpose behind challenging behaviors, leading to targeted and effective strategies. The article emphasizes the importance of setting specific goals and objectives, utilizing the SMART criteria for clarity and efficacy.
By choosing appropriate interventions and reinforcing replacement behaviors, parents can foster positive changes in their child's behavior. The article also addresses crisis management strategies, data collection and monitoring, staff training, and evaluating the plan's effectiveness. Real-life case studies and research findings support the importance of evidence-based practices and personalization in behavior intervention plans.
Overall, this informative and authoritative article empowers parents with the knowledge and tools to create structured and effective behavior intervention plans for their children.
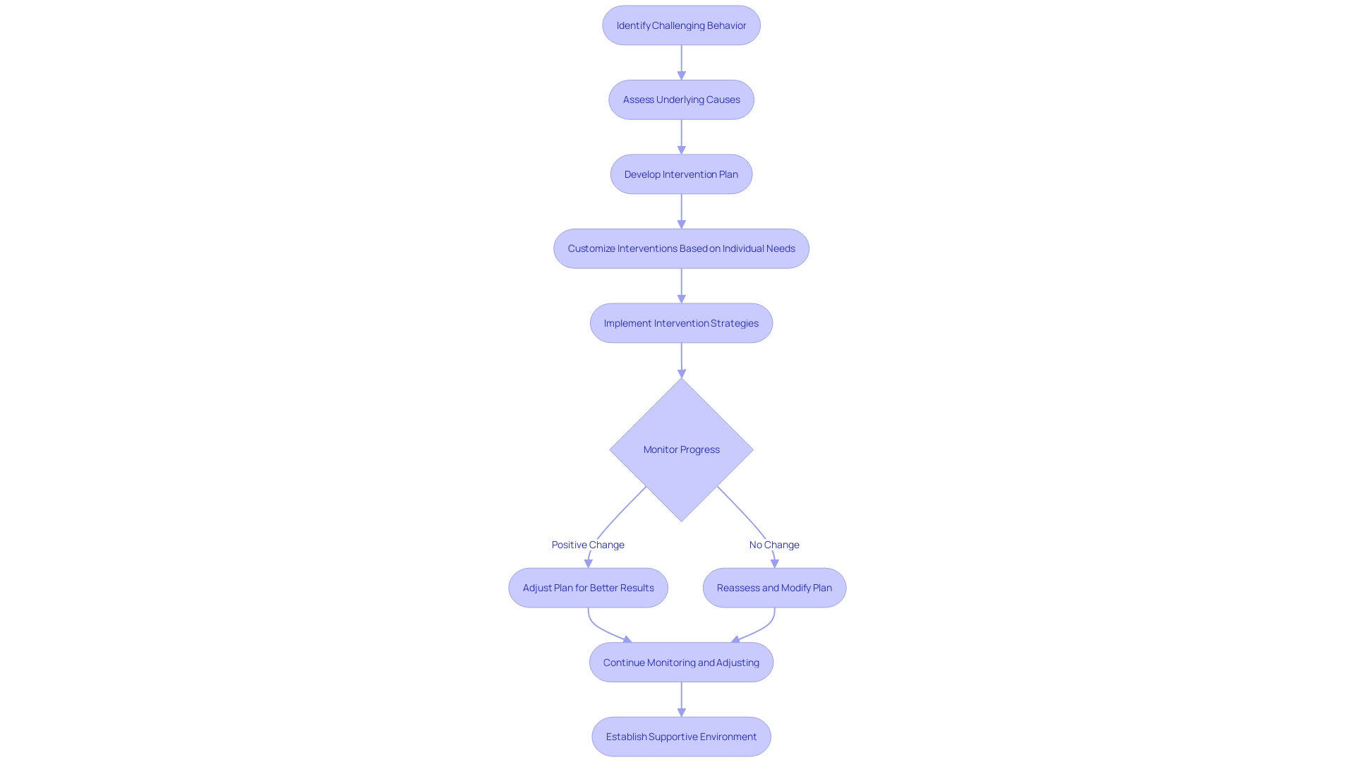
An FBA, or , serves as the cornerstone for crafting a tailored . It requires a meticulous approach to collect data about the behavior in question, pinpointing its triggers, the consequences that follow, and the purpose it serves. By demystifying the reasons behind the behavior, targeted and effective strategies can be formulated to modify it.
A with extensive clinical experience emphasizes the significance of employing that support best practices and streamline care coordination. Moreover, the importance of having a unified, cohesive system resonates in the narrative of a technology director at a growing school district, who consolidated disparate software systems for a more integrated approach to educational management. This concept of integration and functionality echoes in the domain of , where a from the assessment is crucial for developing an effective intervention plan.
Furthermore, statistics from resources underscore the breadth of treatments for various behavioral disorders, which can inform the strategies included in a . In the ever-evolving field of behavioral science, staying informed about the latest developments, such as new funding for innovative child health projects, can enhance the quality and impact of behavior intervention strategies. By grounding the assessment in solid empirical evidence and contemporary insights, both the behavior plan's effectiveness and the child's well-being can be optimized.
](https://cdn.prod.website-files.com/64f90ca9423e0c9ac0902464/69be14270eed67ad6fcdcd8b_flowchart-process-of-functional-behavior-assessment.jpg.jpeg)
Understanding the motives behind a child's behavior is crucial for determining the most . Behaviors that appear problematic, such as attention-seeking or avoidance, are often the child's way of fulfilling a need. For instance, a child might avoid a task due to feeling overwhelmed or seek attention to gain reassurance.
By recognizing the purpose behind these actions, caregivers and educators can tailor interventions to meet the child's , rather than merely responding to the behavior itself.
Research indicates that . When , it can be a signal that their developmental needs are not being met, or that they are experimenting with the boundaries of acceptable behavior. It's important to consider the child's age and developmental stage when responding to their behavior.
A young child's curiosity might lead them to explore behaviors without understanding the consequences, while an older child might act out in response to complex emotional or social challenges.
In light of recent advances in understanding and treating behavioral issues, it's essential to broaden the criteria for evaluating outcomes and to consider a wide range of interventions. By doing so, we can better address the at various developmental stages and create more effective, .

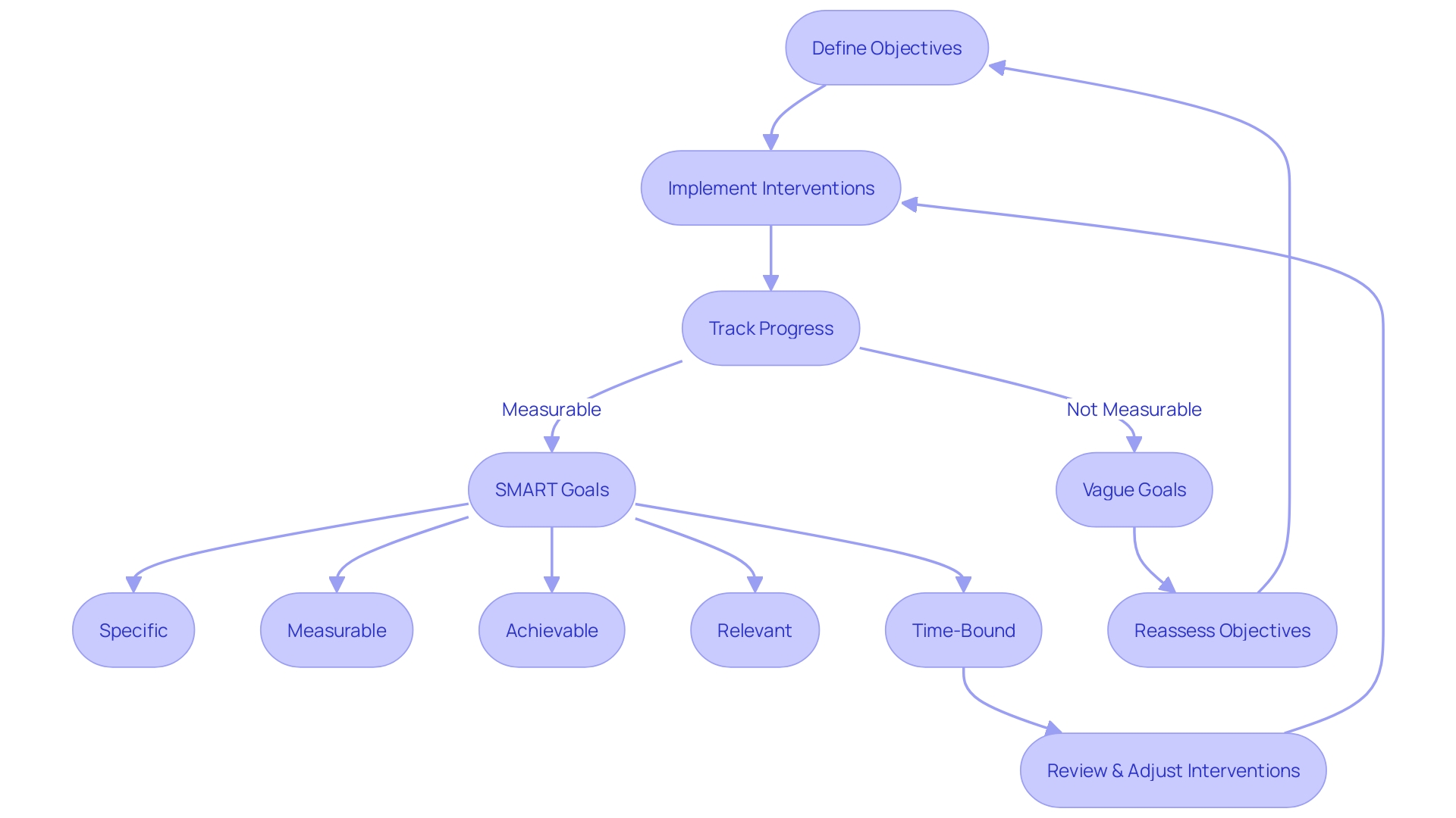
In the realm of , defining concrete and is vital. For each child, goals must be tailored, aiming to cultivate suitable alternative behaviors in place of problematic ones. These objectives act as on the path to reaching the overarching goals.
Utilizing the —Specific, Measurable, Achievable, Relevant, and Time-Bound—enhances the clarity and efficacy of these targets. Goals established under this framework are well-defined, quantifiable, attainable, pertinent to the individual's needs, and bound by a realistic timeline. The distinction between 'goals' and 'objectives' is crucial: while goals denote broad, desired outcomes, objectives represent the .
Case studies and research underscore the success of such tailored and measurable approaches. For instance, behavior change programs in the workplace, like the one initiated by Johnson & Johnson, aim to transition employees from unwanted behaviors to healthier habits. These programs emphasize the necessity of clear objectives to direct and facilitate behavioral change, contributing to overall well-being and the attainment of specific goals.
Parenting statistics echo the importance of goal-setting. A poll by the C.S. Mott Children's Hospital National Poll on Children's Health revealed that among parents who set goals to improve their parenting, 74% felt it made them better parents and 85% believed it helped their children learn to work toward goals.
This reflects the broader application of across different interventions and the positive outcomes that can be achieved.
By incorporating these principles into behavior plans, parents and professionals can create a structured, supportive environment for children to develop and thrive, guiding them towards more desirable and constructive behaviors.

After synthesizing the insights from a and pinpointing the underlying cause of the targeted behavior, we're equipped to select interventions with a high likelihood of success. These targeted interventions could range from teaching alternative behaviors that fulfill the same need as the problematic behavior, to tweaking the environment to reduce triggers. can serve as constant reminders and guide the individual towards desired behaviors, while reinforcement strategies reinforce these .
Furthermore, can be designed to discourage the unwanted behavior without resorting to punitive measures.
Research underscores the effectiveness of focusing on specific behavioral attitudes and habits rather than general knowledge or attitudes, which often have minimal impact. For instance, helping individuals establish a connection between certain behaviors and their perceptions of 'good' or 'bad' can be powerful. Additionally, equipping them with practical skills to overcome barriers can significantly alter .
This aligns with the growing evidence that interventions targeting individual habits and attitudes are more impactful than broader educational or punitive approaches.
Understanding this, we move beyond intuition and tradition, applying to foster the development of constructive behaviors and mitigate the challenging ones. By adopting a grounded in this methodology, we can create a more structured and effective approach to behavioral change.

A serves as a proactive strategy, designed to preemptively address and rectify . This comprehensive framework is structured around the following key components:
Each element is informed by a deep understanding of the science of human behavior, recognizing that all behavior is a response to its environment. This plan is crafted with the goal of creating through structured, coordinated care and is underpinned by a commitment to quality and best practice.

A is a critical tool for addressing , and at its core is the need for a comprehensive understanding of the behavior in question. It's essential to capture not just the nature of the problematic behavior, but also its frequency, duration, and intensity. Delving into specifics, we must identify the antecedents or triggers that lead to the behavior.
This could include particular situations, emotional states, or environmental factors that consistently precede the behavior.
Through meticulous observation and data collection, we can determine that are vital for developing . For instance, a study highlighted in Child Abuse & Neglect journal illuminates the impact of verbal abuse, a form of behavior that can have lasting negative effects. The study underscores the importance of recognizing and addressing such behaviors early.
Supporting these observations with recent research findings, Ane Arregi-Otxotorena's study utilizing hair samples to assess chronic stress in children points to a tangible relationship between and elevated cortisol levels. This underscores the significance of environmental and emotional factors in shaping behavior.
Moreover, statistics from the National Alliance on Mental Illness (NAMI) reveal that 1 in 6 U.S. youth experience a annually, with half of all lifetime mental illnesses beginning by age 14. This statistic brings to light the urgency of addressing behavioral issues during childhood.
Incorporating these insights, the becomes a dynamic document, grounded in empirical evidence and tailored to the individual's needs. It is a living strategy that evolves as we gain deeper insights into the behavior and its underlying causes, ensuring that interventions remain relevant and effective.
Understanding a child's behavior is crucial in formulating effective . The , which posits the underlying function of the behavior and explicates why a child might exhibit certain actions, is a critical component in this process. It is not merely an academic exercise but serves as a practical roadmap guiding professionals in identifying and implementing .
Drawing from insights in behavioral science, it is understood that behaviors are often a response to environmental stimuli and can be shaped by early experiences. For instance, research highlights the importance of modeling healthy habits and providing nurturing environments in early childhood, as these factors significantly influence long-term . Recognizing the multifaceted nature of behavior, interventions that consider the whole child—encompassing diet, physical activity, and emotional well-being—have been identified as promising approaches.
These interventions are often , requiring collaboration among various agencies and caregivers to ensure consistency and scalability. Such comprehensive and are essential in addressing the broad spectrum of behaviors that children exhibit, especially in light of the diverse challenges they face, such as the profound impact of the COVID-19 pandemic on their health and wellness outcomes. The thus becomes a vital tool in crafting interventions that are responsive to the unique and complex needs of each child.
is a . This approach can entail altering the to reduce distractions or stressors, tailoring tasks to match the individual's capabilities, and using visual aids to provide structure and predictability. For instance, in the context of obesity management, where societal and environmental factors play a critical role, are crucial.
Similarly, the mental health field also recognizes the importance of antecedent modifications. Evidence suggests that , as reported in Science Advances, can be beneficial, highlighting the significance of proactive measures. Moreover, adopting a , as exemplified by Aetna Better Health of Kentucky and Avāsis' partnership, shows the effectiveness of coordinated care that considers behavioral attributes.
These modifications align with the overarching safe system approach advocated by the National Highway Traffic Safety Administration (NHTSA), which emphasizes the necessity of for all individuals.

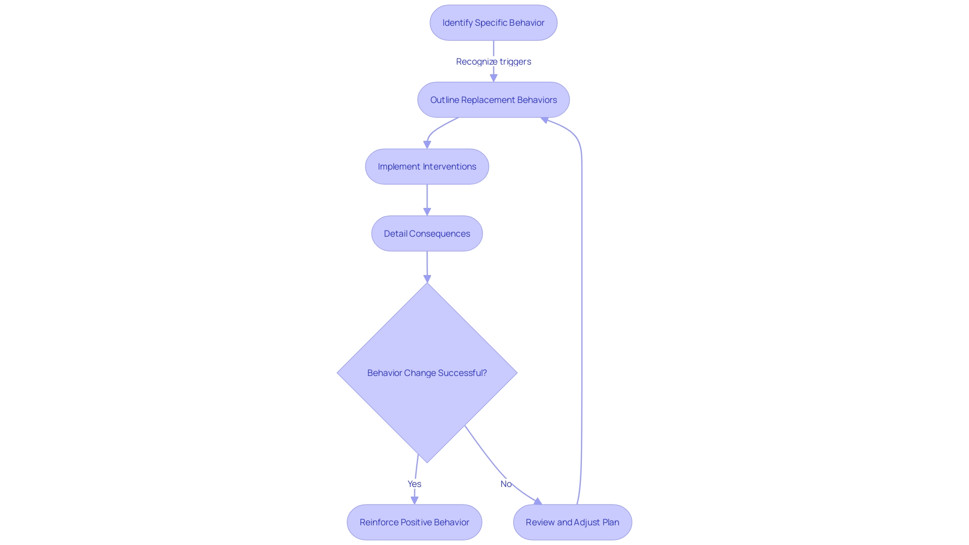
The process of addressing in individuals, particularly children, involves not only identifying and understanding the problematic behavior but also establishing and teaching . These alternative behaviors are designed to fulfill the same needs as the problematic ones but are expressed in a . For example, a child who throws tantrums to gain attention might be taught to express their need for attention through verbal requests or hand-raising.
In the context of educational environments, the emphasizes the importance of creating a classroom atmosphere where every student's way of expressing themselves is valued and welcomed. This approach fosters a culture of care where educators and students collaborate to promote behaviors that contribute to everyone's well-being. By integrating this framework, can focus on that not only address individual behaviors but also nurture a supportive community.
Furthermore, the science of human behavior teaches us that behavior is a product of the environment. Educators are encouraged to reflect on how they can use their understanding of behavior to identify the root causes of a student's behavior, not just its manifestations. This reflective practice can lead to the development of more effective and empathetic .
Supporting this approach, initiatives like the , spearheaded by Rhonda Nese at the University of Oregon, aim to strengthen student-teacher relationships and enhance social and behavioral problem-solving. This approach has shown promise in reducing the need for exclusionary discipline and is currently being evaluated in middle schools across multiple states, backed by a substantial grant from the National Institutes of Health.
Educational institutions, such as Eastern Michigan University, with its diverse and applied education programs, and organizations like Keys to Literacy, which Shauna represents as a trainer, acknowledge the significance of fostering adolescent literacy and behavioral understanding to elevate student achievement. The cross-pollination of behavioral science with educational practice has the potential to revolutionize classroom management and student engagement, as evidenced by the successes of applied behavioral strategies in various policy-relevant domains, including the integration of behavioral science into public health measures during the COVID-19 pandemic.
Consistent reinforcement is the cornerstone of teaching and cementing desired behaviors. This method is akin to preparing a meal that caters specifically to the tastes and preferences of your guests; it's about . Just as a host would consider guests' dietary needs and preferences to ensure a memorable dining experience, reinforcing replacement behavior requires a tailored approach that resonates with the individual's motivations and learning style.
For effective , it's essential to understand the individual's and characteristics. This understanding allows for the creation of a that is not only consistent but also appropriate and meaningful to the individual. The goal is to provide reinforcement that is perceived as valuable, thereby motivating the individual to engage in the desired behavior.
Research in the behavioral sciences suggests that interventions are most effective when they feel relevant and personal to the recipient. For example, normative appeals that include an invitation to work together and 'join in' have been effective at influencing behaviors such as charitable giving. Similarly, personalizing communication to reduce the psychological distance of an issue has been successful in increasing engagement in desired behaviors, like reducing energy consumption.
In practice, this could mean the difference between a generic token of recognition and a that aligns with an individual's personal values and aspirations. As the behavioral sciences indicate, the key to motivating individuals lies in leveraging what is most meaningful to them, whether that is a vision of the future they can contribute to or opportunities to achieve excellence.
Ultimately, the strategy and rewards used to reinforce behavior should be as individualized and specific as the itself. It is through this lens of personalization and understanding of human motivation that we can create reinforcement strategies that not only encourage but sustain positive behaviors.
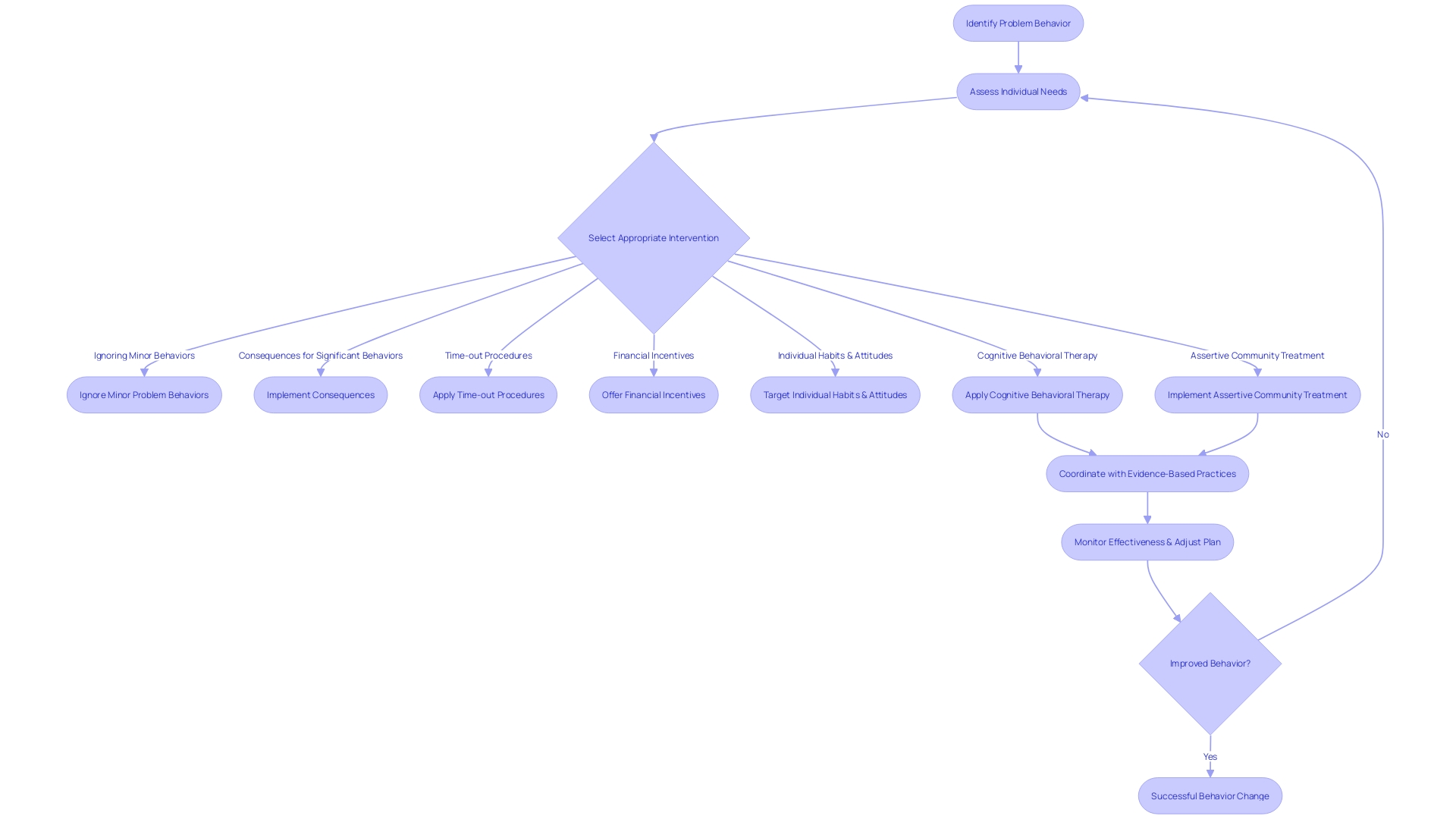
The effectiveness of a hinges on selecting appropriate interventions tailored to individual needs. Strategies, such as ignoring minor problem behaviors, can discourage their repetition by not providing the attention that might reinforce them. When behaviors are more significant, , and they should be clear and consistent to help convey the boundaries of acceptable conduct.
Time-out procedures, when used correctly, can serve as a powerful tool, providing a break from stimulating environments that may trigger undesirable behavior. However, it's crucial that these strategies are part of a , considering underlying motivations and environmental factors.
Financial incentives have been shown to influence , suggesting that considering rewards could be integrated into s when appropriate. Moreover, recent research has indicated that interventions targeting individual habits, attitudes towards behaviors, and behavioral skills tend to be more effective than those focusing solely on knowledge or general skills. This insight should inform the selection of strategies within a behavior plan, emphasizing the development of and attitudes.
Implementing these strategies requires careful coordination and should be informed by such as cognitive behavioral therapy and assertive community treatment, which have proven effective in various settings. As we aim to foster sustainable , it's essential to leverage the science of behavior, recognizing that all behavior is a product of its environment. By tailoring interventions to the individual and ensuring they are well-timed and strategically chosen, we can significantly improve the likelihood of successful .

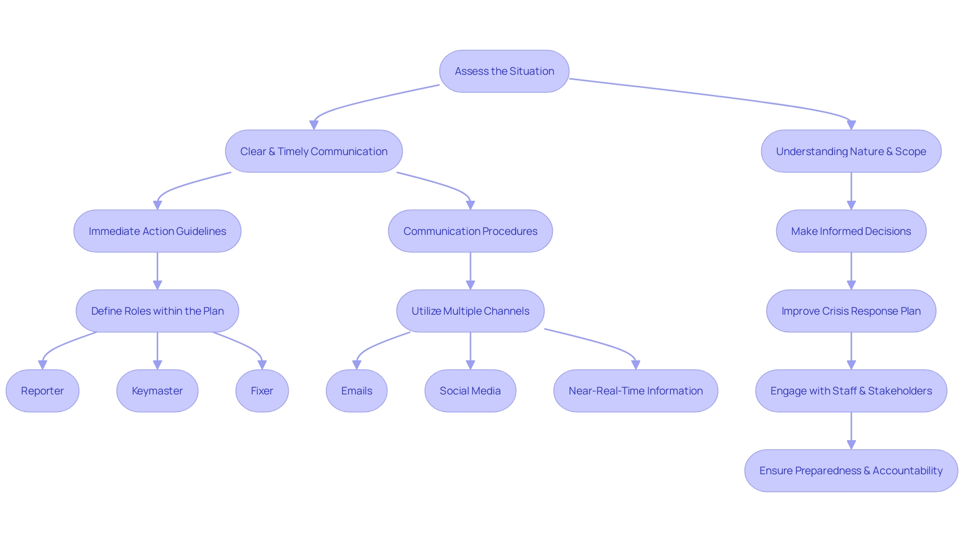
Crafting a is essential for handling extreme behaviors that might arise, ensuring the and others involved. This strategy should include clear guidelines for immediate action, such as barriers referenced in to prevent drowning in pools and spas. Moreover, the plan should incorporate procedures for rapid communication with the necessary personnel, mimicking the digital-assurance processes adopted in healthcare for new technology requests.
This approach is similar to the careful checks for security, appropriateness, and compliance as described in the NHS's digital technology assessment.
The plan's effectiveness can be likened to public relations crisis management, where transparency and are vital, as Lillian Gregory of The 4D Unicorn LLC notes. It should avoid vague terms like "unforeseen circumstances" which suggest a lack of preparedness. Instead, the plan should delineate specific roles akin to a production incident's 'Reporter,' 'Keymaster,' and 'Fixer,' ensuring clarity and accountability.
Supporting this need for a detailed , the CDC's WISQARS™ system highlights the significant impact of injury-related deaths, underscoring the importance of . The data not only provides insight into the leading causes of death but also the financial and health equity implications of injuries, further emphasizing the necessity of a well-structured crisis response plan to mitigate potential harm effectively.

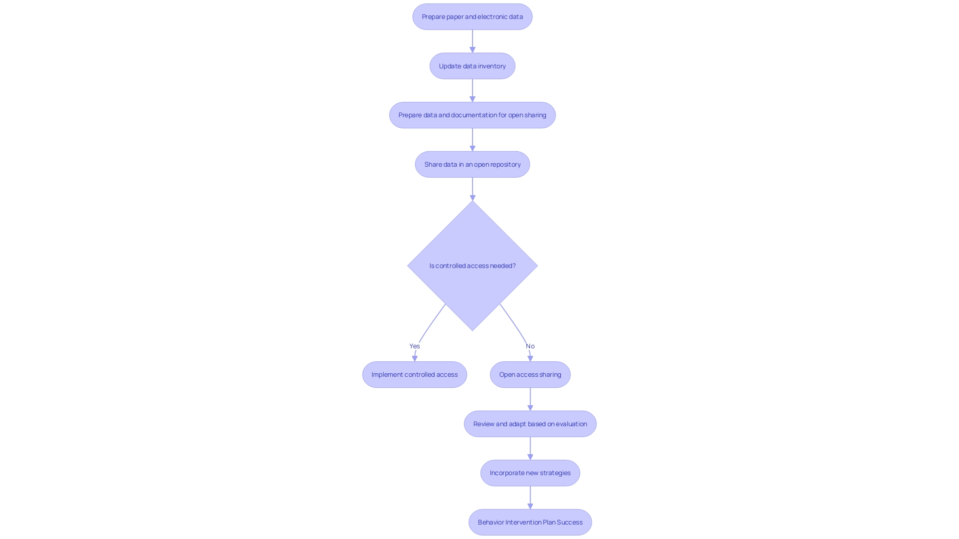
To effectively monitor and adjust , precise is pivotal. Utilizing an array of tools, including , can aid in recognizing concerning behaviors early. These technologies, while raising privacy concerns, provide a critical layer of security in safeguarding students.
For instance, retailers like chain drug stores are leveraging space management software to integrate diverse data sets, such as POS, to optimize product selection and placement. Such methodologies, when applied to , can enhance the tracking of and their replacements, ensuring that interventions are responsive to real-time data. The analysis should occur regularly, with consideration for the specific context, such as or regional tendencies, to maintain a high level of relevance and impact.
This approach aligns with the scientific underpinnings of fields like animal advocacy science, which employs various social science methodologies, including surveys, experiments, and meta-analysis, to comprehend and influence behavioral change. Through consistent and methodical , caregivers and professionals can make informed decisions that are not only data-driven but also deeply attuned to the individual needs and environmental factors that shape behavior.

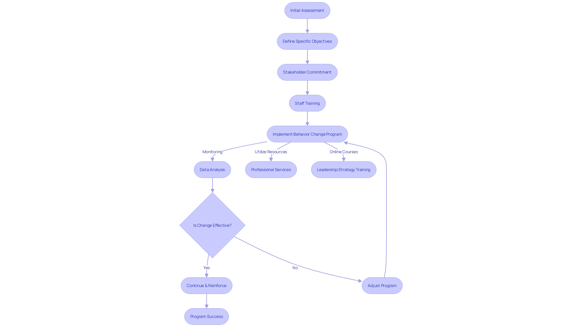
Staff training and monitoring are pivotal elements in successfully implementing a within a workplace setting. A well-structured not only focuses on the transition from undesirable behaviors to beneficial ones but also necessitates a comprehensive approach to , education, and support.
To ensure consistency and fidelity in plan implementation, it is imperative to conduct an to determine the appropriateness and security of the technology used for monitoring and training. This mirrors the rigorous 'digital-assurance process' adopted by healthcare institutions, which includes evaluating whether the technology fulfills the necessary standards and can effectively support the program's objectives.
In addition, a meticulous analysis of absenteeism, productivity, and health-related data is essential. These statistics serve as the foundation for crafting a that is custom-tailored to the organization's specific needs and challenges, thereby enhancing the likelihood of achieving improved .
The commitment of stakeholders, particularly the active involvement of executives and leaders, is crucial for the success of any Behavior Change Program. Their engagement in promoting the program sends a powerful message of support and commitment, which is instrumental in fostering a culture of wellbeing.
The implementation of such programs has been exemplified by Johnson & Johnson's initiative, which concentrated on promoting healthy behaviors among employees. The program's effectiveness can be attributed to a well-orchestrated plan that provided the necessary resources and support, enabling employees to make positive lifestyle changes.
For organizations aiming to develop and implement a , like EHL Advisory Services and leveraging online courses focused on leadership strategies can provide valuable guidance and resources to ensure effective program execution.

Implementing a requires a collaborative effort that encompasses clear for everyone involved. To ensure the plan's success, it's essential to have a structured approach that is both measurable and adaptable to the specific needs of the organization or individual.
:
:
Adapting the Plan:
Case Study & Research Insights:
Ultimately, a is a dynamic tool that, when effectively implemented, facilitates positive behavior changes, contributing to an individual's wellbeing and the achievement of organizational goals.

Assessing the impact of a is a critical component of its overall success. To achieve this, it is vital to define and understand the desired outcomes. This involves establishing a benchmark for what success entails, which, as noted in educational circles, is not merely about a year's growth but rather the closing of performance gaps.
With this in mind, the intervention should be tailored to help individuals progress to their peers' level and .
The should incorporate a . For example, a study published by DOI: 10.1038/s44159-024-00305-0 underscores the importance of targeting specific behaviors such as habits, behavioral attitudes, and behavioral skills, rather than solely focusing on knowledge or general attitudes. This highlights the effectiveness of interventions that are closely aligned with individual .
Moreover, the evaluation should extend beyond quantitative data and consider qualitative insights, as researchers advise rethinking theories of change to enrich evaluation design. This involves understanding the mechanisms through which program activities lead to expected outcomes. A comprehensive evaluation also examines reach and effectiveness, measuring the extent of participation and the outcomes experienced by participants.
In the workplace, companies like Johnson & Johnson have successfully implemented Behavior Change Programs with a focus on healthy behaviors, emphasizing the significance of evaluating on employees' well-being. Similarly, EHL Advisory Services recommends developing structured Behavior Change Plans with clear measurement strategies to ensure they are effective and meet the organization's specific needs.
In conclusion, regular evaluation is not just about data collection but also about making informed adjustments to the behavior plan based on empirical evidence and informed theories of change. This iterative process ensures the plan remains effective and responsive to the ever-evolving needs of individuals or groups it serves.

Delving into a practical scenario, we explore a case study that demonstrates the efficacy of a . This meticulously delineates the process from inception to execution, highlighting the tangible results and insights gained. The study underscores the significance of structured, in managing challenging behaviors effectively, as indicated by interventions that are tailored to the individual's .
The case study, which is a synthesis of practical wisdom and contextual knowledge, reveals the importance of of behaviors. It reveals that a well-implemented behavior plan can lead to , ultimately fostering a safer and more supportive environment for all involved.

In conclusion, this informative and authoritative article provides valuable insights and expert advice for parents on crafting effective behavior intervention plans for children. By conducting a Functional Behavior Assessment (FBA) and setting specific goals using the SMART criteria, parents can understand the triggers behind challenging behaviors and create targeted strategies for positive change.
The article highlights the importance of crisis management, data collection, staff training, and evaluating the plan's effectiveness. Real-life case studies and research findings support evidence-based practices and personalization in behavior intervention plans.
Overall, this article empowers parents with the knowledge and tools to create structured and effective behavior intervention plans. By choosing appropriate interventions, reinforcing replacement behaviors, and utilizing evidence-based practices, parents can foster positive changes in their child's behavior and create a supportive environment for their well-being.
What is a Functional Behavior Assessment (FBA)?
An FBA is a detailed process used to understand the specific reasons behind a child's challenging behavior. It identifies the triggers, consequences, and the purpose of the behavior, allowing for the creation of effective strategies to modify it.
Why is technology important in conducting an FBA?
Technology solutions support best practices and streamline care coordination, making the assessment process more cohesive and integrated, which is critical for developing an effective behavior intervention plan.
How does identifying the function of a behavior help in intervention?
Understanding why a child engages in certain behaviors, such as attention-seeking or avoidance, helps educators and caregivers tailor interventions to meet the child's specific needs rather than just responding to the behavior itself.
What are the components of a behavior intervention plan?
A behavior intervention plan includes identifying the specific behavior to change, recognizing triggers, outlining replacement behaviors, implementing strategic interventions, and detailing the consequences that will follow the targeted behavior.
How should goals and objectives be developed in a behavior intervention plan?
Goals and objectives should be specific, measurable, achievable, relevant, and time-bound (SMART). Goals represent broad outcomes, while objectives are the incremental steps taken to achieve these outcomes.
What are replacement behaviors, and why are they important?
Replacement behaviors are healthier and more socially acceptable behaviors that fulfill the same needs as the problematic ones. They are essential in helping individuals, especially children, express their needs in a constructive manner.
What strategies are used for reinforcing replacement behaviors?
Strategies for reinforcing replacement behaviors should be personalized and consistent, providing reinforcement that is meaningful to the individual to encourage and sustain positive behavior.
How do you choose appropriate interventions for behavior modification?
Interventions should be selected based on insights from the FBA and tailored to the underlying causes of the behavior. They can range from teaching alternative behaviors to adjusting the environment to reduce triggers.
What is a crisis plan in the context of behavior intervention?
A crisis plan includes guidelines for immediate action in case of extreme behaviors, ensuring safety and rapid communication with necessary personnel, similar to crisis management in other fields.
Why is data collection and monitoring important in a behavior intervention plan?
Data collection and monitoring are crucial for tracking the effectiveness of interventions, identifying patterns, and making adjustments as needed. Tools such as AI-based platforms can enhance this process.
How should staff be trained and monitored in implementing a behavior change program?
Staff training should focus on motivation, education, and support, ensuring consistency in plan implementation. The technology used for monitoring should meet the necessary standards to support the program's objectives effectively.
What does implementing a behavior intervention plan involve?
Implementing a plan requires clear roles and responsibilities, regular communication, and training. Measurable objectives and flexibility in adapting the plan based on evaluation are also key components.
How do you evaluate the plan's effectiveness?
Evaluating a behavior plan involves defining clear objectives, using a data-driven approach, and considering qualitative insights. Regular evaluation helps in making informed adjustments to the plan.