Understanding the nuances of autism self-care training is so important for helping children on the spectrum gain independence and improve their quality of life. By sharing effective strategies, this guide aims to light the way for parents as they teach essential self-care skills - from personal hygiene to daily living abilities.
But let’s be real: the journey can be tough. How do parents handle resistance to change, sensory sensitivities, and those moments when practice just doesn’t stick? This article dives into practical methods and insights that empower caregivers to tackle these challenges head-on and support their children's growth effectively.
Let’s explore this together!
The importance of autism self-care training methods for children lies in promoting independence and improving personal hygiene. These skills cover a range of activities that can make a big difference in their daily lives:
Understanding these personal care abilities allows parents to pinpoint specific areas to focus on during training. Research shows that personal hygiene is especially crucial for children with autism, as they might struggle to recognize and express their needs. Did you know that about 26.7% of autistic 8-year-olds in the U.S. need intensive support? This highlights the importance of structured autism self-care training methods.
Experts agree that nurturing these abilities with autism self-care training methods not only enhances daily living but also improves overall quality of life. As Kyle Coddington points out, understanding why a behavior occurs is key to creating effective interventions that last. This makes it essential for parents to be actively involved in this developmental journey. By empowering caregivers with ABA principles and strategies, Rori Care ensures they’re well-equipped to support their children’s behavioral goals through active involvement and data collection. Plus, ongoing evaluation of progress keeps the strategies responsive to each child’s evolving needs.
Let’s explore this together! We’re here to help you every step of the way!

Self-care abilities are so important for kids with autism, and autism self-care training methods can significantly enhance these skills. They really shape how well children can operate on their own and connect with others. At Rori Care, our clinical leadership team is all about embracing neurodiversity and ensuring every child thrives. We know just how crucial these skills are, which include:
Understanding these benefits can inspire parents to prioritize autism self-care training methods in their child's development. Plus, at Rori Care, we emphasize the importance of educating caregivers. This not only enhances support through specific ABA strategies like reinforcement and modeling but also empowers caregivers to actively engage in their child's progress. Ultimately, this leads to improved behavioral outcomes.
Let’s explore this together! We’re here to help you every step of the way!

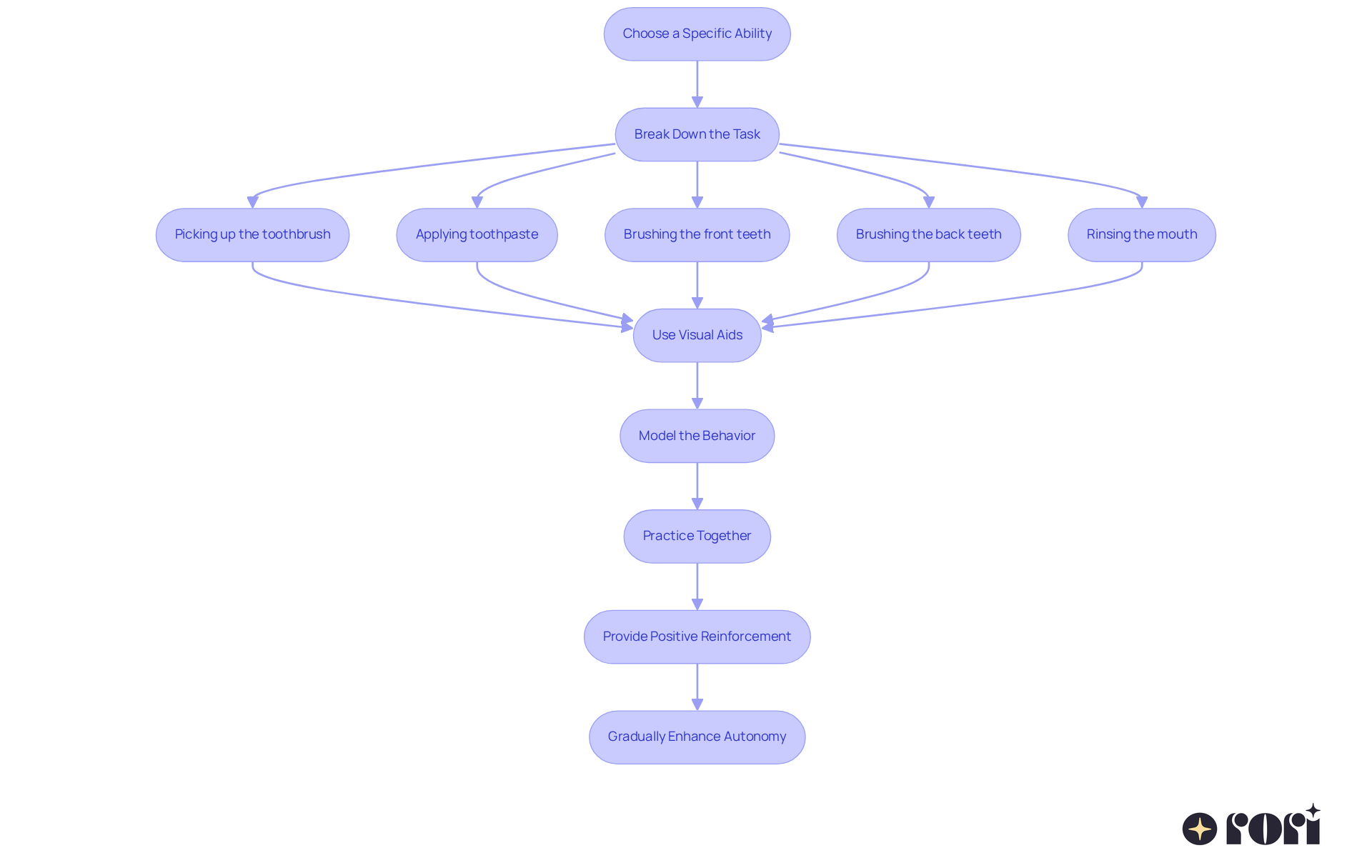
Teaching autism self-care training methods to children with autism can feel like a big task, but breaking it down into manageable steps makes the process easier and more enjoyable for everyone involved. Let’s explore this together!
By using autism self-care training methods, you can effectively teach personal care skills in a nurturing way. It’s all about enhancing independence and improving the quality of life for your child. Remember, you’re not alone in this journey-we’re here to help you every step of the way!

Teaching autism self-care training methods to kids with autism can be a bit tricky, can’t it? Let’s take a look at some common challenges and how we can tackle them together:
Resistance to Change: Kids often feel anxious about new things. Try introducing new skills slowly, weaving them into routines they already know. This can help ease their worries and make acceptance a little easier.
Difficulty Understanding Instructions: Sometimes, instructions can feel overwhelming. Using clear, simple language along with visual aids can really help your child grasp what you’re teaching. It’s all about making learning fun and accessible!
Sensory Sensitivities: Every child has their own sensory preferences. If your little one finds certain textures uncomfortable, choose clothing and hygiene products that feel good to them. Comfort is key!
Inconsistent Practice: Consistency is so important! Set up a regular schedule for practicing self-care skills. When these practices become part of daily life, they’re more likely to stick.
Lack of Motivation: Let’s make learning enjoyable! Incorporate games or rewards into the training process. This can keep your child engaged and excited about learning.
By recognizing these challenges and applying autism self-care training methods, you can create a nurturing environment that significantly enhances your child’s self-care skills. Remember, you’re not alone in this journey-let’s explore this together!

Effective self-care training methods for children with autism are so important in helping them gain independence and improve their overall quality of life. By focusing on essential personal care skills, parents can empower their children to tackle daily tasks with confidence and autonomy. This journey not only boosts personal hygiene and self-sufficiency but also enhances social interactions and self-esteem.
Throughout this article, we’ve explored key strategies like:
It’s also crucial to address common challenges, such as:
By actively engaging in their child's self-care training, parents can ensure that the methods used are tailored to meet their child's unique needs.
Ultimately, teaching self-care skills goes beyond just daily routines; it plays a vital role in nurturing independence and enhancing the overall well-being of children with autism. Embracing these training methods not only benefits the child but also strengthens the bond between parents and their children. By prioritizing self-care skills, families can embark on a rewarding journey toward greater independence and improved quality of life together. Let’s explore this together!
What are self-care skills in autism?
Self-care skills in autism refer to essential activities that promote independence and improve personal hygiene, including personal hygiene tasks, dressing, feeding, toileting, and daily living abilities.
Why is personal hygiene important for children with autism?
Personal hygiene is crucial for children with autism as it contributes to their health and self-esteem. Many children may struggle to recognize and express their hygiene needs, making structured training essential.
How can a behavior analyst assist in developing self-care skills?
A qualified behavior analyst can create personalized training plans with measurable goals and research-backed methods, utilizing tools like visual schedules and demonstrations to help children learn essential self-care tasks.
What methods can be used to teach dressing skills?
Teaching dressing skills can involve personalized planning that meets each child's unique needs, using step-by-step instructions and practice sessions to boost their confidence and autonomy.
What are the key components of feeding skills training?
Feeding skills training includes teaching children to use utensils and manage mealtime routines, with regular assessments and reinforcement techniques to encourage positive behaviors during meals.
What strategies are effective for teaching toileting skills?
Effective strategies for teaching toileting skills include using evidence-based methods like social stories and toilet training charts to support children in learning to use the bathroom independently.
What are daily living abilities, and why are they important?
Daily living abilities encompass general skills that help children manage their routines, such as organizing personal items and adhering to schedules, which are essential for overall independence.
How can parents get involved in their child's self-care training?
Parents can be actively involved by understanding the reasons behind behaviors and utilizing ABA principles and strategies to support their children's behavioral goals, ensuring ongoing evaluation of progress to adapt strategies as needed.