When it comes to Applied Behavior Analysis (ABA) therapy, one thing stands out: data. 📊 By using data-driven approaches, parents can really boost their child’s therapeutic journey, making sure that interventions are not just effective but also tailored to their unique needs. But here’s the catch - understanding how to collect, analyze, and use this data can feel overwhelming.
So, what can parents do? 🤔 Imagine transforming raw data into actionable insights that truly propel your child’s development forward. It’s all about finding the right strategies that work for you and your family. Let’s explore this together! We’re here to help you every step of the way!
The success of Applied Behavior Analysis (ABA) therapy is significantly influenced by data-driven approaches for enhancing ABA therapy. It’s the foundation for evaluating how well interventions are working and tracking progress. At Rori Care, our qualified behavior analysts create personalized plans that feature measurable goals and evidence-based strategies. This helps foster positive behavior changes and skill development.
By gathering and analyzing information systematically, therapists can employ data-driven approaches for enhancing ABA therapy to identify behavioral patterns and assess how different interventions impact progress. For instance, research shows that after introducing a hybrid ABA treatment model, the success rate for goals improved by 9.7% compared to the baseline. By comparing current data with baseline measurements, clinicians can apply data-driven approaches for enhancing ABA therapy to pinpoint which strategies are effective, allowing them to reinforce what works and tweak what doesn’t.
Plus, Rori Care enhances treatment efficiency with AI-driven progress report automation, freeing up 50% more time for youth care. This data-driven approach for enhancing ABA therapy tailors treatment for each young person and promotes responsibility among practitioners and guardians. It ensures everyone is on the same page in the therapeutic journey.
As research continues to evolve, incorporating quantitative evaluations and family input remains key to finding the best methods in ABA. This ultimately leads to better outcomes for individuals with autism. Let’s explore this together! We’re here to help you every step of the way!

To effectively keep track of a young person's progress in ABA therapy, parents can really benefit from data-driven approaches for enhancing ABA therapy through organized information collection strategies. Think about methods like frequency counts, where you jot down how often certain behaviors pop up, or duration recording, which helps you see how long those behaviors last. Using data-driven approaches for enhancing ABA therapy, like behavior tracking apps, can make this process a breeze, allowing for real-time entries and quick analysis.
Plus, it’s super helpful for parents to team up with therapists to set clear goals and gather information that aligns with the young person's treatment plan by using data-driven approaches for enhancing ABA therapy. By regularly reviewing this information together, you’ll gain a deeper understanding of your child’s development and highlight areas that need a little extra attention. This way, you can really boost the effectiveness of the treatment! Let’s explore this together!
![]()
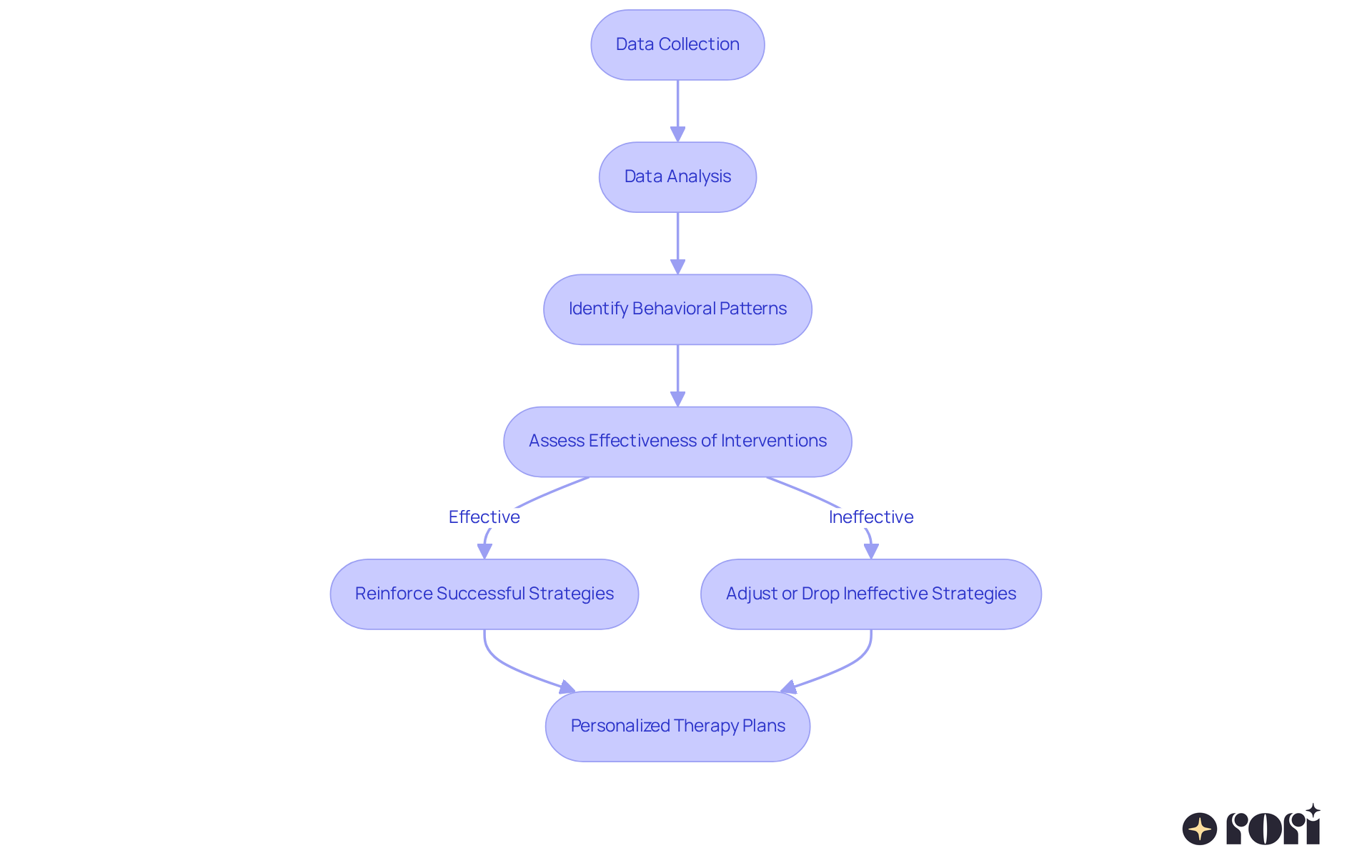
Understanding the information we gather is key to employing data-driven approaches for enhancing ABA therapy. At Rori Care, our therapists regularly employ data-driven approaches for enhancing ABA therapy by analyzing data trends to identify behavioral patterns and assess the effectiveness of interventions. For instance, when a young person shows steady progress in a certain area, our therapists can reinforce those successful strategies while tweaking or dropping the ones that aren’t as effective.
We believe in a personalized approach, ensuring that every behavioral plan is tailored to meet the unique needs of each child. This means setting clear, measurable goals that provide a transparent way to track progress. Visual aids like graphs and charts are fantastic tools for both therapists and parents, helping everyone see how things are moving along and making it easier to discuss successes and challenges.
This collaborative approach not only boosts the effectiveness of therapy but also empowers parents to play an active role in their child’s growth. By utilizing data-driven approaches for enhancing ABA therapy, our therapists can fine-tune treatments based on objective data, leading to better outcomes for young individuals with autism. Plus, we’re committed to ethical practices around consent and confidentiality, ensuring families feel safe and respected throughout the therapy journey.
With the help of advanced AI technology, we’ve made progress report generation quicker, freeing up 50% more time for direct treatment of youth. And don’t worry, we ensure HIPAA compliance through secure handling of information.
As highlighted in a meta-analysis, ABA-based interventions have shown significant effectiveness in improving various skills for individuals with ASD. This really underscores the importance of data-driven approaches for enhancing ABA therapy in achieving positive outcomes. Let’s explore this together!

Integrating technology into ABA therapy can significantly improve our information management by utilizing data-driven approaches for enhancing ABA therapy. At Rori Care, we use advanced AI to help create reports, giving you 50% more time to focus on your loved one's treatment. Imagine being able to enter data in real-time - this not only speeds things up but also cuts down on those pesky errors that can happen with manual recording.
We know that every child is unique, which is why our personalized planning ensures that each behavioral plan is custom-designed just for your little one. Plus, with measurable goals, you’ll have clear benchmarks to track progress. We’re committed to employing data-driven approaches for enhancing ABA therapy, supported by the latest research to ensure effective interventions.
By embracing our technology, you can stay updated on your child’s treatment, utilizing data-driven approaches for enhancing ABA therapy, which makes communication with therapists smoother and ensures that interventions align with your child’s specific goals. And we don’t stop there! We continuously evaluate and tweak our data-driven approaches for enhancing ABA therapy to optimize outcomes, ensuring your child’s therapy is always effective and responsive to their needs.
Let’s explore this together! We’re here to help you every step of the way!

Data-driven approaches are so important for making Applied Behavior Analysis (ABA) therapy more effective. They give us a solid way to measure progress and tailor interventions to fit each child’s unique needs. By collecting and analyzing data together, parents and therapists can really optimize treatment plans, ensuring that every child gets the best support possible.
Throughout this article, we’ve shared some key insights about the role of data in ABA therapy. From using effective data collection strategies like frequency counts and behavior tracking apps to leveraging technology for better data management, every little bit helps create a more personalized and efficient therapeutic experience. Plus, when parents and therapists collaborate, it not only deepens our understanding of a child’s progress but also empowers families to actively participate in this journey.
Ultimately, integrating data-driven approaches in ABA therapy is a powerful way to achieve positive outcomes for individuals with autism. By embracing these methods, families can track progress effectively and adapt strategies that work best for their loved ones. It’s so crucial to stay committed to using data in therapy, as it paves the way for informed decisions and meaningful results in the lives of those receiving support.
Let’s explore this together! Remember, we’re here to help you every step of the way!
What is the role of data in ABA therapy?
Data plays a crucial role in ABA therapy by providing a foundation for evaluating the effectiveness of interventions and tracking progress.
How do behavior analysts at Rori Care use data in their therapy plans?
Behavior analysts at Rori Care create personalized plans with measurable goals and evidence-based strategies based on systematic data gathering and analysis.
What impact does a data-driven approach have on the success of ABA therapy?
A data-driven approach helps identify behavioral patterns and assess the effectiveness of different interventions, leading to improved success rates for treatment goals.
Can you provide an example of how data has improved ABA therapy outcomes?
Research indicates that after implementing a hybrid ABA treatment model, the success rate for goals improved by 9.7% compared to baseline measurements.
How does Rori Care utilize AI in their ABA therapy?
Rori Care enhances treatment efficiency through AI-driven progress report automation, which allows for 50% more time to be dedicated to youth care.
What benefits does a data-driven approach provide for practitioners and guardians?
It promotes responsibility among practitioners and guardians and ensures that everyone involved is informed and aligned during the therapeutic journey.
Why is incorporating family input important in ABA therapy?
Incorporating family input, along with quantitative evaluations, is essential for identifying the most effective methods in ABA therapy, ultimately leading to better outcomes for individuals with autism.