Navigating the world of communication can be quite a journey for children with autism. They often face challenges, from expressing themselves verbally to picking up on social cues. But here’s the good news: by encouraging peer interactions, caregivers and educators can create wonderful opportunities for these kids to boost their communication skills in a nurturing environment.
So, how can we make structured peer interactions work effectively? It’s a great question! Exploring this approach not only opens the door to improved social skills but also highlights the need for personalized strategies that cater to each child’s unique needs. Let’s explore this together! We’re here to help you every step of the way!
Children with autism often face unique challenges when it comes to interacting with others. You might notice they struggle with verbal expression, reading social cues, or joining in on conversations. This can show up in different ways, like having a limited vocabulary, preferring to communicate nonverbally, or repeating phrases without context, a phenomenon known as echolalia.
Recognizing these distinct interaction styles is key to enhancing communication skills in children with autism through peer interaction. For example, using visual aids like communication boards or storytelling can really boost their interaction skills. These tools provide clear and accessible ways for them to express themselves. Plus, recent research highlights that organized dialogue training can significantly enhance young people's ability to communicate their needs and connect with others.
By understanding the specific hurdles these kids face, caregivers and educators can implement targeted strategies aimed at enhancing communication skills in children with autism through peer interaction. This not only helps them engage better but also fosters a more inclusive environment. Let’s explore this together! We’re here to help you every step of the way!

Enhancing communication skills in children with autism through peer interaction is a vital way for these kids to practice and improve their social skills! When these young individuals engage with their peers, they get to notice and imitate positive interpersonal behaviors, leading to better verbal and nonverbal communication. Think about it: organized playdates or group activities can create perfect opportunities for kids to start conversations, share experiences, and respond to social cues in real-time.
Research shows that kids with autism who participate in peer-mediated interventions see significant improvements in their social interactions and play skills. For example, a study by Kalyva and Avramidis (2005) found that structured interactions among peers led to a noticeable increase in social responses among these youngsters. By fostering an inclusive environment where kids can connect with their friends, caregivers can create natural learning experiences that boost social development.
At Rori Care, our clinical leadership team is dedicated to empowering caregivers with the knowledge and skills they need to support their loved ones' behavioral goals through active involvement and data collection. Pairing kids with typically developing peers during activities can really enhance social motivation and provide meaningful contexts for practicing communication.
We also emphasize the importance of gathering data and aligning strategies to ensure these interactions are effective and tailored to each child's unique needs. However, it’s crucial to be mindful of potential challenges, like making sure peer interactions are structured appropriately to prevent frustration or disengagement.
Ultimately, enhancing communication skills in children with autism through peer interaction not only boosts their communication skills but also builds confidence and social competence. Let’s explore this together! We’re here to help you every step of the way!

Enhancing communication skills in children with autism through peer interaction can be a game-changer, especially when it comes to improving interpersonal skills. One effective way to do this is by using structured peer-mediated interventions (PMIs). These interventions aim at enhancing communication skills in children with autism through peer interaction by teaching typically developing kids how to interact with their peers on the spectrum in ways that encourage social connection and interaction.
Think about it: when kids model appropriate language, get prompts, and receive positive reinforcement, it can lead to some amazing improvements in communication! For example, role-playing different scenarios where kids practice starting conversations or sharing activities creates a supportive environment. This is a fantastic way for children with autism to build their skills and feel more confident.
Plus, using visual supports and social scripts can really help guide interactions and ease any anxiety during social exchanges. Studies have shown that kids with autism who participate in PMIs are effectively enhancing communication skills in children with autism through peer interaction, making significant strides in expressing themselves and engaging socially. It’s clear that educating typically developing peers is crucial for fostering effective interactions with those on the spectrum.
So, let’s explore this together! If you’re a parent looking for ways to support your child, consider how these interventions can make a difference. We’re here to help you every step of the way!

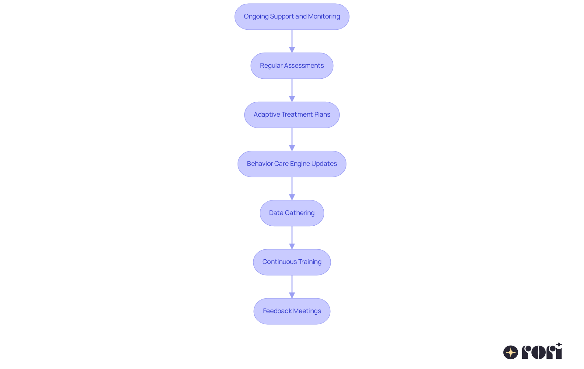
Ongoing support and monitoring are key when it comes to helping individuals with autism improve their communication skills. Regular assessments can shine a light on what’s working and what might need a little extra attention. At Rori Care, we’re all about adaptive treatment plans that evolve based on progress reports, ensuring that every intervention is tailored to fit each person’s unique needs. Our behavior care engine updates intervention and skill acquisition plans after each session, celebrating achievements and encouraging active involvement from caregivers.
Using tools like the Autism Diagnostic Observation Schedule (ADOS) and the Vineland Adaptive Behavior Scales, caregivers and educators can make informed choices about how effective the interventions are. Plus, our automatic data gathering means our clinical team is always ready for your little one, without the hassle of stopping to collect data or write reports. Rest assured, all data is securely stored, anonymized, and deleted after analysis, giving families peace of mind.
And let’s not forget about the importance of continuous training for everyone involved in these interventions. Regular feedback meetings with both kids and their caregivers can spark open conversations about what strategies are working and what might need tweaking. It’s eye-opening to note that only 15% of insured minors referred for ABA-based behavioral health treatment received 80% or more of the recommended treatment hours. This really highlights the need for ongoing support and oversight.
By fostering a culture of continuous improvement and support, caregivers can assist individuals with autism in enhancing communication skills in children with autism through peer interaction. As Dr. Temple Grandin wisely said, 'I am different, not less,' reminding us all of the unique strengths that each child brings to the table. Let’s explore this journey together!

Enhancing communication skills in children with autism through peer interaction is such a heartwarming approach! It really addresses the unique challenges these kids face. By fostering meaningful connections with their peers, children can boost their social and communication abilities in a supportive environment. This method not only helps with verbal expression but also guides them in navigating social cues and engaging in conversations more effectively.
Throughout this journey, we’ve highlighted some key strategies that can make a real difference. Think about using:
These elements come together to create natural learning experiences, allowing children with autism to practice their skills in real-world settings. Plus, having typically developing peers involved is crucial! They model positive interactions and reinforce communication efforts, making it all the more effective.
Ultimately, enhancing communication skills in children with autism is a journey that requires dedication and collaboration among caregivers, educators, and peers. By embracing these strategies and fostering an inclusive atmosphere, we can all contribute to the growth and confidence of these wonderful children. This commitment not only empowers individuals with autism but also enriches our entire community, reminding us of the value of understanding and supporting each other. Let’s explore this together and make a difference!
What communication challenges do children with autism face?
Children with autism often struggle with verbal expression, reading social cues, and joining conversations. This may manifest as a limited vocabulary, a preference for nonverbal communication, or repeating phrases without context (echolalia).
How can caregivers and educators help improve communication skills in children with autism?
Caregivers and educators can enhance communication skills by recognizing the unique interaction styles of children with autism and implementing targeted strategies, such as using visual aids like communication boards or storytelling.
What role do visual aids play in enhancing communication for children with autism?
Visual aids provide clear and accessible ways for children with autism to express themselves, which can significantly boost their interaction skills.
What is organized dialogue training, and how does it benefit children with autism?
Organized dialogue training is a structured approach to teaching communication that can significantly enhance young people's ability to communicate their needs and connect with others.
Why is it important to understand the specific hurdles faced by children with autism?
Understanding these hurdles allows caregivers and educators to implement targeted strategies that not only improve communication skills but also foster a more inclusive environment for children with autism.