Understanding and addressing challenging behaviors in educational settings is crucial for creating supportive and nurturing learning environments. One pivotal tool in this process is the Functional Behavior Assessment (FBA), which delves into the motivations and functions of challenging behaviors exhibited by students. By uncovering the underlying causes of these behaviors, FBAs provide a foundation for tailored strategies that effectively promote positive behavior change.
In this article, we will explore the importance of FBAs in educational settings and how they empower educators with valuable insights. We will discuss the step-by-step process of conducting an FBA, including the review of records, direct observation, and interviews with relevant individuals. Additionally, we will delve into the significance of hypothesis statements and the identification of behavior functions in crafting effective interventions.
Furthermore, we will highlight the benefits of FBAs, such as individualized interventions and positive behavior support. By understanding behavior as communication, educators can implement targeted supports that address the specific needs of students, leading to better academic and social outcomes. We will also emphasize the importance of collaboration and teamwork in the FBA process, as diverse perspectives contribute to more effective solutions.
Throughout the article, we will draw upon expert insights and real-world examples to underscore the value of FBAs in transforming challenging student behaviors into opportunities for growth and learning. By the end, readers will have gained a comprehensive understanding of the importance of FBAs in educational settings and how they contribute to creating inclusive and equitable learning environments.
Understanding and addressing challenging behaviors in educational environments is paramount, and the is a pivotal tool in this process. Through FBA, we delve into the motivations and functions that challenging behaviors serve for students, which often are attempts to communicate unmet needs or to cope with the environment. The findings from an FBA provide a foundation for tailored strategies that effectively promote positive behavior change.
Take the case of Somerset Academies of Texas, where the integration of technology with educational strategies, including behavior management, was essential to streamlining processes and ensuring nothing was overlooked. The district's experience highlights the importance of cohesive systems in effectively implementing educational plans, including behavior interventions.
Moreover, the New York state-licensed and Board-Certified Behavior Analyst mentioned in our context underscores the significance of a decade's worth of clinical knowledge. Her expertise in implementing technology solutions that coordinate care and streamline review processes is a testament to the value of systematic approaches in managing challenging behaviors.
In line with these examples, recent statements from the National Education Association emphasize the ongoing efforts to advance public education at every level. This includes fostering environments where social and emotional skills are nurtured, which is often an integral aspect of the behavior intervention plans developed from FBAs.
Furthermore, the availability of resources such as webinars and publications from the OECD Directorate for Education provides educators with evidence-based practices and insights into the teachability and impact of social and emotional skills on life outcomes. These resources can be instrumental in enhancing the effectiveness of FBAs and subsequent behavior interventions.
The collective wisdom derived from these cases, expert insights, and educational resources underlines the crucial role of FBAs in not just managing but understanding, and ultimately transforming, challenging student behaviors into opportunities for growth and learning.
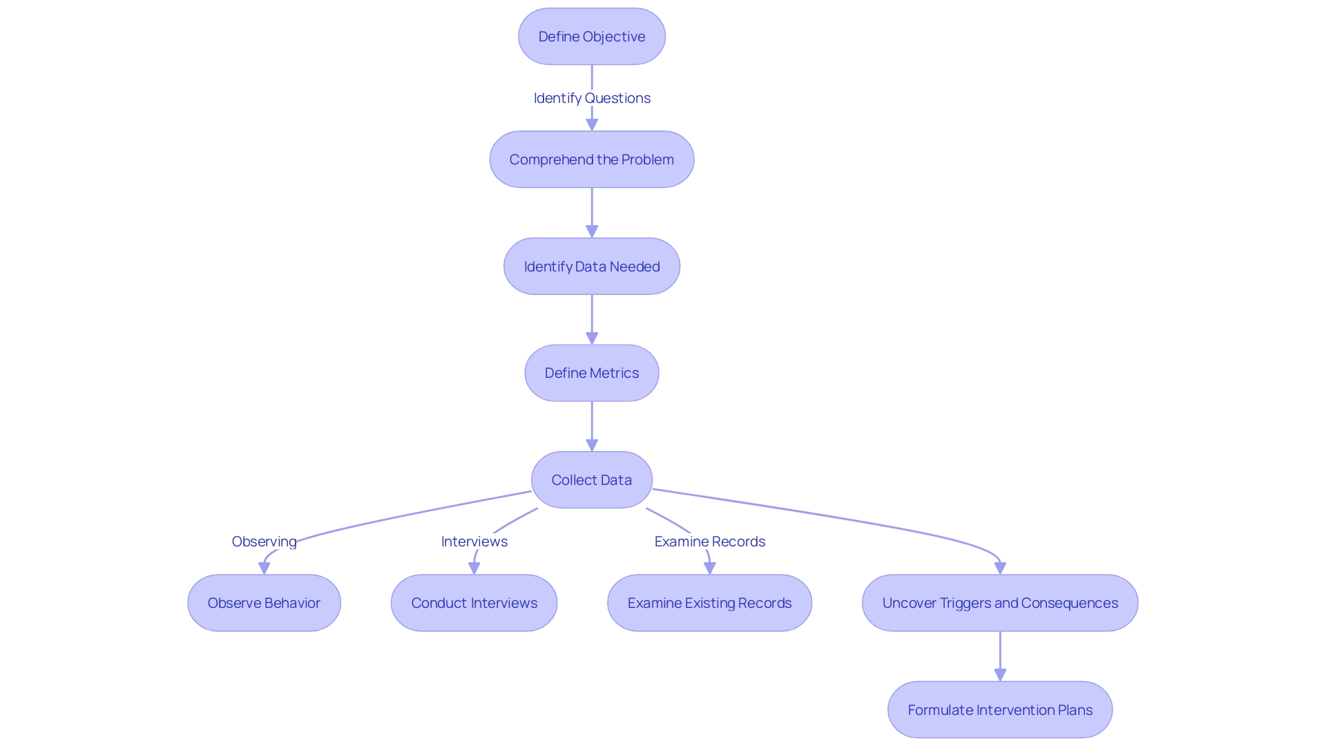
Conducting a Functional Behavior Assessment (FBA) is akin to detective work, where professionals carefully investigate the interactions between a behavior and the environment to identify the root causes. This methodical process includes several critical steps to provide a comprehensive understanding of challenging behaviors.
The importance of an FBA in crafting effective interventions is underscored by experts in the field. For instance, a Board-Certified Behavior Analyst with extensive clinical experience emphasizes the value of such assessments in ensuring high-quality, coordinated care. The real-world application of this process can be seen in diverse settings such as education systems, where streamlining processes and integrating technology solutions lead to improved outcomes for students, including those with disabilities.
In summary, an FBA is a structured approach that uncovers the complexities of challenging behaviors, enabling professionals to create informed, effective intervention plans. This strategic process not only addresses immediate issues but also contributes to a fair and supportive environment conducive to the well-being and growth of all individuals involved.

To effectively address challenging behaviors in children with autism, it is essential to start with a precise definition and identification of the specific behavior causing concern. This step necessitates articulating the behavior in concrete, quantifiable terms, such as instances of aggression, self-harming actions, or refusal to comply with requests. Such precision allows for the systematic collection of data and monitoring of behavioral changes over time, which are critical for assessing the effectiveness of any interventions put in place.
The importance of this approach is supported by a wealth of evidence, indicating that challenging behavior often stems from a complex interplay between the individual characteristics of children with developmental disabilities and the environment they inhabit. As elucidated by the work of Hanley et al., the Interview Informed Synthesized Functional Analysis (IISCA) is a modern methodology that underscores the necessity of understanding the function behind a problem behavior, which then informs the development of tailored, function-based interventions.
This process has profound implications for fostering the engaged, peaceful, and well-supported participation of children with disabilities in key aspects of their lives, as emphasized by the late Child Psychiatrist Dr. David (Dan) R. Offord. His vision of equity and mental health for children, especially those with autism who face additional challenges, aligns with the goals of Functional Behavior Assessment (FBA)—to identify the environmental triggers of challenging behavior and craft strategies that enable children to thrive in their communities. A recent online parent survey by Colizzi et al.
heightens the urgency of this approach, revealing that over a third of individuals with autism experienced during the pandemic, underscoring the need for effective behavioral interventions.
Identifying problematic behaviors is just the beginning; the real insights come from meticulous data collection. This involves observing the behavior under a variety of conditions and settings, conducting interviews for qualitative insights, and examining any existing records for historical patterns. The goal is to uncover the specific triggers and consequences that are maintaining the behavior, which is a critical step in formulating a targeted intervention plan.
As seen in diverse fields, from enterprise resource planning to public space utilization, the practice of data collection is integral to understanding and optimizing systems. For instance, in urban planning, counting users and their activities in public spaces is essential to create environments that support community needs. In healthcare, the innovative use of data from devices like smart pacifiers provides objective measures that can enhance infant care.
Similarly, in the field of Functional Behavior Assessment (FBA), collecting both qualitative and quantitative data is foundational for a systematic understanding of the behaviors in question.
The importance of data cannot be overstated. As the study "Vivid and Engaging: Effects of Interactive Data Visualization on Perceptions and Attitudes about Social Issues" suggests, data helps us grasp a more representative understanding of issues by revealing underlying patterns. This is true in understanding human behaviors as well, where data serves as a critical tool in that inform effective behavioral interventions.

In the practice of identifying and addressing the needs of students with autism, professionals employ a meticulous process that includes the development of a hypothesis statement. This statement serves as an analytical tool, deciphering the —whether it's a quest for attention, an attempt to evade a challenging task, the pursuit of a specific item, or a means of self-regulation.
The insightfulness of this approach resonates with the late Dr. David (Dan) R. Offord's belief in equitable participation for children with disabilities, highlighting the importance of fully supported involvement in their schooling and community activities. Such engagement is integral to their mental health and the pursuit of a 'fair race' in their developmental journey. Offord's work underscores the need to alleviate chronic stress and ensure that caregivers have adequate resources to nurture the growth and well-being of children with disabilities, including those with co-occurring emotional and behavioral problems (EBP).
Furthermore, professionals like Board-Certified Behavior Analysts with extensive clinical experience are innovating technology solutions to streamline care coordination, reflecting a commitment to best practices and high-quality support. Their expertise is instrumental in enhancing care management across treatment settings, ensuring that children with autism receive coordinated, high-quality interventions.
Compounding this, research has been critical in evaluating the efficacy of non pharmacological interventions for autistic children, spotlighting the necessity for methodological rigor to avoid design flaws that could obscure the true impact of these interventions. The field's evolution has been significantly shaped by the contributions of individuals with autism, both researchers and non-researchers, who have advocated for high standards in research quality and reporting.
Statistics also reveal the importance of functional behavioral assessments (FBA) in identifying environmental factors that contribute to challenging behavior, thereby facilitating precise interventions. The FBA methodology has become a keystone in educational and human services settings, with interventions tailored to alter the environment, introduce alternative behaviors, or adjust consequences to preempt and diminish challenging behavior. Such strategies are crucial, particularly in light of findings from an online parent survey by Colizzi et al., which indicated that behavioral problems in individuals with autism have intensified for many during the pandemic, emphasizing the need for effective, function-based interventions.

Key to fostering a positive educational environment is understanding that each behavior a student exhibits is a form of communication, linked to specific needs and outcomes. To address , it's vital to discern their function and introduce alternative behaviors that fulfill the same need in a more appropriate manner. This transformation is achieved through deliberate teaching and consistent reinforcement of these new behaviors, thereby reducing the likelihood of the original problem behavior reoccurring.
Research indicates that simply imparting knowledge or modifying general attitudes has minimal impact on behavior change. Instead, it's the cultivation of habits, the shaping of behavior-specific attitudes, and the enhancement of behavioral skills that prove to be significantly more effective. These findings underscore the importance of targeting interventions that focus on these specific determinants to influence individual behavior effectively.
Furthermore, the science of human behavior underscores a fundamental principle: all behavior is a response to its environment. By understanding this, educators can manipulate the learning environment to encourage positive behavior. The application of this science allows educators to look beyond the surface of disruptive behavior, prompting them to ask critical questions about the underlying causes and to use this insight to drive their intervention strategies.
The International Society for Evaluation Education emphasizes that cases provide rich learning experiences, as they compel learners to consider the complex interplay of contextual factors. These real-world scenarios offer educators a chance to engage with the nuanced reality of behavior and its influences, enhancing their ability to apply evaluation practices effectively.
In summary, by recognizing the root causes of behaviors and employing targeted, skill-building interventions, educators can create supportive and nurturing learning environments that not only address immediate behavioral issues but also contribute to the long-term well-being and development of their students.
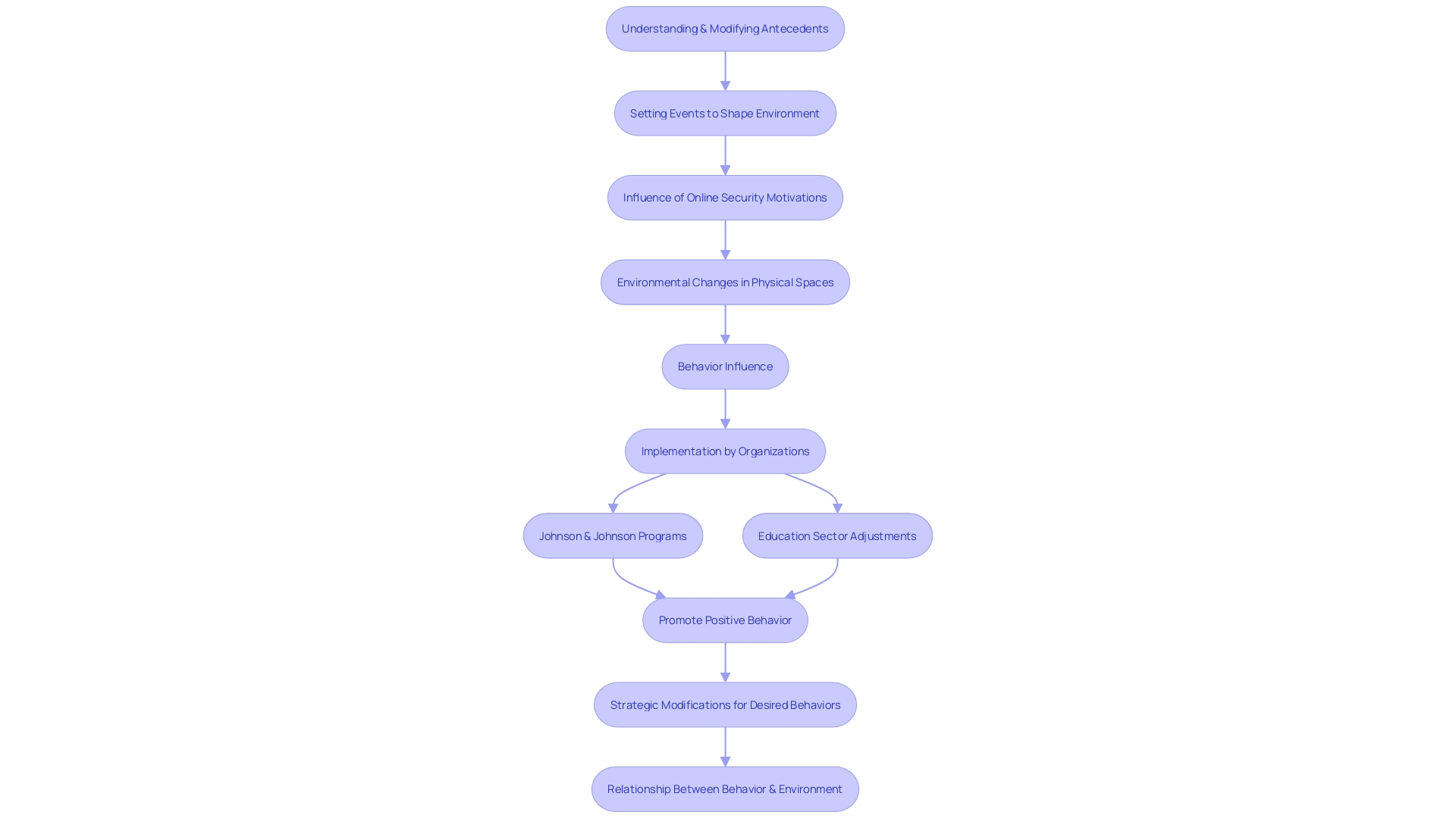
Understanding and modifying antecedents and setting events—the precursors to problem behavior—is key in . For example, consider the case of cyber security behaviors. Exploring current motivations for online security can reveal the broader behavioral patterns that influence actions such as password updates.
Similarly, when addressing behavior in physical spaces like cafeterias, the environment itself becomes a pivotal factor in decision-making processes.
Behavioral science has demonstrated that humans are deeply affected by loss aversion, as identified by psychologists Daniel Kahneman and Amos Tversky. The emotional impact of losing something, whether tangible or intangible, often outweighs the appeal of equivalent gains. This principle can be applied when considering environmental changes to encourage positive behavior.
In the workplace, Johnson & Johnson implemented a Behavior Change Program focusing on the well-being of its employees, promoting healthy behaviors through supportive resources. Likewise, educators can implement changes that promote positive behavior in students by adjusting physical spaces, schedules, and providing necessary support based on insights from such programs.
The science of behavior emphasizes the relationship between behavior and environment. By leveraging this understanding, adjustments to the learning environment can foster better behavioral outcomes. Targeting habits, behavioral attitudes, and skills has been shown to be more effective at an individual level than generic education or punitive measures.
This approach aligns with Kathy Sdao's experience in animal training, where she emphasizes the importance of the environment in learning processes.
As we strive to create positive behavioral changes, whether in education or beyond, it is essential to recognize the influence of the environment and leverage strategic modifications to support the desired behaviors.

Consider the story of Alex, a student who exhibited aggressive behavior during math class. An FBA revealed that Alex's aggression stemmed from a desire to escape the math activity. To support Alex, educators implemented , such as breaking complex math problems into manageable steps, providing visual aids to guide understanding, and introducing alternative activities to reduce the stress associated with math tasks.
This tailored approach not only aimed to alleviate Alex's distress but also to foster an inclusive and equitable learning environment, echoing the sentiments of Dr. David (Dan) R. Offord about the importance of a fair 'race' for all children, including those with disabilities. In line with national efforts like the Kevin and Avonte Program, which focuses on preventing wandering in autistic individuals, and state Medicaid plans addressing the unique needs of the autism community, these interventions are part of a broader commitment to ensuring that every child has the support they need to thrive in their educational journey. Additionally, as we learn from experts in the field, such as those leading respected ABA programs, the goal is to prepare behavior analysts who can create effective, personalized strategies for individuals like Alex, ensuring their meaningful participation in all aspects of life.
Functional Behavior Assessment (FBA) transcends traditional disciplinary approaches by honing in on the root causes of challenging behaviors in students, particularly those with autism. This understanding of allows for interventions that are not only tailored to the individual's specific needs but also increase overall intervention success. By identifying what a student is trying to communicate through their behavior—whether it's a need for attention, an escape from a difficult task, or a response to sensory overload—educators can implement supports that address these needs directly.
Such precision in crafting interventions promotes a positive and supportive educational environment, where students are more likely to engage in appropriate behaviors and achieve better academic and social outcomes.
A poignant reflection by Dr. David (Dan) R. Offord, a renowned child psychiatrist, encapsulates the essence of equity in education: "I do not mind if my children are in a race as long as the race is fair." This sentiment underscores the importance of providing children, especially those with disabilities, with the tools and support they need to actively participate in all aspects of life. It's about recognizing the unique strengths and challenges each child brings to the table and creating an inclusive environment that fosters mental health and well-being.
In practice, innovative technology solutions are being developed to facilitate this individualized approach. For example, the Icelandic Technology Fund has supported research into prototypes that aid in the education and mental health of young people. This research has been put to the test in real-world scenarios, such as at Laekjarskoli school, where the impact of such tools on student success has been evident.
These advancements in technology serve as powerful adjuncts to FBA, ensuring that interventions are not only personalized but also integrated seamlessly into the care and educational planning for students with autism and other emotional and behavioral challenges.
The statistics from the OECD Directorate for Education highlight the indispensable role of social and emotional skills (SES) in education. They pinpoint the need for educational systems worldwide to acknowledge and cultivate these skills as they are crucial for students' development and societal advancement. This aligns with the FBA philosophy, where understanding and addressing the social and emotional underpinnings of behavior is a key component of fostering a fair and equitable educational race for all students.
Functional Behavior Assessment (FBA) is an integral part of educational planning, where a team's collective expertise translates into more nuanced insights and effective interventions. It draws upon the collaborative spirit described by William Glasser in 'Choice Theory in the Classroom,' where the synergy of learning teams is fundamental. Similarly, the science classroom becomes a microcosm for FBA teams, fostering 'human skills' like collaboration that AI cannot replicate and are invaluable in society.
Through structured communication, FBA teams share observations and strategies that address with a united front, ensuring consistency across environments—home, school, and community. This shared responsibility, as highlighted by the social constructivist theories of psychologist Lev Vygotsky, leverages diverse perspectives, promoting innovation and adaptability. In the complex landscape of education and behavior management, such an approach is crucial for creating well-rounded, effective solutions.
Statistical evidence supports the efficacy of teamwork, with groups often outperforming individuals in problem-solving tasks. A study by the American Psychological Association (APA) echoes this sentiment, revealing that groups of three or more consistently deliver superior results. This is attributed to the groups' collective ability to generate, adopt, and refine solutions.
Moreover, collaborative efforts are bolstered by advancements in technology, as specialists in behavior analysis integrate tech solutions to streamline care and ensure coordinated efforts. These solutions enhance not only the FBA process but also the broader educational landscape, as Eastern Michigan University's commitment to applied education reflects the importance of incorporating collaborative methodologies in academic settings.
The collective wisdom of a team, therefore, is not just a sum of its parts but a compounded force for innovation and excellence in the quest for improved learning outcomes and behavior management.

Implementing Functional Behavior Assessment (FBA) is akin to translating complex data into actionable strategies. It's not just about understanding why a behavior occurs, but about using that knowledge to craft effective behavior intervention plans. These plans, essential for promoting positive behavior, detail tailored strategies and interventions.
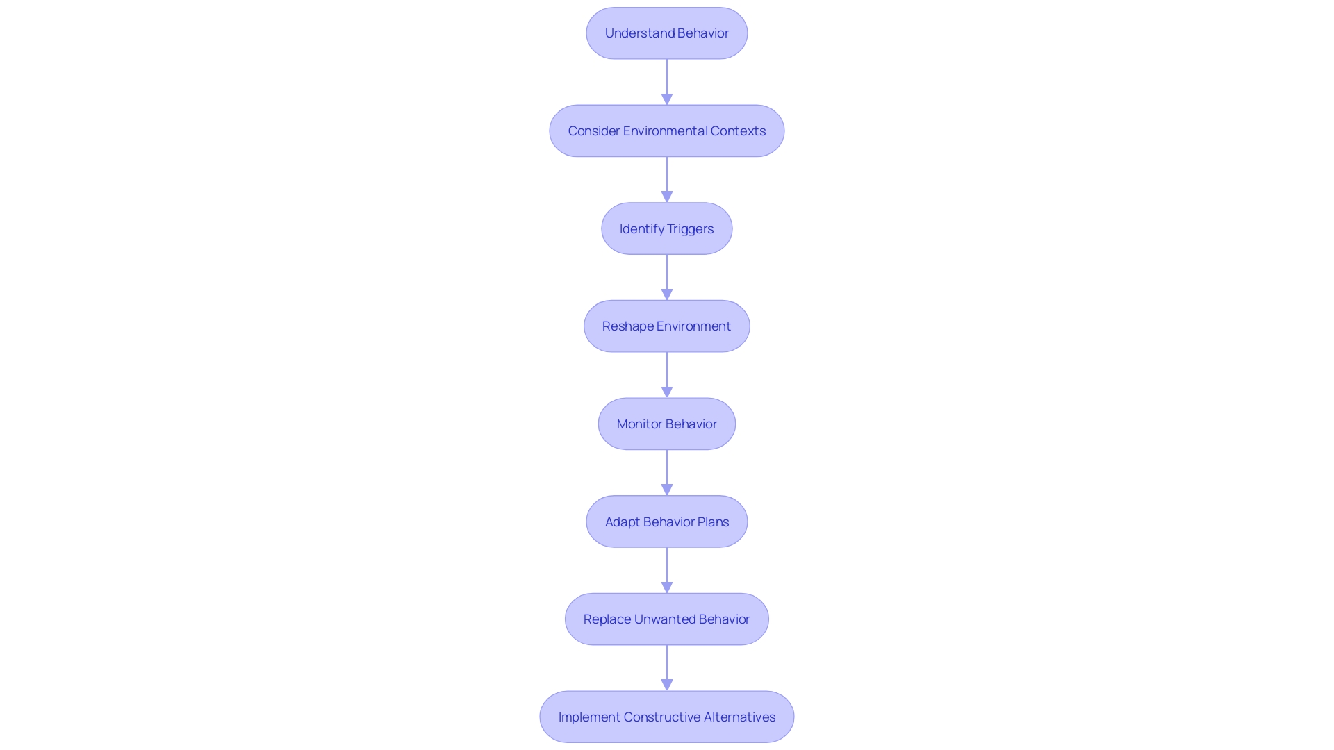
They require continual assessment and refinement to align with a student's evolving needs and the effectiveness of the interventions. Critical to this process is the consideration of environmental contexts since behaviors are deeply influenced by surroundings. Effective plans are those that adjust the environment to foster and reinforce desired behaviors.
Behavior intervention plans stem from a fundamental understanding that all behavior is a response to the environment. A behavior that seems problematic is often a reaction to specific triggers within the individual's context. Therefore, educators are tasked with the challenge of identifying these triggers and reshaping the environment to support positive behaviors.
This involves reflecting on the nature of .
Continuous monitoring and adapting of these behavior plans are vital. It's a dynamic process that mirrors the shifts in both the student's progress and the educational environment. The ultimate goal is not merely to suppress unwanted behavior but to replace it with constructive, socially acceptable alternatives that serve the student's interests in the long term.

In conclusion, the Functional Behavior Assessment (FBA) is a crucial tool in educational settings for understanding and addressing challenging behaviors. It involves a step-by-step process of reviewing records, direct observation, and interviews to formulate hypotheses and identify behavior functions. FBAs provide valuable insights that empower educators to develop tailored strategies for positive behavior change.
FBAs offer benefits such as individualized interventions and positive behavior support, enabling educators to address specific student needs and create inclusive learning environments. Collaboration and teamwork play a vital role in the FBA process, as diverse perspectives contribute to more effective solutions.
Understanding the antecedents and setting events of problem behavior is key to shaping a supportive environment. By recognizing behavior as communication, educators can introduce alternative behaviors that fulfill the same needs in a more appropriate manner.
Implementing FBAs requires a collaborative approach, leveraging the collective expertise of a team. Technology solutions can streamline care coordination and enhance the FBA process.
Ultimately, FBAs aim to develop behavior intervention plans that consider the environmental context and reinforce positive behaviors. Continuous monitoring and adaptation of these plans are essential to meet evolving student needs and create a supportive learning environment.
In summary, FBAs empower educators with valuable insights and strategies to address challenging behaviors. By understanding behavior as communication and fostering collaboration, educators can create inclusive and equitable learning environments that promote student well-being and growth.
What is a Functional Behavior Assessment (FBA)?
A Functional Behavior Assessment (FBA) is a process used to understand the motivations and functions behind challenging behaviors displayed by students. It helps identify unmet needs or environmental difficulties that may lead to such behaviors and is used to develop tailored strategies for positive behavior change.
Why is FBA important in educational environments?
FBA is crucial in educational settings as it provides a systematic approach to addressing challenging behaviors by uncovering the reasons behind them. This allows for the development of effective, individualized intervention plans that promote positive behavior and support students' needs.
What are the key steps in conducting an FBA?
Conducting an FBA includes a review of records and existing data, direct observation, interviews with relevant individuals, formulating hypotheses about the behavior's function, conducting a functional analysis, and developing an intervention plan.
How does an FBA assist children with autism specifically?
For children with autism, an FBA helps precisely define and address challenging behaviors by identifying the specific triggers and needs related to the behavior. This can lead to function-based interventions that enhance the child's participation in school and community activities.
What role does data collection play in FBA?
Data collection is vital in FBA as it provides both qualitative and quantitative insights into the behavior under various conditions. It helps identify specific triggers and consequences, which are crucial for formulating targeted intervention plans.
What is a hypothesis statement in the context of FBA?
A hypothesis statement in FBA is an educated guess regarding the functional purpose of a student's challenging behavior, such as seeking attention or avoiding tasks. It guides the development of interventions that address these functions directly.
Can FBA be used for behaviors other than in individuals with autism?
Yes, FBA is a versatile tool that can be applied to understand and address challenging behaviors across a wide range of individuals, not just those with autism.
How do competing behavior pathways and context influence behavior?
Competing behavior pathways and context help understand that each behavior serves a specific need or outcome. By introducing alternative behaviors that fulfill the same need appropriately, educators can promote positive behavior change.
What is the significance of antecedents and setting events in behavior?
Antecedents and setting events are the precursors to problem behavior. Understanding and modifying them can help shape supportive environments and encourage positive behavior.
Can you provide an example of how FBA is applied in a real-world setting?
An example of FBA application is the case of Alex, a student who exhibited aggressive behavior to escape math activities. An FBA led to interventions like breaking down math problems and providing visual aids, which supported Alex and reduced stress associated with math.
What are the benefits of FBA in terms of intervention and support?
FBA benefits include the ability to create individualized interventions that address the root causes of challenging behaviors and support the development of positive behaviors, leading to better academic and social outcomes.
How does collaboration impact the FBA process?
Collaboration is key in FBA as it combines the expertise of a team to provide more nuanced insights and create effective interventions. Teams often outperform individuals due to their collective ability to refine solutions.
What is the importance of continuous assessment in FBA-based interventions?
Continuous assessment is crucial as it ensures that intervention plans remain aligned with the student's evolving needs and the interventions' effectiveness. It's a dynamic process that requires ongoing monitoring and adaptation.
Is technology used in conjunction with FBA?
Yes, technology solutions are being developed to facilitate the FBA process, helping to integrate personalized interventions seamlessly into educational and care planning for students with various challenges.