The concept of behavioral innovation is revolutionizing the way human behavior is managed. It goes beyond introducing new ideas and focuses on strategically implementing approaches that lead to positive behavior changes. This article explores the growth and impact of behavioral innovation, highlighting its importance in various domains such as sustainability, healthcare, and user innovation.
With a global community of practitioners, behavioral science is empowering businesses and policymakers with actionable knowledge to foster innovation and implement effective strategies. The article also discusses the factors influencing the success of behavioral innovation, the implications for policy and practice, and future directions in research. Join us as we delve into the world of behavioral innovation and discover its transformative potential.
The concept of is gradually transforming the landscape of human . It's not just about introducing new ideas; it's about strategically implementing approaches that lead to . At the core, it requires a deep understanding of that drive human actions and leveraging this insight to shape .
The transformation within this domain is evident from the growth trajectory since the release of Thaler and Sunstein's seminal work, Nudge, in 2008. The proliferation of behavioral teams and practitioners has surged globally, with a notable year in 2019 when 59 new teams embarked on this journey. Although recent years have seen a deceleration, with an average of 28 new teams per annum since 2020, the presence of behavioral science is now felt in 72 countries, marking a significant expansion from its traditional centers in the US and UK.
Real-world applications testify to the efficacy of . For example, the Icelandic Technology Fund's investment in research and development has fostered collaborations with educational and mental health organizations. This synergy has been instrumental in creating that not only improve study routines but also offer substantial support in mental health treatments. The involvement of local schools, like Lækjarskóli, has been pivotal, with students already demonstrating remarkable outcomes.
Furthermore, the application of quantitative UX research methodologies underscores the importance of in . Testing ideas on thousands of users before full-scale development can unveil critical insights, reducing the reliance on mere intuition—a common pitfall leading to wasted resources. This data-centric approach empowers product and innovation teams to launch with confidence, as validated through case studies with significant real-world implications.
The emergence of practitioners from diverse geographies, including the 'Global South', is a clarion call to acknowledge and promote inclusive growth within the field. The collective aim is to foster a global community that shares knowledge and best practices, ultimately amplifying the impact of behavioral design worldwide.

Achieving sustainable development goals hinges on the ability to navigate and innovate within human behavior. Interweaving the principles of with environmental conservation, we uncover a powerful catalyst for change. is not exclusively environmental; its principles are universal across various domains, yet it addresses distinct psychological barriers within the environmental context. The challenges often revolve around aspects of efficacy, including self-efficacy, collective efficacy, and outcome-efficacy—our belief in our ability to perform behaviors, our group's ability to act collectively, and our conviction that these actions will yield meaningful results.
Significant strides in sustainability can be seen through individual actions, such as adopting solar power or choosing vegetarian meals, which generate broader systemic effects. These personal decisions can influence social norms, alter energy infrastructure, and affect economic trends in utility sectors. Understanding that helps us appreciate the vast impact of singular actions within a larger network.
Policymakers can leverage this understanding by deploying targeted behavioral tools to encourage . Financial mechanisms, such as incentives and lotteries, are shown to alter behavior effectively. By considering what motivates individuals and communities, we can implement strategies that resonate with stakeholders and lead to enduring environmental stewardship.
The growth of since the introduction of influential works like Thaler and Sunstein's 'Nudge' has seen a proliferation of practitioners across the globe. This diversification of expertise is crucial as we seek to promote sustainability worldwide, particularly in the Global South. The accumulation of knowledge and practical applications in is a testament to its pivotal role in shaping a sustainable future that balances environmental, economic, and social imperatives.
The exploration of has transitioned significantly with the advent of . Researchers now utilize a multifaceted approach that encompasses the aggregation and to discern patterns, tendencies, and semantic links. For instance, the USAIDâs BD4FS activity in Senegal capitalized on such methods to enhance food safety along the seafood value chain. They collected over 400 observations across the supply chain and over 600 on market conditions, which provided a comprehensive understanding of , surpassing traditional value chain assessments that relied on limited informant interviews. Similarly, Bright Data's victory in a recent court case ensures the continued utilization of publicly available data for research and business intelligence, reinforcing the importance and legitimacy of data scraping for informational purposes. The methodology's effectiveness is evident in its ability to enable organizations to make , influence policy, and drive societal advancements. By incorporating advanced technologies, researchers can now achieve a more holistic understanding of behavioral patterns, which, in turn, empowers businesses and policy makers with actionable knowledge to foster innovation and implement effective strategies.
](https://rori.care/post/10-aba-strategies-for-social-skills-in-public-places-for-parents)](https://rori.care/post/10-aba-strategies-for-social-skills-in-public-places-for-parents)](https://cdn.prod.website-files.com/64f90ca9423e0c9ac0902464/69bd08d30a9850b3c7017356_flowchart-utilizing-big-data-analytics-for-behavioral-innovation.jpg.jpeg)
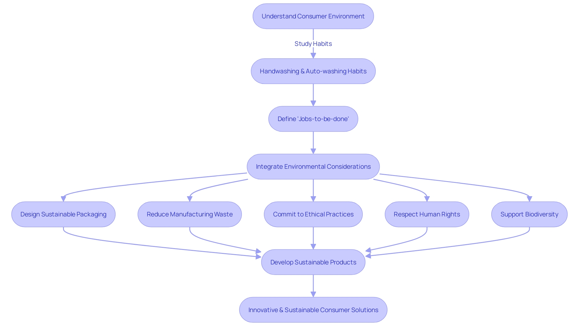
Exploring the innovative practices within the household sector provides a fascinating glimpse into how consumers adapt to and solve everyday challenges. A compelling example of this is Procter & Gamble's (P&G) approach to product development. By stepping into the consumer's shoes, P&G conducts comprehensive studies of kitchen habits, examining both handwashing and dishwasher use. This immersive research strategy uncovers the 'jobs-to-be-done,' a term used to describe the problems that consumers aim to solve with their purchases.
Products, therefore, are not merely items to be bought; they are tools enlisted to tackle specific tasks. This mindset shift is crucial for companies like P&G that are intent on not only minimizing environmental impact but also crafting solutions that directly address consumer needs—especially when those products involve significant water and energy use, such as in dishwashing.
In recent news, innovative approaches to have come to light. Octopus Energy, for example, initiated a trial allowing customers to feed electricity from their electric vehicles back into the grid, adjusting charging times according to grid demands. Similarly, a UK trial demonstrated how homes with smart batteries could earn money by selling excess electricity back to the grid without altering their behavior—a stark contrast to those who had to actively reduce their usage at certain times to reap the same financial benefits. These initiatives underscore the potential of to shape a more sustainable and efficient energy landscape.
Combining in-depth behavioral studies with environmental considerations leads to products that are not only innovative but also sustainable, potentially transforming the consumer landscape. By understanding the full context of and the environment they live in, companies can design products that are both effective and mindful of the planet's resources—a dual aim that is becoming increasingly important in today's world.

, a key driver of transformative change across sectors such as healthcare, education, and business, has experienced remarkable growth and diversification in recent years. In healthcare, for instance, the integration of digital technology is not only ensuring that new solutions meet the highest standards of security and compliance but also uncovering existing technologies within the system, thereby enhancing efficiency. For example, when clinicians or departments seek to adopt new digital tools, the Digital Service Team conducts thorough assessments to ensure appropriateness and avoid redundancy in technology use.
This strategic approach underpins the advancements in , where coupling the expertise of an Olympic medalist with a physician behavioral scientist has proposed a redesigned care delivery process. This initiative aims to elicit , build their skills, and provide effective coaching to facilitate goal achievement. The focus is on transitioning from a reactive health system to a proactive one that supports patients beyond clinical encounters, thereby addressing challenges of , poor outcomes, and clinician burnout.
In the , current trends include a destigmatization of mental health disorders and a growing demand for services, including . Innovations like Hippocratic AI, which are focused on non-diagnostic, patient-facing applications, are emerging to meet these needs. Moreover, the use of marketing attribution tools has become an unexpected ally in connecting patients with providers swiftly and empathetically.
The field of behavioral science itself has seen a surge since 2008, with a distribution of practitioners now spanning 72 countries. Despite a recent slowdown in new team formations, the demand for expertise in the field remains high. Behavioral science and design practitioners are actively contributing to global research and practice, particularly in the "Global South," outside of traditional Western developed countries.
These developments reflect the dynamic nature of and its widespread impact. With a growing global community of practitioners, the potential for further in how we understand and influence behavior is vast and continues to evolve.
The dynamic interplay between user and is a pivotal aspect of contemporary economic growth and efficiency. , exemplified by the led by Soeren for John Dee, starts with a deep understanding of specific challenges faced by end-users. The project's success stemmed from a meticulous analysis of current and future requirements, leading to uniquely tailored design solutions. On the other side of the spectrum, , as seen in the Innovation Factory's organizational model, involves connecting various actors - from international organizations to local communities - to address challenges collaboratively.
A stark contrast is evident in the case of John Dee Warwick, where manual operations were outmoded due to the company's growth and the complex nature of meat processing. The shift towards automated systems highlights the necessity of producer-driven innovation to address efficiency bottlenecks. Soeren Schauki's insights on the unique challenges in the meat industry underline the importance of in overcoming specific industry hurdles.
However, innovation doesn't come without risks. Booz Allen Hamilton reports that for every seven new product ideas, only one succeeds, and the PDMA notes a 40% failure rate for launched innovations. The problem often lies not in the product or technology, but in a mismatch with customer needs. This emphasizes the importance of a , considering assets, business models, and the ability to capture innovation value.
In agriculture, for example, the relative advantage of a new method or tool is crucial for adoption, which can hinge on factors such as economic gains, social benefits, or time efficiencies. The USDA's data on International Agricultural Productivity illustrates the significance of productivity growth, with world agricultural output increasing at a faster rate than input use over the last six decades, indicating that productivity improvements contributed nearly half the growth in world agricultural production.
In conclusion, while user and producer innovations have distinct advantages and face unique challenges, their combined efforts are essential for driving efficiency and development. The synergy between the two can lead to significant technological and efficiency advancements, as evidenced by the examples provided. The intricacies of each innovation type demand a careful balance of creativity, strategic planning, and understanding of end-user needs to truly complement each other and propel industries forward.
The landscape of has evolved significantly, with a marked proliferation of teams and practitioners since the publication of Thaler and Sunstein's seminal work 'Nudge' in 2008. A surge in the number of new teams peaked in 2019, followed by a more modest annual average thereafter. This expansion has been global, with experts now operating in 72 nations, demonstrating the universal application and relevance of behavioral science.
Fostering successful depends on several pivotal factors. is indispensable, providing the strategic vision and commitment needed to spearhead . Equally critical is the engagement of , who bring diverse perspectives and ensure initiatives resonate with those they are designed to benefit.
is another cornerstone, ensuring that projects have the necessary tools and personnel to implement complex strategies effectively. Lastly, an is essential, one that cultivates a culture of continuous transformation rather than adhering to the antiquated 'unfreeze-change-refreeze' model. This paradigm shift acknowledges that in a dynamic business landscape, adaptability and persistent evolution are crucial for sustaining progress.
Companies like Nets exemplify these principles in practice. With over half a century of experience in , Nets has continually adapted its approach to meet the intricate demands of an international client base. Their commitment to transforming technical data into user-friendly formats underscores the importance of innovative thinking in fostering user engagement and understanding.
As the domain of broadens, the focus on these critical factors becomes increasingly important, ensuring that organizations can navigate the complexities of change and shape behavior in meaningful, lasting ways.

have the power to transform policy and practice, leading to more and fostering innovation within organizations. Policymakers can leverage these insights to craft policies that achieve better outcomes by understanding and influencing human behavior. For instance, by analyzing data on how public services are utilized and the efficacy of assistance programs, we can identify the causes of program underperformance or success. These findings enable the design of more and the scaling of successful interventions, as demonstrated by the evolution of the Head Start program since its inception in 1965.
In the realm of waste management, case studies have revealed that specific , such as financial mechanisms, can significantly alter waste behaviors. These include , whether positive, negative, or random, and can range from material rewards to fines. In Romania, the introduction of fines for littering led to a direct association between undesirable behavior and its consequences, showing the effectiveness of negative incentives.
The field of has experienced a surge in growth, particularly since the publication of Thaler and Sunstein's 'Nudge' in 2008. The proliferation of teams and practitioners has been global, reaching 72 countries and emphasizing the importance of international collaboration. The notable expansion in 2019 saw the establishment of 59 new teams, although recent years have indicated a slight decline in this trend.
The expansion is not limited to traditional hubs like the US and UK, but extends to diverse regions, including the 'Global South,' underscoring the need to support and promote the work of researchers and practitioners in less-represented areas. The collective aim is to spread best practices and strategies that drive effective behavioral change, informed by a rich diversity of perspectives from around the world.

The landscape of is experiencing a dynamic shift, with technology playing an increasingly integral role. As digital payment solutions provider Nets demonstrates, the challenge lies in presenting complex technical data in accessible ways, transforming traditional tables and schemes into interactive experiences that engage users. Instructional designers like Karmela PeÄek emphasize the need for , which is crucial in industries like finance where .
Global trends suggest a surge in and design teams since the in 2008. Although the establishment of new teams peaked in 2019, with 59 new groups, there has been a notable expansion of practitioners worldwide, now present in 72 countries, including those in the 'Global South'. This global dispersion is not merely about quantity; it's a clarion call to diversify the voices and perspectives within the field, promoting work from varied cultural and socio-economic backgrounds.
Furthermore, there's an emerging concept of '' in al design—recurrent elements across situations that influence behavior. This involves dissecting how choices are framed, the steps involved in processes, and the perception of time. By identifying and harnessing these patterns, can empower individuals to enhance various aspects of their lives, from personal spaces to professional environments.

In conclusion, behavioral innovation is revolutionizing the management of human behavior by strategically implementing approaches that lead to positive changes. It goes beyond introducing new ideas and requires a deep understanding of psychological and social factors.
Behavioral innovation has proven its efficacy in sustainability, healthcare, and user innovation. It addresses psychological barriers within the environmental context and influences individual actions that generate broader systemic effects.
The use of big data-gathering and semantic analysis methodologies enhances the exploration of behavioral innovation, enabling informed decisions and societal advancements.
Case studies in the household sector and energy management demonstrate the power of combining in-depth behavioral studies with environmental considerations to create innovative and sustainable solutions.
Successful behavioral innovation depends on active leadership support, stakeholder engagement, resource allocation, and creating an enabling environment.
Behavioral insights have the power to transform policy and practice by understanding and influencing human behavior. Policymakers can design more impactful policies and interventions by analyzing data and scaling successful initiatives.
The future of behavioral innovation research lies in integrating technology and communicating complex topics in accessible ways. The global expansion of behavioral science teams calls for diverse perspectives and international collaboration.
In conclusion, behavioral innovation drives positive change by leveraging behavioral science. It spans various domains, empowers businesses and policymakers, and shapes a more innovative and sustainable future.
Unlock the power of behavioral insights for transformative change.
What is behavioral innovation?
Behavioral innovation is the strategic implementation of approaches designed to create constructive behavior changes. It involves understanding psychological and social factors that drive human actions and using this insight to shape effective interventions.
How has behavioral innovation evolved since 2008?
Since the release of Thaler and Sunstein's book 'Nudge' in 2008, there has been a significant increase in the number of behavioral teams and practitioners globally. The field expanded rapidly, with 59 new teams formed in 2019 alone, although there has been a deceleration since 2020, with an average of 28 new teams per year.
Where is behavioral innovation present globally?
Behavioral innovation is now present in 72 countries, expanding beyond its traditional centers in the US and UK, and including practitioners from diverse geographies, such as the 'Global South.'
What are some real-world applications of behavioral innovation?
Behavioral innovation has been applied in various sectors, including an Icelandic Technology Fund's project improving study routines and mental health support, and quantitative UX research methodologies that help product teams launch with confidence based on user testing data.
What role does behavioral innovation play in sustainable development?
Behavioral innovation is crucial for achieving sustainable development goals as it helps navigate and innovate within human behavior. It addresses psychological barriers to sustainability and can lead to systemic changes through individual actions.
How has the methodology for studying behavioral innovation changed with big data?
The methodology now includes big data analytics, which involves aggregating and analyzing large datasets to discern patterns and tendencies. This approach has enabled a more holistic understanding of behavioral patterns and more informed decision-making.
What is the difference between user innovation and producer innovation?
User innovation starts with understanding the specific challenges faced by end-users and tailoring solutions to their needs. Producer innovation involves connecting different actors to collaboratively address challenges, often with a focus on efficiency and overcoming industry-specific hurdles.
What factors are crucial for successful behavioral innovation?
Key factors include active leadership support, stakeholder engagement, resource allocation, and creating an environment that encourages continuous transformation.
What implications do behavioral insights have for policy and practice?
Behavioral insights can lead to more effective policy interventions by understanding and influencing human behavior, allowing policymakers to craft policies that achieve better outcomes and scale successful programs.
What are the future directions in behavioral innovation research?
Future research is likely to focus on the role technology plays in presenting complex data in accessible ways, the global expansion of behavioral science and design teams, and the identification of 'context patterns' in behavioral design that can empower individuals in various aspects of their lives.