Extinction, a core strategy in Applied Behavior Analysis (ABA) therapy, plays a crucial role in shaping behavior and helping children with autism develop more adaptive responses. By ceasing to provide reinforcement for undesired behaviors, extinction aims to guide individuals towards more socially appropriate alternatives. However, the use of extinction techniques and ABA therapy as a whole has sparked debates about their long-term impact on mental health and overall well-being.
This article explores the historical significance of ABA therapy, the evolving understanding of autism, the types of behaviors addressed by extinction, and the concept of extinction bursts. It also delves into the importance of consistency and proper implementation, alternative behaviors, and positive reinforcement, as well as best practices for implementing extinction procedures. Caregivers and educators play a vital role in the success of these interventions, and their informed participation is crucial for promoting positive behavior change.
Ultimately, the article emphasizes the need for tailored interventions that respect the individual's needs and rights while striving for societal acceptance of autism.
Extinction, a core strategy in Applied Behavior Analysis (ABA), aims to diminish undesired behaviors by ceasing to provide the reinforcement that previously encouraged such actions. It's a critical component in shaping behavior during therapy, particularly in cases where the behavior poses a risk to the child or creates significant challenges for caregivers. Although initially lauded for its potential to help children with autism lead more 'neurotypical' lives, extinction and ABA therapy as a whole have come under scrutiny regarding their long-term impact on mental health and overall well-being.
The historical significance of ABA therapy can't be understated. Pioneered by Ole Ivar Lovaas in the late 20th century, the therapy promised transformative outcomes for children with autism—outcomes that included substantial IQ gains and improved social functioning. At a time when autism often resulted in institutionalization, ABA therapy represented a beacon of hope for many families.
Despite its initial acclaim, ABA therapy, including extinction techniques, has evolved amidst a changing landscape of autism understanding. With diagnostic criteria expanding and autism now recognized in a broader spectrum of individuals, the . The field has recognized the need for tailored interventions that consider the diverse profiles of individuals with autism.
Experts in the field, such as Board-Certified Behavior Analysts, emphasize the importance of high-quality, coordinated care that incorporates technology solutions to streamline processes for providers and health plans. This focus on best practice aims to ensure that therapeutic interventions are not only effective but also ethical and considerate of the individual's needs.
Moreover, research into the efficacy of behavioral interventions like extinction reveals gaps in the methodology. Studies often fail to define the target behaviors clearly, overlook potential side effects, and seldom explore the reasons behind the behaviors they seek to change. This oversight highlights the necessity for a more nuanced understanding of behaviors within the context of autism and the critical evaluation of ABA methods, including extinction, to ensure they serve the best interests of those they intend to help.
Applied Behavior Analysis (ABA) therapy employs extinction when a behavior is considered non-functional or inappropriate. This involves withholding reinforcement that previously maintained the behavior, with the ultimate aim of replacing it with more adaptive and socially appropriate alternatives. The rationale behind this approach is not merely to eliminate undesirable behaviors but to facilitate the learning of new skills that are beneficial in the individual's environment.
For instance, behaviors that may be harmful to the child, like head-banging, or burdensome for caregivers, such as smearing, are targeted for extinction. The intention is to guide the child towards more constructive responses to their environment. However, this process is complex and nuanced.
Critics, including some adult autistics, argue that while the therapy might lead to individuals appearing more neurotypical, it could also contribute to burnout and the development of mental health issues. They suggest that the perceived improvement might be misinterpreted, valuing the semblance of normalcy over the individual's well-being.
Historically, ABA therapy has been lauded for its transformative potential. Ole Ivar Lovaas, a prominent figure in the field, reported remarkable progress in autistic children who received intensive one-on-one ABA therapy, claiming that it led to significant IQ gains and the ability to integrate into typical educational settings. Such outcomes were seen as groundbreaking at a time when an autism diagnosis often resulted in institutionalization.
With the evolving understanding of autism's diverse presentation, there's been a shift towards recognizing the need for tailored interventions. Dr. Jan Blacher, a research professor of education and psychology, acknowledges the broadening spectrum of autism, which now includes individuals with high IQs and adaptive skills. This diversity challenges the one-size-fits-all approach to intervention, underlining the importance of personalized therapy strategies.
The increasing prevalence of autism diagnoses, now at 1 in 36 compared to 1 in 2,500 in past decades, has further underscored the need for effective interventions. ABA therapy is often described as the 'gold standard' and is widely recommended for autistic children. Yet, as our societal understanding of disability evolves, embracing the , there's a growing call for interventions that respect the person's identity and rights, advocating for societal changes alongside individual therapy.
In conclusion, while ABA therapy's goal of extinguishing certain behaviors to promote more adaptive responses remains central, there's an ongoing dialogue about the methods and outcomes of this therapy. As the field progresses, it continues to grapple with the ethical implications and the importance of respecting neurodiversity, balancing the need for individual support with a broader societal acceptance of autism.
Extinction is a powerful strategy within ABA therapy, utilized to diminish behaviors that are disruptive or harmful, such as aggressive outbursts, self-harm, and repetitive actions. The process involves careful observation and identification of the particular behavior to ensure that extinction is indeed the suitable method for intervention. For instance, in a case from 2008, a French child receiving ABA therapy exhibited behaviors that were harmful to themselves or distressing to caregivers.
Through ABA, the child was taught alternative, more adaptive responses to their environment. However, the broader implications of ABA therapy have been debated, with some adults with autism expressing concerns that the therapy, while making individuals appear more neurotypical, could potentially lead to mental health issues due to the pressure of conforming to societal norms.
While some of the initial goals of ABA, as outlined by Ole Ivar Lovaas, were to dramatically improve the functioning of children with autism, it is crucial to approach this therapy with a comprehensive understanding of both its potential benefits and ethical considerations. Success stories, such as that of Julia who is now pursuing a college degree and has aspirations for a career in museum studies, demonstrate the positive impact that ABA can have on individuals' lives when applied thoughtfully. It is important to maintain a balance between striving for social acceptance and recognizing the intrinsic value of neurodiversity.
This approach aligns with which emphasizes evidence-based treatments, as seen in the resources provided by organizations like the American Psychological Association.
As we continue to evaluate and refine the methods and goals of ABA therapy, it remains an essential tool for certain behavior modifications, but it must be applied with a deep understanding of the individual's needs, the potential outcomes, and the ethical implications of altering behaviors.
When a behavior that was once rewarded is no longer reinforced, an individual may exhibit an “extinction burst,” which is an immediate and temporary escalation in the behavior's occurrence. This surge can manifest as an increase in the behavior's intensity, frequency, or duration. It's essentially the individual's way of coping with the change, trying to retrieve the reinforcement that was once consistent.
Dr. Jan Blacher, a research professor of education and psychology, points out that our understanding of autism, a condition commonly addressed with ABA therapy, has evolved significantly. Originally, autism was categorized by a narrow set of behaviors, but now we recognize a broader spectrum, which includes individuals of varying intellectual abilities and skill sets. This shift necessitates an approach that acknowledges the diverse manifestations of autism and the different responses to therapy, including extinction bursts.
The rise in autism diagnoses, as noted by Dr. Blacher, from 1 in 2,500 to 1 in 36 individuals, underscores the importance of adapting our therapeutic practices to meet a wider range of needs. As the field continues to advance, experts like Doreen Granpeesheh, CEO and founder of the Center for Autism and Related Disorders, have adapted by offering more flexibility in work models, which has proven effective in attracting skilled practitioners such as Registered Behavior Technicians (RBTs) and Board-Certified Behavior Analysts (BCBAs). These professionals are integral to the implementation of ABA therapy and managing complex behaviors like extinction bursts.
The nuanced approach to therapy, as seen in Functional Analytic Psychotherapy (FAP), reinforces the significance of understanding behaviors in the context of an individual's history and environment. This perspective is crucial when addressing extinction bursts, as it frames these behaviors as adaptive responses that have become counterproductive in the current context, rather than symptoms of an underlying disease.

When a child in ABA therapy stops receiving reinforcement for a previously encouraged behavior, it's not uncommon to witness a temporary increase in challenging behavior. This phenomenon, known as an extinction burst, may manifest through heightened tantrums, a spike in aggression, or the emergence of repetitive actions. Recognizing these bursts as a natural part of the therapeutic process is essential for caregivers and educators.
Indeed, as evidenced by seasoned professionals in the field, such as Board-Certified Behavior Analysts with extensive clinical backgrounds, understanding and preparing for these bursts is a cornerstone of coordinated care that aligns with best practices. Furthermore, evolving perspectives within the industry underscore the importance of flexibility and adaptability in care provision. For instance, the shift towards hybrid models of work for BCBAs has not only facilitated talent acquisition but also ensured that the necessary support structures are in place to manage these critical junctures in behavior therapy effectively.
While some may hold misconceptions about the social competencies of individuals with autism, it is imperative to acknowledge the . By doing so, caregivers and educators can tailor their strategies to better support these individuals during the challenging phases of therapy, including extinction bursts.
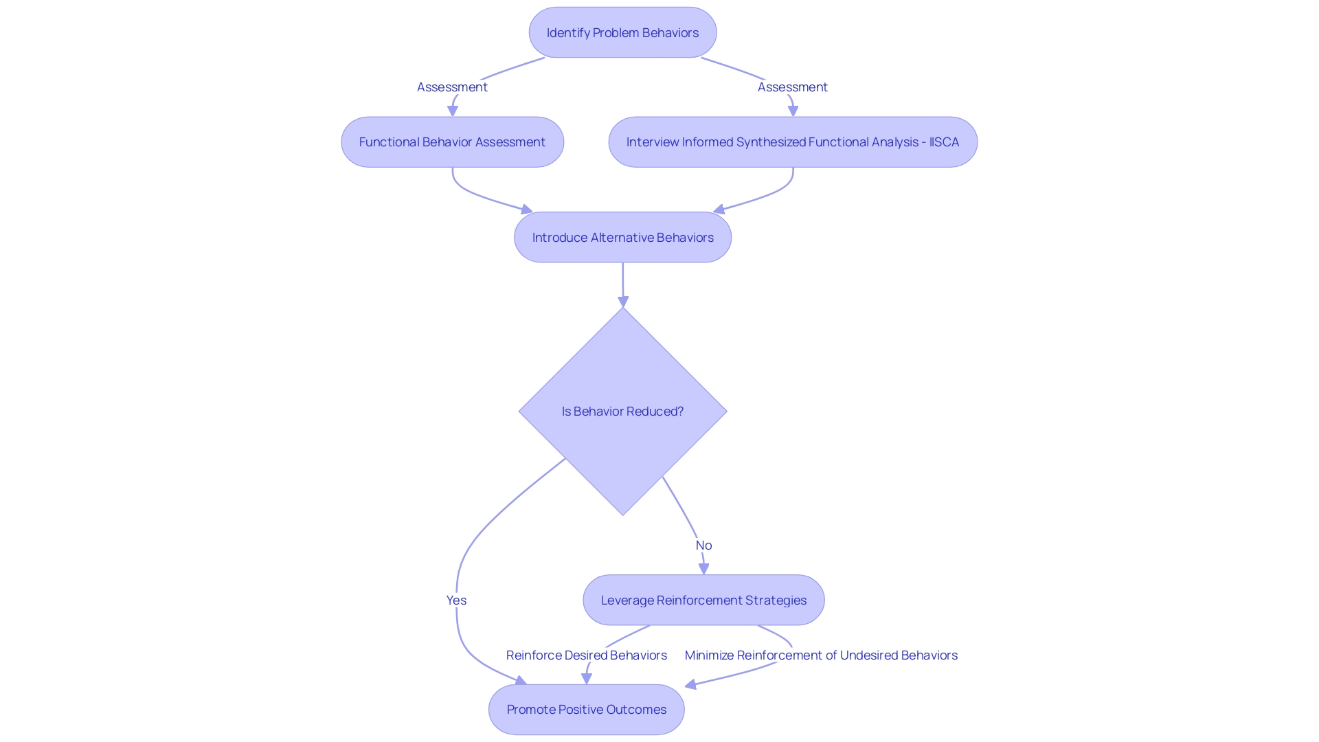
Navigating the complexities of an extinction burst requires a steadfast approach, as any reinforcement of undesired behavior could undermine progress. This is particularly crucial in light of recent findings indicating that over a third of individuals with autism experienced exacerbated behavioral challenges during the pandemic. To address and manage these behaviors effectively, behavior analysts employ evidence-based methodologies such as functional behavior assessments and the Interview Informed Synthesized Functional Analysis (IISCA).
These , allowing for the development of targeted interventions. The IISCA differs from traditional analysis by evaluating multiple potential reinforcers concurrently within a singular session, offering a comprehensive understanding of the behaviors at hand. It's essential to fortify strategies with additional supports when facing extinction bursts, which may include introducing appropriate alternative behaviors and leveraging different reinforcement strategies to promote positive outcomes.

Ensuring consistency is paramount when applying extinction procedures within ABA therapy. For caregivers and educators, adherence to the extinction plan is not optional but a critical component that determines the success of the intervention. The process demands a unified approach that hinges on clear, consistent communication, and teamwork.
Monitoring progression and adjustments based on real-time feedback are essential for navigating the complexities of behavior change.
Effective extinction procedures are grounded in evidence-based practices and a deep understanding of behavioral patterns. A Board-Certified Behavior Analyst, with extensive experience in patient care and technology solutions for coordinated care, emphasizes the importance of such structured interventions. These professionals use their expertise to develop resources that support best practices and streamline the treatment process.
Moreover, research has highlighted the challenges in intervention studies for children with autism, pointing to the need for meticulous evaluation. Studies show that a significant portion of research contains design flaws, complicating the assessment of interventions' effectiveness and potential risks. This underlines the necessity for rigorous implementation and evaluation of in ABA therapy, ensuring they respect and effectively serve the autistic community.
By combining consistent application with a thorough and critical approach to monitoring outcomes, caregivers can foster meaningful behavior change and support the child's development.
Fostering positive behavior change involves not only addressing undesired behaviors but also actively teaching and reinforcing alternative behaviors that can fulfill the same needs. This proactive approach is exemplified in the , which empowers young children to make healthy choices by promoting self-efficacy and establishing lifelong habits. Similarly, school counselor Ian Levy utilized creative lyric writing to facilitate emotional processing among students, demonstrating the significance of accepting and supporting diverse expressions and behaviors within a nurturing environment.
These case studies highlight the importance of contextual, culturally sensitive interventions that form alliances across school, family, and health care providers. Supported by the expertise of Board-Certified Behavior Analysts, this multidimensional care strategy is essential for coordinated, high-quality care that is attuned to the unique needs of each individual.
A thoroughly planned extinction strategy is essential in ABA therapy for shaping desired behaviors. This strategy should define clear objectives, maintain consistent routines, and track the individual's progress while supporting everyone involved in the process. By integrating perspectives from the , we acknowledge the individual's identity and promote social change over merely focusing on altering the person's behavior.
This approach challenges the traditional medical model, which views disability as a deficit needing correction, and instead emphasizes the importance of respecting and valuing each person's unique abilities. According to current research, it is crucial to critically evaluate intervention research to understand its effectiveness and potential impacts fully. With a focus on high-quality, coordinated care, technology solutions are also being designed to ensure best practices within the treatment framework.
These solutions assist in streamlining the review processes for care providers and health plans, ultimately fostering an environment where the individual's needs are at the forefront of their care plan.
The successful application of extinction procedures in ABA therapy hinges on the informed and steadfast participation of caregivers and educators. Understanding the significance of extinction bursts—a temporary escalation of challenging behaviors that manifest when a behavior previously reinforced ceases to receive such reinforcement—is vital. It is incumbent upon those involved to maintain unwavering consistency and work in close coordination with ABA therapists to assure the intervention's efficacy.
The social and cultural perceptions of disability shape the context in which ABA therapy operates. As the social model of disability suggests, disability is a complex interplay of social, political, and cultural factors, not merely a medical issue to be 'cured' or a deficit to be fixed. This model encourages a reevaluation of therapy goals and methods, promoting a shift from focusing solely on adjusting the behaviors of autistic individuals to fostering a more inclusive society that accommodates diverse abilities.
Moreover, the increasing prevalence and evolving understanding of autism, as observed by Dr. Jan Blacher, necessitates adaptable and individualized intervention strategies. ABA therapy must cater to the varying needs of individuals on the autism spectrum, many of whom possess unique strengths and abilities, rather than applying a one-size-fits-all approach.
In the quest for equity and the support of mental health, the participation of children with disabilities in all aspects of life—school, home, and leisure—is paramount. As Dr. David (Dan) R. Offord emphasized, ensuring a 'fair race' for all children, particularly those with developmental disorders like autism, is essential. Addressing the unmet needs of these children, acknowledging their contributions to the community, and relieving chronic stress are crucial steps towards this goal, underlining the importance of a supportive network that encompasses caregivers, educators, and ABA professionals.
In conclusion, extinction is a crucial strategy in ABA therapy that aims to diminish undesired behaviors by ceasing reinforcement. However, its long-term impact on mental health and overall well-being has sparked debates. While ABA therapy has historical significance and offers hope for families, there is a growing recognition of the need for tailored interventions that consider the diverse profiles of individuals with autism.
Consistency and proper implementation are vital in applying extinction procedures, with caregivers and educators playing a pivotal role in promoting positive behavior change. Understanding extinction bursts, temporary escalations in behavior, is essential for effective management.
Fostering positive behavior change involves addressing undesired behaviors while actively teaching and reinforcing alternative behaviors. Best practices include clear objectives, consistent routines, and critical evaluation of research, supported by technology solutions for coordinated care.
The informed participation of caregivers and educators is crucial in ABA therapy. Embracing the social model of disability, which emphasizes inclusivity and respect for individual abilities, is essential. ABA therapy should strive for tailored interventions while working towards societal acceptance of autism.
By following best practices and embracing a comprehensive understanding of autism, caregivers and educators can empower children with autism to reach their full potential.
What is extinction in ABA therapy?
Extinction is a strategy used in Applied Behavior Analysis (ABA) therapy to reduce undesired behaviors by stopping the reinforcement that previously encouraged those behaviors. It is used to help diminish problematic behaviors by teaching individuals alternative, more adaptive behaviors.
Why is extinction used in ABA therapy?
Extinction is employed to address non-functional or inappropriate behaviors by withholding the reinforcement that previously maintained them. The goal is to replace these behaviors with more adaptive and socially appropriate alternatives, improving the individual's ability to function in their environment.
What types of behaviors are addressed by extinction in ABA therapy?
Extinction targets behaviors that are disruptive or harmful, such as aggressive outbursts, self-harm, and repetitive actions. The approach is designed to identify and reduce these behaviors while teaching more adaptive responses.
What are extinction bursts?
An extinction burst is a temporary increase in the intensity, frequency, or duration of a behavior once reinforcement is removed. It is a natural reaction to the change and an attempt to regain the previous reinforcement.
How should caregivers and educators handle extinction bursts?
Caregivers and educators should remain consistent and avoid reinforcing the undesired behavior during an extinction burst. They can use evidence-based methodologies like functional behavior assessments to understand and address these behaviors effectively.
Why is consistency important in implementing extinction procedures?
Consistency in applying extinction is crucial because inconsistent reinforcement can undermine progress and confuse the individual. Caregivers and educators must adhere to the extinction plan and work together to ensure the intervention's success.
How are alternative behaviors and positive reinforcement used alongside extinction?
Alternative behaviors are taught and reinforced to fulfill the same needs as the undesired behaviors. Positive reinforcement is used to encourage these alternative behaviors, helping the individual to adopt more adaptive and appropriate actions.
What are the best practices for implementing extinction procedures in ABA therapy?
Best practices include defining clear objectives, maintaining consistent routines, tracking progress, and ensuring that everyone involved in the therapy process is supportive and informed. It's also important to evaluate intervention research critically to understand its effectiveness and impacts.
What is the role of caregivers and educators in extinction?
Caregivers and educators play a key role in the effective application of extinction. They need to understand the process, including the potential for extinction bursts, and maintain consistency in their approach. They should work closely with ABA therapists to ensure the intervention is successful.
Has ABA therapy and the use of extinction been criticized?
Yes, ABA therapy, including extinction techniques, has been scrutinized for its potential long-term impact on mental health and overall well-being. Critics argue that while it may make individuals appear more neurotypical, it can contribute to burnout and mental health issues. There is ongoing dialogue about the ethical implications and the importance of respecting neurodiversity.