Understanding and managing extinction bursts in Applied Behavior Analysis (ABA) therapy is crucial for addressing behaviors in individuals with autism. Extinction bursts refer to an increase in the frequency, intensity, or duration of a behavior after the removal of reinforcement. It is the individual's intensified effort to regain the reward associated with their behavior.
While challenging, extinction bursts indicate that the behavior is diminishing and progress is being made towards therapeutic goals. In this article, we will explore the causes of extinction bursts, real-life examples, strategies for managing them, and the importance of consistency and patience in ABA therapy. By providing valuable insights and empowering parents with expert advice, we aim to support the progress and well-being of children undergoing ABA therapy in an environment where treatment availability can be uncertain.
Understanding the phenomenon of extinction bursts within the scope of is pivotal when addressing behaviors in individuals with autism. Essentially, an extinction burst is an increase in the behavior's frequency, intensity, or duration after the cessation of reinforcement. It can be seen as the individual's intensified effort to regain the reward that was once associated with their behavior.
This surge is usually short-lived and indicates the behavior is diminishing.
For instance, Functional Analytic Psychotherapy (FAP) rejects the notion of underlying disease in behavior, instead viewing actions as logical responses shaped by one's history and context. Similarly, extinction bursts are logical reactions within a behavior modification context. Research, such as the survey by Colizzi et al., underscores the prevalence of behavior challenges, particularly in autism, where one-third of individuals exhibited worsened behaviors during stressful periods like the pandemic.
The application of techniques like the Interview Informed Synthesized Functional Analysis (IISCA) is rooted in a deep understanding of behavior functions, aiming to tailor interventions effectively. This reflects a broader trend in mental health where interventions are increasingly personalized, as seen in the evolving classifications of mental illnesses in sources like BMC Psychiatry.
Professionals in the field, such as New York state-licensed and Board-Certified Behavior Analysts with extensive clinical experience, advocate for technology solutions that enhance care coordination. Their expertise is crucial in navigating the complex landscape of behavior analysis and ensuring that interventions are both effective and ethical, a concern highlighted by recent studies into the transplantation of human brain organoids into animals and their associated ethical considerations.

Extinction bursts are a notable phenomenon in Applied Behavior Analysis (ABA) therapy, observed when a previously reinforced behavior ceases to be rewarded. The individual may temporarily increase the behavior in frequency or intensity as an adjustment response. This spike in activity, while potentially challenging, is a natural part of the and is indicative that the target behavior is undergoing modification.
A Board-Certified Behavior Analyst, with extensive experience in the field, underscores the importance of technology in enhancing these therapeutic processes. By leveraging these advanced tools, therapists can provide coordinated care that adheres to best practices, ensuring that individuals receive the most effective treatment. It's crucial to note that while extinction bursts may pose a temporary setback, they are a clear signal that progress is being made towards extinguishing the unwanted behavior and achieving therapeutic goals.
Real-world scenarios can illuminate the phenomenon of extinction bursts in applied behavior analysis (ABA) therapy. For instance, consider a child on the autism spectrum who exhibits intensified tantrums when a preferred toy is withheld -- a classic example of an extinction burst, as the child attempts to regain the toy through escalated behavior. Similarly, a child may increase their whining or interruptions when these attention-seeking behaviors are no longer acknowledged, further exemplifying this concept.
The significance of extinction bursts becomes even more apparent against the backdrop of the evolving landscape of autism services. Despite the surge in autism diagnoses, with current figures showing 1 in 36 children affected, many families experience instability in treatment options. The story of the Hiatt family, who faced the abrupt closure of their son's autism clinic in Oregon, underscores the challenges parents confront in securing consistent ABA therapy for their children.
This instability not only impacts access to care but can also disrupt the management of difficult behaviors, including extinction bursts.
As ABA therapy continues to be a critical resource for many children with autism, it's crucial to recognize the varied manifestations of extinction bursts. These episodes are not just clinical observations but are deeply interwoven with the realities that families like the Hiatts and Merritts face daily. Understanding and managing these bursts are essential for the of children undergoing ABA therapy, especially in an environment where treatment availability can be uncertain and subject to change.
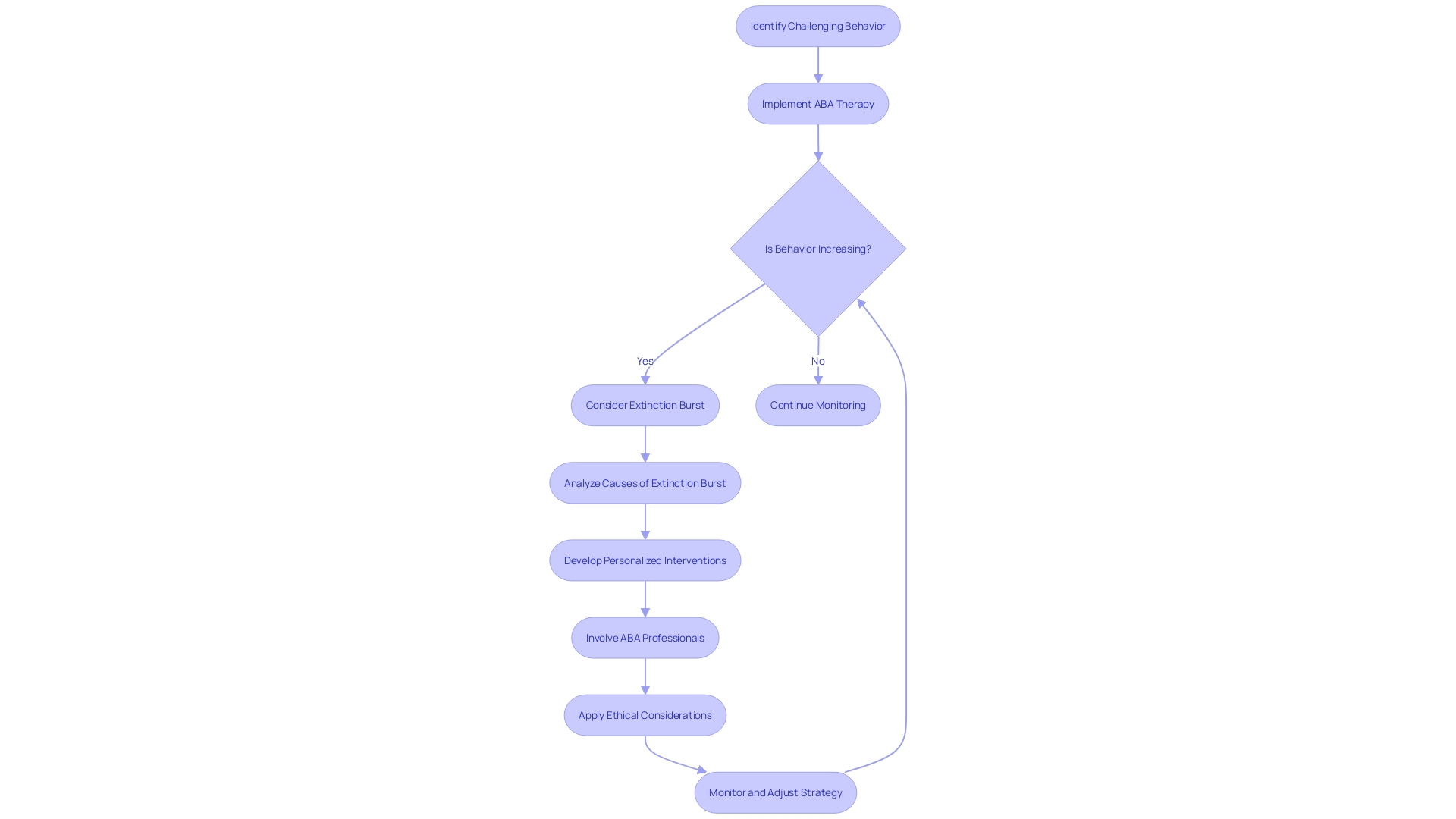
Navigating the sudden increase in challenging behavior, known as an extinction burst, during ABA therapy requires careful strategy and an understanding of the process. When a child like Easton, who has been thriving with ABA therapy, faces an , it's critical for both parents and therapists to maintain a consistent approach. Reinforcement for the challenging behavior must not be provided during these peaks of intensity, as this consistency is key for the child to understand that the reinforcement they once received will no longer follow the behavior.
In tandem with consistent response, introducing alternative behaviors that fulfill the same need as the extinguished behavior can be transformative. For example, if a child like Amanda Rhoads' 2-year-old, who is just beginning to find her voice, experiences an extinction burst, redirecting her to alternative communication methods can provide her with the tools to express herself without reverting to previous behaviors. This strategic redirection not only helps in managing the extinction burst but also supports the child's continued growth and learning.
The recent updates to the ABA Practice Guidelines by The Council of Autism Service Providers highlight the importance of high-quality, consistent care for the efficacy of ABA therapy. As the field evolves and technology advances, experts emphasize the need for coordinated care and the implementation of best practices to navigate challenges such as extinction bursts effectively, ensuring each child has the opportunity to reach their full potential.
Navigating the complexities of extinction bursts during ABA therapy requires steadfast dedication and a deep understanding of the process. Extinction bursts, characterized by a temporary increase in the intensity or frequency of a behavior that is no longer reinforced, are a natural part of behavioral change. For children like Easton, who has made remarkable strides in managing his autism through ABA therapy, the consistent application of behavior change plans plays a pivotal role.
As his mother Kristen observed, the structured approach of ABA has been instrumental in his progress.
When families, such as Amanda Rhoads' whose children receive ABA therapy, face , the importance of consistency becomes even more evident. The abrupt closure of ABA Consulting Services in St. Louis County, giving families mere days to seek alternative care, underscores the necessity for a steady and reliable ABA therapy environment.
With the guidance of seasoned professionals, like the New York state-licensed and Board-Certified Behavior Analyst specializing in technology solutions for coordinated care, parents can feel confident in their approach to managing extinction bursts. By maintaining a uniform strategy across all environments and caregivers, and by harnessing patience during the initial intensification of behaviors, parents can help their children adapt and flourish with new, positive behavior patterns.
To effectively manage extinction bursts in ABA therapy, it's crucial to introduce alternative behaviors that fulfill the same needs as the undesired behavior being reduced. By guiding individuals towards new, socially acceptable behaviors that meet the same functions, the transition can become more manageable and the magnitude of the extinction burst may diminish. For example, the success seen with Easton, a child living with autism who improved significantly after engaging with ABA Consulting Services, can be partly attributed to the implementation of such strategies.
His mother, Kristen, has praised ABA therapy for her son's progress, which aligns with evidence-based practices confirming the importance of replacing challenging behaviors with positive ones.
Additionally, reinforcing behaviors that are incompatible with the undesired behavior serves as a valuable technique. This approach involves encouraging actions that can't occur at the same time as the behavior being phased out. The case of Amanda Rhoads' children, who showed remarkable advances in speech within five weeks, underscores the effectiveness of ABA techniques in promoting desirable behaviors.
These individual success stories mirror the broader clinical knowledge that Board-Certified Behavior Analysts bring to the field, emphasizing best practices and coordinated care. With supporting statistics indicating that over one-third of individuals with autism experienced increased behavior problems during the pandemic, the application of techniques like and Interview Informed Synthesized Functional Analysis (IISCA) is critical. These methods, which are designed to understand and address challenging behaviors, are foundational to the structured and focused environment that ABA therapy provides, ultimately leading to meaningful improvements in behavior.

During ABA therapy, individuals may experience an 'extinction burst,' a phenomenon where a temporary increase in challenging behaviors occurs as a response to the discontinuation of reinforcement. These behaviors, which might escalate to tantrums, aggression, or excessive crying, are expressions of frustration from the individual as they adjust to the new expectations and boundaries set within therapy.
For example, consider the experience of Easton, a child living with autism, who made significant strides in his social interactions after participating in ABA therapy. His mother, Kristen, observed that through ABA therapy's structured approach, Easton's behaviors were gradually reshaped, leading to noteworthy improvements. However, during the process, it's common for children like Easton to exhibit heightened behaviors as they learn to navigate their environment without the previously reinforced actions.
The rise in challenging behaviors is not indicative of therapy failure but rather a natural part of the learning curve. This is supported by the story of Amanda Rhoads, whose young children showed in language development after just five weeks of ABA therapy. Despite the abrupt closure of their ABA service provider, the initial gains demonstrated the potential positive impact of ABA, while also highlighting the challenges families may face during extinction bursts.
These examples underscore the need for consistency and perseverance in ABA therapy. Extinction bursts are a bridge to long-term behavioral change, and understanding this can equip parents and caregivers to navigate this phase with informed expectations and supportive strategies.

As we delve into the experiences of families navigating ABA therapy, the story of Easton and his family stands out. Diagnosed with autism, Easton has shown remarkable progress thanks to tailored behavioral strategies. His mother Kristen attributes this success to the early intervention and consistent applied behavioral analysis therapy that he received from ABA Consulting Services.
The therapy's structured approach, which evaluates a child's behavior, sets developmental goals, and creates targeted programs, underscores the .
The challenging landscape of autism services is further exemplified by Amanda Rhoads's story. Her two young children, both receiving ABA therapy, made significant strides in communication within weeks. However, the abrupt closure of ABA Consulting Services left families like hers scrambling to secure alternative care, highlighting the need for stable and accessible ABA resources.
These individual accounts reinforce the critical role of ABA therapy in fostering communication and adaptive skills among children with autism. They also underscore the importance of flexibility in care delivery, as professionals in the field, like Doreen Granpeesheh, emphasize the value of accommodating work models for better talent attraction and retention in the industry. Amidst the growing prevalence of autism, with current estimates at 1 in 36 children diagnosed, the demand for qualified practitioners and effective therapy models is more pressing than ever.
These real-world examples not only illustrate the day-to-day challenges that families and therapists face but also demonstrate the profound potential of ABA therapy to improve the lives of children with neurodevelopmental disorders.

In conclusion, extinction bursts in ABA therapy are a natural part of the learning process and indicate progress towards therapeutic goals. Real-life examples highlight the manifestations of these bursts, such as intensified tantrums or attention-seeking behaviors. Managing extinction bursts requires consistent strategies, introducing alternative behaviors, and reinforcing positive actions.
Consistency and patience play vital roles in supporting children's adaptation and growth. Overall, understanding the causes of extinction bursts and implementing effective strategies empower parents to support their children's progress and well-being in ABA therapy.
What is an extinction burst?
An extinction burst is a temporary increase in the frequency, intensity, or duration of a behavior after the reinforcement for that behavior is removed.
Why do extinction bursts occur in ABA therapy?
Extinction bursts occur as a natural adjustment response when a previously reinforced behavior is no longer rewarded. The individual may intensify their behavior in an effort to regain the lost reward.
Are extinction bursts a sign of therapy failure?
No, extinction bursts are not a sign of failure but rather an expected part of the learning process during behavior modification. They indicate that the behavior is undergoing change.
How should parents and therapists manage extinction bursts?
Management involves maintaining a consistent approach without reinforcing the challenging behavior, introducing alternative behaviors that fulfill the same need, and applying strategies like functional behavior assessments to understand and address the behavior.
Why is consistency important in managing extinction bursts?
Consistency is key in helping the individual understand that the reinforcement previously associated with the behavior will no longer occur, which aids in adapting to new, positive behavior patterns.
What role does technology play in ABA therapy and managing extinction bursts?
Technology enhances therapeutic processes by providing tools for coordinated care that adhere to best practices, ensuring effective treatment and management of challenges like extinction bursts.
Can extinction bursts be seen as a positive sign during ABA therapy?
Yes, while challenging, extinction bursts can be viewed positively as they signify that progress is being made towards changing the unwanted behavior.
What alternative strategies can be used to manage extinction bursts?
Alternative strategies include reinforcing behaviors incompatible with undesired ones and guiding individuals towards new, socially acceptable behaviors that serve the same functions as the behavior being reduced.
What kind of behaviors might be observed during an extinction burst?
Behaviors can range from tantrums, aggression, to excessive crying, as expressions of frustration from the individual adjusting to new expectations and boundaries within therapy.
How can families prepare for potential disruptions in ABA therapy, such as those caused by service closures?
Families can prepare by understanding the importance of consistency, working closely with professionals to maintain a uniform strategy across all environments, and being patient during the initial intensification of behaviors.
What is the current prevalence of autism diagnoses?
Recent figures show that 1 in 36 children are affected by autism, highlighting the growing demand for qualified practitioners and effective ABA therapy models.