Prompt Levels in ABA Therapy: Empowering Children with Autism
Applied Behavior Analysis (ABA) therapy utilizes prompt levels to guide children with autism towards independent performance in acquiring new skills and behaviors. These prompts, ranging from physical assistance to verbal cues or gestures, are tailored to each child's needs, fostering a supportive learning environment. Research emphasizes the importance of evaluating nonpharmacological interventions like ABA, highlighting the need for high-quality studies to inform best practices.
As technology advances, digital platforms are being developed to streamline and optimize therapy processes. The voices of individuals with autism play a crucial role in shaping interventions that align with their values and rights. Understanding prompt levels in ABA therapy is essential for empowering children with autism and promoting their overall development.
(ABA) therapy are a scaffolded approach to instruction that helps children with autism acquire new skills and behaviors. By gradually reducing assistance, these prompts guide the child towards independent performance, which is a central aim of . Each level of prompting, from full physical assistance to verbal cues or gestures, is tailored to the child's specific needs, ensuring a that respects their capabilities and encourages progress.
Research has highlighted the critical nature of evaluating , with a focus on their effectiveness and potential impact. It's been noted that the majority of such research includes design flaws, emphasizing the importance of high-quality studies to inform best practices. As the field advances, are also being created to support providers in delivering coordinated and streamlined care.
In the context of ABA and DTT, this could mean leveraging digital platforms for tracking progress, sharing strategies among caregivers and therapists, and optimizing the therapy process.
Furthermore, the voices of individuals with autism have been increasingly influential over the past decades, bringing attention to the importance of respect and quality in research and interventions. Their perspectives underscore the necessity of interventions that not only promote but also align with the values and rights of the autism community.

in Applied Behavior Analysis (ABA) therapy is a structured method that involves the use of a to teach children with autism. This hierarchy begins with more direct assistance and gradually decreases to less intrusive prompts, aiming to foster independence in the learning process.
As pediatric occupational therapist Kara from Florida observes, is crucial for the development of children with autism. In her experience, implementing strategies that encourage self-reliance has led to remarkable progress. A prompt hierarchy complements this approach by systematically reducing the level of help provided, allowing children to gradually take on more responsibility in their learning.
Studies have shown that interventions grounded in , such as DTT, lead to better outcomes. Research critiques, however, emphasize the need for high-quality studies to validate the effectiveness of such interventions. Concerns have been raised about the potential harm and the ethical implications of interventions that may not fully respect the individuality of people with autism.
A poignant case is Jadon Chard, whose challenging behaviors were managed through a severe behavior program. The he received aligns with the philosophy of using tailored prompts in DTT to address individual needs and promote skill acquisition. Meanwhile, the digital framework developed with Spazio Autismo illustrates how technological advancements can enhance the efficiency of therapy sessions, enabling focused and faster achievement of therapeutic goals.
The use of a prompt hierarchy in ABA therapy is not without its challenges. Critics of ABA, like those creating resources on neurodivergent conversion therapy, argue that the emphasis on compliance can overshadow the unique social skills and needs of autistic individuals. The debate on the intensity and type of interventions highlights the diverse perspectives within the autism community and the ongoing quest for the most supportive and respectful approaches to therapy.
Ultimately, the goal of utilizing a prompt hierarchy is to empower children with autism to gain the skills necessary for a more independent and fulfilling life, in alignment with their personal ways of socializing and engaging with the world around them.
 Process](https://cdn.prod.website-files.com/64f90ca9423e0c9ac0902464/69bc661719d6297217df34db_flowchart-of-discrete-trial-training-dtt-process.jpg.jpeg)
is a key component of Applied Behavior Analysis (ABA) therapy, which employs a variety of prompts to guide children with autism towards desired behaviors. These prompts are carefully designed cues that help initiate or perform a certain behavior during a learning session. Let's explore the nuanced types of prompts used in DTT.
involve guiding a child through touch or gentle assistance to complete a task. For example, a therapist might lightly guide a child's hand to pick up a spoon. are non-verbal signals such as pointing or nodding that can direct a child's attention or action without physical contact.
are spoken cues or instructions that can lead a child to the correct response. For instance, a therapist might say, "Say 'apple'" when showing a picture of the fruit. include pictures, symbols, or written words that provide a visual cue, like a stop sign to signal 'stop'.
involve placing the desired object closer to the child or in a specific position to make the correct choice more likely. For instance, during a choice between two objects, the target object may be placed nearer to the child.
These prompts are gradually faded out as the child learns and masters new skills, moving towards natural and independent responses. The effectiveness of these prompts has been backed by experts in the field, including a Board-Certified Behavior Analyst with over a decade of experience who emphasizes the importance of high-quality, coordinated care in ABA therapy.
While prompts are integral to DTT, they are not without controversy. Critics argue that the end goal of making autistic individuals appear more neurotypical can lead to a misunderstanding of the true nature of autism and potentially contribute to mental health issues. As such, it is crucial to approach ABA with a nuanced understanding and respect for the individuality of autistic people.
In conclusion, the strategic use of prompts in DTT underlines the importance of individualized and respectful approaches to ABA therapy, ensuring that each child's unique needs and humanity are central to their learning and development.
Adjusting for children with autism during (DTT) is not merely a routine task; it's a critical component that requires ongoing assessment and fine-tuning. Research has highlighted the complexity of studies, stressing the importance of evaluating the effectiveness, scope of change, and potential risks associated with such interventions. Given this, therapists must employ a to adjust prompts in DTT to foster a conducive learning environment.
Strategies for prompt assessment involve a keen observation of the child's response to various prompt levels. By understanding and recognizing the subtleties in a child's learning patterns, therapists can discern when to reduce support to encourage independence or when to increase it to avoid frustration. A with extensive clinical knowledge underscores the necessity of employing technology solutions to enhance the quality and coordination of care.
This approach ensures that are not only based on but are also recorded systematically for continuous improvement.
Techniques for prompt adjustment involve a gradual shift from more direct assistance to minimal guidance, always aiming to empower the child to perform the desired behavior independently. The goal is to maintain an appropriate level of support that is neither too challenging nor too enabling. This delicate balance is essential for the child's progress and self-esteem.
It is essential for caregivers and therapists to be informed about the nuances of prompt levels and adjustments. The collective efforts of the autism community, including researchers and non researchers, have brought about a significant focus on the quality of intervention research. Such dedication to excellence in practice resonates with the basic respect for individuals with autism, advocating for interventions that truly cater to their needs.

Prompt fading is a crucial technique in (DTT) that helps in children with autism. It's a method where the guidance provided by a caregiver or therapist is gradually reduced, allowing the child to become more . The approach is subtle and requires patience, but it can significantly enhance a child's ability to learn and function autonomously.
The process begins with identifying the desired skill and initially providing a high level of assistance or 'prompt.' Over time, this assistance is methodically lessened in stages, until the prompts are no longer needed. This can mean moving from physical guidance to verbal cues, then to gestures, and finally to an independent performance by the child.
Occupational therapists like Kara, who work with children of varying needs, have seen first-hand the benefits of fostering independence through such techniques. They've observed that not only boosts children's self-esteem and problem-solving skills but also plays a vital role in their overall mental health.
Indeed, research underscores the importance of independence for children's development. A child's self-confidence, resilience, and mental health are positively impacted when they are encouraged to take on tasks independently. This empowers them, enhancing their ability to navigate life's challenges.
Clinicians and researchers are in constant pursuit of the most effective interventions, with randomized controlled trials becoming the gold standard for evaluating these methods' efficacy. By implementing like prompt fading within DTT, therapists can provide with the best support possible, tailored to their individual needs and potential.
is a challenge commonly faced by children with autism, where they become reliant on specific cues to execute tasks or skills. Addressing this issue is vital because it can hinder the child's ability to function independently. involve a gradual reduction of these cues while encouraging the child's autonomous responses.
To diminish prompt dependency, it is essential to establish a strong rapport with both the child and their caregivers, fostering a relationship based on trust and clear communication. By expressing confidence in the caregivers' abilities and actively listening to their concerns, we can create a that empowers both child and caregiver. Moreover, recognizing the child's unique strengths and the caregivers' resources is critical in constructing a tailored approach to reducing reliance on prompts.
Recent statistics have highlighted the pressing need for . With an overwhelming increase in autism referrals and extended waiting times for assessments and support, it is clear that is not just beneficial but necessary for the child's mental health and equitable social participation. are key to improving long-term outcomes for autistic children, as they provide the foundation for successful learning and behavior modification.
In conclusion, tackling prompt dependency involves a collaborative, gradual approach that focuses on the child's individual needs while equipping caregivers with the strategies and support necessary for in their child.

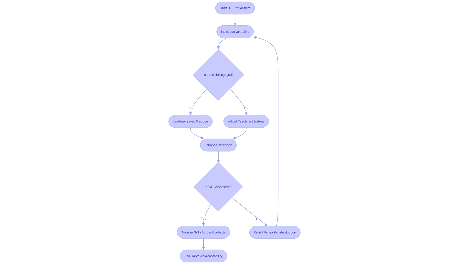
Fostering acquired through is akin to learning a language or cooking with a variety of ingredients. It's about understanding the components well enough to apply them in new and varied scenarios. This is a form of '' or 'compositionality,' a that describes our ability to move from recognizing individual parts to managing the whole construct.
For children with autism, generalization ensures that the can be used in a variety of settings, with different people, and across diverse situations.
To enhance generalization, it's essential to introduce . This can be achieved through techniques such as , where a mix of skills is taught in an alternating fashion, rather than one at a time. The interleaving approach challenges learners to constantly retrieve and apply different concepts, promoting better retention and adaptability.
Research in educational psychology supports this, showing that when students engage in interleaving, they're better able to apply what they've learned in new contexts.
The principle of generalization is not only important in educational settings but also in fields like medical education, where the ability to transfer knowledge across different training phases and into practice is crucial. Therefore, employing strategies that encourage students to make connections between learned skills and their application in various contexts is vital. By integrating these techniques into DTT, we can support children with autism in achieving true mastery of skills that will serve them well throughout their lives.

in ABA therapy is not a one-size-fits-all solution; rather, it requires a nuanced understanding of each child's individual strengths and challenges. A New York state-licensed and Board-Certified Behavior Analyst, with over a decade of experience across various treatment settings, emphasizes the importance of creating that support best practices and high-quality care. This expertise can be applied to the fine-tuning of prompts in ABA therapy, ensuring that each child's learning style is accommodated.
Recent research has highlighted the for autistic children, pointing to frequent design flaws that obscure the effectiveness and safety of such treatments. This underscores the need for that respect the distinct needs of each child.
In the realm of occupational therapy, practitioners like Kara from Florida are pioneering independence therapy, focusing on empowering autistic children to achieve tasks on their own. By integrating personalized therapy with , they have observed significant strides in children's independence and skill development.
These insights remind us that the success of ABA therapy lies in , with the ultimate goal of fostering their autonomy and growth. Therefore, when customizing prompting techniques, therapists must consider the child's personal journey and tailor their methods accordingly for the most effective outcomes.
Caregivers and therapists often encounter hurdles while integrating methods within . These challenges can stem from a that views disability as a deficit requiring correction. Prompt hierarchy, a vital component in ABA therapy, may be met with resistance when it does not align with the understanding that disability is not just a health issue but a complex .
In light of these challenges, it is essential to reimagine the implementation of to respect autistic individuals as part of a diverse community rather than focusing solely on altering their behavior to fit societal norms.
Statistics show that many have design flaws, complicating the evaluation of their effectiveness and potential harm. It underscores the importance of careful planning and consideration when applying prompt hierarchy techniques. Moreover, the advocacy by individuals with autism over recent years has highlighted the need for more respectful and , aligning with the social model of disability, which reframes disability within social and cultural contexts.
Taking these perspectives into account, practitioners are encouraged to view the implementation of prompt hierarchies as an opportunity for societal adaptation rather than solely a method for individual behavioral change. By doing so, they can contribute to a more inclusive environment where the unique identities and abilities of autistic individuals are acknowledged and valued.

Harnessing the power of is essential in the realm of prompting and decision making. The collection and interpretation of data are key to assessing the effectiveness of prompts and discerning whether any modifications are needed. This process involves a strategic approach known as , which flips the conventional data-driven script on its head.
Instead of allowing the data to dictate decisions, this method focuses on the decisions themselves as the driving force that determines what data should be collected and how it should be used.
A compelling example comes from research in the field of autism, where data analytics have been leveraged to and . A study conducted by the Karolinska Institutet utilized machine learning models that analyzed a blend of 28 parameters, allowing researchers to identify patterns that helped pinpoint approximately 80% of children with autism. This kind of precision in predictive analytics underscores the potential of decision-driven data analysis in creating interventions that are .
By prioritizing the questions that need answering and the decisions that need to be made, one can ascertain the specific data required to address those issues effectively. This approach is exemplified by leaders who focus on the business challenges at hand, ensuring that the data collected is pertinent to the decisions that need to be made. Such targeted analytics can streamline processes and enhance outcomes, as evidenced by Project AIM, which conducted a systematic review and meta-analysis of intervention studies, leading to a more nuanced understanding of the impact of various on young children with autism.
In summary, adopting a decision-driven approach to data analytics can lead to more actionable insights and meaningful outcomes, particularly when it comes to making informed adjustments to prompts. This method aligns closely with the concept that while data is necessary for making good decisions, it is the relevance and application of the data that truly drives value.

Case studies often illustrate the transformative power of (ABA) therapy, particularly for children with autism. For instance, a behavior analyst with over ten years of clinical experience highlights the importance of . By creating technology solutions that aid in delivering high-quality, coordinated care, therapists can more effectively implement prompt hierarchy, leading to improved in children with autism.
The late Dr. David (Dan) R. Offord, a renowned child psychiatrist, emphasized the for children, especially those with disabilities. This philosophy underpins the use of prompt hierarchy in , where the goal is to provide to children with autism, enabling them to participate meaningfully in educational and social settings.
Recent research has been critical of non pharmacological interventions for autistic children due to design flaws that obscure their effectiveness. However, the conscientious application of prompt hierarchy in ABA therapy has shown promise in fostering skill acquisition and reducing emotional and behavioral problems, which are prevalent among 31-55% of children with an autism spectrum disorder (ASD) diagnosis. By recognizing the , caregivers and therapists can offer interventions that respect and empower these young individuals, promoting their mental health and well-being.

Understanding prompt levels in ABA therapy is crucial for empowering children with autism. Tailored prompts, ranging from physical assistance to verbal cues or gestures, guide them towards independent performance in acquiring new skills and behaviors, fostering a supportive learning environment. Digital platforms are being developed to streamline therapy processes, and the voices of individuals with autism shape interventions to align with their values and rights.
High-quality studies are needed to inform best practices in nonpharmacological interventions like ABA therapy. Technology solutions support providers in delivering efficient and coordinated care. It is important to respect the perspectives of individuals with autism and ensure interventions not only promote skill acquisition but also respect their unique needs and humanity.
Implementing prompt hierarchy may face challenges, such as resistance to altering behavior to fit societal norms or design flaws in intervention studies. Reimagining prompt hierarchy implementation as societal adaptation and customizing techniques based on each child's strengths and challenges are vital for effective therapy.
Data-driven decision making is essential in assessing prompt effectiveness and making informed adjustments. Prioritizing questions and decisions allows therapists to collect and analyze relevant data, enhancing outcomes and improving therapy adjustments.
Real-world applications of prompt hierarchy show transformative results. Technology solutions enhance therapy outcomes, aiding in the delivery of high-quality, coordinated care. The conscientious application of prompt hierarchy fosters skill acquisition and reduces emotional and behavioral problems in children with autism.
In conclusion, understanding prompt levels in ABA therapy empowers children with autism. Tailored prompts, technology solutions, and respect for individual perspectives promote independence and overall development. By customizing techniques, prioritizing data-driven decision making, and recognizing the transformative potential of prompt hierarchy, therapists can provide effective and empowering therapy for children with autism.
What are prompt levels in ABA therapy?
Prompt levels in Applied Behavior Analysis (ABA) therapy are a graded method of instruction that provides varying degrees of assistance to children with autism. They help learners acquire new skills by gradually reducing help until they can perform independently.
What is Discrete Trial Training (DTT)?
Discrete Trial Training (DTT) is a structured teaching method used in ABA therapy that involves breaking down a skill into smaller parts and teaching each part step by step using prompts that decrease over time to encourage independent learning.
Why is prompt hierarchy important in ABA therapy?
A prompt hierarchy is crucial as it gradually shifts from more direct assistance to less intrusive prompts, aiming to foster independence in the learning process for children with autism.
What are the different types of prompts used in ABA therapy?
Types of prompts include: Physical prompts: Guiding a child through touch to complete a task. Gestural prompts: Non-verbal signals like pointing or nodding. Verbal prompts: Spoken cues or instructions. Visual prompts: Pictures, symbols, or written words. Positional prompts: Placing the desired object closer to make the correct choice more likely.
How are prompt levels adjusted during ABA therapy?
Prompt levels are adjusted by closely observing the child's response to different levels of prompts and either reducing or increasing support as needed to promote learning without causing frustration. This requires a tailored approach based on ongoing assessment.
What is prompt fading, and why is it important?
Prompt fading is a technique where guidance from a caregiver or therapist is gradually reduced to help a child with autism become more self-reliant in performing skills. It's important for fostering independence and enhancing the child's ability to function autonomously.
What is prompt dependency, and how can it be addressed?
Prompt dependency occurs when a child relies too heavily on cues to perform tasks. To address it, therapists gradually reduce prompts and encourage the child's independent responses, all while building trust and understanding the child's unique strengths.
How can skills learned in ABA therapy be generalized to real-world settings?
To foster generalization, variability should be introduced during the learning process. Techniques like interleaved practice, where different skills are taught in an alternating fashion, can help children apply what they've learned in various contexts.
Why is an individualized approach to prompting important in ABA therapy?
An individualized approach is important because each child with autism has unique strengths and challenges. Customizing prompts based on the child's personal needs and learning style is crucial for effective learning and skill development.
What are some challenges in implementing prompt hierarchy and how can they be overcome?
Challenges include resistance due to a medical model view of disability and concerns about ethical implications. Overcoming these involves respecting autistic individuals as part of a diverse community and adapting societal norms to be more inclusive.
What is decision-driven analytics in the context of prompting?
Decision-driven analytics involves focusing on the decisions that need to be made to determine what data to collect and how to use it, rather than letting data alone guide decisions. This approach can lead to more tailored and effective adjustments to prompts.
How can technology enhance the outcomes of ABA therapy using prompt hierarchy?
Technology can support therapists in delivering high-quality, coordinated care by aiding in the implementation of prompt hierarchy. It can enhance the efficiency of therapy sessions, leading to better skill development and independence for children with autism.