Understanding the dynamics of behavior is like solving a puzzle, with each piece representing a fundamental element of behavior analysis. One key concept in this field is the Three-Term Contingency, which sheds light on the intricate relationship between antecedents, behaviors, and consequences. This article explores how environmental variables shape behavior and how behaviors are strengthened or diminished.
From behavior-analytic interventions for weight loss to consumer habits influenced by marketing strategies, the Three-Term Contingency proves to be a versatile framework for behavior change. By setting the stage for a behavior through antecedents and then observing the consequences, we can understand and influence human behavior in various domains. Join us as we delve into the components of the Three-Term Contingency, examine practical applications, and explore the challenges and considerations in molding and perpetuating behavior.
Understanding the dynamics of behavior is akin to deciphering a puzzle where each piece represents a . The , a cornerstone concept in this field, illuminates the intricate dance between antecedents, behaviors, and consequences. This trifecta creates a framework critical for dissecting the ways in which environmental variables shape and influence behavior, as well as the mechanisms by which behaviors are strengthened or diminished.
At its core, the encapsulates the process by which a specific antecedent sets the stage for a behavior, which is then followed by a consequence. These consequences are pivotal; they either reinforce the behavior, making it more likely to occur again, or provide a form of punishment, reducing the behavior's occurrence. The elegance of this principle lies not only in its simplicity but also in its vast applicability, from the design of interventions for in clinical settings to the shaping of consumer habits in response to marketing strategies.
For instance, in behavior-analytic interventions for weight loss, clinicians use the by setting (antecedents), monitoring eating and exercise behaviors, and then providing feedback and rewards (consequences) to reinforce healthy choices. Similarly, in the energy sector, electric utility companies (as coordinators) apply this principle by signaling peak usage times (antecedents) to homeowners (as agents), who then adjust their consumption (behaviors), resulting in cost savings or rebates (consequences).
These practical applications underscore the versatility of the [Three-Term Contingency](https://rori.care/post/10-aba-strategies-for-everyday-situations-every-parent-should-know) in sculpting behavior through the strategic manipulation of antecedents and consequences. It is a testament to the enduring relevance of in various domains, highlighting the profound impact that well-timed interventions can have on fostering positive behavioral outcomes.

To fully comprehend the intricacies of the , one must delve into its three fundamental components: antecedents, behaviors, and consequences. Each element is pivotal in molding and perpetuating behavior. Antecedents refer to the conditions or events that occur before a behavior.
Behaviors are the actions or reactions of an individual in response to the antecedents. Consequences are the outcomes or results that follow the behaviors, which can either reinforce or discourage the repetition of that behavior.
The concept, akin to the stimulus-response theory established by Edward Thorndike, suggests that actions are strengthened when followed by favorable results and weakened when followed by unfavorable outcomes. This premise is the cornerstone of , which has profound implications on learning and .
Reflecting on the by B.F. Skinner, we understand that , such as praise or rewards, encourage the repetition of a behavior, while negative consequences, including the removal of undesirable stimuli, can also reinforce a behavior by creating a relief from said stimuli. Conversely, punishments are designed to decrease unwanted behaviors, and extinction involves ignoring a behavior in the hope that it will diminish.
These principles are not only theoretical but have been observed in various contexts, including how individuals respond under pressure and the dynamics of negotiation. The awareness that one is being observed can lead to a heightened sense of accountability and, consequently, a more deliberate effort towards achieving a positive outcome. As such, the is a foundational model for understanding and influencing human behavior.
](https://rori.care/post/10-aba-discharge-criteria-examples-every-parent-should-know)](https://rori.care/post/10-aba-discharge-criteria-examples-every-parent-should-know)](https://cdn.prod.website-files.com/64f90ca9423e0c9ac0902464/69bf4b1096b0eee877078c9a_flowchart-illustrating-the-three-term-contingency.jpg.jpeg)
The concept of an antecedent is central to understanding what sparks a particular behavior. Antecedents are the stimuli or events that occur just before a behavior takes place, acting as the trigger for that behavior. They can range from environmental signals and spoken commands to internal thoughts or feelings.
For instance, in the domain of behavioral analysis, is critical, especially when it comes to .
In the context of ASD, in a classroom setting or the introduction of a new activity at home. These cues set the stage for a child's response, which can provide valuable insights into their . Dr. Theresa Hamlin of The Center for Discovery emphasizes the in ASD, suggesting that with comprehensive analysis, clinicians can anticipate behaviors and .
Moreover, the work of Dr. Paul Ekman, who explored micro expressions and emotional responses, underlines the significance of recognizing our emotional triggers. His research contributes to a broader understanding of how internal processes can act as antecedents to behaviors.
As research progresses, the use of big data and artificial intelligence offers new avenues for analyzing these behavioral patterns. This approach is becoming increasingly relevant in creating strategies to address human behavior, as highlighted in . The goal is to not only analyze but to improve the quality of life for individuals with ASD by identifying and understanding the antecedents to their behaviors, thereby enabling more effective interventions.

Behaviors, the actions or reactions of individuals, span from visible activities such as speech and movement to internal processes like thought and emotion. These actions can range from straightforward to intricate, varying in how long they last and the intensity with which they are expressed. Observing behaviors provides a window into and each other.
For instance, Spotify, the audio streaming giant, observed user engagement and innovated by introducing video podcasts. As a result, they have recorded increased user interaction, hosting over 100,000 podcasts globally as of June 2023. Similarly, researchers, leveraging the digital revolution, now , mobile phones, and other digital platforms to study in unprecedented detail.
This approach has been instrumental, particularly during the COVID-19 pandemic, in in social dynamics, well-being, and . As we navigate through the complexities of behavior, both in the digital and physical realms, it's essential to recognize the multifaceted nature of actions and reactions, and how they shape our experiences and the environment around us.
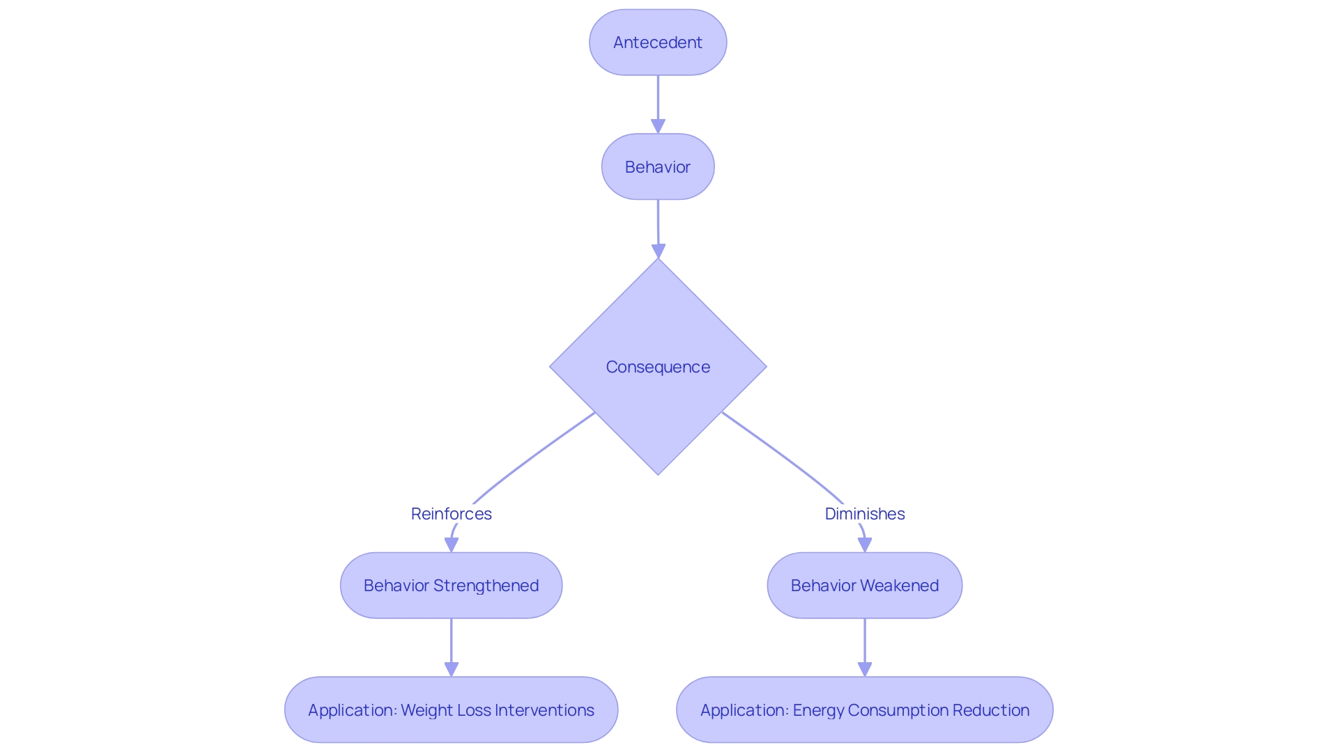
Consequences play a pivotal role in , acting as signals that can either encourage the recurrence of an action or deter it. When a consequence strengthens a behavior, making it more likely to happen again, it's called a . On the other hand, a decreases the likelihood of the .
This concept is highlighted in various real-life scenarios, such as the probation system, where compliance with specific behaviors is encouraged through a structured set of rules. The goal is to promote , like maintaining a job or attending counseling, while preventing negative ones, such as substance abuse. Similarly, the indicates that emotions serve as cues prompting different actions in response to environmental events.
Anger, for instance, might propel someone to overcome an obstacle, demonstrating that emotions can function as internal consequences that guide behavior toward goal attainment. Moreover, the 'credit assignment problem' illustrates the challenge of identifying which actions lead to favorable outcomes, a question central to understanding behavior in both humans and animals.

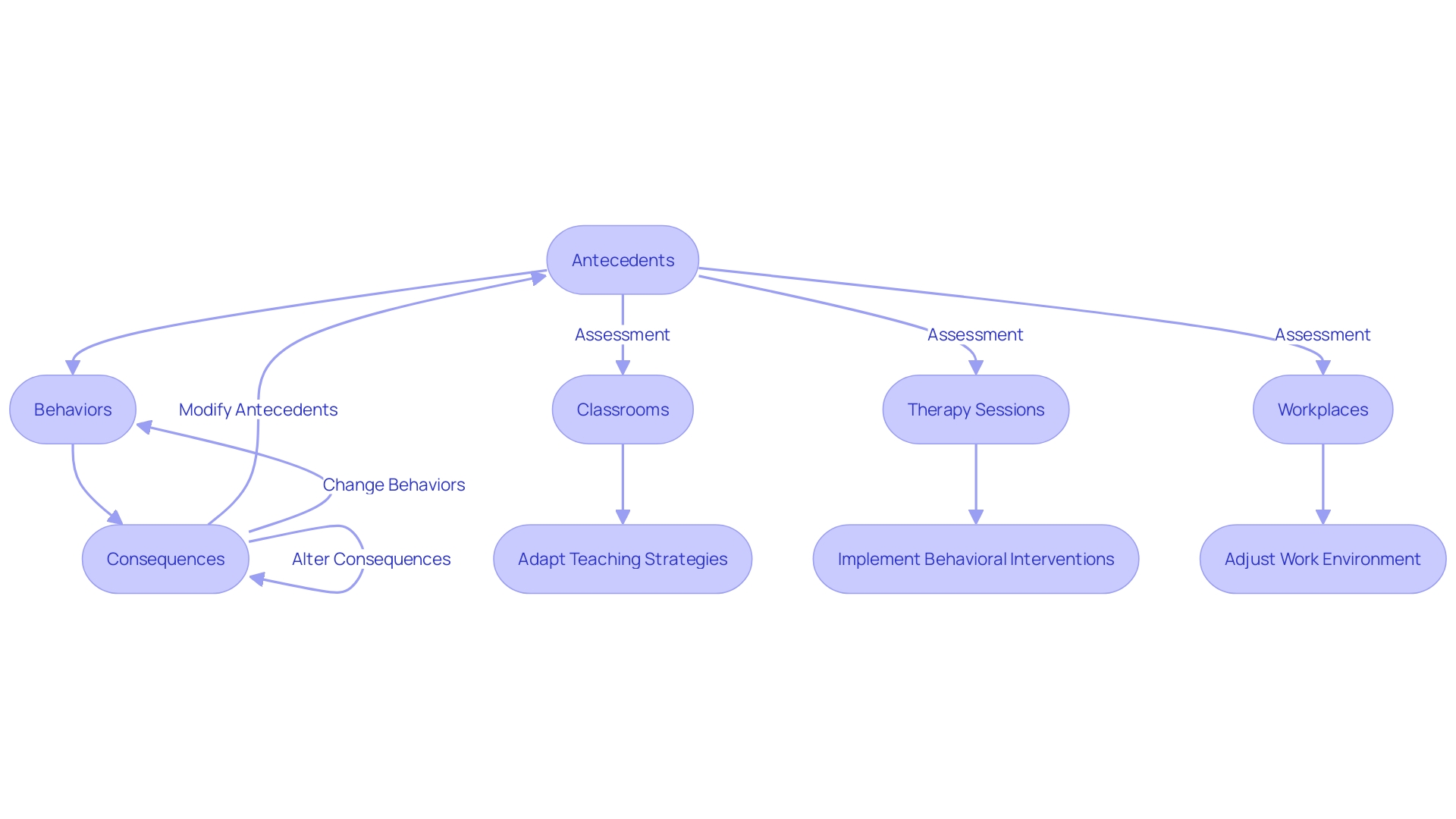
The term 'Three-Term Contingency' encapsulates a foundational concept in , commonly referred to by several equivalent terms such as '' and 'SD-Response-Consequence'. ABCs stand for Antecedent, Behavior, and Consequence, dissecting the process into a sequence where an antecedent triggers a behavior, which is then followed by a consequence. This framework is pivotal for understanding how behaviors are influenced and modified, particularly in and .
Utilizing this model, researchers and practitioners can systematically observe and alter to achieve desired outcomes in various settings, from to educational environments. It's crucial to grasp the interconnected nature of antecedents, behaviors, and consequences, as they form the underpinnings of , such as those used in evaluating preferences for interventions within clinical populations.

When educators employ the in a classroom, they are effectively creating a that maps out the antecedent, behavior, and consequence of a student's actions. For instance, consider a teacher who introduces a math problem (the antecedent), waits for a student to solve it (the behavior), and then offers praise upon a correct solution (the consequence). This clear cause-and-effect relationship is akin to constructing a (DAG) in causal analysis, where each edge from one variable to the next illustrates the direction of causation.
In educational terms, the antecedent 'causes' the behavior, which in turn 'causes' the consequence. This strategic reinforcement is designed to boost , much like outcome-based contracting in some districts aims to improve student learning by tying payments to . The concept is not just academic theory but is grounded in real-world applications, as seen in the education sector's shift towards rather than inputs or activities.

In diverse environments such as classrooms, therapy sessions, and workplaces, the dynamics of behavior can be complex. However, the offers a clear framework for understanding and influencing behavior by focusing on the relationship between antecedents, behaviors, and consequences. For example, educational institutions are exploring outcomes-based contracting, aligning rewards more closely with student improvements, mirroring strategies in other sectors focused on delivering tangible results.
Similarly, the (TBCCM) emphasizes the importance of and in both healthcare and education to enhance mental health outcomes for youth. Integrating these practices requires a commitment to and the adoption of assessment tools that can measure and guide progress. Furthermore, creating a , where students feel their presence is valued, is essential for fostering well-being and positive behavior.
The emphasis on frequent, engaging, and varied forms of assessment also supports the idea that well-designed tests can boost long-term retention and knowledge retrieval, contributing to a more effective learning process. Through a blend of , collaborative models, and an inclusive culture, stakeholders can work together to improve performance across the board, whether it's elevating student achievement, enhancing mental health interventions, or boosting employee productivity.

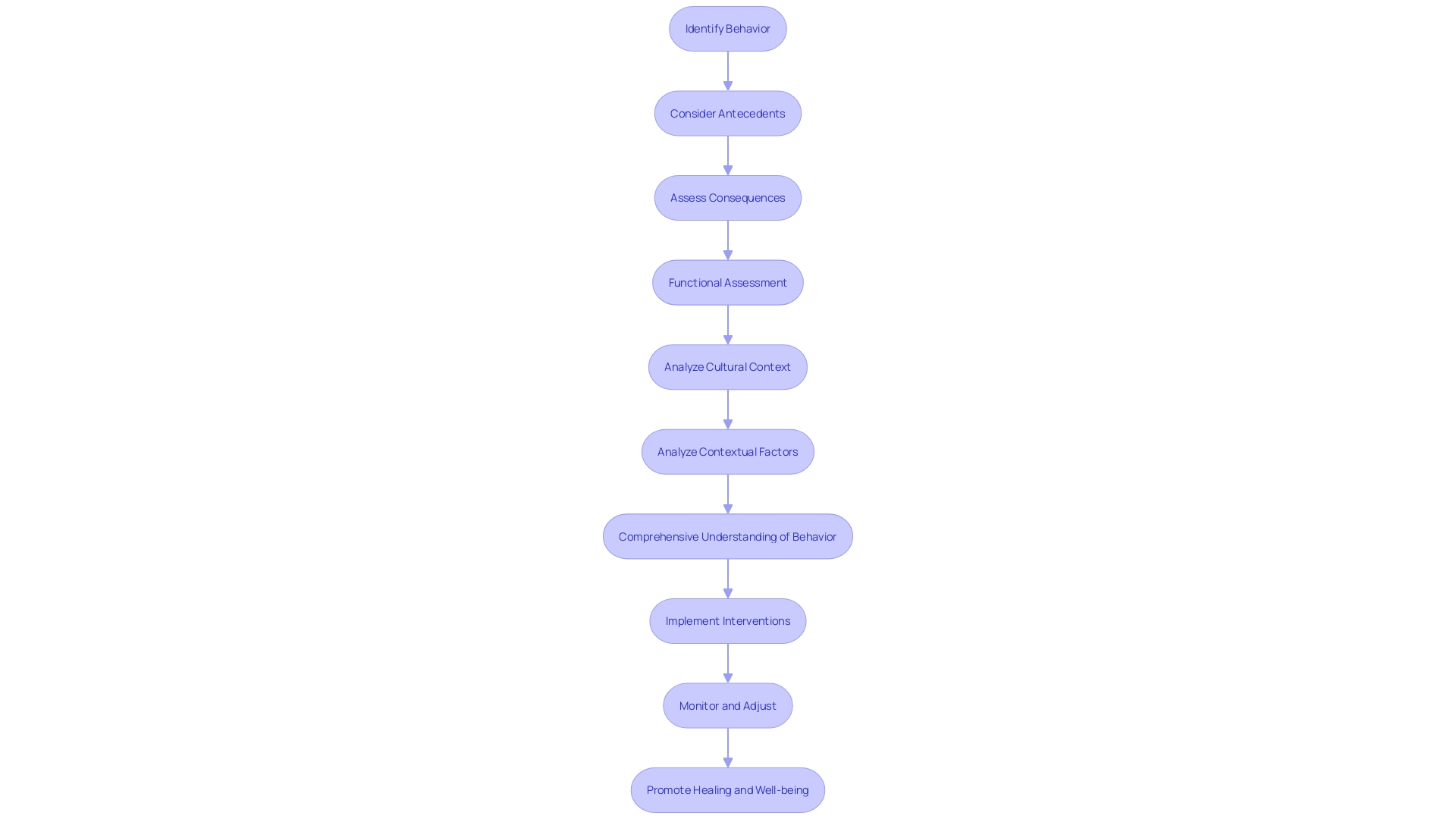
Understanding that behavior is complex and varies from individual to individual is crucial when considering the . , which take into account a richer set of factors beyond the immediate antecedents and consequences, are key in obtaining a more . These assessments reveal underlying motives and triggers that may not be immediately apparent.
Moreover, incorporating into these analyses is essential, as they significantly influence behavior. When applying the in diverse environments, it's not only about the behavior itself but also about understanding the at play.

The Three-Term Contingency is a fundamental concept in behavior analysis that sheds light on the relationship between antecedents, behaviors, and consequences. By understanding this framework, we can shape behavior and achieve positive outcomes in various domains.
Antecedents, behaviors, and consequences are the three components of the Three-Term Contingency. Antecedents are the conditions or events that occur before a behavior, behaviors are the actions or reactions of individuals in response to the antecedents, and consequences are the outcomes that follow behaviors.
Practical applications of the Three-Term Contingency can be seen in behavior-analytic interventions for weight loss and consumer habits influenced by marketing strategies. By manipulating antecedents and consequences, we can shape behavior in clinical settings and everyday life.
Antecedents play a crucial role in predicting and preventing behaviors, especially in contexts like Autism Spectrum Disorder (ASD). Emotional triggers and the use of big data offer new avenues for analyzing behavioral patterns and improving interventions.
Behaviors themselves are diverse and range from visible actions to internal processes. By observing behaviors, we gain insights into how individuals interact with the world. Analyzing data helps us understand behavior in unprecedented detail.
Consequences play a pivotal role in shaping behavior. Positive consequences, like rewards, encourage the repetition of behaviors, while negative consequences can reinforce behaviors by providing relief from undesirable stimuli.
The Three-Term Contingency, also known as the ABCs of Behavior, is a foundational model for understanding and modifying behavior. Its applications extend to classrooms, therapy sessions, and workplaces. By focusing on the relationship between antecedents, behaviors, and consequences, we can effectively influence behavior and achieve desired outcomes.
In conclusion, the Three-Term Contingency provides a versatile framework for understanding and shaping behavior. By comprehending the role of antecedents, behaviors, and consequences, we can achieve positive behavioral outcomes in various domains.
What is the Three-Term Contingency?
The Three-Term Contingency is a concept in behavior analysis that describes the relationship between an antecedent (a trigger for behavior), a behavior (an action or reaction), and a consequence (the outcome following the behavior). It explains how behaviors are influenced by environmental factors and how they can be reinforced or diminished.
What are the components of the Three-Term Contingency?
The components of the Three-Term Contingency are antecedents, behaviors, and consequences. Antecedents set the stage for a behavior to occur, behaviors are the actual actions or reactions in response to antecedents, and consequences are the outcomes that follow the behavior, which can reinforce or discourage the behavior from happening again.
How does the Three-Term Contingency relate to operant conditioning?
The Three-Term Contingency is closely related to operant conditioning, a concept established by B.F. Skinner. It's based on the idea that behaviors are more likely to be repeated if they are followed by favorable consequences (reinforcement) and less likely if followed by unfavorable outcomes (punishment).
Can you provide an example of the Three-Term Contingency in action?
An example of the Three-Term Contingency is in classroom settings, where a teacher presents a math problem (antecedent), a student solves it (behavior), and the teacher offers praise (consequence). This reinforces the behavior, increasing the likelihood that the student will engage in problem-solving in the future.
How are antecedents important in behavior analysis?
Antecedents are important because they act as triggers or cues that initiate a behavior. They can be environmental signals, spoken commands, or even internal thoughts and emotions. Understanding antecedents is crucial for predicting and influencing behaviors, especially in therapeutic settings.
What role do consequences play in shaping behavior?
Consequences are critical in shaping behavior because they provide feedback on the appropriateness or success of the behavior. Positive consequences reinforce a behavior, making it more likely to occur again, while negative consequences or punishments decrease the likelihood of the behavior's reappearance.
What are some synonyms for the Three-Term Contingency?
Synonyms for the Three-Term Contingency include the 'ABCs of Behavior' and 'SD-Response-Consequence.' These terms represent the same concept of antecedents triggering behaviors, which are then followed by consequences.
How does the Three-Term Contingency apply to real-world settings?
The Three-Term Contingency is applied in various settings such as classrooms, therapy sessions, and workplaces to understand and modify behavior. For example, outcome-based contracts in education tie rewards to student improvements, and team-based collaborative care models in healthcare focus on evidence-based interventions to enhance outcomes.
What are some challenges in applying the Three-Term Contingency?
Challenges include recognizing the complexity and individuality of behavior, understanding the broader cultural and contextual factors that influence behavior, and conducting functional assessments that reveal deeper motives and triggers for behaviors. These assessments are important for a nuanced understanding and effective intervention.