Functional Communication Training (FCT) is a transformative approach within Applied Behavior Analysis (ABA) that empowers individuals with autism by teaching them alternative, functional communication skills. By replacing challenging behaviors with positive communication methods, FCT fosters meaningful social interactions and equips individuals to express their needs constructively. In this article, we will explore the importance of FCT in ABA therapy, the steps involved in implementing FCT, the role of Functional Behavioral Assessment (FBA), the identification of communication goals, the teaching of alternative communication skills, the use of reinforcement strategies, and the benefits of FCT in reducing problem behaviors and improving social interaction.
We will also delve into case studies and research supporting FCT and discuss its implementation via telehealth. Throughout the article, we will emphasize the ethical considerations and best practices that guide the implementation of FCT. Join us as we delve into this empowering intervention that is changing the lives of individuals with autism.
stands as a cornerstone in Applied Behavior Analysis (ABA) to empower individuals with autism by teaching them alternative, functional communication skills. This approach is transformative, replacing challenging behaviors with positive communication methods. By understanding the root cause of behaviors like tantrums or aggression, FCT equips individuals to express their needs constructively, fostering .
Critically evaluating for autistic children reveals that many studies exhibit design flaws, challenging our understanding of their true impact. Despite these hurdles, FCT's effectiveness in replacing problem behaviors with functional communication is evident, although more rigorous research is needed to fully comprehend its scope and safety.
Dr. David (Dan) R. Offord's vision of a fair race for all children, including those with disabilities, aligns with the goals of FCT. By reducing stress and recognizing the unique contributions of these children, we support their mental health and equitable participation in society. This vision is echoed in the work of professionals who dedicate decades to improving .
Recent trends in the field highlight the importance of flexibility and adaptation in care models. Innovations like hybrid work models for have emerged in response to the changing landscape, showing a shift towards more personalized and adaptable approaches to support those with autism.
Partnerships like that of Aetna Better Health of Kentucky and MapHabit illustrate the industry's move towards holistic care, with a focus on the unique needs of each individual. Such initiatives are paving the way for a more inclusive environment where functional communication and behavior assessments play a pivotal role in care plans.
FCT is more than an intervention; it's a pathway to a world where every individual with autism can communicate effectively and be fully included in the fabric of society, ensuring the race is fair for every child.

is a transformative approach within that has proven effective for individuals with autism. It targets the reduction of challenging behaviors by teaching alternative and more appropriate ways to communicate needs, desires, and feelings. By fostering the acquisition of these vital communication skills, FCT significantly enhances the day-to-day experiences of individuals with autism, leading to improved and strengthened relationships.
The principle behind FCT is elegantly simple: if an individual can communicate effectively, there's less need to resort to problem behaviors to express themselves. This aligns with the insights of Dr. David (Dan) R. Offord, who emphasized the importance of fair and supportive participation in society for children, particularly those with disabilities. The goal is to ensure that are not left behind due to their unique with the tools they need for .
In the broader scope, FCT is part of a concerted effort to address the complex needs of autistic individuals, who may also face emotional and behavioral problems. With up to 55% experiencing co-occurring , it's crucial for interventions to be holistic and inclusive. The latest advancements in ABA, spearheaded by experts with extensive clinical knowledge, emphasize the creation of technology solutions aimed at enhancing coordinated care and streamlining treatment processes.
Moreover, the commitment to equity in mental health care and the reduction of stress for and their families is a continuous process. As such, FCT is not just an intervention but a step towards a more inclusive society, where every child has the resources to thrive in school, at home, and during leisure activities, regardless of their neurodevelopmental profile.

The process of integrating within the framework of is a multifaceted approach that begins with a thorough . This initial step is critical to discern the underlying reasons for challenging behaviors. Once these behaviors are understood, are crafted, tailored to the individual's specific needs.
Instruction is then delivered systematically to develop alternative, more appropriate communication methods. Reinforcement techniques play a pivotal role in encouraging the consistent use of these new skills.
A with extensive clinical expertise emphasizes the importance of technology in enhancing the delivery of care. By leveraging technology, therapists can ensure a high standard of coordinated care that is both efficient and effective. This commitment to best practices is not only vital for those providing the therapy but also beneficial for the individuals receiving it, fostering an environment where communication can flourish.
Furthermore, it is essential to consider the broader impact of FCT on a child's overall and participation in various life domains. As noted by Dr. David (Dan) R. Offord, the equitable inclusion of children with disabilities in educational, home, and leisure activities is a cornerstone of and societal equity. By addressing the unmet needs and recognizing the unique contributions of each child, including those with autism, FCT plays a critical role in reducing stress and enhancing the quality of life for children and families alike.
In summary, the implementation of FCT in ABA therapy requires a structured, personalized approach that begins with understanding the individual's behavior, setting clear goals, and employing targeted instruction reinforced by strategic rewards, all while leveraging the latest technological advancements to optimize therapeutic outcomes.

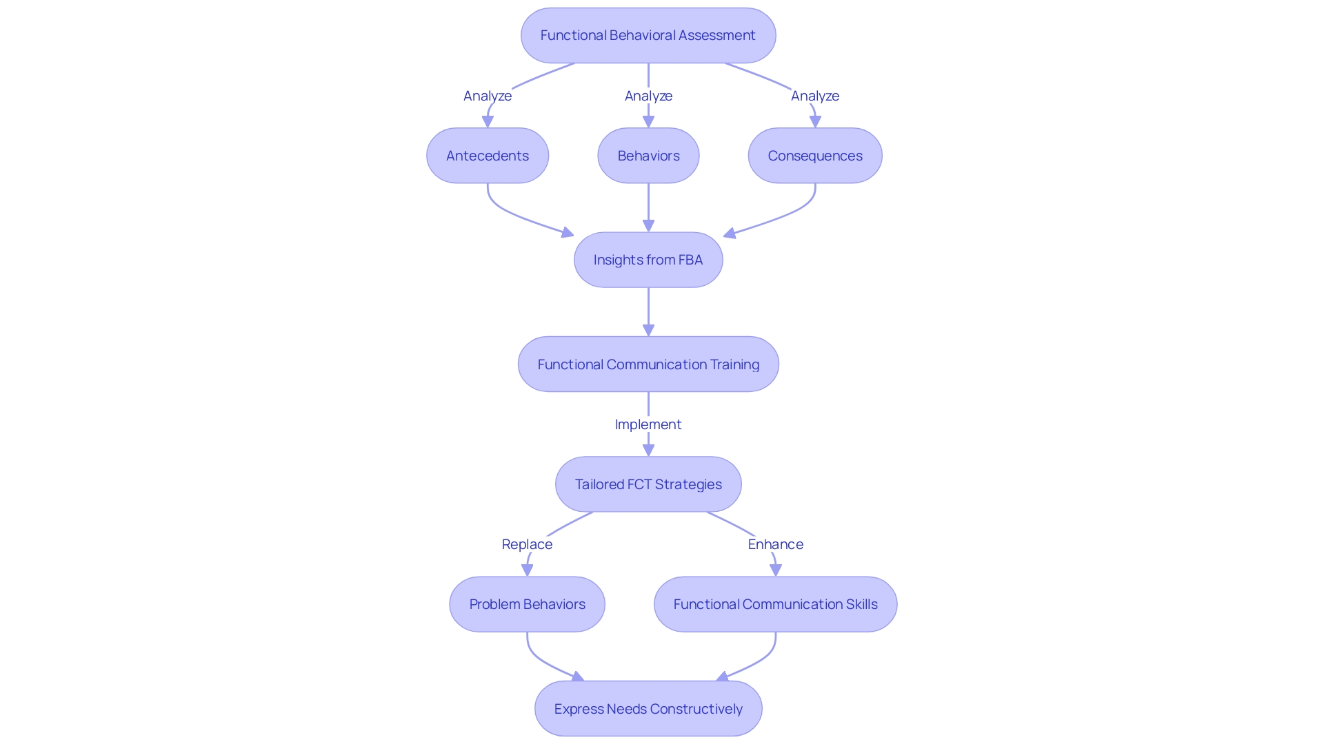
To facilitate (FCT), it begins with a meticulous . The FBA is a systematic process that decodes the 'why' behind challenging behaviors by examining what precedes them (antecedents), the behaviors themselves, and the outcomes that follow (consequences). This assessment is more than just observation; it's a detective work that uncovers the triggers and reinforcers within an individual's environment that could be contributing to the problematic behavior.
By understanding these factors, professionals can tailor FCT strategies that are not only effective but also personalized to address the unique communication needs of the individual. The goal of FCT, informed by the insights from FBA, is to replace with functional communication skills, thus enhancing the individual's ability to express needs and desires in a constructive manner.

After identifying the root of disruptive behaviors through a , the subsequent phase involves crafting tailored . These objectives are not one-size-fits-all; they are carefully chosen based on the person's individual capabilities and positive traits. Objectives might encompass teaching an individual to articulate their needs, share their feelings, or begin interactions with others.
Such well-defined and quantifiable goals allow therapists to develop a focused treatment strategy aimed at cultivating essential communication abilities.
For example, a from New York, with extensive experience in both direct patient care and the enhancement of technology solutions for best practice in coordinated care, emphasizes the importance of emotionally intelligent communication. This involves understanding and expressing one's needs, attentive listening, and responding effectively to others, which are critical components in any therapy plan.
Research supports that effective communication is not an innate trait but a learnable skill set. Supercommunicators are those who have honed their abilities to engage in meaningful dialogue and connect with others, reinforcing the need for well-structured in therapy. Moreover, technology solutions that streamline care processes are instrumental in ensuring these communication strategies are implemented effectively.
As statistics show, the need for and therapeutic relationships is ever-growing. With the advancement of group-based and individual therapy approaches, there is a wealth of data supporting the efficacy of in improving the lives of those with complex communication needs.
is an essential element in , focusing on alternative ways for individuals with autism to express needs and desires effectively. A variety of strategies are implemented, including visual supports, sign language, the , and devices. These methods are tailored to and are designed to promote independence in communication.
For instance, Elizabeth Bonker's initiative, Communication 4 ALL, aims to empower over 30 million nonspeaking individuals with autism by advocating typing as a mode of communication. Similarly, the , which is part of a broader research effort, focuses on enhancing AAC methodologies by involving communication partners like family members and educators in the learning process. This approach underscores the importance of a community-driven support system in fostering .
Recent advancements in research highlight the complexity and individuality of communication in autistic individuals. For example, a study led by Vikram Jaswal at the University of Virginia employed an innovative method to understand how nonspeaking autistic individuals process language, revealing that their responses to literate content are akin to those of speaking individuals. This underscores the need for interventions like FCT that recognize and build upon the unique linguistic capabilities of each learner.
By breaking down into manageable steps and reinforcing through practice, educators and therapists can facilitate skill acquisition, leading to more meaningful interactions and a higher quality of life for individuals with autism. The results of such interventions are promising, with research indicating significant improvements in both communication outcomes for children and the effectiveness of educators supporting them. As FCT strategies evolve, they continue to be refined based on feedback from those at the heart of the process—children with autism, their families, and the professionals who guide them.
is a cornerstone in , playing a pivotal role in enhancing . This technique involves the presentation of favorable outcomes following , thereby increasing the likelihood of these behaviors being repeated. For instance, verbal praise, granting access to preferred activities or items, or offering can serve as effective forms of .
Such consistent and strategic reinforcement helps individuals recognize the value of functional communication, leading to more frequent and proficient use in various settings of their lives. The effectiveness of these reinforcement strategies is underscored by their capacity to address the unmet needs of individuals with autism, many of whom may also contend with intellectual disabilities and heightened stress levels. Empirical evidence suggests that well-designed , including FCT, are crucial in fostering and promoting mental health among those with autism.
However, research also indicates that many intervention studies are marred by design flaws, complicating the assessment of their true effectiveness and impact. Therefore, it is imperative that reinforcement strategies within FCT not only encourage communication but also contribute to a fair and supportive environment that acknowledges the unique strengths and challenges faced by individuals with autism.

(FCT) serves as an for individuals with autism by equipping them with alternative ways to express their needs. This method is particularly beneficial as it provides a , which in turn can significantly diminish the frequency of such as tantrums and aggression. The essence of FCT lies in its ability to teach more , thereby reducing the reliance on problematic behaviors as a form of expression.
This approach aligns with the principle that every child, including those with disabilities, should have the opportunity for engaged participation in all aspects of life, as emphasized by the respected child psychiatrist, Dr. David (Dan) R. Offord. By fostering a balanced environment that caters to the unmet needs and celebrates the unique contributions of children with autism, we work towards creating equitable spaces for their growth and mental well-being. Furthermore, with affecting 1 in 36 individuals, as estimated by the CDC, there's a pressing need for strategies like FCT that promote inclusion and support the development of .
is not only instrumental in addressing but also plays a pivotal role in enhancing their . By fostering appropriate communication techniques, FCT enables individuals to participate more fully in social contexts and build meaningful connections. The confidence gained through effective self-expression and comprehension of social cues can significantly bolster success in social engagements and, by extension, promote better socialization.
The profound impact of FCT on is underscored by the words of the esteemed , who asserted the importance of equitable and supportive environments for all children, especially those with disabilities. His vision of a 'fair race' for children reflects the essence of FCT's goal: to equip individuals with autism with the tools they need to navigate social landscapes and reduce the disparities they face.
Current research reaffirms that is a critical determinant of and that autistic individuals often face heightened risks of social exclusion. Autism Spectrum Disorder (ASD), with its inherent social communication challenges, demands interventions that can bridge the gap between an individual's capabilities and the societal expectations they encounter.
In light of these considerations, the effectiveness of FCT extends beyond mere communication improvement. It is a transformative practice that aligns with the broader objective of fostering and equity, as envisioned by Dr. Offord. The integration of FCT into the lives of individuals with autism not only addresses their immediate communication needs but also contributes to a more inclusive society where every individual has the opportunity to thrive.
is a powerful evidence-based intervention within that has been shown to enhance and reduce in individuals with autism. Highlighting the critical importance of , Dr. David Offord emphasized the value of fair participation in society for children with disabilities, which is also applicable to the application of FCT in ensuring these individuals can effectively communicate and participate in daily life.
Research has underscored the need for interventions like FCT, especially as autistic individuals face unique social and communicative challenges. Studies, including those conducted by The Center for Discovery, have utilized extensive data sets to predict and mitigate , demonstrating FCT's role in creating . Such proactive approaches align with the inclusive ethos advocated by the , which emphasizes collaboration and understanding in autism research and services.
Moreover, research has revealed that while autistic individuals may excel academically, they often require support for the social aspects of environments like higher education. FCT can be instrumental in addressing these needs, fostering the development of that are critical for navigating complex social landscapes. By equipping individuals with the means to express themselves, FCT contributes to a more equitable and less stressful experience for autistic students and their families, ultimately enhancing mental health and well-being.
In light of these findings, FCT's value cannot be overstated. It is not just an intervention but a step towards a fairer 'race' for autistic individuals, enabling them to bring their full capabilities to their communities and reducing the chronic stressors that can impede their participation and development.
is revolutionizing the way receive assistance. Embracing the power of , FCT is readily accessible from the comfort of one's home, bridging the gap between families and therapists. These remote sessions not only offer direct instruction but also provide valuable and continuous support from dedicated therapists.
By combining the flexibility of virtual strategies with traditional in-person approaches, FCT via is not only feasible but also highly beneficial. It ensures equitable access to therapy, aligning with the vision of Dr. David (Dan) R. Offord, who believed in a 'fair race' for all children, including those with disabilities. This innovative method of delivering FCT aligns with the urgent need for highlighted by The Autism Community in Action (TACA), and it's supported by professionals like New York state-licensed and Board-Certified Behavior Analysts, who advocate for .
As telepsychiatry gains momentum, it's evident that while challenges exist, the advantages—such as reduced travel and the convenience of care within one's environment—outweigh the concerns, fostering a more inclusive and supportive healthcare landscape for those with autism.

In the field of , stands as a cornerstone intervention, designed to enhance in individuals with autism. are paramount when implementing FCT, as it involves tailoring strategies to the unique needs and cultural background of each individual. It is critical that therapists obtain and maintain transparent, collaborative relationships with families to ensure that the dignity and well-being of those in therapy are upheld.
Moreover, staying abreast of the is essential for clinicians. Syntheses of nonpharmacological intervention studies reveal that many have design flaws, complicating the evaluation of their effectiveness, potential risks, and the extent of change they can bring about. This underscores the importance of critical evaluation of research to inform best practices in FCT and respect for individuals with autism, who have significantly contributed to and advocating for ethical conduct.
Recent developments in the field have seen increased attention from private equity firms, signaling a growing interest in the business aspect of autism services. This trend emphasizes the need for transparency and as the industry evolves.
As summarized by a prominent voice in the field, "Diversity, equity, and inclusion are essential values that must be integrated into all aspects of service delivery, ensuring that all individuals, regardless of their background, are treated with fairness and respect." This approach aligns with the principles of FCT, which strives to empower individuals through effective communication while honoring their unique identities.
Functional Communication Training (FCT) is a transformative approach within Applied Behavior Analysis (ABA) that empowers individuals with autism by teaching them alternative, functional communication skills. FCT replaces challenging behaviors with positive communication methods, fostering meaningful social interactions and equipping individuals to express their needs constructively. It is an essential element in ABA therapy, targeting the reduction of challenging behaviors and enhancing social interaction skills.
FCT involves a thorough Functional Behavioral Assessment (FBA) to understand the root causes of behaviors and the identification of tailored communication goals. Alternative communication skills are systematically taught and reinforced through positive reinforcement strategies. Technology can be utilized to facilitate the implementation of FCT, ensuring coordinated care and optimizing therapeutic outcomes.
Research and case studies support the effectiveness of FCT in enhancing communication skills and reducing challenging behaviors in individuals with autism. It also plays a pivotal role in improving social interaction skills, enabling individuals to participate more fully in social contexts and build meaningful connections.
FCT via telehealth has revolutionized access to therapy, providing remote sessions that offer direct instruction, parent training, and continuous support. This approach aligns with the vision of equitable access to therapy for all children, including those with disabilities.
Ethical considerations and best practices are critical in implementing FCT. Therapists must obtain informed consent, maintain transparent relationships with families, and tailor strategies to individual needs and cultural backgrounds. The integration of diversity, equity, and inclusion principles ensures the dignity and well-being of individuals in therapy.
In conclusion, FCT is an empowering intervention that transforms the lives of individuals with autism by teaching them alternative, functional communication skills. Its implementation involves a structured, personalized approach, supported by research and case studies. FCT enhances communication skills, reduces challenging behaviors, and improves social interaction.
Through FCT, we create a more inclusive society where every individual has the opportunity to thrive.
What is Functional Communication Training (FCT)?
Functional Communication Training (FCT) is an evidence-based approach used in Applied Behavior Analysis (ABA) to help individuals with autism develop alternative and functional communication skills. It aims to replace challenging behaviors with positive communication methods, enabling individuals to express their needs constructively.
How does FCT work within ABA therapy?
FCT within ABA therapy involves assessing the reasons behind challenging behaviors, setting personalized communication goals, and teaching suitable communication methods using reinforcement techniques. The approach is systematic and tailored to the individual's specific needs.
Why is Functional Behavioral Assessment (FBA) important in FCT?
Functional Behavioral Assessment (FBA) is crucial in FCT as it helps to uncover the motivations behind challenging behaviors. By understanding what triggers these behaviors and their consequences, therapists can develop effective and individualized FCT strategies.
What are the steps involved in implementing FCT?
Implementing FCT involves conducting an FBA, identifying communication goals, teaching alternative communication skills, and using reinforcement strategies to encourage the use of new communication methods. Technology is often leveraged to optimize the outcomes of FCT.
What kind of alternative communication methods are used in FCT?
Alternative communication methods in FCT may include visual aids, sign language, the Picture Exchange Communication System (PECS), and Augmentative and Alternative Communication (AAC) devices. These are chosen based on the individual's learning needs and aimed at fostering independent communication.
How are reinforcement strategies used in FCT?
In FCT, positive reinforcement is used to encourage desirable communication attempts. This involves rewarding individuals with praise, preferred activities, or social recognition after they engage in appropriate communication behaviors, increasing the likelihood of these behaviors recurring.
What are the benefits of FCT?
The benefits of FCT include a reduction in problem behaviors, such as tantrums and aggression, by providing individuals with more effective communication techniques. FCT also improves social interactions by enabling better self-expression and understanding of social cues.
Can FCT be delivered via telehealth?
Yes, FCT can be effectively delivered via telehealth, providing remote instruction and parent training while ensuring access to therapy from home. Telehealth for FCT offers flexibility and aligns with the need for early intervention in autism.
What ethical considerations are there when implementing FCT?
When implementing FCT, obtaining informed consent, respecting the individual's cultural background, and maintaining transparent relationships with families are key ethical considerations. It's also important to critically evaluate research to inform best practices and uphold the dignity of those receiving therapy.
Are there any recent research findings that support the use of FCT?
Recent research has demonstrated FCT's effectiveness in enhancing communication skills and reducing challenging behaviors in individuals with autism. Studies have shown positive outcomes in facilitating communication and promoting mental health through the use of FCT.