Functional Communication Training (FCT) is a cornerstone technique within Applied Behavior Analysis (ABA) for enhancing the expressive abilities of individuals with autism. By providing an alternate method of communication, FCT mitigates problematic behaviors by empowering these individuals to articulate their needs, desires, and feelings effectively and within the bounds of social norms. FCT aims to promote inclusion, allowing autistic children to partake actively and meaningfully in educational and communal settings.
Recent advancements reflect a broader commitment to whole-person health, as seen in the collaborative efforts of Aetna Better Health of Kentucky and Avēsis. Their pilot project, focusing on functional behavioral assessments and personalized care plans, underlines the importance of tailored approaches like FCT in creating supportive care ecosystems. Furthermore, analysis of nonpharmacological interventions for autistic children reveals a pressing need for methodologically sound research to understand their true effectiveness and potential risks.
By embracing the principles of natural laws, which suggest that patterns in behavior are governed by innate factors, FCT aligns with the idea of providing straightforward solutions to complex communication barriers. It's about unveiling a 'secret map' to human interactions, which, once deciphered, offers clear paths to improve relationships and quality of life for those with autism.
(FCT) is a cornerstone technique within (ABA) for enhancing the expressive abilities of individuals with autism. By providing an alternate method of communication, FCT mitigates problematic behaviors by empowering these individuals to articulate their needs, desires, and feelings effectively and within the bounds of social norms.
The essence of FCT lies in its capacity to acknowledge the unique contributions of each child, addressing the unmet needs of those with disabilities, and attenuating persistent stressors. Dr. David (Dan) R. Offord's insightful perspective on equity and engagement echoes the intent of FCT. It is not just about running a race but ensuring the race is equitable, especially for children who tend to lag behind, such as those with autism who may also struggle with co-occurring emotional and behavioral problems.
It's crucial to comprehend that (ASD) presents early in life, with a heritable pattern of neurodevelopmental anomalies. This includes key challenges in social communication and often co-occurs with intellectual disabilities affecting about 31–55% of individuals. The introduction of FCT aims to promote inclusion, allowing autistic children to partake actively and meaningfully in educational and communal settings.
Recent advancements reflect a broader commitment to whole-person health, as seen in the collaborative efforts of Aetna Better Health of Kentucky and Avesis. Their pilot project, focusing on and personalized care plans, underlines the importance of tailored approaches like FCT in creating supportive care ecosystems.
Furthermore, analysis of for autistic children reveals a pressing need for methodologically sound research to understand their true effectiveness and potential risks. As professionals and stakeholders in the autism community have highlighted, the quality and reporting of such research are paramount, reflecting a deep respect for individuals with autism.
By embracing the principles of natural laws, which suggest that patterns in behavior are governed by innate factors, FCT aligns with the idea of providing straightforward solutions to complex communication barriers. It's about unveiling a 'secret map' to human interactions, which, once deciphered, offers clear paths to improve relationships and quality of life for those with autism.

is a transformative approach within that empowers individuals with autism to communicate effectively. By identifying the underlying reasons for , FCT works to replace problematic behaviors with constructive . It hinges on three pivotal elements:
A , with extensive experience in direct patient care and health care management, advocates for the use of technology to streamline these processes. This approach ensures high-quality, coordinated care that aligns with best practices. Recent research critiques, led by voices within the autism community, highlight the necessity of robust and respectful intervention research.
These critiques underline the importance of interventions like FCT, which are evaluated for their effectiveness, safety, and the value they bring to the autism community.

To ensure is effective, initiating the process with a (FBA) is paramount. An FBA meticulously discerns the motives behind challenging behaviors, paving the way for . By pinpointing the root causes, specialists can then forge a .
This includes identifying that align with the individual's unique context and needs, thus making FCT a personalized and dynamic approach to in those with autism.
(FCT) is a tailored approach in that aims to replace challenging behaviors in individuals with autism with constructive communication methods. The essence of FCT lies in its , where alternative behaviors are selected based on the person's specific needs and communication capabilities. These behaviors are designed to fulfill the same purpose as the problematic ones, thereby enabling the individual to express their desires effectively, without resorting to disruptive actions.
The importance of such is underscored by the words of Dr. David (Dan) R. Offord, who emphasized the need for fair and supportive participation of children with disabilities in all aspects of life. FCT aligns with this vision by addressing the unique faced by autistic children. Recent research highlights the in enhancing the communication outcomes for young individuals with complex communication needs.
This includes to foster environments where every child's potential can be recognized and nurtured.
Moreover, the adoption of a strengths-based approach, as advocated by social worker Bertha Reynolds, can transform the way we support individuals on the autistic spectrum. By focusing on their inherent abilities and interests, FCT can contribute to a more inclusive and equitable society, where the diverse talents of autistic individuals are not only acknowledged but celebrated. This approach also aligns with recent findings that call for a critical evaluation of non pharmacological interventions, ensuring their effectiveness and the respect for individuals with autism.
is a structured approach designed to develop and reduce . At its core, FCT is rooted in and involves a systematic process that begins with a clear understanding of the reasons behind challenging behaviors. By identifying these underlying causes, or functions, appropriate and constructive can be taught.
During the initial phase of FCT, the emphasis is placed on recognizing the function that the problem behavior serves for the individual. This could involve obtaining attention, escaping a demanding situation, or accessing a preferred item. Once the function is established, a suitable replacement behavior is selected, one that is socially acceptable and can effectively serve the same purpose as the problematic behavior.
The subsequent step centers on the education and acquisition of this new communication skill. This involves hands-on instruction where the individual is methodically taught the replacement behavior, which could take the form of . Throughout this learning process, practice is essential, as it helps to strengthen the new skill.
The final stage of FCT focuses on reinforcement to ensure the durability and consistency of the newly acquired communication skill over time. is applied to encourage the continued use of the alternative behavior, thereby reducing the reliance on the previous problematic behavior. It's a dynamic process that requires ongoing support and adaptation to maintain its effectiveness in various settings, including school, home, and community environments.
Incorporating FCT into the lives of children and youth with disabilities, such as autism, aligns with the broader goal of promoting equitable participation in society. As Dr. David (Dan) R. Offord poignantly remarked, ensuring that 'the race is fair' for all children, including those with disabilities, is a cornerstone of equity. FCT contributes to this fairness by equipping individuals with the tools they need for engaged, peaceful, and supported social interactions.
The effectiveness of FCT and similar interventions has been underscored by research in the field. Studies have highlighted the importance of high-quality intervention research to inform best practices for individuals with autism. This research is fundamental in advancing our understanding of interventions like FCT and their role in fostering meaningful communication and reducing emotional and behavioral problems.
FCT is not just a technique for individual improvement; it also has implications for the broader community. By enhancing the communication abilities of individuals with autism, FCT empowers them to contribute positively to their communities, fostering a more inclusive and supportive environment for everyone involved.

(FCT) is an evidence-based practice designed to enhance communication skills and reduce challenging behaviors in individuals with autism. This approach involves several key components that work in tandem to encourage . Initially, a is conducted to understand the individual's unique needs and to establish clear, specific goals for communication.
The environment is then structured to promote learning, with and work systems often employed to convey expectations and provide consistency. Prompting techniques are introduced to guide the individual towards the desired communication behavior, with the eventual goal of fading these prompts to foster independence.
Consistent reinforcement is crucial; each instance of the desired communication behavior is followed by a , reinforcing its use. This reinforcement not only encourages the continuation of the but also serves to replace less desirable behaviors with more functional ones, thereby reducing the likelihood of their occurrence.
Research has underscored the importance of like FCT, highlighting that children with disabilities, including those with co-occurring emotional and behavioral problems, benefit from engaged and well-supported participation in their communities. These interventions are key to creating equitable opportunities and reducing stress for children and their families, ensuring that all children can participate fully and fairly in the race of life, as emphasized by Dr. David (Dan) R. Offord.
Moreover, advancements in technology have facilitated the creation of tools that support communication for those with complex needs. These tools, combined with strategies like FCT, empower both the individuals with autism and the educators and caregivers who support them, underpinning a coordinated care approach that adheres to best practice standards.
It is through interventions like FCT, and the continued research and innovation in the field, that individuals with autism can be supported in living enriched and engaged lives, contributing their unique perspectives and talents to society.

Functional Communication Training (FCT) is a powerful approach within the field of , designed to replace challenging behaviors with more appropriate forms of communication. For instance, consider a child who commonly exhibits tantrums as a plea for attention. Through FCT, the child could be taught an alternative, such as using a to express their need for interaction, thereby fostering a more positive and effective communication method.
In another case, a nonverbal child might be introduced to a (PECS), which allows them to convey their desires for certain items or activities through the use of images. This method not only encourages the child to communicate independently but also significantly reduces frustration by providing them with a means to be understood.
These instances showcase FCT's transformative potential, especially when integrated with modern technology. A striking example is the story of Mr. Harris and his son, who utilized a digital tablet for communication, leading to groundbreaking changes in their lives and the lives of many others. Mr. Harris's advocacy has resulted in the implementation of picture boards across Peterborough, demonstrating the life-altering impact of .
Moreover, the critical work and insights of dedicated professionals in the field, who have spent decades developing and enhancing technological solutions for children with communication challenges, cannot be overstated. Their expertise has been pivotal in creating systems that best support both the children and their educators, ultimately striving for a society where every child, including those with disabilities, has an equal opportunity to thrive.
This dedication to equitable participation is echoed in the words of Dr. David (Dan) R. Offord, who emphasized the importance of a 'fair race' for all children, particularly those who may lag behind due to disabilities. Through reducing stressors and recognizing the unique contributions these children bring to their communities, we move closer to an inclusive society that upholds the mental health and well-being of every child.
Embracing these approaches and technologies, informed by rigorous research and the lived experiences of individuals with autism, propels us toward a more compassionate and effective framework for supporting communication and reducing barriers, ensuring that every child has a voice and a chance to be heard.

is a transformative approach within that empowers individuals with autism to express their needs and desires effectively. The strategy hinges on the principle of , which is the provision of rewards or incentives following the successful use of a . This method does not simply suppress problem behaviors but in a positive and functional manner.
For instance, instead of engaging in a tantrum to convey their needs, individuals are encouraged to use appropriate communication forms, such as speech, sign language, or assistive technology. The consistent and strategic rewarding of these replacement behaviors leads to their reinforcement. Over time, as the individual experiences the benefits of being understood, the newly learned become more robust and are more likely to be used in place of previous behaviors.
The success of FCT lies in its evidence-based foundation and the to each person's unique communication needs. By focusing on reinforcing desired behaviors, FCT contributes to a fair and supportive environment for individuals with autism, aligning with the ideals of ensuring equitable opportunities for all children, as emphasized by the esteemed child psychiatrist Dr. David (Dan) R. Offord.
Moreover, the impact of positive reinforcement in FCT is not limited to the individual alone. It extends to educators and caregivers, providing them with effective tools to support the development of healthy communication patterns. As research and intervention programs continue to evolve, the goal remains to engage individuals with autism in meaningful social participation across all life domains, fostering mental health and community integration.

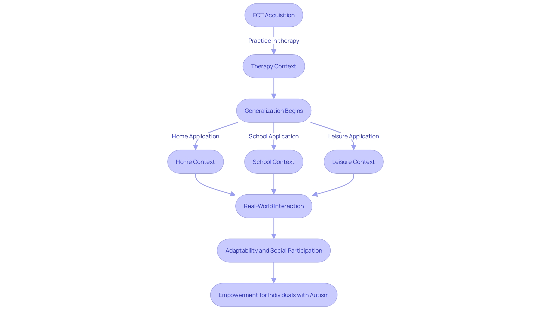
Understanding the breadth of is pivotal, as it moves beyond the clinical setting into the vibrant tapestry of everyday life. The essence of generalization lies in the fluid transfer of communication skills acquired through to a variety of contexts—be it at home, school, or during leisure activities—broadening the horizons for individuals with autism. To cultivate such adaptability, in diverse environments and encourage the practice of these newfound skills amidst the ebb and flow of real-world interactions.
This approach aligns with the wisdom of Dr. David (Dan) R. Offord, who championed equitable opportunities for all children, including those with disabilities, emphasizing the importance of their . are not isolated abilities but versatile tools that empower individuals with autism to navigate the complexities of and contribute to their communities, echoing the ongoing research affirming the capabilities of autistic individuals in various settings, including higher education.

(FCT) is a transformative approach that equips individuals with autism with essential , significantly bettering their lives. This evidence-based method has been proven to minimize challenging behaviors, fostering a conducive environment for and stronger interpersonal bonds. The ripple effect of these advancements extends to an improved for the individuals involved.
As we consider the broader implications of FACT, it's evident that its effects are far-reaching. The late Dr. David (Dan) R. Offord, a renowned child psychiatrist, emphasized the importance of creating equitable opportunities for children, especially those with disabilities, to participate actively in all life's arenas, such as school and community activities. This participation is vital for their mental health and serves as a foundation for fairness in society.
FCT aligns with this vision by addressing the unmet of , thereby reducing stress and empowering caregivers with effective strategies to support their development.
Furthermore, recent advancements in understanding autism and its presence in higher education reveal that while academic prowess can be a strength for autistic individuals, they often encounter unique challenges in social and environmental aspects. By implementing FCT, we can mitigate these challenges, promoting inclusion and participation in academic settings and beyond. This is critical as engaged, peaceful, and well-supported inclusion in is a primary determinant of mental health and equity.
In summary, FCT is not merely a communication tool; it's a pathway to creating a fairer, more inclusive society where individuals with autism can thrive in their educational pursuits, relationships, and community life.

is a transformative approach that equips children with autism with the vital communication skills necessary for their academic and social journey. Through FCT, children are taught to express their needs and thoughts in a manner that enhances their ability to engage with their peers and participate in educational activities, thus ensuring they do not miss out on the rich learning opportunities within the classroom setting. The strategic integration of FCT into school readiness programs not only fosters but also plays a significant role in the , paving the way for them to thrive in various aspects of life.
Empirical studies underscore the importance of , particularly those facing additional emotional and behavioral challenges. By embracing FCT, educators can provide a level playing field, echoing the sentiments of Dr. David (Dan) R. Offord, who emphasized the necessity for a fair race in the growth and development of all children, including those with disabilities. This foundation in communication is not just about meeting immediate educational needs; it's about nurturing mental health and contributing to the overall equity in society, by recognizing the unique value and potential these children bring to their communities.
Recent research highlights the critical nature of non pharmacological interventions like FCT, revealing that despite some studies' design limitations, the positive impact on children with autism is undeniable. The engagement in is a marker for mental health and serves as a cornerstone for equitable treatment. With a significant percentage of children with autism also contending with intellectual disabilities, the role of FCT becomes even more critical in but are given the support they need to succeed.
The evidence points to a clear trajectory—when children with autism receive the support they need through interventions like FCT, the entire educational ecosystem benefits. Educators are empowered with the tools to support student communication effectively, and students are given the resources to navigate their educational and social environments with confidence. The journey towards equitable education and social inclusion for children with autism is bolstered by FCT, making it an indispensable element in school readiness programs.

The synthesis of and forms the backbone of effectiveness. As collaborators in this process, parents and educators bridge the gap between therapeutic settings and the real-world environments of home and school. This partnership enables the consistent application of , reinforcing and solidifying the functional skills necessary for individuals with autism.
By taking an active role, caregivers and teachers not only foster communication skills but also contribute to the well-being and mental health of children with disabilities. In line with Dr. David (Dan) R. Offord's vision of a fair race for all children, including those with disabilities, such active participation is key to creating equitable opportunities for meaningful social engagement in various life domains. Research underscores the value of this integrated approach, suggesting that when educators are well-equipped to support the of students, particularly those with complex requirements like AAC, the outcomes are transformative.
The advancement of FCT is further supported by that facilitate communication, as seen in the success stories of children like Joshua Harris, whose communication breakthroughs have inspired international recognition and advocacy for inclusive education.
Functional Communication Training (FCT) is a transformative approach within Applied Behavior Analysis (ABA) that empowers individuals with autism to communicate effectively. By identifying the function of problem behavior, teaching functional communication responses, and implementing reinforcement strategies, FCT replaces challenging behaviors with constructive communication skills.
Through a comprehensive assessment and tailored interventions, FCT ensures equitable opportunities for individuals with autism to participate actively in educational and communal settings. The personalized approach of FCT promotes inclusion and enhances the quality of life for individuals with autism.
FCT is an evidence-based practice that enhances communication skills and reduces challenging behaviors. By creating structured environments, employing prompting techniques, and providing consistent reinforcement, FCT fosters meaningful communication exchanges and positive outcomes.
The impact of FCT extends beyond the clinical setting. Through generalization, individuals with autism can transfer their communication skills to various contexts, navigating social participation and contributing to their communities. By integrating modern technology, such as PECS or digital tablets, FCT revolutionizes communication and fosters inclusivity.
Incorporating FCT into school readiness programs enhances academic achievements and social integration for children with autism. By engaging parents and educators, FCT reinforces functional skills and creates a supportive environment for meaningful social engagement.
In conclusion, FCT is a transformative approach that empowers individuals with autism to communicate effectively. By replacing challenging behaviors with constructive communication skills, FCT promotes inclusion, enhances quality of life, and fosters equitable opportunities. Through tailored interventions, structured environments, and the involvement of parents and educators, FCT creates a more inclusive society where every individual has a voice and a chance to be heard.
What is Functional Communication Training (FCT)?
Functional Communication Training (FCT) is an approach used within Applied Behavior Analysis (ABA) to enhance the expressive communication skills of individuals with autism. It aims to replace problematic behaviors with alternative, socially acceptable methods of communication.
Why is FCT important?
FCT is important because it allows individuals with autism to express their needs, desires, and feelings effectively, reducing the occurrence of problematic behaviors and stress. This enhances their ability to participate actively in educational and communal settings.
What are the key components of FCT?
The key components of FCT include identifying the function of problem behavior, teaching a functional communication response, and implementing reinforcement strategies to encourage the use of appropriate communication.
How does FCT address the unique needs of each individual?
FCT is tailored to the individual's specific needs and capabilities. It involves selecting replacement behaviors that fulfill the same purpose as the problematic ones, thus allowing the individual to express themselves effectively.
What is a Functional Behavioral Assessment (FBA), and how is it related to FCT?
A Functional Behavioral Assessment (FBA) is an initial step in FCT that involves identifying the motives behind challenging behaviors. This assessment helps in creating personalized interventions for the individual.
Can FCT be used for nonverbal individuals with autism?
Yes, FCT can be adapted for nonverbal individuals by using alternative communication methods such as sign language, gestures, or Augmentative and Alternative Communication (AAC) systems.
What role does positive reinforcement play in FCT?
Positive reinforcement is used to encourage the use of replacement behaviors by providing rewards or incentives, which helps to strengthen the new communication skills and reduce reliance on problematic behaviors.
How are the skills learned in FCT generalized to various settings?
Skills learned in FCT are generalized by practicing them in different environments and situations, ensuring that individuals with autism can use their communication skills in all areas of life.
What are the benefits of FCT?
FCT reduces challenging behaviors, promotes social engagement, enhances interpersonal relationships, and leads to an overall improved quality of life for individuals with autism.
How can FCT be incorporated into school readiness programs?
FCT can be integrated into school readiness programs by teaching children with autism to express their needs and thoughts in a constructive manner, thus preparing them for academic and social integration.
What is the importance of parent and educator involvement in FCT?
Parent and educator involvement is crucial in FCT as it ensures the consistent application of communication strategies across different settings and supports the child's overall development and well-being.
How does technology support the implementation of FCT?
Technological advancements have led to the creation of tools that aid communication for those with complex needs, making FCT more accessible and effective for individuals with autism and those who support them.