Role-playing has become a wonderful tool in therapy, especially for children with Autism Spectrum Disorder (ASD). This engaging technique lets kids act out different social situations, helping them build essential skills for real-life interactions. By diving into the benefits of role-playing, caregivers and therapists can see amazing improvements in communication, emotional regulation, and social skills.
But here’s the thing: tailoring these role-playing activities to fit each child’s unique needs can be a bit tricky. It’s all about finding what works best for them and ensuring that these activities lead to meaningful outcomes. So, how can caregivers and therapists team up to make the most of role-playing in helping children with ASD develop their social skills? Let’s explore this together!
Role-playing in ABA therapy is a fantastic way for kids to act out different social situations and demonstrates how role-playing can help individuals with ASD improve their social skills. Imagine your child stepping into various roles, simulating real-life interactions they might encounter. Through these fun activities, children can practice their responses, learn the right social cues, and explore how role-playing can help individuals with ASD improve their social skills by developing empathy through seeing things from others' perspectives.
Often, skilled therapists guide these sessions, providing feedback and support while also facilitating group therapy focused on social skills. This group setting really helps kids connect and communicate better, building their confidence and relationships with peers. It’s crucial that the scenarios are relevant and beneficial for each child’s growth, making this approach even more effective.
Research shows that engaging in these simulated scenarios can improve social interaction skills by up to 40%! Plus, about 70% of kids see better communication and behavior after regular practice. For instance, one case study highlighted how kids who practiced scripted dialogues through role-playing significantly improved their ability to start and maintain conversations.
Therapists also emphasize how role-playing can help individuals with ASD improve their social skills, as it not only sharpens those skills but also helps kids manage their emotions, giving them the confidence to handle interactions. One therapist shared, 'Role-playing demonstrates how role-playing can help individuals with ASD improve their social skills by offering a safe space for kids to explore social interactions, allowing them to practice and enhance their skills in a nurturing environment.' This structured approach not only prepares kids for real-world interactions but also helps them engage more meaningfully with their friends.
Let’s explore this together! If you’re curious about how role-playing can benefit your child, we’re here to help you every step of the way!

Role-playing plays a vital role in illustrating how role-playing can help individuals with ASD improve their social skills. It creates a safe and structured space where they can practice essential interactions. Through this fun method, children learn how role-playing can help individuals with ASD improve their social skills, including:
By mimicking real-life situations, these interactive activities not only boost verbal and non-verbal communication skills but also significantly build confidence in group settings. Did you know that around 70% of kids who regularly engage in imaginative play show improvements in their behavior and communication? That’s pretty impressive! Plus, research shows that participating in these simulated scenarios can enhance social interaction skills by up to 40%. This really highlights how role-playing can help individuals with ASD improve their social skills by effectively assisting children in grasping social dynamics and managing their emotions during interactions.
For example, one case study found that students' independent work time increased from an average of 8 to 14 minutes after they took part in these activities. This suggests that role-playing can foster self-sufficiency and focus. And let’s not forget the role of caregivers! When caregivers are trained in ABA principles, they can really enhance the effectiveness of these interactions. With the right knowledge and skills, they create a stable and nurturing environment that boosts the success of these interventions.
Overall, acting out scenarios serves as a dynamic teaching tool that demonstrates how role-playing can help individuals with ASD improve their social skills. It equips young individuals for real-world interactions and improves their overall social competence. So, let’s explore this together and see how we can support our kids in their journey!

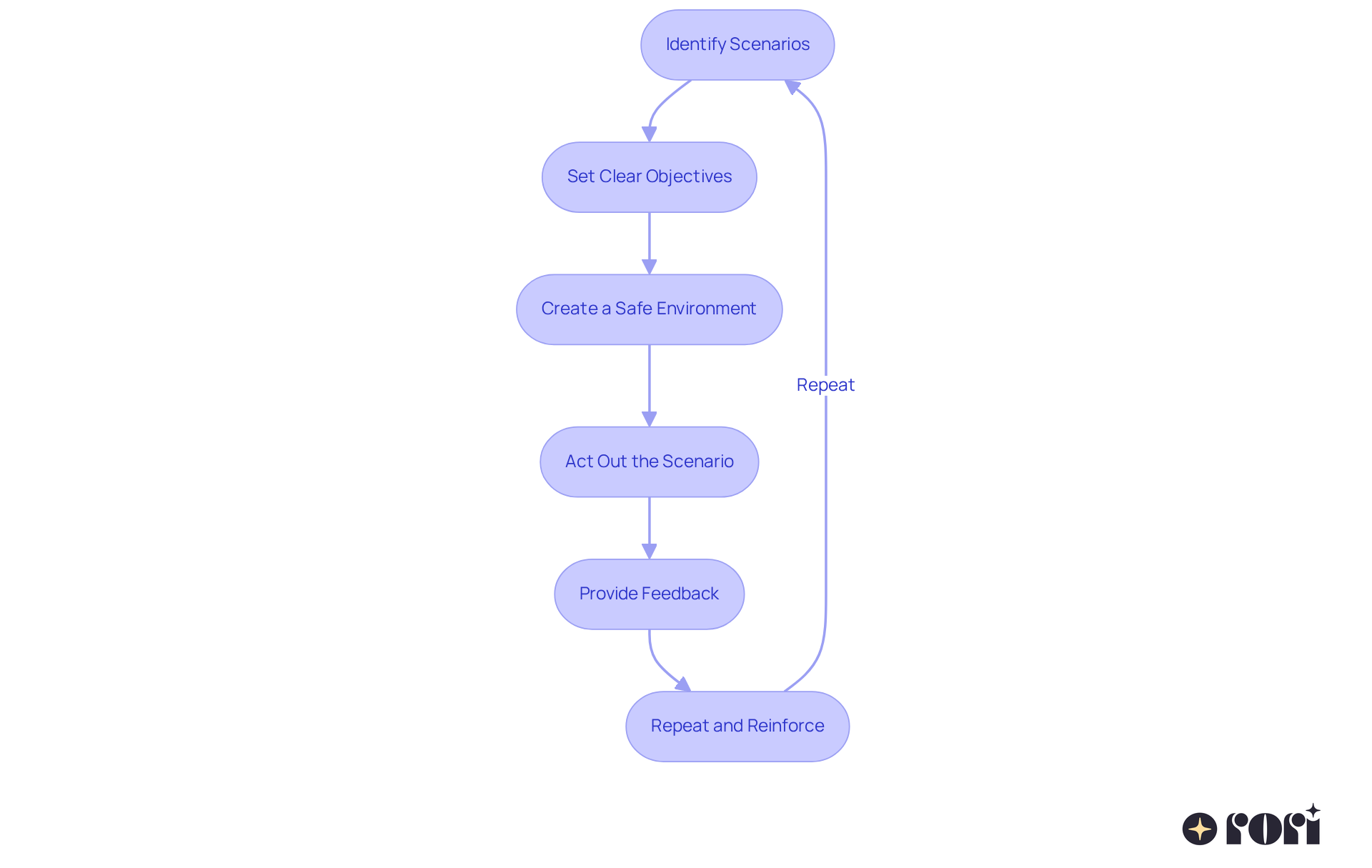
Implementing effective role-playing techniques in therapy can illustrate how role-playing can help individuals with ASD improve their social skills. Let’s explore this together! Here are some friendly steps to get started:
Identify Scenarios: Think about the social situations your child might face, like greeting a peer or asking for help. Choosing relatable scenarios helps make the learning experience more meaningful.
Set Clear Objectives: It’s important to define specific skills for your child to practice during the role-play. Whether it’s starting a conversation or expressing feelings, having clear goals keeps the focus sharp and purposeful.
Create a Safe Environment: Make sure the setting is comfortable and free from distractions. A cozy atmosphere allows your child to dive into the role-playing activity with confidence and ease.
Act Out the Scenario: Guide your child through the role-play, encouraging them to try on different roles and practice their responses. This interactive approach not only enhances engagement but also makes learning fun!
Provide Feedback: After the role-play, take a moment to discuss what went well and what could be improved. Celebrate the positives and offer gentle suggestions for growth-this is all part of the learning journey.
Repeat and Reinforce: Consistency is key! Regularly practicing these scenarios illustrates how role-playing can help individuals with ASD improve their social skills, solidifying their learning and boosting confidence in social interactions. The more they practice, the more natural it becomes.
Remember, you’re not alone in this journey. We’re here to help you every step of the way!

To effectively tailor role-play scenarios for ABA therapy, let’s explore some friendly strategies that can make a real difference:
Assess Interests: Start by discovering what sparks joy for the young person. When you create scenarios that resonate with their hobbies, it boosts engagement and motivation during role-play sessions.
Consider Developmental Level: It’s important to match the complexity of the scenarios with the individual’s developmental stage. Gradually increasing the challenge as they grow helps build confidence and skills.
Incorporate Real-Life Contexts: Think about using situations they might encounter in daily life, like playdates, school, or family gatherings. This relevance helps them practice essential social skills in familiar settings.
Collaborate with Parents: Involving parents in the customization process is key! Their insights into their child’s unique challenges and preferences ensure that the role-play scenarios are supportive and relevant. This partnership empowers caregivers with the knowledge to reinforce these strategies at home, promoting consistency and better behavioral outcomes.
Adjust Based on Feedback: Keep an eye on the child’s comfort and engagement during role-plays. Be ready to tweak things based on their feedback to keep motivation high and ensure a positive learning environment.
Employ Creative Methods: Have you thought about using virtual reality settings for practicing interpersonal skills? These immersive experiences can really enhance learning!
Highlight Cooperative Play: Incorporate elements of collaborative play into interactive scenarios. This can help strengthen peer connections among individuals on the autism spectrum.
By applying these tactics, therapists can create customized experiences that illustrate how role-playing can help individuals with ASD improve their social skills. Regularly acting out scenarios can demonstrate how role-playing can help individuals with ASD improve their social skills, leading to noticeable advancements in interpersonal abilities and emotional regulation. Research shows that around 70% of youngsters make significant progress in behavior and communication through consistent practice. As we know, 'simulated interactions in Applied Behavior Analysis (ABA) are essential for teaching social skills to young individuals, demonstrating how role-playing can help individuals with ASD improve their social skills.' Plus, when caregivers are educated on ABA principles, they can actively support their child’s development, leading to better outcomes and a more harmonious family dynamic.
Let’s explore this together!

To effectively assess and refine role-playing strategies in ABA therapy, let’s consider a few friendly steps:
Monitor Progress: Regularly track how the individual is doing during acting sessions. Focus on improvements in social skills and confidence. Observational assessments can really help you see how well your child interacts in everyday situations, giving you a clearer picture of their growth.
Collect Feedback: Don’t hesitate to ask for input from both your child and their parents about their experiences with the simulation activities. Understanding what they found helpful or challenging can guide future sessions and make them more engaging.
Assess Effectiveness: Take a look at the results of the acting scenarios to see if they’re hitting the mark. Are they helping with communication skills or easing anxiety in social settings? Research shows that regular practice can lead to significant improvements, with up to 90% of kids showing better behavior and communication skills through consistent activities when caregivers are involved.
Make Adjustments: Based on what you observe, tweak the role-playing scenarios, techniques, or goals to better fit your child’s changing needs. Personalizing scenarios to match their interests can really boost their engagement and willingness to learn.
Document Changes: Keep a detailed record of any changes you make and the outcomes you see. This documentation will not only help you plan future therapy sessions but also track your child’s progress over time, ensuring that the approach stays effective and responsive to their development.
By implementing these strategies, therapists can create a dynamic and supportive environment that nurtures social skills development in children with ASD. This ultimately helps them navigate social interactions more successfully. Let’s explore this together!

Role-playing is such a powerful tool for helping children with Autism Spectrum Disorder (ASD) enhance their social skills! By stepping into different roles and engaging in simulated interactions, kids not only practice essential social cues but also build the confidence they need to tackle real-world situations. It’s all about creating a supportive space where they can explore and experiment, leading to better communication and emotional regulation.
Throughout this journey, we see just how impactful role-playing can be for social skills development. Whether it’s through structured therapy sessions led by skilled professionals or customizing scenarios to fit each child’s unique needs, the benefits are truly remarkable. Research even shows that regular role-playing can boost social interaction skills by up to 40%! Many children also share their own stories of significant improvements in behavior and communication.
Embracing role-playing as a therapeutic strategy is crucial for nurturing social competence in children with ASD. When caregivers and therapists come together to implement these techniques, they’re opening doors to meaningful interactions and lasting relationships. Let’s keep exploring these methods, adapting them to fit individual needs, and celebrating every bit of progress along the way. Together, we can create a brighter, more connected future for our children with ASD!
So, let’s explore this journey together! We’re here to help you every step of the way!
What is role-playing in ABA therapy?
Role-playing in ABA therapy is a method where children act out different social situations to improve their social skills. It allows them to practice responses, learn social cues, and develop empathy by seeing things from others' perspectives.
How does role-playing benefit children with ASD?
Role-playing helps children with ASD improve their social skills, manage their emotions, and build confidence in interactions. It provides a safe space for them to explore social dynamics and enhances their ability to connect and communicate with peers.
What are some specific social skills that role-playing can help develop?
Role-playing can help children with ASD develop skills such as starting conversations, sharing, taking turns, and responding appropriately to social cues.
What is the impact of role-playing on social interaction skills?
Research indicates that engaging in role-playing scenarios can improve social interaction skills by up to 40%, and about 70% of kids show better communication and behavior after regular practice.
Can you provide an example of the effectiveness of role-playing?
One case study found that children who practiced scripted dialogues through role-playing significantly improved their ability to start and maintain conversations. Additionally, students' independent work time increased from an average of 8 to 14 minutes after participating in these activities.
How do therapists facilitate role-playing sessions?
Skilled therapists guide role-playing sessions by providing feedback and support, often in a group setting focused on social skills. This structured approach helps children connect better and enhances their relationships with peers.
What role do caregivers play in the effectiveness of role-playing?
When caregivers are trained in ABA principles, they can enhance the effectiveness of role-playing interactions by creating a stable and nurturing environment that supports the child's growth and success in social skills development.