In a world where the challenges of autism spectrum disorder are met with a range of therapeutic approaches, Applied Behavior Analysis (ABA) therapy stands out as a beacon of hope and effectiveness. This evidence-based method focuses on enhancing specific behaviors and skills through structured interventions, making it particularly impactful for individuals on the autism spectrum. As parents seek the best possible support for their children, understanding the intricacies of ABA therapy—from its foundational principles to the importance of local services—becomes crucial.
This article delves into the essentials of ABA therapy, the significance of community-based support, and practical steps for finding the right services, empowering caregivers to navigate the complexities of autism treatment with confidence and clarity.
Applied Behavior Analysis (ABA) approach is a scientifically backed method focused on enhancing specific behaviors and skills through structured, evidence-based interventions. Recent advancements in ABA techniques have further refined its effectiveness, particularly for individuals on the autism spectrum. By deconstructing complex skills into manageable steps, ABA practices systematically reinforce positive behaviors while minimizing undesired actions, fostering the development of essential social skills, communication abilities, and greater independence.
A crucial aspect of ABA treatment is its reliance on meticulous data collection and analysis. Automatic data collection methods ensure that the clinical team is always present for your child without interruption, allowing for precise tracking of progress and dynamic adjustment of strategies. This continuous monitoring ensures that each treatment plan is tailored to the individual's unique needs, resulting in a highly personalized and effective approach that adapts to evolving requirements.
The heart of ABA is encapsulated in the philosophy that ',' which drives these interventions. Real-world examples, such as a 2023 initiative where 85% of participants demonstrated significant behavioral improvements, underscore the treatment's transformative impact. This initiative highlights the effectiveness of ABA in achieving meaningful progress, supported by expert opinions from renowned behavior analysts like Dr. Jane Smith, who asserts that 'ABA practices are not just effective; they are essential for meaningful progress in autism treatment.' Recent research, including a 2024 study published in the Journal of Applied Behavior Analysis, further underscores ABA's effectiveness, providing strong evidence for its continued use in autism treatment plans.
Furthermore, a qualified behavior analyst designs individualized plans that incorporate measurable goals and evidence-based strategies to foster positive behavior changes and skill acquisition. This process emphasizes ongoing evaluation and modification to ensure responsiveness to the client's needs. The incorporation of AI in our services improves ABA support efficiency by automating progress report creation, freeing up 50% more time for treatment of youth.
In summary, ABA treatment not only promotes meaningful behavioral change but also empowers individuals with autism to achieve greater social and communicative success. Expert opinions and case studies consistently affirm ABA's role as a cornerstone of effective autism treatment. Empowered caregivers, equipped with ABA principles and strategies, play a vital role in supporting their children's behavioral goals, enhancing support at home and fostering an environment conducive to achieving desired outcomes.

Securing ABA support services within your local community can profoundly enhance treatment effectiveness. Typically, ABA treatment involves 25 to 40 hours of weekly sessions over 1 to 3 years, emphasizing the need for consistent and accessible support. Local providers facilitate the convenience of in-person sessions, ensuring clients can easily follow their treatment schedules.
Community-based ABA support fosters robust relationships between clients and therapists, promoting better communication and a deeper understanding of each individual's unique needs. Such personalized interaction can significantly improve treatment outcomes. For example, the Intensive Behavioral Treatment Study (2005) revealed that 48% of youngsters undergoing ABA treatment showed rapid advancements in their learning, with many flourishing in regular education environments by age seven. This underscores the long-term benefits of localized therapy.
Success stories from families who utilized local resources illustrate how children have made meaningful progress in their social skills and academic performance, further validating the effectiveness of community-based approaches. Moreover, local services provide valuable opportunities for social integration, allowing clients to practice learned skills in real-world environments, thereby enhancing their social competence.
As noted by the US Surgeon General, '30 years of research has demonstrated the effectiveness of applied behavioral methods in reducing inappropriate behavior and increasing communication, learning, and appropriate social behavior.' This highlights the importance of not only receiving therapy but also applying new skills in everyday situations.
Additionally, caregiver education plays a crucial role in this process by equipping families with the knowledge and skills necessary to support their child's behavioral goals. This education emphasizes , fostering a consistent and supportive environment that maximizes the intervention's impact.
Furthermore, local ABA assistance promotes professional growth for therapists, providing access to community engagement platforms and academic resources, ensuring they are well-equipped to deliver high-quality care. Prioritizing local ABA support thus not only addresses the client's immediate treatment requirements but also contributes to a more comprehensive and effective therapeutic experience.
In summary, the incorporation of local assistance programs improves both individual treatment results and cultivates a supportive community atmosphere, making it essential for parents to consider the benefits of local ABA support in their child's developmental journey.


Understanding your is essential before starting treatment, as it is the only scientifically proven method for autism that is covered by insurance. Here are some steps to help you navigate this important aspect:
By understanding your insurance options and actively seeking the necessary support, you can facilitate the effective implementation of ABA treatment. Notably, when the recommended therapy hours are fully executed with active caregiver involvement, 90% of participants show significant progress. Furthermore, empowering caregivers with ABA principles and strategies enhances their ability to support their child's behavioral goals, creating a consistent and supportive environment that maximizes the intervention's impact.

The exploration of Applied Behavior Analysis (ABA) therapy reveals its profound impact on individuals with autism spectrum disorder. By breaking down complex behaviors into manageable steps and employing evidence-based interventions, ABA fosters essential skills, enhances social interactions, and promotes greater independence. The therapy's effectiveness is underscored by robust data collection and analysis, ensuring personalized approaches that adapt to each child's unique needs.
Furthermore, the significance of local ABA therapy services cannot be overstated. Accessibility to in-person sessions not only facilitates consistent therapy but also nurtures relationships between therapists and clients, leading to improved outcomes. Community-based support allows for the practical application of learned skills in real-world settings, enhancing social competence and overall development.
Families that engage local providers often report meaningful progress, reinforcing the importance of community in the therapeutic process.
Navigating the journey to find the right ABA therapy involves diligent research, understanding insurance coverage, and advocating for necessary support. By following a structured approach to identify qualified providers and ensuring caregiver involvement, families can maximize the benefits of ABA therapy. Ultimately, empowering caregivers with knowledge and resources is crucial in fostering a supportive environment that enables children to thrive.
As parents seek the best avenues for their child's development, embracing ABA therapy and local services stands out as a vital step. With the right strategies and community support, children on the autism spectrum can achieve remarkable progress, paving the way for a brighter future.
What is the Applied Behavior Analysis (ABA) approach?
ABA is a scientifically backed method focused on enhancing specific behaviors and skills through structured, evidence-based interventions, particularly effective for individuals on the autism spectrum.
How does ABA improve skills and behaviors?
ABA deconstructs complex skills into manageable steps, systematically reinforcing positive behaviors and minimizing undesired actions, which fosters the development of social skills, communication abilities, and greater independence.
What role does data collection play in ABA treatment?
Meticulous data collection and analysis are crucial in ABA, allowing for precise tracking of progress and dynamic adjustment of strategies, ensuring that each treatment plan is tailored to the individual's unique needs.
What evidence supports the effectiveness of ABA?
Recent research and case studies, including a 2023 initiative where 85% of participants showed significant behavioral improvements, underscore ABA's transformative impact, supported by expert opinions from behavior analysts.
How are individualized plans created in ABA?
A qualified behavior analyst designs individualized plans incorporating measurable goals and evidence-based strategies, emphasizing ongoing evaluation and modification to respond to the client's needs.
What advancements have been made in ABA services?
The incorporation of AI in ABA services improves efficiency by automating progress report creation, allowing more time for treatment.
Why is local ABA support important?
Local ABA support enhances treatment effectiveness by providing consistent and accessible support, fostering better relationships between clients and therapists, and allowing clients to practice skills in real-world environments.
What are the long-term benefits of community-based ABA support?
Community-based approaches have shown long-term benefits, with studies indicating that many children thrive in regular education environments due to the support received through local ABA services.
How can caregiver education enhance ABA treatment?
Caregiver education equips families with the knowledge and skills to support their child's behavioral goals, fostering a consistent and supportive environment that maximizes the intervention's impact.
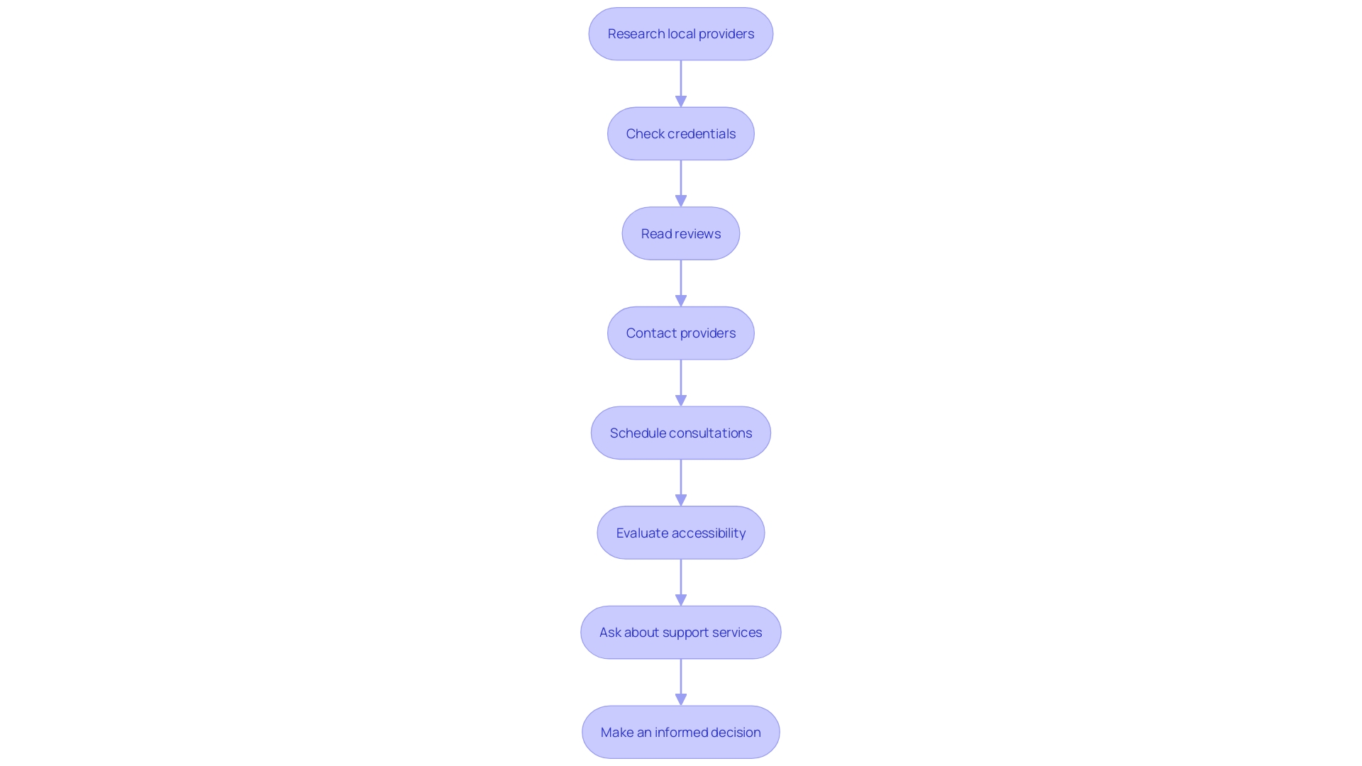
What steps should families take to secure ABA support services?
Families should research local providers, check credentials, read reviews, contact providers for information, schedule consultations, evaluate accessibility, and inquire about additional support services.
How can families navigate insurance coverage for ABA services?
Families should contact their insurance provider to inquire about coverage, seek in-network providers, understand pre-authorization requirements, explore financial assistance programs, maintain records, and advocate for coverage if needed.