When it comes to therapy for children with Autism Spectrum Disorder (ASD), role-playing stands out as a truly engaging tool. 🌟 It’s not just about having fun; this interactive approach helps kids develop essential social skills and boosts their emotional intelligence. Imagine your child confidently navigating social situations!
But here’s the thing: designing role-playing scenarios that truly resonate with each child’s unique experiences and interests can be a bit tricky. How can caregivers and therapists tap into the power of role-playing to create meaningful learning opportunities for children with ASD? Let’s explore this together!
By understanding the challenges and finding relatable ways to connect, we can make a real difference in our children’s lives. We’re here to help you every step of the way!
Incorporating role-playing into therapy sessions for social skill development in children with ASD is a dynamic and interactive method to help kids develop those all-important social skills. It creates a safe space where young ones can step into real-life situations, helping them navigate social interactions more effectively. Through pretend play, they can explore different roles, gain insights into various perspectives, and boost their emotional intelligence.
Did you know that studies show role-playing can lead to a 40% improvement in communication skills among kids with autism? That really highlights how effective this approach can be! Not only does it enhance communication abilities, but it also builds confidence, allowing kids to practice responses to tricky social situations. By acting out scenarios like greeting friends, sharing toys, or resolving conflicts, they learn to pick up on social cues and appropriate behaviors.
Therapists often emphasize the importance of tailoring role-play scenarios to fit each child’s interests and abilities. This customization keeps them engaged and optimizes their learning experience. For instance, using visual aids like scripts or storyboards can really help clarify expectations during these sessions.
There are some heartwarming case studies showing that kids who regularly engage in pretend play activities see significant improvements in their behavior and communication skills. This really underscores the value of incorporating role-playing into therapy sessions for social skill development in children with ASD. Incorporating role-playing into therapy sessions for social skill development in children with ASD has become a vital tool for helping kids build better social connections. Plus, incorporating role-playing into therapy sessions for social skill development in children with ASD as part of group therapy led by trained therapists can greatly enhance communication and relationship-building among peers.
This structured approach, rooted in Applied Behavior Analysis (ABA) therapy, focuses on the individual needs of each child. And when caregivers actively participate, it boosts the effectiveness of these sessions even more, leading to improved social skills and self-esteem for kids with ASD.
So, let’s explore this together! If you’re interested in learning more about how role-playing can benefit your child, we’re here to help you every step of the way!

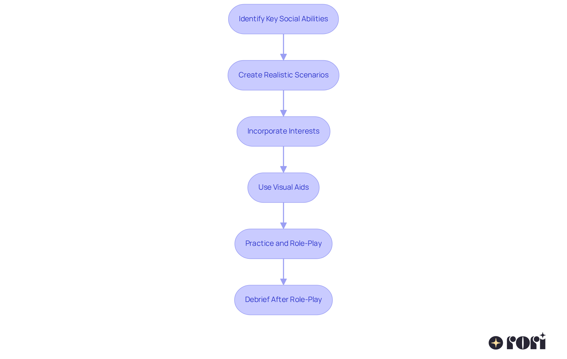
Creating successful interactive scenarios can be a game-changer for your child! Start by recognizing those typical social situations where they might struggle, like making friends, sharing toys, or joining in group activities. Here’s how you can craft impactful scenarios:
Identify Key Social Abilities: Think about specific skills to focus on, like starting conversations, taking turns, or expressing feelings. Research shows that incorporating role-playing into therapy sessions for social skill development in children with asd can significantly boost these skills.
Create Realistic Scenarios: Develop situations that mirror real life. For instance, set up a scenario where your child practices asking a friend to play or responding to a compliment. This kind of practice can really enhance their social interactions.
Incorporate Interests: Make the scenarios more engaging by including your child’s interests. If they love animals, why not create a scenario about visiting a pet store? Personal interests can spark motivation and make learning fun!
Use Visual Aids: Visual supports like pictures or scripts can help your child grasp the scenario better. Studies indicate that these aids can improve understanding and memory of social skills.
Practice and Role-Play: Let your child act out the scenario several times, giving them immediate feedback and encouragement. This practice is key to building their confidence and adaptability in social settings.
Debrief After Role-Play: After the role-play, chat about what went well and what could be improved. This reflection helps your child learn from the experience and reinforces their skills.
By following these steps, you can create scenarios that not only enhance your child’s social skills but also help them navigate interactions with newfound confidence. Let’s explore this together!

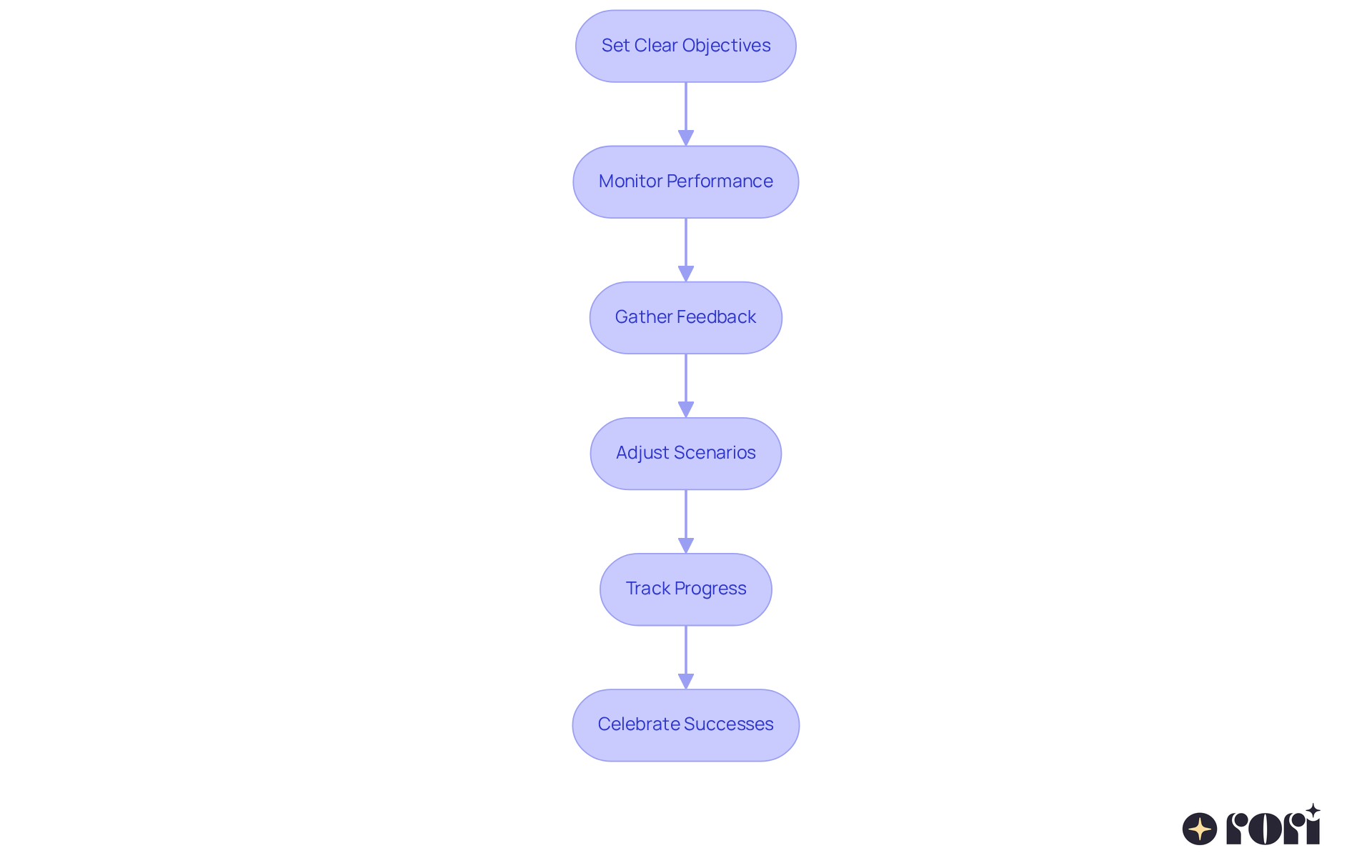
To really make interactive techniques work for kids with autism spectrum disorder (ASD), it’s super important to keep checking in and tweaking these methods based on how each child is growing. Here’s a friendly guide to help you along the way:
Set Clear Objectives: Start by figuring out what you want to achieve in your interactive sessions. Maybe it’s about improving eye contact, learning to ask for help, or practicing turn-taking in conversations. Setting these goals is a key part of creating a personalized plan that works.
Monitor Performance: During each session, jot down notes about how your child is reacting, how engaged they are, and how well they’re using the skills they’ve practiced. Keeping track of these details is crucial for seeing how they’re progressing and ensuring the techniques are effective.
Gather Feedback: After each session, have a chat with your child about their experience. Ask them how they felt during the role-play, what they found helpful, and any challenges they faced. This feedback is gold for making adjustments that can really boost the effectiveness of your approach.
Adjust Scenarios: Use what you’ve learned from observing and talking with your child to tweak the role-playing scenarios. If something seems too tough, simplify it a bit; if it’s too easy, make it a little more challenging. This flexibility is key to giving your child the support they need.
Track Progress: Keep a record of how your child is improving over time. This data-driven approach helps you spot patterns in their social skills development and highlights areas that might need a little extra attention. It’s all about making sure you can see the progress clearly.
Celebrate Successes: Don’t forget to celebrate your child’s achievements, no matter how small! Recognizing their progress can really boost their confidence and motivation, encouraging them to keep learning. Plus, empowering yourself with ABA principles and strategies can help you support your child’s goals even better.
By using these strategies, you can create a nurturing environment that helps your child develop essential social skills. Remember, you’re not alone in this journey-let’s explore this together!

Enhancing role-playing activities is essential, especially when incorporating role-playing into therapy sessions for social skill development in children with ASD, as it can be a rewarding journey! Let’s explore some resources and tools that can make these experiences more engaging and effective:
Visual Supports: Think about using visual aids like narrative stories, image cards, or scripts. These can really help kids grasp the scenarios better. Research shows that visual aids can boost understanding and memory of social skills in children with ASD.
Interactive Applications: Have you checked out apps designed for social skills training? Many of them include role-playing features that let kids practice social situations in a fun and captivating way. Data suggests that kids using these apps often show improved social interactions and emotional recognition.
Tabletop Games: Consider incorporating tabletop RPGs that promote interaction and teamwork. Games like Dungeons & Dragons can be tailored for kids with ASD, providing a structured yet flexible environment to enhance social skills and build connections.
Peer Involvement: Involving peers in role-playing activities can offer real-life practice and constructive feedback in a supportive setting. This kind of interaction is crucial for developing social competence and reducing feelings of isolation that many individuals on the autism spectrum experience.
Therapeutic Toys: Using puppets, dolls, or action figures to act out scenarios can make role-play more relatable and enjoyable for your child. These tools help bridge the gap between abstract concepts and real-life applications, boosting engagement.
Online Resources: Don’t forget to check out online platforms that offer free printable scenarios and guides! These resources can provide a treasure trove of ideas and frameworks to enhance your interactive activities, ensuring they’re both educational and fun.
By incorporating these strategies, you can see significant improvements in social skills. Many case studies highlight the positive impact of incorporating role-playing into therapy sessions for social skill development in children with ASD. So, let’s take this journey together and explore the possibilities!

Incorporating role-playing into therapy sessions for children with ASD is such a wonderful approach! It really helps kids develop those crucial social skills they need. This interactive method creates a safe space for children to practice real-life scenarios, enhancing their communication abilities, boosting their confidence, and helping them understand social cues more effectively.
Let’s dive into some key strategies for successfully implementing role-playing in therapy:
Ultimately, embracing role-playing as a therapeutic tool is essential for helping children with ASD navigate social interactions with greater ease and confidence. By actively participating in this journey and using the strategies and resources we've discussed, caregivers can truly make a profound impact on their child’s social skills development. The potential for growth and connection is immense! 🌟 The benefits of role-playing in therapy can lead to lasting improvements in the lives of children with autism. Let’s explore this together!
What is the role of role-playing in therapy for children with ASD?
Role-playing in therapy helps children with Autism Spectrum Disorder (ASD) develop social skills by creating a safe environment to practice real-life situations, enhancing their ability to navigate social interactions effectively.
How effective is role-playing in improving communication skills in children with autism?
Studies show that role-playing can lead to a 40% improvement in communication skills among children with autism, highlighting its effectiveness in enhancing communication abilities.
What are the benefits of role-playing for children with ASD?
Role-playing boosts children's confidence, allows them to practice responses to social situations, helps them learn to pick up on social cues, and improves their overall communication and behavior.
How should role-play scenarios be tailored for each child?
Role-play scenarios should be customized to fit each child's interests and abilities, which keeps them engaged and optimizes their learning experience.
What tools can enhance role-playing sessions in therapy?
Visual aids like scripts or storyboards can clarify expectations and enhance the effectiveness of role-playing sessions in therapy.
What evidence supports the effectiveness of role-playing in therapy?
Heartwarming case studies indicate that children who regularly engage in pretend play activities see significant improvements in their behavior and communication skills.
How does group therapy with role-playing benefit children with ASD?
Incorporating role-playing into group therapy led by trained therapists enhances communication and relationship-building among peers, contributing to improved social skills.
What is the structured approach used in role-playing therapy for children with ASD?
The structured approach is rooted in Applied Behavior Analysis (ABA) therapy, focusing on the individual needs of each child to enhance their social skills and self-esteem.
How can caregivers contribute to the effectiveness of role-playing therapy?
When caregivers actively participate in role-playing therapy sessions, it boosts the effectiveness of the sessions, leading to better social skills and self-esteem for children with ASD.