In the realm of Applied Behavior Analysis (ABA) therapy, attention extinction is a foundational technique used to reduce or eliminate behaviors that are reinforced by attention. This approach involves strategically withdrawing attention as a means of removing the reinforcement that maintains undesired behaviors. The targeted behaviors can range from mildly disruptive to severely harmful activities, making it crucial for practitioners and caregivers to effectively manage them for the safety and well-being of the child.
Recent advancements in ABA practices emphasize the importance of evidence-based interventions, reflecting the ongoing evolution of ABA therapy in response to scientific discoveries and the lived experiences of individuals with autism. With a focus on providing parents with valuable insights and empowering them with expert advice, this article delves into the concept of attention extinction, its application in ABA therapy, strategies for managing attention extinction bursts, and the involvement of parents and caregivers in the process. By understanding the complexities of behavior change and the need for holistic support, parents can navigate the challenges associated with attention extinction and foster positive outcomes for their children.
In the realm of , extinction is a foundational technique applied to reduce or eliminate behaviors that are reinforced by attention. The approach necessitates a strategic withdrawal of attention, effectively removing the reinforcement that maintains the undesired behavior. As a consequence, the frequency of the behavior gradually diminishes.
The targeted behavior can range from mildly disruptive to severely harmful activities, such as or property destruction. For practitioners and caregivers, managing these behaviors is critical to ensure the safety and well-being of the child. are tailored to each individual, striving to encourage while decreasing the reliance on negative behaviors.
Recent advancements in ABA practices underscore the necessity for . Updated guidelines from the Council of Autism Service Providers emphasize the importance of , reflecting the ongoing evolution of ABA therapy in response to both scientific discoveries and the lived experiences of individuals with autism.
This evolution is informed by both historic milestones and contemporary narratives within the ABA community. The early work of pioneers like Ole Ivar Lovaas, who reported substantial progress in children with autism through intensive ABA therapy, set the stage for today's nuanced approaches. Meanwhile, real-world applications, as exemplified by the case of Jadon Chard, illustrate the profound impact that tailored ABA interventions can have on a family's ability to manage challenging behaviors.
Moreover, the synthesis of research and practical insights has led to innovative methods such as the Interview Informed Synthesized Functional Analysis (IISCA). This approach, unlike traditional functional analyses, may incorporate multiple reinforcers within the same assessment session, allowing for a more comprehensive understanding of the individual's behavior.
As we navigate the complexities of ABA therapy, it's important to recognize that behavior change is a deeply individual process, and the pursuit of more neurotypical behavior can sometimes obscure the need for that encompasses both behavioral and mental health.
In , one of the critical strategies is , which involves the systematic withdrawal of attention-related reinforcers that maintain an individual's undesirable behavior. By withholding reinforcements like verbal praise or eye contact, therapists can effectively teach that certain behaviors no longer yield the attention they seek, thereby reducing the frequency of these behaviors.
Case Studies:
Statistics:
News:
Expert Insights:
These insights reflect the evolving understanding and application of ABA therapy, highlighting its complexity and the importance of tailoring interventions to the individual needs of those with autism.
When a reinforcement for a certain behavior is withdrawn in , individuals may initially respond with what's referred to as an '.' This phenomenon is characterized by a notable uptick in the , intensity, or even its duration. The reason behind this surge is the individual's to regain the attention or response that was consistently given prior to the .
The concept of an is critical in understanding how behaviors are shaped and maintained, and it underscores the complexity of .
When a child who is accustomed to receiving attention for certain behaviors, like tantrums or whining, no longer finds these behaviors reinforced, they may exhibit an . This phenomenon may manifest as an , such as more frequent or louder crying and more vigorous tantrums. Such bursts are an individual's response to the , akin to how people of all ages can become engrossed in their smartphones, seeking the reinforcement of social interaction or the dopamine rush of notifications, especially in scenarios where digital device use is common, such as among teenagers and commuters.
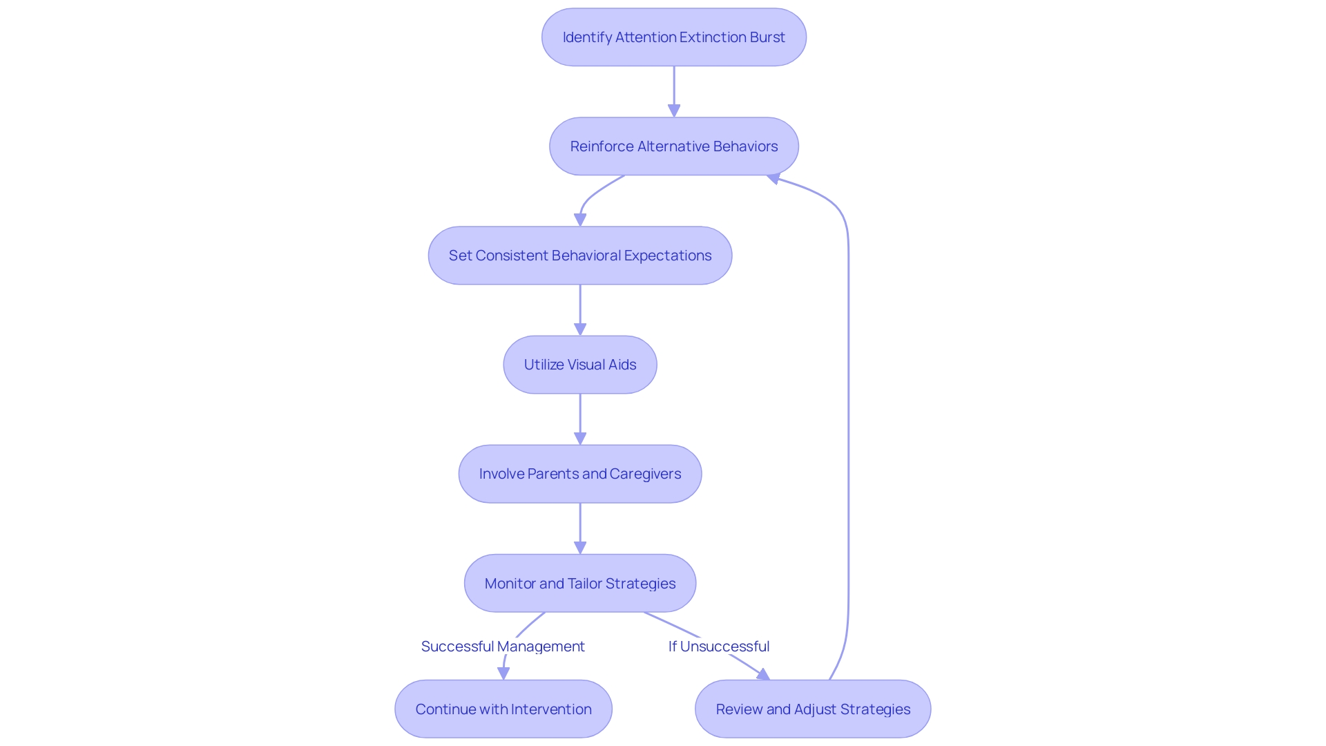
In , understanding and anticipating is crucial, since recognizing these patterns allows therapists and caregivers to stay the course and continue reinforcing alternative, .

Navigating bursts is a nuanced process that can be greatly enhanced by adopting the following methods:
These strategies, when implemented with expertise and tailored to each individual's needs, can significantly improve the management of attention extinction bursts. Notably, a New York state-licensed and Board-Certified Behavior Analyst with over a decade of experience emphasizes the importance of high-quality, coordinated care and the utilization of technology to streamline processes for providers and health plans. In light of this, incorporating technologically advanced tools and resources could further enhance the effectiveness of these strategies.
Moreover, recent statistics, such as those from an online parent survey, underscore the necessity for evidence-based approaches to address behavioral challenges, especially in light of increased behavior problems reported during periods of change like the pandemic.

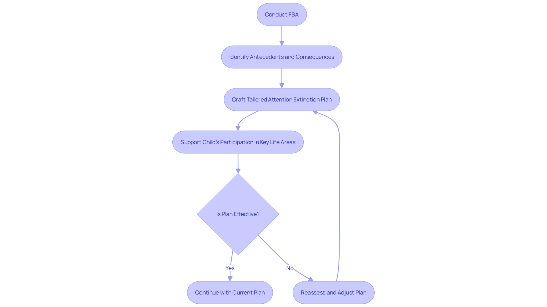
Prior to employing in ABA therapy, conducting a is a fundamental step. The FBA serves to unravel the underlying reasons for the behavior in question, pinpointing specific antecedents and consequences that uphold the behavior. This clarity is essential in crafting a tailored that is both effective and sensitive to the child's unique situation.
By understanding the child's needs and the factors contributing to their behavior, therapists can better support their participation in key life areas, such as school and community activities. In line with the ethos of Dr. David (Dan) R. Offord, who emphasized fair and supportive environments for children, especially those with disabilities, a well-conceived can be a vital part of ensuring equitable treatment and fostering mental health. This approach aligns with the principles of , which prioritizes understanding behaviors in the context of a person's history and environment over a latent disease model.
A New York state-licensed and Board-Certified Behavior Analyst notes the importance of to promote coordinated care and uphold best practices, indicating a broader trend in the field towards holistic and efficient treatment methodologies.

To effectively encourage desired behaviors and decrease unwanted attention-seeking behaviors, are key. These schedules deliver reinforcement consistently at predetermined times, which is beneficial in promoting positive behavior patterns. Such strategies are backed by a wealth of clinical knowledge and .
For example, behavior analysts often employ to identify problematic behaviors and craft targeted interventions. A noteworthy advancement in this field is the (IISCA), developed by Hanley et al. in 2014.
This innovative method, while similar in aim to traditional functional analyses, can assess multiple reinforcers within the same session, providing a comprehensive understanding of a child's behavior. This approach is particularly valuable in light of findings from a survey by Colizzi et al., which revealed an increase in during challenging times, such as the pandemic. By utilizing such reinforced assessment and intervention techniques, it is possible to ensure coordinated, effectively.
is a pivotal strategy employed within ABA therapy to promote desirable behaviors and decrease maladaptive ones. By prioritizing the reinforcement of that are diametrically opposed to the problematic behavior, and simultaneously withholding reinforcement for the latter, a significant shift in focus is facilitated. This approach guides individuals towards adopting more appropriate methods of interaction and communication, thereby reinforcing .
For example, instances where harmful behaviors such as head-banging or less socially acceptable actions like smearing food are targeted, it becomes crucial to train the individual in alternative, safer behaviors. The success of this technique is supported by practitioners with extensive experience in the field, who have seen firsthand the transformative effects of reinforcing positive behavior patterns, ultimately fostering a more harmonious interaction with their environment.
Moreover, this method's efficacy is not solely anecdotal; it is grounded in robust . The implementation of and analyses, such as the Interview Informed Synthesized Functional Analysis (IISCA), underpins the identification and reinforcement of adaptive behaviors. These assessments are designed to discern the underlying functions of behaviors, allowing therapists to tailor interventions that are both effective and personalized to the individual's needs.
The relevance and necessity of such interventions have become more pronounced with the increasing prevalence of . As the understanding of autism's spectrum nature deepens, personalized and function-based interventions like differential reinforcement remain pivotal in addressing the diverse needs of individuals with autism.
In light of these considerations, differential reinforcement stands as a cornerstone within ABA therapy, contributing to the goal of equipping individuals with the skills necessary for improved social integration and overall well-being.
To enhance the process of during , using becomes a cornerstone strategy. These supports encompass a wide range of tools, including that outline the sequence of activities, that signal the transition between tasks, and that help explain situational expectations and appropriate responses. By leveraging these visual aids, individuals undergoing ABA therapy are provided with consistent, clear guidance that helps them understand and adapt to the new reinforcement contingencies, facilitating a smoother transition and reinforcing desirable behaviors.
To effectively manage in , the engagement of both parents and caregivers is essential. They play a pivotal role in maintaining a consistent approach to attention extinction techniques, ensuring that the strategies therapists employ in sessions are also used at home. This collaborative effort is not just about consistency; it also equips parents and caregivers with the knowledge to teach and reinforce alternative behaviors to their children, thereby enhancing the therapy's effectiveness.
Open, clear communication, underscored by a foundation of trust, is fundamental in this partnership. Therapists are encouraged to articulate their commitment to the child's well-being and to actively listen to parents' concerns. Demonstrating an understanding of the unique cultural and contextual factors each family brings, therapists can adapt interventions accordingly.
Moreover, supporting parents and caregivers through ongoing practice helps fortify the strategies learned in therapy, bridging the gap between clinical sessions and daily life.
The challenges faced by families of children with autism are profound, and a trusting therapeutic alliance can alleviate some of this stress by ensuring that parents feel supported and capable. A board-certified behavior analyst with extensive experience emphasizes how crucial is, not just for the success of the therapy but also for the child's overall development in .
Recent studies highlight the negative impact of parental distraction—whether digital or otherwise—on the quality of parent-child interactions. Given the importance of engaged parenting in the development of children with autism, it's crucial for parents to minimize distractions, especially during therapeutic practices at home.
In conclusion, it is clear that when parents are well-supported, not only do they become more effective in reinforcing therapeutic strategies, but they also contribute significantly to their child's mental health and equitable participation in society. The collective efforts of therapists, parents, and caregivers are indeed the cornerstone of successful intervention and a fair chance for children with autism to thrive in their daily lives.

In the practice of applied behavior analysis (ABA), the technique of is pivotal. To facilitate this, it's essential to foster a context where individuals can comfortably express their emotions—a premise grounded in . Alongside this, is crucial, ensuring the method of attention extinction is uniformly applied across various environments and by all caregivers involved.
Such a steadfast approach is the cornerstone for achieving the set within .
To optimize the process of in , understanding and avoiding common pitfalls is key. Maintaining a uniform approach is essential, as inconsistency can lead to confusion and undermine the effectiveness of the intervention. Consistency should be upheld not only in the therapy setting but across all environments and by all individuals interacting with the person undergoing therapy.
Additionally, it is crucial to resist the urge to respond to attention-seeking behaviors. Any acknowledgment of these behaviors, even if intended to discourage them, can unintentionally reinforce them. A steadfast commitment to not providing attention during the extinction phase is necessary to effectively diminish these behaviors.
Moreover, it is important to incorporate into the therapy regimen. The absence of such alternatives can leave individuals without a positive outlet for their attention-seeking impulses. By teaching and reinforcing more desirable behaviors, therapists can guide individuals toward more productive and socially acceptable ways of interacting with their environment.
These principles are bolstered by the insights of experienced behavior analysts, such as a New York state-licensed and Board-Certified Behavior Analyst, who has emphasized the importance of . They have highlighted that not only focus on reducing challenging behaviors but also on enhancing communication and adaptive skills.
As we continue to advance our understanding of autism and its therapies, it is important to remember that each individual's needs are unique. The rising cases of autism and evolving definitions of the condition underscore the necessity for , ensuring that interventions are as effective and compassionate as possible.
When integrating the practice of , it's paramount to navigate the ethical landscape with care. This involves ensuring that the emotional health of individuals is prioritized, utilizing the most non restrictive methods available, and securing or legal guardians. Adhering to ethical guidelines and professional standards is not an option but a necessity to guarantee the safety and well-being of those receiving .
The , which views disability as a result of societal barriers rather than individual deficits, frames this ethical approach. It recognizes the role of social structures in defining disability and advocates for societal change to accommodate diverse abilities, rather than solely focusing on the individual to adapt (Baglieri et al., 2011; Siebers, 2011). This perspective is critical in ABA practices, promoting an environment where are involved in their treatment planning, and where interventions are respectful of their identity and human rights (Siebers, 2011).
Research has highlighted the prevalence of design flaws in intervention studies which may obscure their effectiveness and potential harm, emphasizing the necessity of rigorous critical evaluation (Angulo-Jimenez & DeThorne, 2019). This becomes especially relevant when considering the impact of ableism, which can lead to discriminatory practices that prioritize able-bodied individuals over those with disabilities, despite equal capabilities to perform job-related tasks (Rosqvist et al., 2020).
Given these considerations, it's clear that ethical practices in transcend mere protocol; they reflect a commitment to respecting the civil rights and social identity of autistic individuals, challenging ableist norms, and striving for a more inclusive society.
In conclusion, attention extinction is a foundational technique in ABA therapy that aims to reduce or eliminate attention-reinforced behaviors. Recent advancements emphasize evidence-based interventions and the complexities of behavior change.
Strategies for managing attention extinction bursts include reinforcing alternative behaviors, maintaining consistent expectations, using visual aids, involving parents and caregivers, and ongoing monitoring and tailoring.
Before implementing attention extinction, a functional behavior assessment is crucial to tailor the intervention. Reinforcement schedules, differential reinforcement, visual supports, and parental involvement enhance its effectiveness.
Maintaining emotional safety, consistency, and avoiding common mistakes are essential for successful attention extinction procedures. Ethical considerations prioritize emotional health, nonrestrictive methods, informed consent, and a social model of disability.
By understanding and implementing attention extinction techniques, parents and caregivers can effectively manage challenging behaviors and promote positive outcomes for children with autism. The collective efforts of therapists, parents, and caregivers are vital in providing support and fostering development.
In summary, attention extinction is a valuable tool in ABA therapy. By utilizing strategies, conducting assessments, and adhering to ethical guidelines, we can create a supportive environment for individuals with autism and help them thrive.
What is attention extinction in ABA therapy?
Attention extinction in ABA therapy is a technique used to reduce or eliminate behaviors that are reinforced by attention. It involves strategically withdrawing attention to remove the reinforcement that maintains an undesired behavior, which in turn decreases the frequency of the behavior.
Why is attention extinction used in ABA therapy?
Attention extinction is used to teach individuals that certain behaviors will no longer result in receiving attention, such as verbal praise or eye contact. This helps decrease the frequency of undesirable attention-seeking behaviors.
What are extinction bursts?
Extinction bursts are a phenomenon that occurs when reinforcement for a behavior is withdrawn. The individual may temporarily increase the behavior in intensity, frequency, or duration in an effort to regain the lost attention or response.
How are extinction bursts managed in ABA therapy?
Extinction bursts can be managed through strategies such as reinforcing alternative behaviors, maintaining consistent behavioral expectations, using visual aids, involving parents and caregivers, and ongoing monitoring and tailoring of the approach.
What is a Functional Behavior Assessment (FBA) in ABA therapy?
An FBA is an assessment process that identifies the underlying reasons for a behavior, pinpointing specific antecedents and consequences that maintain it. This information is crucial for creating an effective and sensitive attention extinction plan.
What is the Interview Informed Synthesized Functional Analysis (IISCA)?
The IISCA is an innovative approach in ABA that assesses multiple reinforcers within the same session, providing a comprehensive understanding of an individual's behavior. It allows for more personalized interventions.
What is differential reinforcement?
Differential reinforcement is a strategy that reinforces alternative, positive behaviors while withholding reinforcement for undesirable ones. This helps guide individuals towards adopting more appropriate behaviors.
How are visual supports used in ABA therapy?
Visual supports, such as visual schedules and social stories, provide clear guidance to individuals about new reinforcement contingencies, helping them understand and adapt to changes in their environment.
Why is involving parents and caregivers important in ABA therapy?
Involving parents and caregivers ensures that the strategies used in therapy sessions are consistently applied at home. This collaboration enhances the effectiveness of the therapy and supports the child's overall development.
What common mistakes should be avoided in attention extinction procedures?
Common mistakes include inconsistency in approach, responding to attention-seeking behaviors during the extinction phase, and not incorporating alternative positive behaviors into the therapy regimen.
What are the ethical considerations in applying attention extinction?
Ethical considerations include prioritizing the emotional health of individuals, using the least restrictive methods, securing informed consent, and ensuring interventions respect the identity and human rights of autistic individuals.
How does the social model of disability relate to ABA therapy?
The social model of disability views disability as a result of societal barriers rather than individual deficits. In ABA therapy, this model promotes interventions that respect the diverse abilities of individuals and advocates for societal change to accommodate different needs.