Discrete Trial Training (DTT) is a structured method within Applied Behavior Analysis (ABA) therapy that effectively teaches individuals with autism. By breaking skills into smaller, manageable parts, DTT provides focused learning through repetition and reinforcement. This approach can make a real difference in your child's learning journey!
What’s great about DTT is that it enhances learning outcomes. It does this by utilizing clear steps, encouraging active caregiver involvement, and ensuring systematic data collection. All of these elements work together to foster independence and improve the quality of life for children with autism. Isn’t that something we all want for our kids?
Let’s explore this together! If you’re looking for ways to support your child, DTT could be a valuable resource. We’re here to help you every step of the way!
Understanding how to effectively support a child's learning can feel overwhelming, especially for those navigating the complexities of autism. But don’t worry! Discrete Trial Training (DTT) within Applied Behavior Analysis (ABA) therapy provides a structured framework that breaks down skills into manageable parts, helping foster significant learning and independence.
As caregivers, you’re always seeking the best strategies to enhance your child's developmental journey. So, how can DTT be effectively implemented to maximize learning outcomes and ensure progress? Let’s explore this together! This article will delve into the essential steps of DTT, its benefits, and the vital role it plays in empowering children and their families.
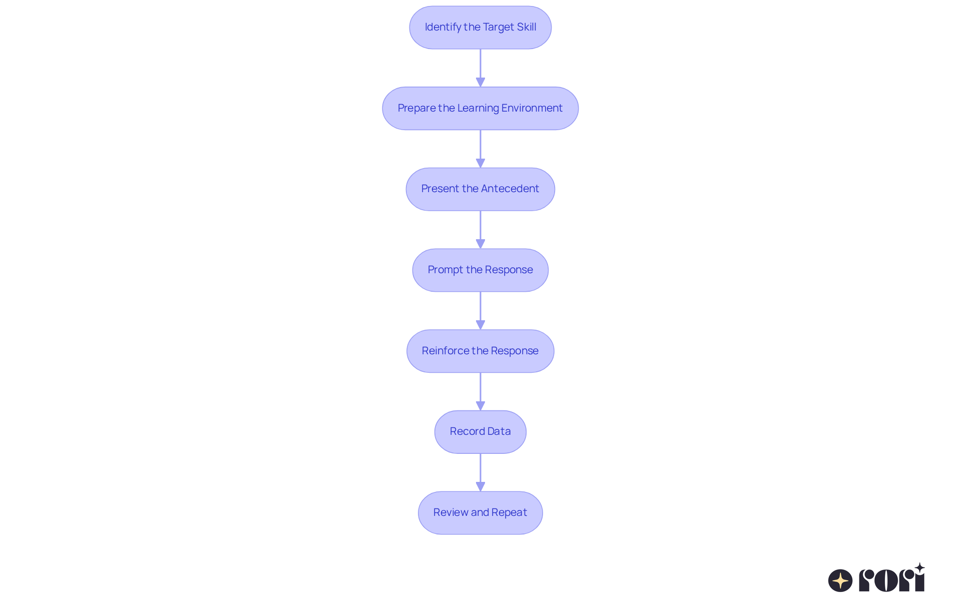
DTT in ABA therapy is a structured approach that assists individuals with autism in improving their skills. By breaking down complex abilities into smaller, manageable parts, DTT allows for focused learning through repetition and prompt feedback. Each trial has three key components: the antecedent (instruction), the behavior (response), and the consequence (reinforcement). This organized method not only teaches new skills that may not naturally occur in a young person's behavior but also clarifies expectations.
At Rori Care, our clinical leadership team—comprised of experienced experts passionate about neurodiversity and youth success—plays a vital role in implementing DTT in ABA therapy. They empower caregivers with ABA principles and strategies that support youth behavioral goals through active involvement and data collection. DTT in ABA therapy is particularly effective in enhancing learning outcomes, providing students with a consistent framework that boosts their focus and mastery of specific skills. For example, one parent shared how their autistic son benefited from early diagnosis and DTT interventions, significantly improving his developmental path and quality of life. This underscores the importance of timely, tailored interventions in autism care.
Recent studies show that the use of DTT in ABA therapy is effective in promoting learning and fostering independence. By using tangible reinforcements, DTT not only motivates young individuals but also builds their confidence as they master various tasks. As a systematic approach that breaks skills into small, distinct parts, DTT in ABA therapy stands out as a crucial resource in autism care strategies, helping youngsters thrive and acquire essential life skills while creating a supportive environment for families navigating the challenges of autism.
Let’s explore this together! We’re here to help you every step of the way!

DTT in ABA therapy is a structured method that significantly helps individuals with autism learn better. DTT in ABA therapy is a key component of Applied Behavior Analysis, which is the only scientifically validated treatment for autism that insurance will cover. This patient-centered approach adapts to each person's unique needs, ensuring that treatment plans are tailored based on progress and active involvement from caregivers.
Let’s break down the steps involved in DTT:
By following these organized steps, DTT in ABA therapy not only helps kids acquire skills but also encourages their independence and social interaction, making it a powerful tool. In fact, notable progress is observed in 90% of children when the recommended hours are fully implemented with active caregiver participation. This really highlights the importance of early intensive behavioral intervention (EIBI) for boosting verbal and social skills.
So, let’s explore this together! Remember, you’re not alone in this journey, and we’re here to help you every step of the way!

In DTT in ABA therapy, reinforcement and prompting strategies are essential for enhancing learning outcomes. 🌟
Reinforcement is all about positive encouragement! It’s crucial for motivating desired behaviors. Think of it as a pat on the back, whether it’s verbal praise, tangible rewards, or tokens that kids can later trade for something bigger. The key? Immediate reinforcement right after the desired behavior. This strengthens the link between the behavior and the reward, making it more likely to happen again.
Now, let’s talk about Prompting. Prompts are like friendly nudges that guide young learners toward the right response. They come in three flavors:
Gradually fading these prompts is super important. Why? It helps kids become more independent, allowing them to respond correctly on their own over time.
Current trends in prompting techniques highlight the need to tailor prompts to each child’s unique needs. This ensures they’re effective and supportive. For instance, using a hierarchy of prompts can help decrease support systematically as the young learner builds confidence and skills. Experts agree that effective prompting not only aids in immediate learning but also fosters long-term independence, a key goal of DTT in ABA therapy.
Examples of prompting techniques in ABA therapy include using visual schedules to help kids anticipate transitions and social stories to prepare them for new experiences. These strategies do more than just enhance understanding; they also build essential skills for navigating daily life.
Let’s explore this together! If you have questions or experiences to share, we’re here to help you every step of the way! 😊

To effectively evaluate the progress and effectiveness of Discrete Trial Training (DTT) programs, let’s follow these essential steps together:
Data Collection: It’s important to consistently document responses during DTT sessions, noting both correct and incorrect answers. At Rori Care, we’ve got your back with automatic data collection methods, ensuring our clinical team is always present for your child—no interruptions for data entry! All data is securely stored, anonymized, and deleted after analysis, giving you peace of mind. You can utilize various data collection methods, like frequency recording, duration recording, and latency recording. This systematic approach helps us identify learning patterns and areas that need a little extra attention in the context of DTT in ABA therapy.
Set Measurable Goals: Let’s define clear, measurable objectives for each skill being taught. This clarity makes tracking progress over time so much easier and ensures that goals are both attainable and specific.
Review Data Regularly: Don’t forget to analyze the collected data for DTT in ABA therapy! This helps us determine if the individual is mastering the target skills. Keep an eye out for performance trends, such as consistent improvement or periods of stagnation, which can guide our future instructional decisions in DTT in ABA therapy. Visual progress charts can be a great way to showcase accomplishments over time—what a motivational tool for both the youth and family!
Adjust Strategies as Needed: Based on the insights from our data analysis, be ready to tweak teaching strategies, reinforcement methods, or prompting techniques to better align with the learner's needs. Involving multiple observers in the evaluation process can really enhance interobserver reliability and data accuracy.
Involve Parents and Caregivers: We encourage parents and caregivers to actively participate in the evaluation process by sharing their observations from home. Their insights can provide valuable context and deepen our understanding of the child's progress in various settings. And let’s not forget to celebrate those small victories along the way—they keep motivation high and reinforce positive behaviors!
Let’s explore this together, and remember, we’re here to help you every step of the way!

Mastering Discrete Trial Training (DTT) in ABA therapy is essential for helping children with autism learn and grow. This structured approach breaks down complex skills into manageable steps, providing a consistent framework for teaching. By using clear instructions, immediate reinforcement, and tailored prompting strategies, caregivers can significantly enhance their child’s learning experiences and outcomes.
Throughout this article, we explored key elements of DTT, including its definition, the structured steps for implementation, and the importance of reinforcement and prompting strategies. The systematic evaluation of progress through data collection and parental involvement highlights how effective DTT can be in promoting independence and skill mastery among children. It’s encouraging to see a high percentage of children showing notable improvement when DTT is fully implemented—truly, the impact of this method is remarkable!
In conclusion, embracing DTT in ABA therapy isn’t just a method; it’s a vital tool that empowers children with autism to thrive. By actively engaging in this process, parents and caregivers can play a crucial role in their child's development, ensuring they receive the tailored support needed for success. The journey might have its challenges, but with the right strategies and commitment, every small victory is a step toward greater independence and confidence for the child. Let’s explore this together and celebrate those milestones!
What is Discrete Trial Training (DTT) in ABA therapy?
DTT is a structured approach used in ABA therapy that helps individuals with autism improve their skills by breaking down complex abilities into smaller, manageable parts for focused learning through repetition and prompt feedback.
What are the key components of a DTT trial?
Each DTT trial consists of three key components: the antecedent (instruction), the behavior (response), and the consequence (reinforcement).
How does DTT support skill acquisition in individuals with autism?
DTT teaches new skills that may not naturally occur in a young person's behavior and clarifies expectations, providing a consistent framework that enhances focus and mastery of specific skills.
Who implements DTT in ABA therapy at Rori Care?
The clinical leadership team at Rori Care, comprised of experienced experts passionate about neurodiversity and youth success, plays a vital role in implementing DTT in ABA therapy.
How does DTT empower caregivers?
DTT empowers caregivers by providing them with ABA principles and strategies that support youth behavioral goals through active involvement and data collection.
What are the benefits of using DTT in autism care?
DTT is effective in promoting learning, fostering independence, motivating young individuals with tangible reinforcements, and building their confidence as they master various tasks.
Can you provide an example of DTT's effectiveness?
One parent shared that their autistic son benefited from early diagnosis and DTT interventions, which significantly improved his developmental path and quality of life, highlighting the importance of timely, tailored interventions in autism care.
How does DTT create a supportive environment for families?
DTT helps youngsters thrive and acquire essential life skills while providing a supportive environment for families navigating the challenges of autism.