This article dives into how parents can effectively use tangible extinction in Applied Behavior Analysis (ABA) therapy to help reduce unwanted behaviors in their children. By withholding access to preferred items during those not-so-great moments, parents can teach their kids that such behaviors won’t lead to the outcomes they want. Sure, there might be an initial "extinction burst" where the behaviors seem to ramp up for a bit, but hang in there!
Let’s explore this together! Imagine your child throwing a tantrum for a toy. By not giving in, you’re showing them that this behavior won’t get them what they want. It’s all about consistency and patience. Remember, you’re not alone in this journey; many parents face similar challenges.
As you navigate this process, it’s important to stay connected with your child and understand their feelings. They might feel frustrated, and that’s okay! By being there for them, you’re building a strong foundation for positive behavior changes. If you’re looking for more resources or support, don’t hesitate to reach out. We’re here to help you every step of the way!
Navigating the world of behavior modification can feel overwhelming, especially for parents trying to make sense of Applied Behavior Analysis (ABA) therapy. One strategy that often comes up is tangible extinction, which can be a game-changer for reducing unwanted behaviors by simply withholding access to those highly coveted items. But let’s be real—implementing this technique can come with its own set of challenges, particularly when kids react emotionally at first.
So, how can caregivers tap into the benefits of tangible extinction while still being compassionate and supportive? It’s all about finding that balance! By understanding the emotional landscape of our children, we can create a nurturing environment that encourages positive behavioral changes. Let’s explore this together!
As we dive deeper, think about your own experiences. Have you ever faced a similar situation? Sharing these moments can help us connect and learn from one another. Remember, you’re not alone on this journey! We’re here to help you every step of the way!
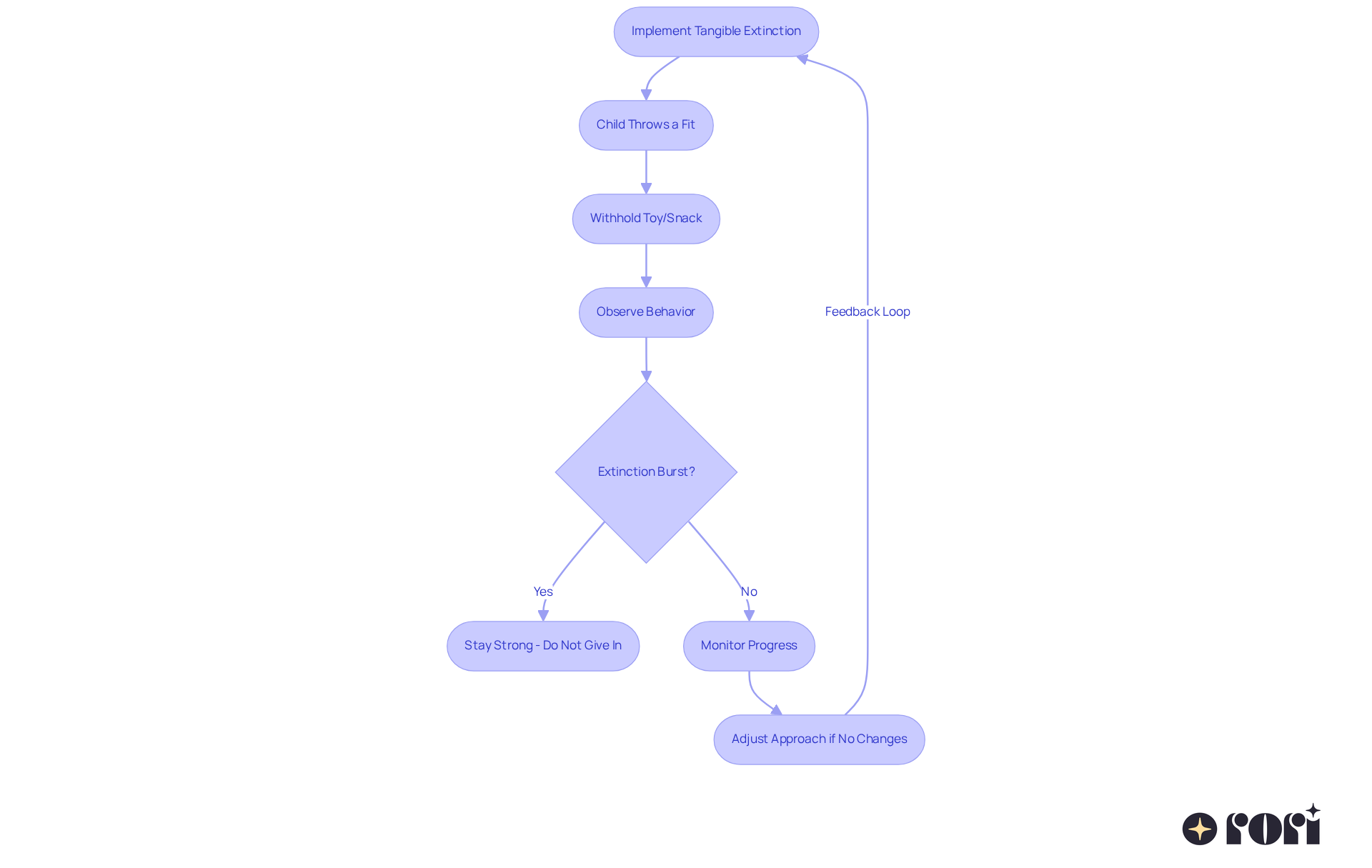
Tangible extinction aba is a behavioral strategy used in Applied Behavior Analysis (ABA) therapy to help reduce those pesky unwanted actions. It works by denying access to things kids really love, like toys or snacks. Imagine a child throwing a fit to get a toy; withholding that toy during the tantrum is one way to handle it. By not giving in, you can actually lower the chances of that tantrum happening again in the future.
Now, when you first start using tangible extinction aba, you might notice something called an 'extinction burst.' This is when the child might throw an even bigger tantrum, trying to get that toy back. It’s super important for caregivers to stay strong and not give in during this phase, as giving in can make the unwanted behavior even stronger. Keeping an eye on how your child behaves over time is key to seeing if this method is working. If you don’t see any changes, it might be time to tweak your approach.
Rori Care's care engine can really help with this process! It continuously looks at how your child is doing, spotting patterns in their behavior, and updating treatment plans based on what’s happening during sessions. Plus, combining tangible extinction aba with positive reinforcement for good behavior can really boost the effectiveness of this strategy. It encourages kids to develop better reactions to different situations.
Empowering caregivers with ABA principles and strategies is so important! Your active involvement and data collection can make a huge difference in achieving better behavioral outcomes for your child. Let’s explore this together! We’re here to help you every step of the way!

Concrete disappearance is all about understanding how certain actions are often driven by access to preferred items or activities. When a child associates specific behaviors with tangible rewards, they’re more likely to repeat those actions. By using tangible extinction aba, caregivers can intentionally withhold these rewards when undesirable behaviors pop up. This approach helps kids learn that throwing tantrums or acting out won’t get them what they want, which can lead to fewer outbursts over time.
But here’s something important to keep in mind: the ‘extinction burst.’ This is that tricky phase where you might see an initial spike in the intensity or frequency of those unwanted behaviors. It can be tough for both the child and the caregiver. During this time, kids might ramp up their efforts to get back to that favorite toy or activity. Understanding this phase is key; it helps caregivers stay consistent and patient, which is crucial for reducing those challenging behaviors in the long run.
For example, if a child throws a fit to get a toy, caregivers can practice concrete removal by holding off on giving the toy until the child calms down. Over time, the child learns that tantrums won’t lead to the desired outcome, which helps decrease those outbursts. Experts agree that while tangible extinction aba can work wonders, it’s essential to keep a close eye on things and maintain consistency across all environments. This ongoing check-in is vital to see how well the strategies are working and to make any necessary tweaks to the plan.
Uniformity is key! Caregivers, teachers, and anyone involved need to be on the same page, using the same strategies to reinforce the idea that unwanted behaviors won’t be rewarded. Plus, it’s important to be ready for some emotional responses from the child during this process. Withholding those rewards can sometimes lead to frustration or anger. As Akiva Topper wisely points out, "Reinforcement strengthens a behavior by providing a consequence that the individual finds rewarding, encouraging them to repeat the behavior."
By weaving these strategies into a personalized plan with clear goals, caregivers can boost their support and decision-making, ultimately leading to better behavioral outcomes for their kids. Let’s explore this together!

To effectively implement tangible extinction techniques, let’s break it down into some simple steps:
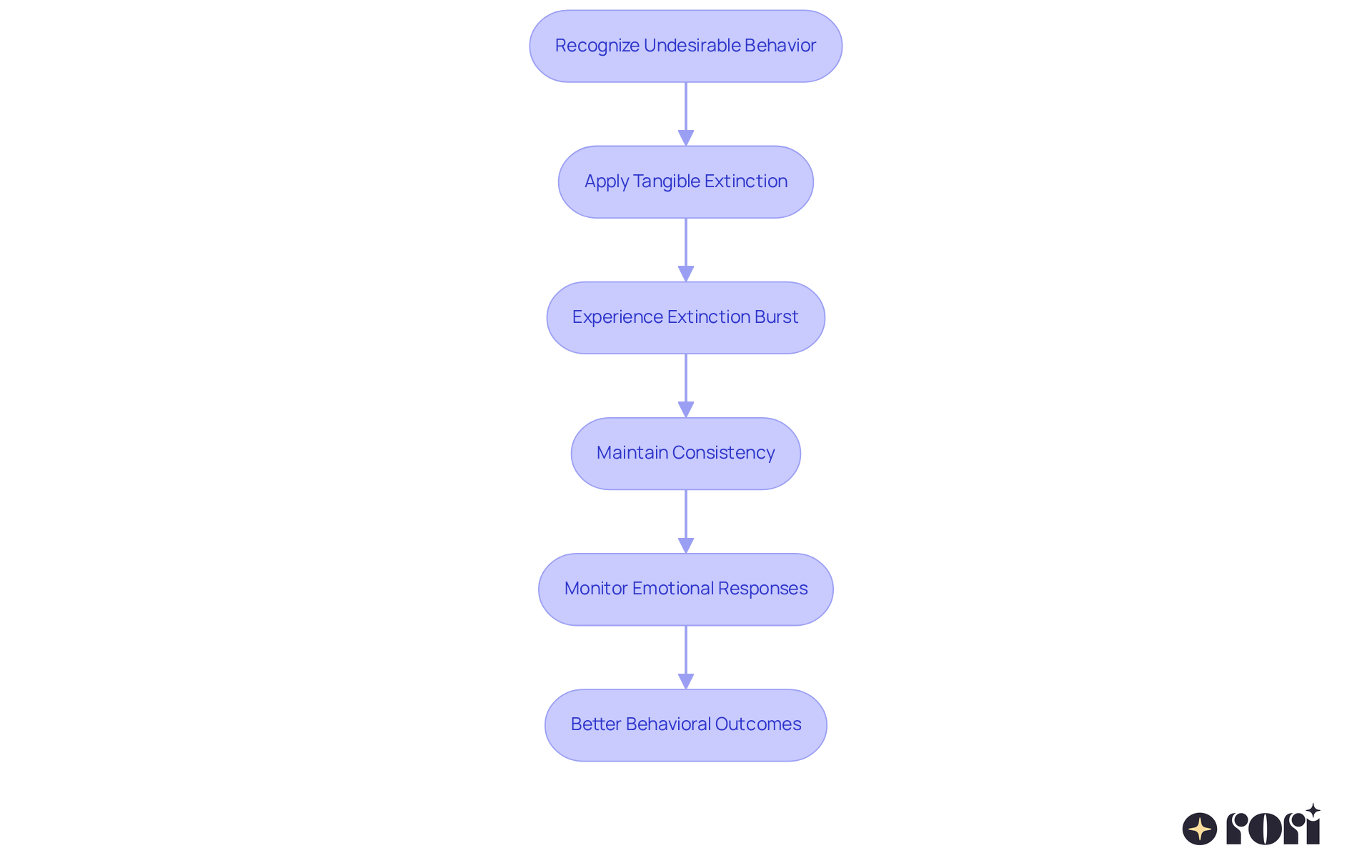
Identify the Target Action: Start by clearly defining the action you want to reduce. For instance, if your little one throws a tantrum to get a toy, that’s the behavior we’re addressing.
Identify the Reinforcer: Next, figure out what tangible item or activity is supporting that action. It could be a specific toy, a snack, or even some screen time.
Withhold the Reinforcer: When the unwanted action happens, it’s important not to give in to the desired item. So, if your child has a meltdown for a toy, hold off on giving it to them until they calm down. You might notice an initial spike in those tantrums—this is called an extinction burst. It’s just your child trying to regain access to what they want.
Be Consistent: Consistency is crucial here. Make sure all caregivers are on the same page and applying this technique uniformly. This helps create a stable environment, reducing anxiety for everyone involved.
Monitor Progress: Keep an eye on how things change over time. Take note of any shifts in frequency or intensity of those tantrums. Be prepared for some behavioral bursts as your child adjusts to these new expectations. Recognizing these bursts as a normal part of the tangible extinction aba in the learning process can help maintain a calm and supportive atmosphere, leading to more effective behavior modification.
Let’s explore this together! Remember, you’re not alone in this journey, and we’re here to help you every step of the way!

Tangible extinction aba can be a helpful technique in behavior modification, but it’s important to navigate potential challenges and ethical considerations with care.
Extinction Bursts: You might notice an increase in undesired behaviors at first before they start to decline. This is called an extinction burst, and it can be tough to handle. Staying calm and consistent during this phase is key to effective behavior management.
Emotional Responses: Withholding concrete rewards can lead to feelings of frustration or distress in your child. It’s essential to provide emotional support and reassurance to help them cope with these feelings. Remember, these responses are part of the process, and understanding this can create a more supportive environment.
Ethical Considerations: Your child's well-being should always come first. Make sure that using tangible extinction aba doesn’t lead to feelings of neglect or emotional harm. Finding a balance between behavior modification and compassion is crucial for fostering a positive learning experience.
Collaboration with Professionals: If you find challenges persisting, it might be a good idea to consult with a Board Certified Behavior Analyst (BCBA) or an Autism Care Specialist. Their expertise can help tailor the approach to fit your child’s unique needs, ensuring a more effective and compassionate intervention.
Let’s explore this together! Remember, you’re not alone in this journey.

Tangible extinction in Applied Behavior Analysis (ABA) can be a game-changer for parents wanting to modify their child's behavior effectively. By strategically withholding access to preferred items during those challenging moments, caregivers can help children understand that tantrums or outbursts won’t get them what they want. It’s not always easy, but with consistency and patience, this approach can lead to lasting behavioral improvements.
In this article, we’ve explored the process of tangible extinction, highlighting the importance of:
Monitoring progress and adjusting strategies based on what you observe is crucial, as behavior modification is a dynamic journey. Plus, integrating positive reinforcement alongside tangible extinction can really boost its effectiveness, creating a nurturing environment for our little ones.
Ultimately, using tangible extinction techniques isn’t just about cutting down on unwanted behaviors; it’s also about fostering emotional resilience and building a compassionate learning atmosphere. As parents and caregivers, working together with professionals and focusing on your child’s emotional well-being is key. Embracing this approach can lead to meaningful changes in behavior and a more harmonious home. Let’s explore this together! We’re here to help you every step of the way!
What is tangible extinction in ABA therapy?
Tangible extinction is a behavioral strategy used in Applied Behavior Analysis (ABA) therapy to reduce unwanted behaviors by denying access to highly desired items, such as toys or snacks, during instances of those behaviors.
How does tangible extinction work?
It works by withholding a desired item when a child exhibits unwanted behavior, like throwing a tantrum to get a toy. By not giving in, it aims to decrease the likelihood of that behavior occurring again in the future.
What is an 'extinction burst'?
An 'extinction burst' is a phenomenon that may occur when implementing tangible extinction, where the child initially reacts with an even bigger tantrum in an attempt to regain access to the desired item.
How should caregivers respond during an extinction burst?
Caregivers should remain consistent and not give in to the child's demands during an extinction burst, as giving in can reinforce the unwanted behavior and make it stronger.
How can caregivers monitor the effectiveness of tangible extinction?
Caregivers should observe the child's behavior over time to assess if there are any changes. If no improvement is noted, it may be necessary to adjust the approach.
How does Rori Care's care engine assist in the process?
Rori Care's care engine analyzes the child's behavior patterns and updates treatment plans based on observations during sessions, helping to enhance the effectiveness of the tangible extinction strategy.
Can tangible extinction be combined with other strategies?
Yes, combining tangible extinction with positive reinforcement for good behavior can enhance its effectiveness, encouraging children to develop better reactions to various situations.
Why is caregiver involvement important in ABA therapy?
Caregiver involvement and data collection are crucial as they significantly contribute to achieving better behavioral outcomes for the child. Active participation helps in implementing strategies effectively.