Applied Behavior Analysis (ABA) therapy is a widely used approach for individuals with autism, aiming to manage challenging behaviors and promote positive outcomes. One technique utilized in ABA therapy is response blocking, which strategically interrupts or prevents problematic behaviors to encourage the adoption of more appropriate actions. In this informative article, we explore the key components of response blocking, its effectiveness in behavior management, and its role in creating a fair and supportive environment for individuals with autism.
We also delve into the importance of promoting replacement behaviors, the physical prevention and interruption of behaviors, and the significance of consistency and clarity in implementing response blocking techniques. Additionally, we discuss the ethical considerations and limitations of response blocking, the benefits it offers, and the ongoing evaluation required to ensure its efficacy. Throughout the article, we aim to empower parents with valuable insights and expert advice, aligning with the informative, authoritative, and knowledgeable tone of voice that characterizes this article.
Applied Behavior Analysis (ABA) therapy utilizes various techniques to manage challenging behaviors often seen in individuals with autism. One such technique is response blocking, which involves the strategic interruption or prevention of a problematic behavior as it arises. By obstructing the behavior, the goal is to weaken it over time, encouraging the person to adopt more appropriate behaviors in its stead. This approach aligns with the principles of ABA, which focus on modifying behavior through consistent intervention and reinforcement.
The effectiveness of response blocking, and its role in ABA therapy, reflects the broader discussion on the impact of scientific methodologies on real-world applications. As individuals with autism exhibit a diverse range of behaviors and abilities, therapies like ABA must be adaptable and responsive to individual needs. The rise in autism diagnosis, as observed by Dr. Jan Blacher, underscores the importance of evolving our understanding and treatment approaches to accommodate this diversity.
Moreover, the concept of making the 'race fair' for children with disabilities, as posited by Dr. David (Dan) R. Offord, echoes the aim of ABA therapy: to support equitable participation in life's domains through tailored interventions. This sentiment is bolstered by the findings of Colizzi et al., which revealed an exacerbation of behavioral issues in individuals with autism during the pandemic, highlighting the necessity for adaptable and effective behavior management strategies like response blocking.
In the face of a growing need for such interventions, ABA professionals have been prompted to refine their talent acquisition and training practices, as noted by Doreen Granpeesheh of the Center for Autism and Related Disorders. This includes adopting more flexible work models, which not only attract better talent but also create an environment conducive to developing and implementing successful behavior management techniques.
Ultimately, ABA therapy, through methods like response blocking, strives to foster a for individuals with autism, enabling them to thrive across various settings, from the classroom to the community at large.
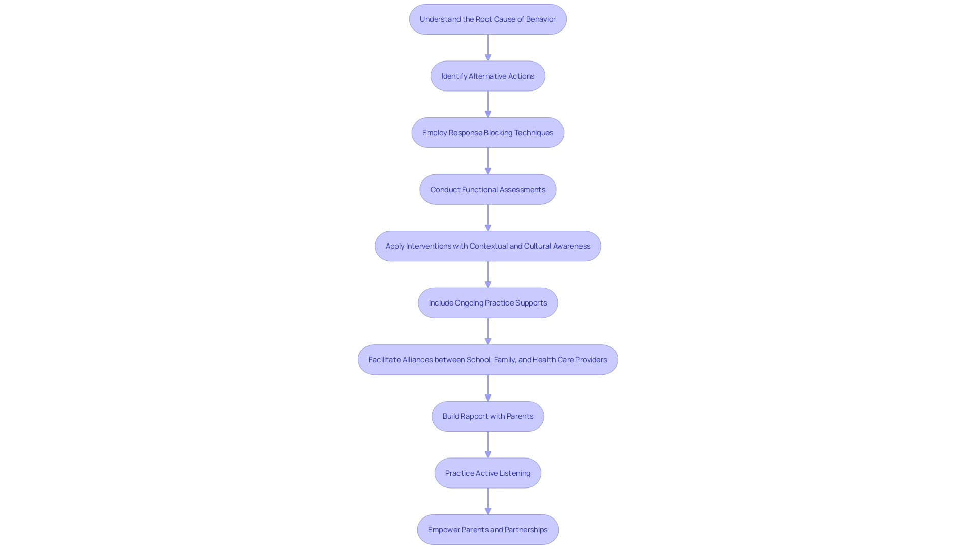
In the realm of applied behavior analysis (ABA) therapy, crafting an effective intervention strategy is pivotal, especially when addressing challenging behaviors that could hinder a child's progress. Essential to this process is a keen understanding of the root cause of the problematic behavior, as well as the identification of suitable alternative actions the child can learn to adopt. Consistency and precision in employing response blocking are imperative to prevent reinforcing the unwanted behavior. Moreover, employing functional assessments is instrumental in tailoring individualized treatment programs that cater to a child's unique needs.
To elucidate, let's consider a scenario where the goal is to , such as disruptive outbursts. Initially, an in-depth analysis of the behavior's function is conducted to comprehend its purpose and what the child gains from it. Subsequently, a set of positive behaviors is identified to replace the negative ones, thereby providing the child with a constructive outlet. Caregivers and therapists must uniformly apply response blocking techniques to avoid sending mixed messages that could otherwise reinforce the unwanted behavior. Lastly, functional assessments contribute to the creation of a personalized treatment plan, ensuring that the approach is not only effective but also respects the child's individuality and promotes their overall well-being.
This approach aligns with the larger concept of the social model of disability, which views disability as a result of societal barriers rather than solely an individual's impairment. By focusing on altering societal and environmental conditions, we can foster a more inclusive and supportive environment for individuals with disabilities. Consistent with this model is the incorporation of caregivers' perspectives and experiences, recognizing their crucial role in supporting their child's development and the importance of their active participation in the intervention process.

Response blocking is a critical strategy in behavioral intervention, particularly in preventing and curtailing problematic behaviors. It encompasses the use of physical guidance, signals, or obstructions to help an individual avoid engaging in unwanted actions. This practice not only diverts the individual from the problematic behavior but also steers them towards more positive and constructive alternatives.
The application of has been extensively studied, revealing its effectiveness in behavioral interventions. Notably, during the pandemic, when behavior problems in individuals with autism intensified, evidence-based techniques like response blocking became even more significant. Research by Colizzi et al. indicates that over a third of individuals with autism experienced heightened behavior issues, underscoring the need for effective intervention methods.
Innovative approaches such as the Interview Informed Synthesized Functional Analysis (IISCA) have been developed to identify the functions behind problem behaviors, enabling practitioners to devise more targeted and function-based interventions. Such developments have proven crucial in creating successful outcomes in both home and educational settings.
Moreover, the pursuit of interventions that can deliver support efficiently has led to the exploration of single-session interventions (SSIs). SSIs represent a shift from traditional multi-session therapy, offering a structured yet brief engagement with a provider or program. This model is particularly relevant in contexts where there is a shortage of mental health professionals or where traditional therapy is cost-prohibitive or inconvenient.
The efficacy of these approaches is not only theoretical but has also been demonstrated in practical settings. Partnerships with educational institutions, such as Laekjarskoli, have allowed for the real-world application and testing of these methods, yielding impressive results among students. These successes highlight the potential of response blocking and other behavioral interventions in contributing to mental health and education.
It is essential to critically evaluate such interventions to ensure their effectiveness and the extent of change they can effect. Concerns have been raised over the years regarding the quality and reporting of intervention research. The dialogue on these issues has been significantly shaped by the autism community, advocating for research practices that respect individuals with autism and address their unique needs.
The medical model's approach to disability, which emphasizes deficits and the need for 'cure,' has often overshadowed the importance of understanding disability through a more inclusive social model. This model views disability as a societal construct and calls for societal change rather than expecting individuals to conform to normative behaviors.
In summary, response blocking is part of a broader spectrum of evidence-based practices that support individuals with autism. Its role in redirecting behavior is enhanced by a comprehensive understanding of the individual's needs and the societal context in which they live, as well as by the ongoing pursuit of innovative and accessible intervention strategies.
When addressing challenging behaviors in individuals with autism, it is imperative to focus on nurturing that are both adaptive and functional. These behaviors offer healthier alternatives for expressing needs and desires, and their development is essential for effective communication and social interaction. The process involves careful teaching and consistent reinforcement, allowing individuals with autism to replace previously problematic behaviors with these new skills.
As Dr. Mary Barbera, an expert in autism therapy, explains, the goal is to enhance the lives of children with autism by providing them with tools to handle various behaviors, from reducing stimming to managing aggression. This aligns with the philosophy of Dr. David (Dan) R. Offord, who emphasized the importance of equitable and supportive participation for children with disabilities in all life domains.
Research in autism therapy, including the use of Applied Behavior Analysis (ABA), is continually evolving. Clinicians rely on the latest evidence from randomized controlled trials and other studies to determine the most effective interventions. This commitment to evidence-based practice is crucial for ensuring that individuals with autism receive the support they need to thrive in their communities and lead fulfilling lives.

When employing response blocking methods within ABA therapy, sustaining a consistent and clear approach is indispensable. The uniform application of these strategies is crucial in diverse environments and situations, enabling individuals to grasp the established expectations and outcomes. Moreover, articulating instructions and intentions with precision is pivotal, as it aids individuals with autism in comprehending the purpose and timing of the response blocking's implementation. This practice aligns with the principles of equity and mental well-being, advocating for the fair treatment of individuals with disabilities, as emphasized by Dr. David (Dan) R. Offord. It underscores the importance of equitable participation in all aspects of life, from education to community engagement, by recognizing their unique contributions and addressing their needs comprehensively.
To facilitate this, is essential. Open and attentive communication affirms to parents that their child's welfare is of paramount importance and that a collaborative approach to their child's development is valued. This echoes ASAN's advocacy for understanding co-occurring conditions and developing a spectrum of interventions that cater to the diverse needs of autistic individuals.
In recent years, the scientific community has witnessed a significant shift towards open science and rigor in research methodologies. This movement has fostered more robust findings and collaborations, as seen in the rapid advancements made during the pandemic. This evolution in research is also reflected in the transition from quasi-experimental studies to randomized controlled trials in autism research, ensuring that interventions are based on the most reliable evidence available.
One must consider the social model of disability, which positions disability as a social construct that requires a societal shift rather than solely individual adaptation. This perspective is crucial in ABA therapy, as it promotes the modification of settings to accommodate individuals rather than solely altering their behaviors. It champions the rights of individuals with disabilities as an integral part of their identity and advocates for systemic changes to foster inclusivity.
In conclusion, response blocking within ABA therapy should be approached with a consistent, clear, and equitable mindset, supported by strong parent-therapist partnerships and informed by rigorous, up-to-date research. This ensures not only the effective application of the therapy but also aligns with the larger goal of societal equity and mental health for individuals with autism.
When executing response blocking strategies within ABA therapy, a multifaceted approach is essential. Tactics range from physical prompts to redirecting attention towards alternative activities, verbal guidance, and the encouragement of appropriate behaviors through reinforcement. For instance, Joshua Garland and colleagues advocate for counterspeech, which can be applied to ABA by using communication to counteract negative behaviors with positive directives. Similarly, the experience shared about credit card number leaks on e-commerce sites warns of the potential unintended consequences of certain intervention methods, highlighting the need for careful strategy planning in ABA to avoid adverse effects.
A study by the DSP underscores the varied techniques in counterspeech, analogous to the diverse methods in ABA, tailored to each individual's needs. The importance of a personalized and flexible ABA program is echoed by the foundational pillars of ABA practice, including , goal setting, and consistent monitoring. This approach ensures that interventions are as effective and non-disruptive as possible.
Building a strong relationship with parents is also critical, as emphasized by experts who promote clear communication and active listening to gain trust and partnership. These principles are integral to ensuring that response blocking and other ABA techniques are administered effectively and considerately.
Moreover, the rising awareness and diagnosis of autism, as noted by Dr. Jan Blacher, necessitates that ABA techniques such as response blocking be adaptable to the evolving understanding of autism. This adaptability ensures that interventions remain relevant and beneficial for a diverse autism spectrum.
In summary, successful implementation of response blocking in ABA therapy requires a comprehensive, individualized approach that is sensitive to the unique needs of each child and their family, aligning with the broader goals of effective behavior support and management.

A pivotal step in addressing challenging behaviors through applied behavior analysis (ABA) is the initial functional assessment, which is indispensable in identifying the reasons behind a child's actions. This comprehensive evaluation focuses on discerning specific stimuli and outcomes that perpetuate such behaviors. Utilizing the insights gained, are crafted to effectively mitigate these issues. Reflecting on the words of the respected child psychiatrist Dr. David Offord, it's essential to ensure equitable and supportive participatory opportunities for children with disabilities, including those on the autism spectrum who may face heightened risks of social exclusion due to emotional and behavioral problems. By understanding the unique needs and strengths of these children, caregivers can create a nurturing environment that supports healthy development and family well-being. In line with current research emphasizing personalized treatment methods, such as network theory, it becomes clear that interventions must be adjusted to individual circumstances for lasting and effective outcomes. Schools and communities must forge strong alliances to foster an inclusive atmosphere, as demonstrated by initiatives supported by the Icelandic Technology Fund, where partnerships with educational and mental health organizations have yielded significant progress in addressing mental health challenges. This collaborative approach is essential in developing and implementing interventions that are not only evidence-based but also considerate of cultural and contextual factors, ensuring that each child's race is indeed fair.
For a robust and compassionate approach to autism therapy, it is essential that caregivers and professionals are well-versed in the foundations of Applied Behavior Analysis (ABA) and are equipped with the right training to administer response blocking techniques effectively. This specialized training is not just about understanding ABA principles but also involves mastery of the specific strategies that cater to the individual needs of children with autism. Equally important is the ability to meticulously collect and interpret data to track the child's progress and adjust interventions as necessary.
The Council of Autism Service Providers has underscored the importance of high-quality ABA implementation with their recent release of updated practice guidelines. These guidelines aim to standardize care and reinforce the effectiveness of ABA treatments, ensuring that children with autism receive the best possible support.
Furthermore, Dr. David (Dan) R. Offord's perspective on creating fair opportunities for children with disabilities resonates deeply with the ABA community. It is crucial to recognize the unique strengths and challenges that children with autism bring to their environments, and to alleviate chronic stressors that impede their participation in daily social activities. By doing so, we affirm their right to an equitable 'race' alongside their peers.
In line with this, there is a growing call within the autism community for interventions that are not only effective but respectful of the person's identity. The social model of disability encourages a shift in focus—from expecting individuals to conform to societal norms, to advocating for societal structures that accommodate diverse abilities and needs. This approach emphasizes the importance of involving autistic individuals and their families in treatment planning, fostering a collaborative and respectful therapeutic environment.
To encapsulate, go beyond mere procedural knowledge. It should encompass an empathetic understanding of the child's holistic experience and the societal context in which they live, ensuring that their path to development is met with equity and respect.
The process of collecting and analyzing data is vital in determining the efficacy of response blocking in ABA therapy. It involves meticulous tracking of behavioral incidents along with the corresponding interventions employed. This enables therapists and caregivers to assess the progress and adjust the therapeutic strategies as needed. For instance, the IISCA methodology, which is informed by comprehensive interviews, helps in developing tailored interventions that directly address the specific functions of challenging behaviors. By embracing such data-driven methods, we deepen our understanding of individual needs, which is crucial for advancing the precision and effectiveness of ABA interventions.

Response blocking is a technique used in behavioral therapy to reduce problem behaviors by interfering with the feedback that reinforces the behavior. It has been found particularly beneficial for individuals with autism, offering multiple advantages. Firstly, it can decrease the frequency of undesired actions by preventing the individual from completing them, thus not receiving the unintended reinforcement that often maintains these behaviors. Secondly, response blocking inherently encourages the emergence and strengthening of alternative, more appropriate behaviors by directing attention and effort towards them. Furthermore, it enhances safety by preemptively addressing potentially harmful behaviors, protecting both the individual and those around them. Lastly, by mitigating challenging behaviors, response blocking contributes to an improved quality of life for individuals with autism, allowing them to participate more fully and comfortably in various aspects of daily life, including educational and social settings. The technique aligns with the broader goals of promoting mental health and equitable support for , enabling them to bring their unique assets to their communities and reducing stress for their families.
Response blocking is a technique in applied behavior analysis (ABA) aimed at mitigating problem behaviors in individuals with autism. By consistently preventing or curtailing these actions, individuals learn that such behaviors are not effective in achieving their goals. This approach is grounded in evidence-based practices that determine the function of challenging behaviors and craft interventions tailored to those specific needs. According to Dr. David (Dan) R. Offord, a prominent child psychiatrist, creating an equitable environment for children, especially those with disabilities, is essential for their mental health and overall well-being. This is reinforced by recent shifts in research methodologies, with a growing preference for over quasi-experimental studies to validate the efficacy of interventions like response blocking. The ultimate aim is to promote the integration of autistic individuals into daily social activities within their schools and communities, thus avoiding the risk of exclusion that is particularly high among those with co-occurring emotional and behavioral problems.

In the realm of autism therapy, one of the valuable strategies employed is the use of response blocking techniques to encourage the cultivation of alternative, adaptive behaviors. This method involves gently steering the individual's focus toward more suitable activities, thereby reinforcing the adoption of replacement behaviors. Through this consistent guidance, individuals with autism can master more effective ways to fulfill their needs and realize their objectives. Embracing such techniques aligns with the tenets of educational approaches like the Treatment and Education of Autistic and Related Communication-Handicapped Children (TEACCH), which underscore the significance of consistency and visual learning for individuals with autism. By implementing structured classroom adjustments, educators can enhance both the learning experience and the broader outcomes for their students. For instance, by visibly outlining daily routines and establishing clear boundaries at learning stations, students can benefit from an environment that respects their unique learning styles. Integrating along with verbal directives or physical demonstrations can further solidify this learning process. This educational philosophy not only acknowledges the unique challenges faced by individuals with autism but also leverages their distinctive strengths to foster a more inclusive and equitable learning environment.
Understanding the critical need for safety measures for individuals with autism, particularly in managing challenging behaviors, is pivotal. Response blocking is a technique applied within this realm, serving to protect both the individual and others. It involves a direct intervention where potentially harmful or injurious behaviors are physically interrupted or stopped. This preventative strategy is not only about ensuring immediate safety but is also a step towards creating a consistently secure environment.
Supporting the effectiveness of such interventions, recent legislative developments, like the proposed House Bill 829 in Florida, emphasize the importance of training for those interacting with individuals on the autism spectrum. The bill recommends at least four hours of in-person instruction covering various aspects, including de-escalation and identification techniques. This initiative underscores the broader recognition of the unique safety needs within the autism community.
Moreover, the significance of safety measures is further highlighted by studies examining the efficacy of traffic control devices in promoting safer environments for people with autism. Research by Srinivasan et al. revealed that notably decrease car crashes compared to traditional yellow signs, emphasizing the impact of visual aids on safety.
The urgency of addressing safety is also driven by alarming statistics indicating that autistic children are at a drastically higher risk of injury-related death—40 times greater than their non-autistic peers. This stark figure underscores the need for tailored safety education and measures to protect this vulnerable group.
Echoing this sentiment, the Kevin and Avonte Program focuses on preventing wandering and elopement, high-risk behaviors that can lead to tragic outcomes. With substantial funding allocated to this program, there is a concerted effort to enhance public awareness, establish community partnerships, and develop robust emergency protocols and alert systems.
This collective approach to safety—encompassing legislation, research, and community initiatives—demonstrates a growing commitment to addressing the challenging behaviors associated with autism with the utmost seriousness and dedication.
Implementing response blocking techniques in applied behavior analysis (ABA) therapy requires careful ethical consideration to ensure that the rights and dignity of the individual are upheld. The use of such techniques must always be respectful and humane, bearing in mind that they may not be universally applicable or effective for every person or situation. The , which views disability as a construct influenced by social, political, and cultural factors, guides this ethical approach by emphasizing the respect for individuals as part of a diverse society that should accommodate all its members. Response blocking, when applied inappropriately, can raise concerns about equity and justice in healthcare, as well as the potential for it to become overly restrictive or even counterproductive. It is essential to critically evaluate the use of response blocking within the broader context of an individual's treatment plan, ensuring that it aligns with best practices and the evolving understanding of disability and autonomy.

Understanding and integrating the into ABA therapy is crucial for evolving practices to support autistic individuals effectively. The social model views disability as a result of societal barriers and discrimination, rather than an issue inherent to the person. This perspective emphasizes the need for societal change to accommodate individuals with disabilities, rather than expecting them to adapt to a world not designed for them. In the context of ABA therapy, this approach advocates for less intrusive interventions initially, such as response blocking, only when absolutely necessary and as part of a tiered system of supports that prioritizes the individual's dignity and autonomy.
Consistent with this model, ongoing assessments are vital to ensure that interventions remain suitable and beneficial for the autistic person. The cultural model of disability also contributes to this understanding by highlighting how cultural contexts influence the perception and treatment of disability. Together, these models provide a framework for professionals to reflect upon their practices, ensuring they are aligned with civil rights and social justice principles.
This is particularly relevant in light of recent shifts in the field, as noted by Doreen Granpeesheh, who speaks on the necessity of adapting talent acquisition strategies to accommodate the diverse needs and preferences of ABA professionals. Moreover, Dr. Jan Blacher's observation of the increasing autism diagnosis rates points to a broader understanding of the spectrum, reinforcing the need for interventions that are as diverse as the autistic population itself.
Research critiques have pointed out that many intervention studies for autistic children have design flaws that limit our understanding of their effectiveness and potential for harm. This highlights the importance of quality and transparency in research to respect the rights and dignity of autistic individuals. The Autistic Self Advocacy Network (ASAN) echoes this sentiment, advocating for the development of interventions that optimize outcomes across the lifespan and for research into the biology of co-occurring conditions in autism.
In light of these considerations, it becomes clear that ABA therapy must be flexible, individualized, and continuously evaluated to foster positive outcomes for autistic individuals. This requires a commitment to understanding the complex interplay of genetic, environmental, and social factors that shape the autism experience.
When implementing response blocking techniques in ABA therapy, attention to detail and a thoughtful approach are essential. Mistakes such as inconsistency or unclear instructions can hinder progress, while a lack of focus on reinforcing alternative behaviors can lead to missed opportunities for improvement. To enhance the effectiveness of these techniques, it's crucial to maintain . This involves explicitly expressing a commitment to the child's well-being and forming a collaborative partnership with parents. Active listening plays a significant role in building trust and ensuring that caregivers' concerns and suggestions are valued.
Consistent implementation of response blocking is equally important, as it helps establish reliable patterns that individuals with autism can understand and predict. To track progress and make necessary adjustments, ongoing data collection is indispensable. Furthermore, the context of disability has evolved from being seen as a deficit within an individual to a social construct. This shift underscores the importance of adapting ABA practices to support autistic individuals in a way that respects their identity and challenges social injustices.
Recent advancements in autism treatment guidelines emphasize the need for high-quality ABA implementation. The new standards set by the Council of Autism Service Providers highlight the critical nature of precise and ethical ABA practices. As the understanding of autism deepens, with recognition of the diverse presentations and abilities among individuals on the spectrum, tailoring interventions to meet each person's unique needs becomes ever more important.

In conclusion, response blocking is a valuable technique used in ABA therapy to manage challenging behaviors in individuals with autism. It strategically interrupts or prevents problematic behaviors, promoting the adoption of more appropriate actions. Key components include understanding the root cause of behaviors, promoting replacement behaviors, and ensuring consistency and clarity in implementation.
Response blocking is effective in behavior management, weakening problematic behaviors and encouraging the development of more desirable actions. It utilizes functional assessments to tailor individualized treatment programs, aligning with the social model of disability by promoting inclusivity and support.
Physical prevention and interruption of behaviors are essential in response blocking. This technique diverts individuals from unwanted actions and redirects their attention to positive alternatives. Research highlights its effectiveness, particularly during times of heightened behavior issues like the pandemic.
Promoting replacement behaviors is crucial in addressing challenging behaviors. By nurturing adaptive alternatives, individuals can express their needs and desires in healthier ways. Consistency and clarity in implementation are key, along with building strong relationships with parents and involving them in the intervention process.
Ethical considerations and ongoing evaluation are important in response blocking. Techniques must respect the rights and dignity of individuals with autism, and continuous assessment ensures effectiveness. Training and support for caregivers and staff are vital for successful implementation.
In conclusion, response blocking is an effective technique in ABA therapy for managing challenging behaviors in individuals with autism. It creates a fair and supportive environment, aligning with the goals of promoting mental health and equitable support. By understanding key components, promoting replacement behaviors, ensuring consistency and clarity, and considering ethical considerations and ongoing evaluation, response blocking empowers individuals with autism to thrive in their communities and lead fulfilling lives.
What is response blocking in ABA therapy?
Response blocking is a technique used in ABA therapy that involves interrupting or preventing a problematic behavior as it occurs, with the aim of reducing it over time and encouraging more appropriate behaviors.
How does response blocking align with ABA principles?
Response blocking aligns with ABA principles by modifying behavior through consistent intervention and reinforcement, thereby weakening unwanted behaviors and promoting positive change.
Why is response blocking considered important in ABA therapy?
Response blocking is important because it offers a direct and immediate means of addressing challenging behaviors, which can be critical for individuals with autism who may exhibit a diverse range of behaviors.
What are the key components of effective response blocking techniques?
Effective response blocking techniques involve understanding the root cause of the behavior, applying the intervention consistently and precisely, and identifying suitable alternative actions for the individual to learn.
What role does consistency play in response blocking?
Consistency is crucial in response blocking to prevent reinforcing the unwanted behavior and to help the individual understand the connection between their actions and the consequences.
What are some strategies for implementing response blocking?
Strategies may include physical prompts, redirection to alternative activities, verbal guidance, and positive reinforcement of appropriate behaviors.
How does a functional assessment influence response blocking in ABA therapy?
A functional assessment identifies the reasons behind a child's actions and helps tailor strategies to effectively mitigate challenging behaviors, ensuring interventions are individualized and effective.
What is the importance of training and support for caregivers and staff in ABA therapy?
Training and support ensure that caregivers and professionals correctly understand and implement ABA principles and response blocking techniques, leading to more effective interventions.
Why is data collection and analysis important in ABA therapy?
Data collection and analysis are vital for evaluating the efficacy of response blocking, tracking progress, and making necessary adjustments to the intervention strategies.
What are the benefits of using response blocking techniques?
Benefits include reducing the frequency of undesired actions, encouraging alternative behaviors, enhancing safety, and improving the quality of life for individuals with autism.
How does response blocking contribute to the reduction of problem behaviors?
By consistently preventing or curtailing problem behaviors, response blocking teaches individuals that these behaviors are ineffective, leading to their reduction.
How does response blocking promote alternative behaviors?
Response blocking redirects the individual's focus toward more suitable activities, reinforcing the adoption of replacement behaviors that are more effective for fulfilling their needs.
What are the safety considerations associated with response blocking?
Response blocking can protect individuals by interrupting potentially harmful behaviors, contributing to a consistently secure environment for both the individual and those around them.
What are the ethical considerations and limitations when applying response blocking?
Ethical considerations include ensuring respect for the individual's rights and dignity, avoiding overly restrictive measures, and recognizing that response blocking may not be suitable for every person or situation.
What is the least restrictive alternative principle in ABA therapy?
The least restrictive alternative principle advocates for using the least intrusive interventions first and employing more restrictive measures like response blocking only when absolutely necessary.
How are ongoing evaluations important in ABA therapy?
Ongoing evaluations ensure that interventions remain suitable and beneficial for the autistic person, reflecting the need for flexibility and continuous reassessment in therapy.
What common mistakes should be avoided when implementing response blocking?
Avoiding inconsistency, unclear instructions, and neglecting to reinforce alternative behaviors are common mistakes that can limit the success of response blocking.
What best practices should be followed in ABA therapy?
Best practices include clear and open communication with parents, consistent implementation of techniques, ongoing data collection, and adapting interventions to meet the unique needs of each individual.