Total Task Chaining in ABA Therapy: Empowering Individuals with Autism
Total Task Chaining, a methodical approach within Applied Behavior Analysis (ABA) therapy, offers valuable insights into imparting complex skills to individuals with autism. By breaking down multifaceted skills into smaller, digestible segments, learners can conquer one step at a time, fostering a structured and conducive learning environment. This evidence-based technique not only aids in behavior modification but also addresses behaviors that may hinder educational and home life success.
As we navigate challenging times, such as the pandemic, this individualized and function-based intervention becomes even more essential, particularly for individuals on the autism spectrum who may experience exacerbated behavioral issues.
In this article, we will explore the benefits of Total Task Chaining, how it works, the role of task analysis, and a step-by-step guide to implementing this approach effectively. We will also compare Total Task Chaining with other ABA therapy techniques, discuss the importance of individualizing the approach for effective learning, and highlight the significance of promoting generalization and independence. Additionally, we will emphasize the need for monitoring progress and making adjustments to ensure the continuous improvement and well-being of individuals with autism.
Join us as we delve into the world of Total Task Chaining, providing parents with valuable insights and empowering them with expert advice.
stands out as an instrumental approach within Applied Behavior Analysis (ABA) therapy, particularly for imparting . By dissecting a multifaceted skill into smaller, digestible segments, learners can focus on conquering one step at a time. Mastery of each component is a prerequisite for advancing to subsequent stages, fostering a .
, such as the Interview Informed Synthesized Functional Analysis (IISCA), underscore the technique's validity by determining the underlying functions of behaviors. This methodical progression not only aids in but also addresses behaviors that may hinder educational and home life success. The significance of such is further highlighted during challenging times, such as the pandemic, which exacerbated behavioral issues in over a third of individuals on the autism spectrum.
As scholarly research from January 2018 to June 2023 indicates, the application of concurrent-chains arrangements in behavior-analytic studies emphasizes the preference for interventions that yield observable changes in socially significant behavior. The social model of disability further enriches this approach by framing disability within a contextual social construct, advocating for practices that evolve in tandem with ABA support for autistic individuals. Thus, is not merely a teaching technique but a reflection of a larger commitment to understanding and tailoring interventions to the unique needs of those with autism.

In , is an approach that systematically assists individuals on the autism spectrum in acquiring through a series of manageable steps. By providing explicit instruction and breaking down tasks into smaller, more digestible components, this method helps lessen the potential for feeling overwhelmed while boosting the chances of a .
A notable example of the effectiveness of this technique is found in the use of concurrent-chains arrangements. These arrangements involve presenting two or more independent schedules simultaneously, which leads to the terminal link—where the actual intervention takes place—only after a response to the initial link. This setup has been particularly useful in and has been applied in numerous studies within the period of January 2018 to June 2023.
Furthermore, experts in the field, like a New York state-licensed and Board-Certified Behavior Analyst with over ten years of clinical experience, have emphasized the importance of employing that promote best practices and high-quality, coordinated care. This underscores the evolving nature of , where traditional methods are being enhanced by technology for more effective outcomes.
Amid the clinical progression, it's vital to consider the perspectives of those receiving the therapy. Adults with autism often report mixed feelings about the outcomes of ABA therapy, noting that while certain behaviors may align more with societal norms, it does not necessarily equate to an improved quality of life, and can sometimes lead to burnout or mental health issues. This points to the necessity of balancing therapeutic goals with the long-term well-being of individuals undergoing ABA therapy.
The evolution of ABA strategies, including , continues to be informed by ongoing research and the integration of innovative technologies aimed at improving the therapy experience and outcomes for both individuals with autism and their caregivers.

is a methodical approach to , particularly effective in mastering . It dismantles a sophisticated skill into manageable pieces, teaching and reinforcing each one before seamlessly connecting them into a cohesive whole. This technique not only simplifies learning but also promotes independence as individuals gain proficiency in each segment before advancing to the next.
For instance, consider the comprehensive approach of an earnings report. It begins with a detailed analysis, highlighting key aspects and then proceeds to answer pivotal questions, such as assessing if the company has met or exceeded analyst expectations and identifying potential risks and opportunities. Similar to how an earnings report is methodically structured, arranges the into clear, logical segments leading to a well-rounded understanding of the full task.
Moreover, the effectiveness of Total Task Chaining is mirrored in the success of platforms like YNAB (You Need A Budget). YNAB breaks down the budgeting process into straightforward, actionable steps, encouraging users to allocate every dollar a job. This step-by-step guidance simplifies the complex process of , making it easier for users to achieve their financial goals.
This educational principle is also supported by the , which evaluates training effectiveness in several stages, including . It's the culmination of these steps that demonstrates the tangible impact of learning on real-world tasks.
Reflecting on the insights from industry experts, we understand that learning is often a compound of witnessing examples set by others, practicing ourselves, and receiving feedback. These components, though seemingly straightforward, are crucial for our progress and are the foundation of Total Task Chaining.
Finally, studies on AI and productivity tools, such as Microsoft's Copilot, have shown that breaking tasks into smaller parts significantly enhances execution speed without compromising quality. This reinforces the concept of Total Task Chaining, suggesting that when tasks are deconstructed into smaller, more manageable steps, individuals can not only learn more effectively but also perform tasks with greater efficiency and accuracy.
is an intricate process that necessitates a methodical approach to deconstruct s into manageable steps. At the heart of this process is , which serves as a foundational element by dissecting a skill into its constituent behaviors, ensuring each one is addressed with precision. By applying a framework of objectives, intents, strategies, and techniques, not only pinpoints the prerequisites for mastering a skill but also facilitates a .
For instance, the intent to simplify data in Task Analysis might involve strategies like aggregation or segmentation, ultimately executed through specific techniques. This multi-layered approach is essential, as highlighted in the TaskLAMA dataset's task graph, which presents a visual breakdown of a complex task into nine distinct steps. These steps are connected by temporal dependencies, forming a directed acyclic graph known as a Task Graph, where each node represents a step, and edges denote the sequence in which they should be undertaken.
Moreover, Task Analysis is informed by the principle that , as noted by Allen and Peikoff (2001), who asserted the inverse relationship between mental preoccupations and task completion. By clarifying each action within a task, individuals can focus on execution rather than planning, thus streamlining the process of achieving the task at hand.
In the realm of , the distinction between planning and executing decisions becomes apparent. Effective Task Analysis anticipates this by offering a blueprint that guides analysts through critical decision-making moments, helping them avoid arbitrary choices and focus on meaningful actions, whether it's specifying a model formula or considering alternative statistical models.
In summary, Task Analysis within is an essential practice that ensures each component of a is taught systematically, enabling a clear path from learning prerequisites to with confidence. It's a strategic approach that has proven its efficacy in various applications, from simplifying to structuring complex tasks into actionable steps.

To tackle complex tasks effectively, it's essential to apply a that breaks down the overwhelming whole into manageable parts. This method, often likened to , involves several critical steps.
Firstly, pinpoint the sophisticated skill you aim to impart. This might be anything from organizing a multifaceted project to mastering a technical ability. The key is to have a clear end-goal in mind, akin to transforming a single-crop field into a flourishing wildflower meadow, which can be encapsulated in a succinct project title such as 'Sow Wildflowers in the Meadow.'
Proceed by dissecting the task into smaller, actionable segments. This is similar to laying out a comprehensive list of tasks for a large-scale endeavor, such as , where each part of the project requires meticulous planning and execution.
Once the steps are identified, teach each one independently. Start with the initial step, ensuring it is learned thoroughly, employing prompts and positive reinforcement if necessary. This mirrors the process of managing a complex rehabilitation project, where each task, no matter how small, is addressed with attention and precision.
As mastery of each step is achieved, begin to connect them sequentially. This might involve teaching a second step and integrating it with the first, phasing out prompts gradually to foster independence. This stepwise linkage is crucial, mirroring the systematic approach used in where tasks are completed one after another, building towards the project's completion.
Continue this process, chaining steps together until the entire task can be performed independently. The ultimate goal is for the individual to execute the entire skill set fluidly and without support.
Lastly, ensure the skill is adaptable across various settings and with different materials. This generalization ensures the skill is robust and versatile, much like ensuring that a system works in diverse conditions, as demonstrated by a couple managing land rehabilitation in New York's Hudson Valley, who have tested and refined their system in a challenging living environment.
By utilizing this methodical approach, complex tasks become less daunting and more achievable, paving the way for successful and project completion.

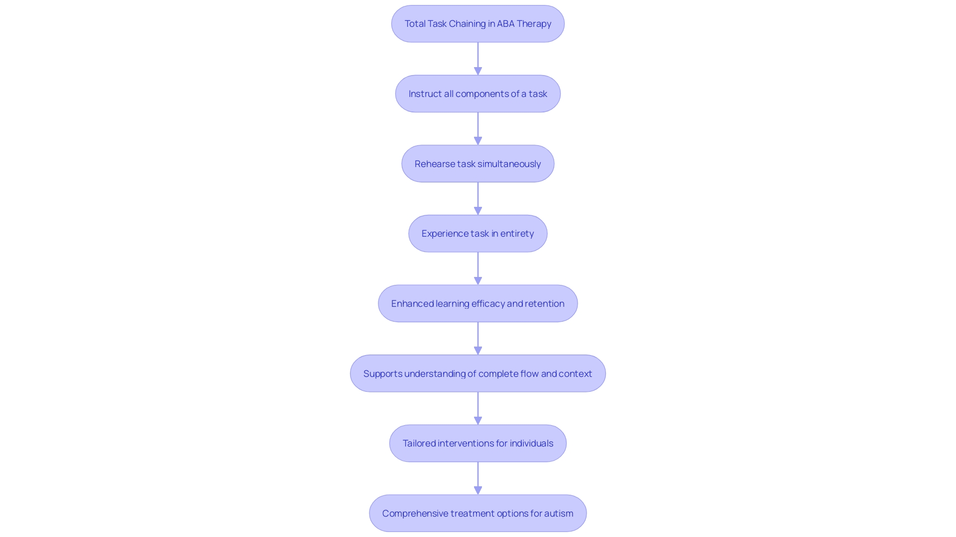
represents a distinct methodology within the spectrum of . Unlike Forward Chaining, which introduces a task sequence by teaching each step incrementally, beginning with the first, or Backward Chaining, which conversely starts with the final step and progresses in reverse, adopts a holistic approach. This technique involves instructing and rehearsing all components of a task simultaneously, thus allowing the learner to experience and comprehend the task in its entirety from the outset.
The advantage of Total Task Chaining is evident in its , which may support individuals in grasping the complete flow and context of a task, potentially enhancing .
For instance, consider the Total Task Chaining approach as it relates to a real-world scenario: a group of children working collectively to construct a memorial garden, a project that requires them to execute multiple interrelated tasks. Each step, from conceptualizing the design to the physical assembly of garden elements, is an integral part of the learning process. This method echoes the findings within the ABA community, where the search for 'concurrent chain' within scholarly articles has shown a clear preference for interventions that assess comprehensive task execution rather than isolated steps.
This preference underscores the importance of .
Moreover, the evolving landscape of ABA therapy, as highlighted by an increase in autism diagnoses and a deeper understanding of the condition, calls for like Total Task Chaining. This approach aligns with the need for tailored interventions that cater to a wide range of abilities and learning styles, as seen in the diverse presentations of autism. With the growing acknowledgment of the complexity and variability of autism, interventions such as Total Task Chaining play a crucial role in .
Such strategies are continually refined by professionals who specialize in the creation and enhancement of technology solutions, ensuring best practices and high-quality, coordinated care for diverse patient needs.

To optimize for individuals with autism, it's essential to by leveraging their distinct strengths, interests, and learning styles. Educators are tasked with the intricate art of shaping this educational strategy, ensuring it resonates with each learner's . As no two students are the same, recognizing their individuality is the cornerstone of equitable and impactful education.
The customization of learning experiences draws upon various aspects of diversity, including cultural, linguistic, and neurodiversity. For instance, neurodivergent students may face challenges with planning and organizing, which can be mitigated through explicit guidance on prioritizing and structuring their work in alignment with clear learning objectives. This tailored approach not only supports their academic success but also fosters .
This concept is supported by research conducted by institutions like The Center for Discovery, which utilizes extensive data to predict and subsequently mitigate behavioral challenges in individuals with developmental disabilities. have been linked to significant , with a RAND Corporation report highlighting the equivalent of an additional three months of learning in math and reading compared to traditional classroom settings.
Ultimately, the goal is to create a fair and supportive learning environment that accounts for each child's needs and assets, reducing stress and empowering them with the confidence and skills needed for the .

ABA therapy prioritizes fostering generalization and self-reliance among individuals. A vital technique to achieve these goals is , which equips individuals with the entirely on their own across various environments and using different materials. This method enhances generalization by ensuring skills are transferable, and it bolsters independence through the .
The approach allows individuals to gradually take ownership of each task component, leading to full, independent execution.
Understanding disability through the , which views disability as a social construct rather than a medical deficit, is crucial when considering interventions like . This perspective, which emphasizes societal barriers rather than individual impairments, aligns with the goals of ABA therapy to empower individuals to function independently within society without being confined by their disability.
Recent research underscores the . Studies highlight that many interventions are marred by design flaws that obscure their effectiveness and potential harms. This is a call to action for interventions to be more critically assessed, ensuring they respect the autonomy and identity of individuals with autism.
A New York state-licensed and Board-Certified Behavior Analyst, with over a decade of experience, emphasizes the need for and high-quality care in ABA therapy. These technological advancements are pivotal in fostering coordinated care and streamlining review processes, which can significantly benefit the implementation of Total Task Chaining and other ABA techniques.
In support of this, a statistical review of recent literature reveals a growing interest in concurrent-chains arrangements to assess interventions' preference. These arrangements enable a more nuanced understanding of individuals' choices, highlighting the effectiveness of behavior-change procedures.
In summary, Total Task Chaining is not just a method of teaching skills but a reflection of a broader commitment to respecting the rights and identities of individuals with disabilities, ensuring that interventions are both effective and ethically sound.
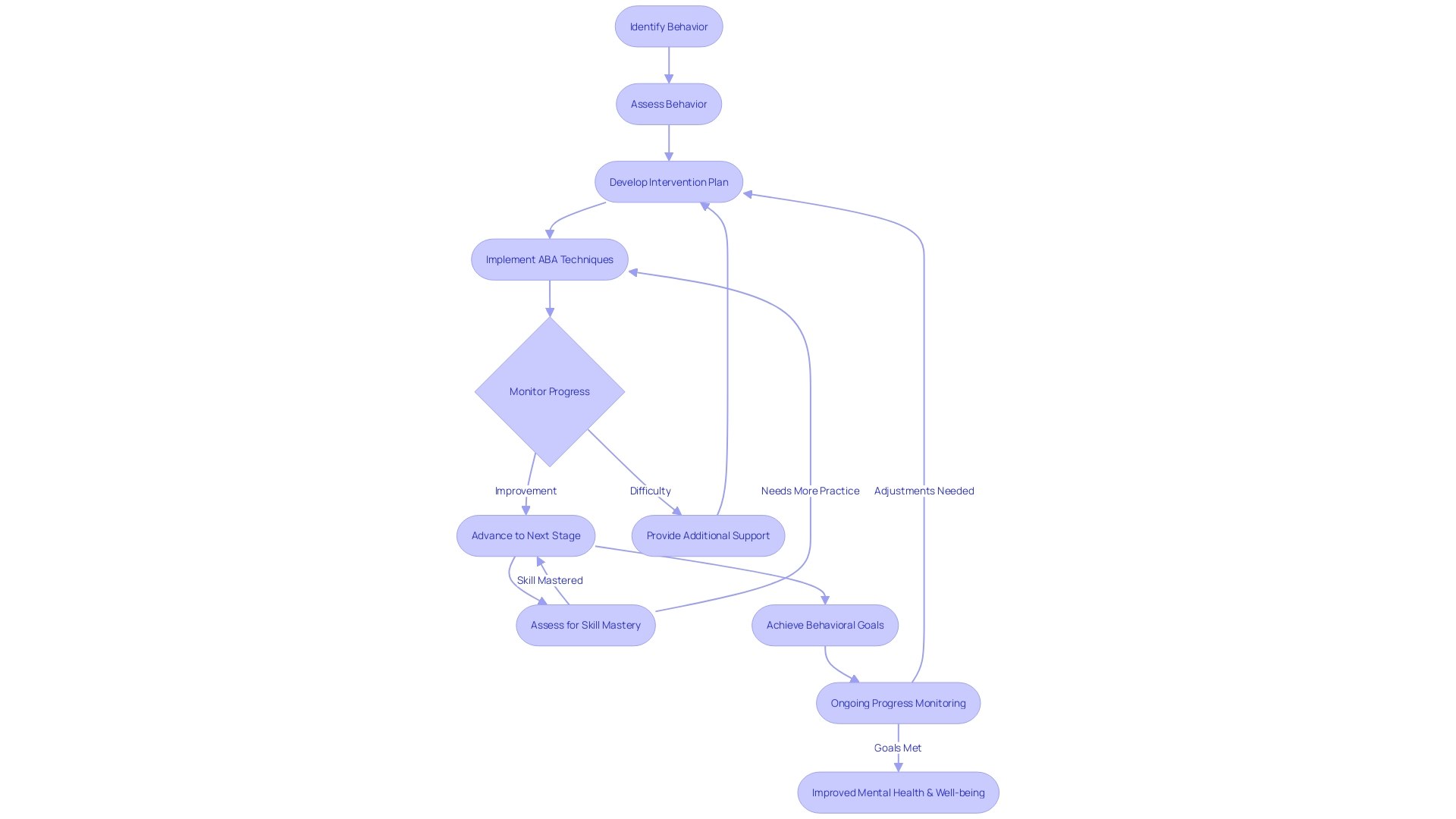
Adaptive behavior analysis (ABA) therapy is a dynamic process that requires meticulous observation and adjustment to meet the needs of individuals with autism. As highlighted by the experiences of professionals in the field, tailoring ABA interventions to the child's unique challenges is paramount. For example, strategies may be adapted to address behaviors that are physically harmful or disruptive, such as head-banging or smearing, as well as to encourage more socially acceptable responses to stimuli.
The therapy's effectiveness is closely linked to the consistent assessment of the individual's progression through each task. Encouragement and additional support are crucial for steps that present difficulties, while should prompt a move to more advanced stages. This approach aligns with the philosophy of Dr. David Offord, who emphasized the importance of with disabilities, advocating for their active and supported inclusion in society.
Furthermore, statistics reveal the gravity of (ASD) globally, with about 1 in 160 children diagnosed worldwide, and even higher rates in some regions like the United States. The commitment to continuous progress evaluation in , therefore, is not only a best practice but also a response to a significant health challenge affecting countless families.
The ultimate aim of is not to make individuals with autism appear 'neurotypical' to ease societal pressures but to to engage meaningfully with their environment. This principle is driven by the goal of fostering genuine improvements in their mental health and overall well-being, rather than superficial changes. The insights and advancements in [ABA therapy](https://rori.care/services) underscore the critical role of to ensure that each individual can flourish to their fullest potential.

Total Task Chaining in ABA therapy is a methodical and effective approach for individuals with autism. By breaking down complex skills into manageable steps, learners can conquer one step at a time, fostering a structured learning environment. This evidence-based technique not only aids in behavior modification but also addresses behaviors that may hinder success in education and home life.
Task Analysis serves as a foundational element in Total Task Chaining, ensuring each component of a skill is addressed with precision. By dissecting skills into smaller segments, individuals can focus on mastering each step before progressing. This approach promotes independence and simplifies the learning process.
Implementing Total Task Chaining involves pinpointing the skill, dissecting it into actionable segments, teaching each segment independently, connecting them sequentially, and ensuring adaptability across different settings and materials. This structured approach breaks complex tasks into manageable parts, making them less daunting and more achievable.
Total Task Chaining differs from other ABA therapy techniques like Forward Chaining and Backward Chaining by taking a holistic approach. It teaches all components of a task simultaneously, allowing learners to understand the task in its entirety from the beginning. This comprehensive method enhances learning efficacy and retention.
To optimize Total Task Chaining for individuals with autism, personalization is key. Recognizing their unique strengths, interests, and learning styles allows educators to create a supportive and equitable learning environment. By accommodating individuality, academic success and essential life skills can be fostered.
ABA therapy prioritizes promoting generalization and independence. Total Task Chaining equips individuals with the skills to perform tasks independently across different environments and materials. By reducing reliance on prompts, individuals can take ownership of each task component, leading to full, independent execution.
Monitoring progress and making adjustments are crucial in ABA therapy. Tailoring interventions to address individual challenges and consistently assessing progress ensures effective outcomes. The goal is to enhance individuals' ability to engage meaningfully with their environment, fostering genuine improvements in their well-being.
In conclusion, Total Task Chaining in ABA therapy provides a methodical and effective approach for individuals with autism. Breaking down complex skills, personalizing the approach, promoting generalization and independence, and monitoring progress are key factors in empowering individuals to thrive and reach their fullest potential. This approach aligns with the evolving landscape of ABA therapy, where tailored interventions and continuous improvement are essential for effective care and the well-being of individuals with autism.
What is Total Task Chaining in ABA Therapy?
Total Task Chaining is an approach used in Applied Behavior Analysis (ABA) to teach complex skills by breaking them down into smaller, manageable segments. Each component is mastered before moving on to the next, creating a structured learning environment aimed at behavior modification.
How does Total Task Chaining benefit individuals with autism?
It helps reduce the feeling of being overwhelmed and increases the likelihood of successful outcomes. By learning tasks in smaller steps, individuals can focus on one component at a time, which can improve their learning efficacy and skill retention.
What research supports Total Task Chaining?
Studies from January 2018 to June 2023 involving concurrent-chains arrangements indicate a preference for interventions that yield observable changes in socially significant behavior. The technique is also backed by the Interview Informed Synthesized Functional Analysis (IISCA) for its evidence-based approach.
How is Total Task Chaining implemented?
The process involves identifying the complex skill to be learned, breaking it down into smaller tasks, teaching each task independently, and then sequentially connecting the tasks. Mastery at each stage leads to the next until the entire skill is performed independently.
What is Task Analysis in Total Task Chaining?
Task Analysis is the process of dissecting a complex skill into its individual behaviors. This analytical method ensures that each part of the skill is addressed with precision, providing a clear learning path from the basics to more sophisticated techniques.
How does Total Task Chaining differ from Forward and Backward Chaining?
Unlike Forward Chaining, which teaches tasks step-by-step starting with the first, or Backward Chaining, which begins with the last step, Total Task Chaining teaches all parts of a task simultaneously. This holistic approach may enhance understanding of the task's flow and context.
Can Total Task Chaining be personalized for each learner?
Yes, it's essential to individualize the approach by considering the learner's unique strengths, interests, and learning styles. Customizing the method helps align with each student's needs, contributing to a more equitable and effective education.
What does Total Task Chaining aim to promote in terms of independence and generalization?
It strives to equip individuals with the ability to perform tasks fully on their own in various environments and with different materials. The goal is to ensure skills are transferable and independence is achieved through the gradual reduction of prompts.
Why is ongoing monitoring and adjustment important in ABA therapy using Total Task Chaining?
Consistent assessment is crucial to adapt the therapy to the individual's progress, providing support for difficult steps and advancing once skills are mastered. This ensures the interventions are effective and tailored to each person's unique challenges.
What is the ultimate aim of ABA therapy, including Total Task Chaining?
The main goal is to enhance individuals' ability to meaningfully engage with their environment, improving their mental health and overall well-being, rather than making them appear 'neurotypical'. Continuous progress monitoring is vital for individuals to reach their full potential.