Generalization is a critical concept in the development of children with autism spectrum disorder (ASD). It involves the transfer of learned skills from therapy settings to multiple environments. There are two types of generalization: stimulus generalization, which refers to applying a skill to similar, untaught stimuli, and response generalization, which involves using a learned skill in various behaviors or responses.
Supporting generalization goes beyond changing individual behaviors; it requires reshaping societal expectations and interactions to accommodate diverse ways of being. Recent studies are leveraging advanced technologies like AI to predict and understand behaviors in individuals with ASD, providing valuable insights for preemptive support. Understanding language processing is particularly relevant for children with ASD with language delays.
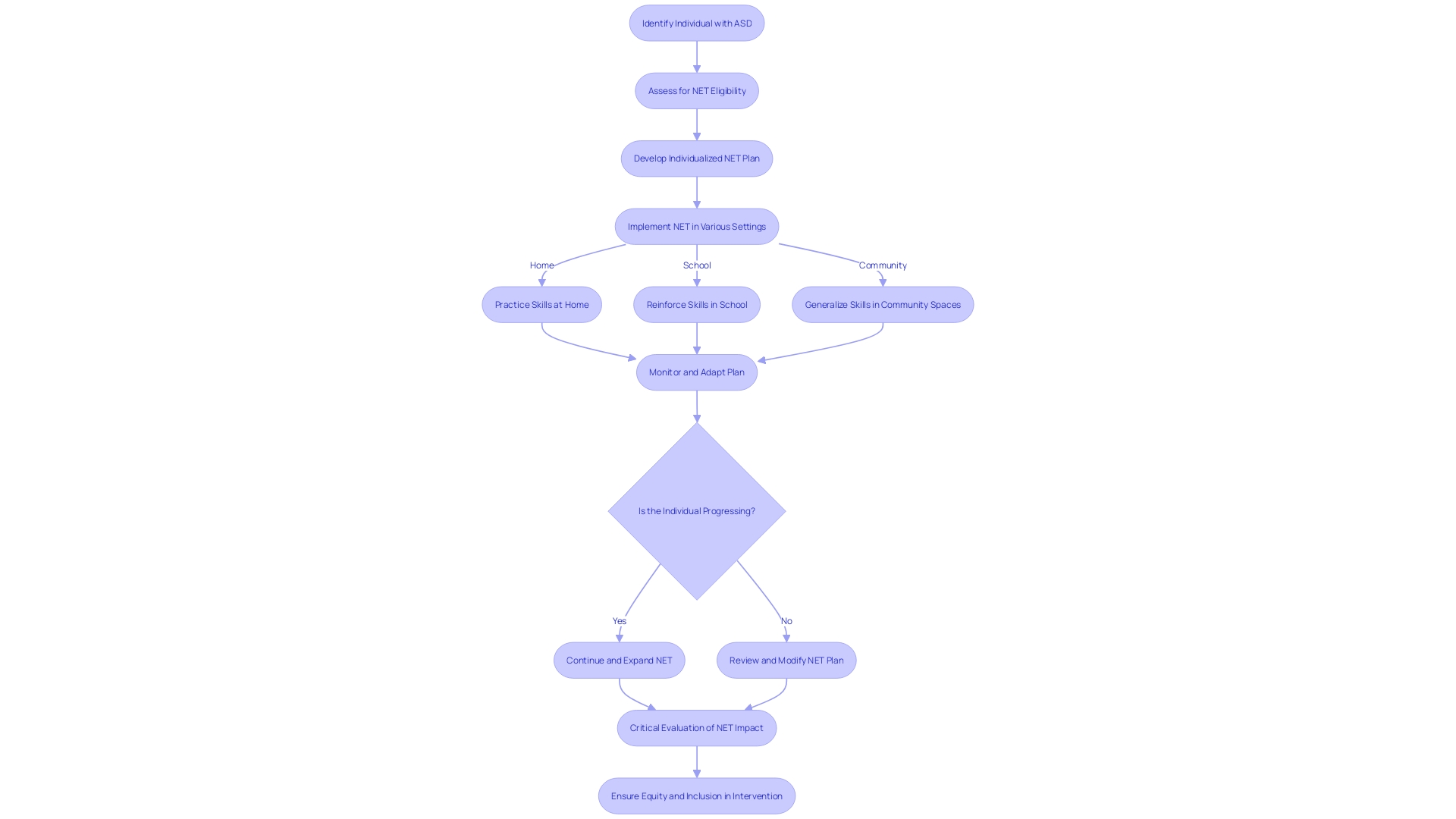
Generalization strategies in ABA therapy focus on diversifying learning environments, incorporating multiple instructors, using naturalistic teaching techniques, and involving parents and caregivers. These strategies aim to foster adaptability, inclusivity, and skill retention. The community plays a crucial role in generalization, as forging connections and applying skills in real-world scenarios contribute to individuals with ASD realizing their full potential.
Reinforcement, systematic variation, and involving families are key components in promoting skill generalization. Continuous assessment and adjustment of treatment plans are essential to ensure the effectiveness of interventions. By emphasizing generalization, we can empower individuals with ASD to navigate and excel in a variety of environments, creating a more inclusive and equitable society for all.
For children with autism spectrum disorder (ASD), learning skills in a therapy setting is just the beginning. The true challenge—and goal—is to transfer those skills to multiple environments, a process known as generalization. It's a complex concept, involving two distinct types: stimulus generalization and response generalization. Stimulus generalization refers to the ability to apply a learned skill across similar, yet untaught, stimuli. For example, a child who learns to greet their therapist with a 'hello' may extend this greeting to other adults at school. Response generalization, however, is the application of a learned skill in a variety of behaviors or responses. This might look like using problem-solving skills learned in therapy to navigate a disagreement with a peer on the playground.
The importance of generalization is underscored by the social model of disability, which views disability through the lens of social constructs and emphasizes the role of societal barriers in the experiences of individuals with disabilities. Applying this model to ASD, it becomes clear that supporting generalization is not just about changing the behaviors of the individual; it's about reshaping societal expectations and interactions to accommodate diverse ways of being. For instance, instead of solely teaching a person with ASD to conform to typical interview behaviors, society could adapt to recognize and value the unique strengths and communication styles of autistic individuals.
Recent studies, such as those conducted at The Center for Discovery, are leveraging large datasets and advanced technologies like AI to better predict and understand behaviors in individuals with developmental disabilities. This research is crucial as it informs how we can preemptively address behaviors and support skill generalization. Moreover, understanding the brain's language processing streams can help us grasp how children generalize language skills, an insight that's particularly relevant for children with ASD who may experience language development delays.
Statistics suggest that around 1% of students in American public schools are on the autism spectrum, with a subset being twice-exceptional—gifted in areas such as math, science, and the arts. Research into twice-exceptional autistic college students reveals that their skill levels can vary significantly depending on context, motivation, anxiety, and their unique approach to tasks. Such insights are vital for those designing support strategies, as they highlight the need for flexible, context-sensitive approaches to skill development and generalization.
In light of these considerations, it's clear that developing generalized skills in children with ASD is a multifaceted effort. It not only involves individualized support but also a broader cultural shift towards inclusivity and recognition of neurodiversity. By fostering an environment that values the strengths of individuals with ASD and adapts to their needs, we can create a more equitable society for all.
Achieving generalization of skills is an essential objective in Applied Behavior Analysis (ABA) therapy for individuals with Autism Spectrum Disorder (ASD). This process facilitates the application of to a multitude of settings, fostering greater independence and adaptability. Success in generalization signifies that an individual with ASD can navigate various aspects of daily life using the skills they have mastered, thereby enhancing their ability to function autonomously. Furthermore, generalization is critical for sustaining these skills over time, contributing to enduring success and well-being.
A New York state-licensed and Board-Certified Behavior Analyst, with an extensive clinical background, emphasizes the importance of coordinated care and the development of technological solutions to support best practices in treatment. These innovations are particularly relevant in promoting generalization, ensuring that individuals with ASD receive consistent and high-quality care across all environments. The integration of these technology solutions by healthcare providers and plans is a testament to the ongoing efforts to optimize care for individuals with ASD.
Dr. Dan R. Offord's poignant metaphor of life as a "race" underscores the importance of equitable opportunities for children with disabilities, highlighting the need for societal support to make the "race fair." Generalization of skills in children with ASD is a vital component of this equity, enabling them to participate fully at home, in school, and during leisure activities, thereby nurturing their mental health and overall well-being.
In light of recent research underscoring potential challenges presented by atypical sensory behaviors in young children exposed to television and video viewing, the role of generalization becomes increasingly significant. By ensuring that children with ASD can generalize skills across environments, they may be better equipped to engage with the world around them in a healthy and productive manner. The dedication to improving intervention research for ASD, as indicated by studies examining the quality and impact of non pharmacological interventions, further illuminates the ongoing commitment to enhancing the lives of those with autism through effective and respectful therapeutic approaches.

Effective strategies for ABA therapy are fundamental to fostering skill generalization for individuals with ASD. A critical examination of intervention studies reveals a pattern of design flaws, which can obscure the true efficacy and safety of these interventions. Transitioning skills from to daily life is a complex process that must be handled with meticulous care to prevent any potential harm and to maximize beneficial outcomes. Strategies that are developed must not only advance skill acquisition but also respect the individuals' needs and ensure that skills are applicable in a variety of settings, thereby honoring the fundamental respect for people with autism. In light of these nuances, adopting a careful and evidence-based approach in implementing strategies is paramount for the success of skill generalization in individuals with ASD.

Diversifying learning environments is a key strategy for aiding individuals with autism spectrum disorder (ASD) in the generalization of their skills. Such an approach includes extending therapeutic activities beyond the conventional therapy room to include the home, school, and community settings. By interacting with various contexts, individuals with ASD are provided with opportunities to apply what they have learned to a multitude of real-world situations.
For instance, Maker programs, which are part of the Maker Culture in STEM education, offer an environment conducive to producing digital or tangible objects while also engaging in a comprehensive design process. This setting not only nurtures problem-solving skills but also fosters the ability of autistic adolescents to generalize these skills in strength-based programs. Furthermore, research indicates that about 1% of students in American public schools are autistic, including a subset with remarkable academic talents across diverse fields. These twice-exceptional students benefit from strategies that support their transition to and success in college environments, which often demand the generalization of existing skills to new and challenging contexts.
Moreover, the transition to higher education can be particularly challenging for autistic students. Studies reveal that while these students may excel academically, they face unique challenges related to changes in routine and increased social demands. Autistic traits such as attention to detail and a strong memory can be advantageous in university studies, suggesting that with the right support, these individuals can thrive in diverse learning environments. This underscores the importance of inclusive educational practices that acknowledge the potential of autistic individuals and support their learning journey across various stages and settings.
Current educational guidelines emphasize the need for inclusion and support for children with disabilities from the earliest ages, reinforcing the legal foundations that promote inclusive early learning opportunities. These guidelines advocate for the sharing of resources to aid early childhood programs, schools, and families in providing high-quality, individualized support for the inclusion of children with disabilities in diverse educational environments. By recognizing the unique needs and strengths of autistic children and youth, society can work towards equitable participation in all domains of life, ensuring that the 'race' is fair for everyone involved.

The exposure to diverse teaching methods and styles is a vital component in the successful generalization of skills for individuals with autism spectrum disorder, particularly as they transition into different life stages, such as entering higher education. The unique and varied challenges in such environments underscore the importance of learning to adapt to different instructional approaches. By interacting with an array of therapists and educators, individuals with ASD become more adept at transferring their learned skills to a multitude of social, academic, and professional settings.
Autism research emphasizes the value of embracing the assets that autistic traits can bring to academia, such as exceptional attention to detail and innovative thinking patterns. It is increasingly recognized that enabling autistic individuals to generalize skills is not only about adapting to societal norms but also about society acknowledging and adapting to the diversity within the autistic community. This perspective is rooted in the , which views disability through the lens of social constructs and barriers rather than individual impairment.
The drive for best practices in therapy and the development of technology solutions that cater to the needs of autistic individuals are ongoing. With over a decade of experience, experts in the field work tirelessly to create and refine systems that facilitate high-quality, coordinated care, which includes supporting skill generalization across various environments.
In summary, the collaboration between individuals with ASD and a team of specialized providers is integral to the generalization process. It equips autistic individuals with the ability to navigate and thrive within a society that is learning to better recognize and value neurodiversity.
Embedding learning into the natural routines and environments of individuals with Autism Spectrum Disorder (ASD) is a cornerstone of naturalistic teaching techniques. These methods leverage the power of to help learners with ASD apply their skills more broadly. For instance, a child who has mastered a particular skill in a comfortable home setting is more likely to transfer that skill to a school or community context. Research indicates that individuals with autism often excel in academic environments, harnessing unique strengths such as meticulous attention to detail and exceptional memory. However, they may struggle with adapting to new routines and social demands, which underscores the importance of naturalistic learning approaches that can ease transitions. In the UK, where up to 0.75% of the higher education student body may have social or communication difficulties, there's a growing call for evidence-based support strategies. Advancements in understanding neural networks and human compositional skills reveal that while there's a natural capability to generalize skills, it requires carefully designed interventions to support this process in individuals with ASD. Current research methodologies, including randomized-controlled trials, are increasingly used to ensure the efficacy of these interventions. Critics, including those within the autistic community, advocate for high-quality research practices that respect the lived experiences of individuals with ASD. They emphasize the critical examination of non pharmacological interventions to determine their true impact, potential harm, and the degree to which they meet the needs of the community.
Natural environment training, an applied behavior analysis (ABA) strategy, emphasizes the significance of generalizing skills for individuals with autism spectrum disorder (ASD). This method leverages the settings that individuals naturally encounter—such as their homes, schools, or community spaces—to practice and reinforce learned skills. Such an approach aligns with Dr. David (Dan) R. Offord's vision of equitable engagement for children with disabilities, acknowledging that each child, including those with ASD, should have the opportunity to participate meaningfully in various aspects of life. These opportunities for engagement are not only crucial for mental health but also serve as a foundation for societal equity.
Incorporating therapy into everyday environments helps mitigate risks associated with urban living—such as overstimulation and stress—by providing practical, context-relevant learning experiences. This integration supports the development of that can enhance the well-being of individuals with ASD, allowing them to navigate various social situations and reducing their risk of exclusion.
Recent research underscores the importance of designing intervention studies that genuinely reflect effective, meaningful change for individuals with autism. Critically evaluating these interventions for their potential to cause harm and ensuring transparency in reporting adverse events are paramount. As we continue to explore and validate the best practices for supporting those with autism, it is vital that interventions like natural environment training are scrutinized for their true impact on the community and the individuals they serve, ensuring that the race for equity and inclusion remains fair and just for all.

To enhance the ability of individuals with autism spectrum disorder (ASD) to apply learned skills across various settings, practitioners employ strategies such as and generalization probes. Systematic variation refers to the deliberate introduction of minor alterations in instructional conditions or teaching materials, aiming to help the learner transfer skills to new situations. Meanwhile, generalization probes are specific assessments carried out in non-therapy environments, which serve to measure how well the individual can utilize their skills in everyday contexts. This approach aligns with the need for precise, scalable autism screening tools and interventions that can lead to more accurate diagnoses and improved outcomes, as indicated by a large-scale primary care study which highlighted the limitations of the M-CHAT/F in screening sensitivity and positive predictive value. Adhering to rigorous ethical standards and obtaining the necessary approvals, research in this field strives to address the fragmented landscape of intervention research quality, ensuring respect for and the well-being of individuals with ASD.

The active engagement of in fostering skill generalization for children with ASD is not only beneficial but essential. They are in a prime position to extend the lessons learned in structured therapy sessions into the dynamic world of everyday life. By integrating therapeutic strategies into daily routines and community interactions, parents can create a seamless learning experience. This approach aligns with insights from child psychiatrist Dr. David (Dan) R. Offord, who believed in the fair and supported participation of children with disabilities across all areas of life, including school, home, and leisure, to promote mental health and societal equity.
Research, such as the work conducted at The Center for Discovery in New York, emphasizes the importance of using data to predict and mitigate behaviors in individuals with ASD, which can be applied to real-world settings by caregivers. Additionally, studies on language processing in the brain suggest that understanding and generalizing sounds and meanings are interconnected processes. By being informed and up-to-date, caregivers can make educated decisions about interventions and therapies, as recommended by experts in the field. It's through this informed, proactive involvement that parents can truly support their child's ability to navigate and thrive in various environments.
Forging connections within the community and applying learned skills in everyday scenarios are pivotal for individuals with Autism Spectrum Disorder (ASD) to generalize their abilities. Engaging in social events, participating in group activities, and immersing in community life are ways to nurture these competencies. Real-world applications, like the AR application developed to help patients with sensory sensitivities navigate the dental experience, show how adapting environments to ASD needs can be beneficial. These , which translate tactile sensations into visual and auditory cues, cater to the unique sensory processing characteristics of individuals with ASD and can be extrapolated to other real-life situations. Moreover, initiatives like the Autism @ Work Playbook, which advocate for inclusive employment and career development, highlight the importance of integrating neurodivergent individuals into the workforce. According to research, companies that embrace neurodiversity not only contribute to social equity but also enjoy economic benefits, with higher revenues and profit margins. Studies have also shown that incorporating autism as a personal and social identity can influence life choices, such as career paths that leverage autistic strengths. The concept of 'emotion mimicry' versus 'emotion production' in ASD also underscores the importance of understanding the nuances of emotional expression in different contexts. By emphasizing the development of these skills in community settings, we support individuals with ASD in realizing their full potential and contributing meaningfully to society.
The implementation of is pivotal in fostering the generalization of behaviors in individuals with ASD. By rewarding demonstrations of skills across various settings with positive feedback or other preferred incentives, the likelihood of skill retention and application is greatly enhanced. The effectiveness of such reinforcement can be likened to the use of traffic control devices that guide and inform individuals, including those with autism, in navigating roads safely. Research by Srinivasan et al. has highlighted the impact of fluorescent colors in reducing vehicular accidents, showcasing the power of clear and effective signaling.
In a world where autism prevalence is approximately 1%, employing strategies that harness the unique perspectives of autistic individuals is becoming increasingly important. Their neurodiversity, as indicated by atypical neural activation patterns in various cognitive tasks, brings new value to diverse environments, including the workplace.
Educational measures for children with autism, especially in critical areas like traffic safety, are of paramount importance. With reports indicating that autistic children have a significantly higher risk of injury-related mortality, the urgency for effective educational strategies is underscored. Parents, as noted by the UK's National Autistic Society, are actively seeking solutions to enhance their children's safety.
Recent advancements in technology, such as those reported by clinicians at The Center for Discovery, are leveraging AI and machine learning to predict significant behaviors in individuals with ASD. This predictive capability can transform how behaviors are managed and mitigated, offering a new horizon in personalized care.
In light of these insights, it is essential to acknowledge the contributions of those like New York state-licensed and Board-Certified Behavior Analysts, who amalgamate over a decade of clinical experience with technological innovation to elevate care standards. Their expertise in behavior analysis and technology development paves the way for evidence-based practices that address the unique needs of individuals with ASD.
Furthermore, the use of robots in therapeutic settings is garnering attention for their potential to enhance communication and social interaction among those with autism. The predictability and motivational aspects of robots, as suggested by studies, hold promising implications for engaging with this neurodiverse population.
In conclusion, reinforcing the generalization of skills in individuals with ASD is an intricate process that benefits from multi-faceted approaches. From leveraging technology and innovative educational strategies to adopting evidence-based practices, the collective efforts aim to support and empower individuals with autism to navigate and excel in a myriad of environments.
The concept of skills maintenance and generalization is beautifully illustrated by the familiar adage "just like riding a bike"—a skill that, once learned, is remembered for life. The learning process for taps into procedural memory, allowing riders to balance and steer almost instinctively, without conscious recognition of the complex physics at play. As riders navigate, subtle adjustments in direction are made to maintain balance, creating a centrifugal force that keeps the bike upright.
Despite the complexities, these skills become deeply ingrained and resistant to forgetting, much like the behaviors and coping strategies that individuals with Autism Spectrum Disorder (ASD) can learn. Just as a cyclist might adapt their balance and steering to different terrains and bicycles, it's vital for individuals with ASD to have the flexibility to adjust and apply their learned skills across various environments. This adaptability ensures that the progress they make in controlled therapeutic settings isn't lost once they step into the unpredictable nature of the real world.
The importance of skill generalization in ASD is underscored by the diverse ways the disorder manifests across the spectrum, affecting behavior, social skills, and communication. People with ASD navigate a world where societal norms often clash with their natural way of being. Yet, many develop unique strategies to 'fit in', showcasing their remarkable ability to adapt in a world not tailored to their needs.
Practitioners working with autistic individuals must understand their specific needs, as the therapeutic requirements for conditions like anxiety and depression are not vastly different from those without autism. However, the challenge lies in the fact that many autistic adults report being turned away by practitioners. This indicates a gap in the system, where with just a bit of additional training and a willingness to learn, practitioners could significantly improve the inclusion and support of autistic patients.
In essence, strengthening and diversifying the application of skills in ASD is not only about reinforcing learned behaviors but also about fostering a level of flexibility that allows for successful navigation of social and communicative challenges in everyday life. It's about creating a centrifugal force that rights the individual's path, no matter where life's journey takes them.

The involvement of families in enhancing skill generalization for children with autism cannot be understated. By immersing themselves in the methods of Applied Behavior Analysis (ABA) therapy, families become pivotal allies in the reinforcement and transfer of skills beyond the therapeutic setting. This proactive approach enables them to facilitate opportunities for their children to apply and adapt these abilities across diverse environments, such as home, school, and community settings.
Dr. David (Dan) R. Offord, a respected child psychiatrist, believed in the importance of creating an equitable environment for children, particularly those with disabilities, emphasizing the need to address their unique challenges and strengths. His vision aligns with the current understanding that creating a supportive and inclusive atmosphere is critical for the mental health and development of children with autism, especially for those experiencing additional emotional and behavior problems (EBP).
Recent research initiatives, like the one led by Avantika Mathur, focus on early detection and intervention in children with developmental delays, laying the groundwork for future generalization of skills. The studies not only aim to understand the neurological underpinnings of language development but also provide valuable insights into the processes that may support skill generalization in children with autism.
The strategies and philosophies underpinning these efforts are informed by experts in the field, who advocate for evidence-based practices that promote meaningful, lasting change. Their insights guide the design of interventions, ensuring that community members' perspectives are considered, and adverse events are transparently reported.
To actualize the fair race that Dr. Offord envisioned, it is crucial for caregivers to have that empower them to nurture their children's development. This includes recognizing the children's unmet needs and the assets they contribute to their communities, as well as minimizing chronic stressors. Through such comprehensive support, families can champion the seamless integration of their children within the tapestry of society, allowing each child to run their unique race fairly and successfully.
For children with autism spectrum disorder (ASD), the goal of therapy interventions is not only to teach new skills but also to ensure these skills can be applied across various settings, encompassing the home, school, and community environments. The effectiveness of such interventions hinges on continuous assessment and tailoring of treatment plans to foster the generalization of skills. This approach aligns with the perspectives of experts like Dr. David (Dan) R. Offord, who emphasized the importance of equitable and supportive participation for children with disabilities in all life domains, which is fundamental to their mental health and overall well-being.
In the therapeutic context, it is imperative to regularly monitor progress and adjust teaching strategies, environments, and goals as needed. This dynamic process may introduce new settings for skill application or modify the current methods to . For instance, a Board-Certified Behavior Analyst with over a decade of experience might leverage technology solutions to track and coordinate care across different environments, which is crucial for ensuring high-quality and effective intervention.
Recent shifts in autism research methodology reflect an increased emphasis on rigorous study designs, like randomized controlled trials, which provide more reliable evidence for the efficacy of interventions. These evolving research approaches contribute to a deeper understanding of how to support generalization in children with ASD. Furthermore, synthesizing research findings with a critical eye helps identify potential biases and evaluate the true impact of interventions, including their ability to produce lasting, meaningful change and their risk of causing harm.
In sum, the generalization of skills in children with ASD is a multi-faceted challenge that requires ongoing evaluation and adaptation of therapy interventions. By recognizing the unique needs and strengths of these children, and providing support across all areas of their lives, we can create a fair and supportive 'race' for their development and integration into society.

Generalization is crucial for children with autism spectrum disorder (ASD) to transfer learned skills to different environments, fostering adaptability and inclusivity. Recent studies using AI provide valuable insights for preemptive support. Strategies in ABA therapy, such as diversifying learning environments and involving multiple instructors, parents, and caregivers, promote skill generalization.
Reinforcement, systematic variation, and continuous assessment are key components. By emphasizing generalization, we empower individuals with ASD to excel in various environments, creating a more inclusive society.
What is generalization in the context of Autism Spectrum Disorder (ASD)?
Generalization refers to the ability of individuals with ASD to transfer and apply skills learned in therapy to various environments and situations.
What are the two types of generalization?
The two types of generalization are stimulus generalization and response generalization. Stimulus generalization is applying a learned skill across similar but untaught stimuli, while response generalization involves using a learned skill in a variety of behaviors or responses.
Why is generalization important for individuals with ASD?
Generalization is crucial because it enables those with ASD to use their learned skills in everyday life, promoting independence, adaptability, and long-term success.
How does the social model of disability relate to ASD and generalization?
The social model of disability views disability through social constructs and emphasizes societal barriers. In the context of ASD, it suggests that supporting generalization is not just about changing individual behaviors but also about reshaping societal interactions and expectations to accommodate diverse ways of being.
What role does technology play in supporting generalization for individuals with ASD?
Technology, such as AI and machine learning, is used to predict behaviors and inform strategies that support skill generalization. It helps provide consistent and high-quality care across all environments.
What strategies are effective in promoting generalization in ABA therapy?
Effective strategies include varying teaching environments, incorporating multiple instructors, using naturalistic teaching techniques, natural environment training, systematic variation, generalization probes, and continuous reinforcement of generalized behaviors.
Why is varying the teaching environments a key strategy for generalization?
By learning in different settings, such as home, school, and the community, individuals with ASD have the opportunity to apply and practice their skills in real-world situations, enhancing their ability to generalize.
How does incorporating multiple instructors aid in generalization?
Exposure to various teaching methods and styles helps individuals with ASD adapt their learned skills to different social, academic, and professional settings.
What is naturalistic teaching, and why is it significant?
Naturalistic teaching embeds learning into natural routines and environments, making it easier for individuals with ASD to broaden the application of their skills.
What is the role of parents and caregivers in the generalization process?
Parents and caregivers extend the lessons from structured therapy sessions into everyday life, providing consistent learning opportunities and reinforcing skill use across various settings.
How does community integration support generalization?
Community integration offers practical experiences and social engagement, allowing individuals with ASD to apply their learned skills in everyday scenarios and contribute meaningfully to society.
What is the significance of continuous assessment and adjustment of treatment plans?
Continuous assessment ensures that interventions are effective and tailored to the individual's needs, supporting the generalization of skills and overall well-being.
How can families empower the generalization process for their children with ASD?
Families can adopt ABA therapy methods, facilitate opportunities for skill application in various environments, and access resources to support their children's development and integration into society.