In the realm of applied behavior analysis, the role of Board Certified Behavior Analysts (BCBAs) is crucial in ensuring the fidelity and efficacy of therapeutic services. These experts leverage their clinical acumen and technological advancements to enhance direct patient care and refine the coordination and management of care within healthcare systems. By integrating technology solutions and upholding the highest standards of practice, BCBAs bring a data-driven and systematic approach to patient care.
Their commitment to professional growth and adherence to ethical guidelines is reinforced by clear roles within interprofessional teams. This dedication extends to educational settings, where BCBAs contribute to the betterment of social, emotional, and academic behaviors in students at risk for emotional behavior disorders. The comprehensive approach of BCBAs exemplifies their indispensable role in individual care and shaping system-wide best practices.
In the realm of applied behavior analysis, the mentorship and oversight provided by are pivotal to the fidelity and efficacy of therapeutic services. Leveraging over ten years of clinical acumen, BCBAs like our expert from New York, have been instrumental in steering the field toward technological advancements. These innovations are not only enhancing the direct patient care across diverse treatment environments but also refining the coordination and management of care within the complex frameworks of healthcare systems.
BCBAs are at the forefront of developing and integrating that uphold the highest standards of practice. Their work ensures that the delivery of care is not only of premium quality but also consistent and efficient, facilitating a seamless review process for all stakeholders involved. Such expertise is crucial as it brings a to the multifaceted dimensions of patient care, from one-on-one therapeutic sessions to large-scale program management.
Furthermore, the commitment of BCBAs to is reinforced by the establishment of clear roles within interprofessional teams. This clarity is essential for maintaining and effective collaboration, particularly when dealing with the complexities of . Studies have underscored the significance of , with research published in the 'Journal of Management' and 'Behavior Analysis in Practice' highlighting the connection between role clarity, team collaboration, and positive patient outcomes.
The impact of such dedication to professional excellence can also be felt in educational settings. Interventions like 'Check-in/Check-out'—currently under rigorous evaluation through a randomized controlled trial led by Timothy Lewis and his team—are prime examples of how BCBAs contribute to the betterment of social, emotional, and academic behaviors in students at risk for emotional behavior disorders. The comprehensive approach of BCBAs, from direct intervention to assessing cost-effectiveness, exemplifies their indispensable role in not just individual care but also in shaping system-wide best practices.
are professionals with expertise in the field of , who play a vital role in supervising and guiding practitioners working with individuals on the autism spectrum. To effectively fulfill this , it is crucial for BCBAs to be well-versed in , ensuring they are equipped to provide the highest quality of care and oversight.
A comprehensive grasp of the is a fundamental requirement for BCBAs. This curriculum serves as a framework for developing the necessary skills for effective supervision, including the fostering of a constructive and collaborative supervisory relationship. Strong communication and interpersonal abilities are essential components of this role, as they directly influence the dynamics between supervisors and their supervisees and the overall quality of the supervisory experience.
Recent guidelines by the Council of Autism Service Providers emphasize the importance of maintaining , and by extension, the supervisory roles of BCBAs. These guidelines, which reflect a significant body of research and input from experienced practitioners, underscore the necessity for BCBAs to engage in to deliver superior care and mentorship. By dedicating themselves to professional development, BCBAs ensure that they are not only current with best practices but are also prepared to lead by example in the rapidly evolving field of behavior analysis.
The 8-Hour Supervision Training is an in-depth program crafted for (BCBAs) to enhance their supervisory competencies. This dynamic training delves into the multifaceted role of a supervisor, addressing the importance of thorough understanding of the responsibilities associated with guiding youth workers in various settings. Ethical considerations are a cornerstone of the curriculum, providing a framework for handling sensitive situations with integrity.
Participants engage in active learning through case studies that reflect real-life scenarios, allowing them to apply theoretical knowledge to practical situations. Role-plays further solidify the application of effective supervision strategies, ensuring that BCBAs are well-prepared to mentor staff in implementing .
Refined through insights from experts like Dr. Kearney, the program integrates concepts from implementation science, offering a pragmatic approach to translating research into actionable strategies. This is particularly pertinent given the challenges highlighted at conferences, where the translation of data-driven research to real-world implementation is a key concern. The training is designed to address these challenges, equipping professionals with the knowledge to overcome barriers such as social deprivation and cultural differences, and to catalyze change from ideas to impact.
The training underscores the significance of , as defined by Beddoe and colleagues, which is recognized as a vital activity for professional growth and the safeguarding of ethical practice. It offers a space for reflection, critical for understanding client behaviors and one's own reactions, as emphasized by Pfeifer and Herman. The workshop's content is enriched with perspectives on staff implementation barriers and facilitators, ensuring that BCBAs are adept at navigating the complexities of practice and contributing positively to client outcomes.
Ultimately, the 8-Hour Supervision Training serves as a powerful learning tool, promoting continuous skill development and a deeper understanding of the intricacies of . This comprehensive program is not just about theoretical knowledge; it is about shaping real-world skills that lead to meaningful actions and improved client care.
The is a meticulously crafted guide that focuses on building a supervisor's capacity in key areas, including assessment and intervention capabilities, adherence to professional and ethical standards, and the cultivation of effective supervision techniques. This outline not only delineates the competencies supervisors are expected to master but also emphasizes the importance of a that is rooted in .
Critical to the curriculum is the concept of a , which is internationally recognized and comprised of outcome competencies, sequenced progression, tailored learning experiences, competency-focused instruction, and programmatic assessment. The aim is to ensure that upon completion, supervisors possess a level of expertise that enables them to contribute positively to patient care and address the health care needs of the population.
Drawing parallels from a systematic approach to bedside cardiac assessment, the curriculum encourages a similar systematic approach to supervision. This approach enhances listening and diagnostic reasoning skills, which are invaluable in interpreting clinical findings and applying them to supervision practices.
Reflective practice within supervision, as highlighted by experts, is pivotal for youth workers. It provides clarity on the function and purpose of adolescent clients' behavior and insight into the youth worker's own reactions. , in particular, is seen as a powerful learning tool that offers opportunities for lifelong learning, dissecting specific client behavior, and exploring the effectiveness of evidence-based responses.
To further underscore the importance of this training, the curriculum is aligned with the , ensuring that its content is accessible to a broad range of individuals, including those with disabilities. By adhering to these guidelines, the curriculum also becomes more usable to the general population.
The BACB Supervisor Training Curriculum Outline 2.0, therefore, is not just a set of guidelines but a comprehensive educational framework that equips supervisors with the necessary skills to foster their own and, in turn, the growth of those they supervise. It is an essential resource for those aspiring to deliver exceptional supervision training in the field of behavior analysis.

by is pivotal for the development and success of supervisees. It requires a multifaceted approach that includes setting clear, measurable goals and expectations, paired with consistent, constructive feedback. A collaborative atmosphere not only fosters but also encourages continuous learning and .
This is emphasized by the wealth of clinical knowledge shared by a , who has over a decade of experience across various treatment settings and emphasizes the importance of coordinated care and . The can streamline processes and improve outcomes. Furthermore, research underlines the substantial impact that good supervision has on retention, success, and well-being of those in training, highlighting the importance of supervisors being granted adequate time and resources to enhance their supervisory practice.
Drawing parallels from other industries, such as the management of catastrophic wildfire risks in California, the role of supervision in managing uncertainty and promoting safety is evident. In both contexts, the role of standards and regulations, economic trade-offs, and reputational considerations are significant. By adopting these best practices and learning from cross-industry strategies, BCBAs can optimize the supervisory experience, ensuring that it remains a cornerstone of professional excellence and quality in the field of behavior analysis.

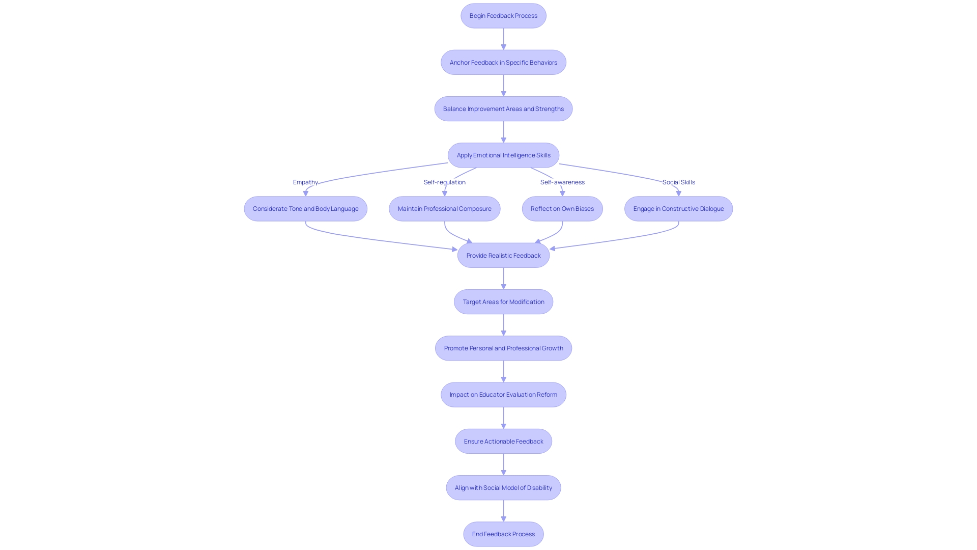
Effective performance feedback is an essential part of that directly impacts the to those with autism. This feedback should be anchored in specific, observable behaviors and outcomes, avoiding generalizations and assumptions that can detract from its utility. It's about striking a balance—focusing not just on areas that need improvement but also recognizing strengths, which bolsters the supervisee's confidence and reinforces positive practices.
Drawing upon the posited by Daniel Goleman, it becomes clear that empathy, self-regulation, self-awareness, and social skills are critical when delivering feedback. By honing these skills, supervisors can ensure that their feedback is conveyed with the right tone and body language, making it more likely to be received constructively. Furthermore, feedback should be realistic, targeting areas that can be modified or enhanced, thus fostering a culture of personal and within ABA practice.
Recent studies, including a randomized controlled trial published in peer-reviewed journals, have underlined the importance of in educator evaluation reform. These findings have revolutionized the approach to professional learning, highlighting that actionable feedback is pivotal for successful outcomes. In the fast-evolving field of ABA, where flexibility and adaptability are increasingly valued, as seen in the shift towards hybrid work models, the art of providing feedback has never been more critical.
Ultimately, the goal of performance feedback within ABA supervision is to not only promote among practitioners but also to ensure that the services delivered are in tune with the . This is achieved through a reflective process that is informed by the social model of disability, which advocates for a contextual understanding of disability and a shift away from ableist practices.

To optimize the impact of , consistent and thorough supervision is paramount. Supervisors are tasked with monitoring the progression and results of their supervisees meticulously, employing both quantitative data and established . This vigilant oversight is more than a routine check; it's a and pinpointing areas that may require more intensive focus.
By doing so, supervisors can finely adjust their mentorship methods, fostering the professional advancement of their supervisees while upholding the highest standards of care.
It's a task that requires an acute understanding of behavioral science, calling for a level of expertise akin to that of a — a professional steeped in over a decade of clinical knowledge. They are the architects behind the technology solutions that support providers and health plans, guaranteeing that best practices and top-quality care are delivered efficiently.
The stakes of are underscored by recent advancements in the field, such as the new guidelines released by the Council of Autism Service Providers. These guidelines serve as a beacon for ensuring — a sentiment echoed by Lorri Unumb, CEO of CASP, who insists on the necessity of ABA being 'correctly implemented at the highest quality.'
The evolution of autism understanding also plays a role in shaping ABA practices. As Dr. Jan Blacher, a research professor at UC Riverside, notes, the perception of autism has broadened from a narrow clinical definition to include a diverse spectrum of cases — each necessitating a tailored approach to intervention.
In light of these developments, the role of the supervisor extends beyond mere oversight; it involves a commitment to continuous improvement and adaptation to the shifting landscape of autism treatment. This dedication ensures that every child and individual with autism receives the they deserve.
A is a critical component in the field of , offering a meticulous and orderly framework for instruction. By ensuring that all vital competencies are addressed, such a curriculum equips practitioners with a clear path for monitoring advancement and . Incorporating a diverse array of teaching methods, including didactic instruction, interactive case studies, role-play exercises, and practical , enhances the learning process.
For instance, the application of a concurrent-chains arrangement in evaluations reflects this diversity by allowing for a comprehensive assessment of preferences for interventions among clinical populations. Moreover, the integration of in supervision, as pioneered by seasoned Board-Certified Behavior Analysts, underscores the importance of and quality care. With this approach, supervision is not only consistent and thorough but also poised to keep pace with the in applied behavior analysis.

Supervisors in various fields, including education and behavior analysis, have a significant responsibility in guiding and supporting their supervisees. With the advent of technology and the integration of applied behavioral science principles, the resources available to them have evolved considerably. For example, are utilizing sophisticated technology solutions to streamline and optimize the supervision process.
These tools not only facilitate communication but also enhance the quality of supervision, ensuring that it adheres to high standards of practice.
The importance of efficient cannot be overstated. Research emphasizes that good supervision impacts outcomes such as student retention, success rates, and even mental health. In the realm of , where individualized care is paramount, the use of assessment tools and can significantly enhance the delivery of therapy.
Such resources allow supervisors to tailor their guidance to each supervisee's needs, fostering a more effective learning environment.
Simultaneously, the field has seen a push for accountability and enhanced performance feedback, as evidenced by large-scale studies and reforms in educator evaluations. These efforts underscore the critical role that play in professional development. Online platforms that assist in monitoring progress and providing feedback are now integral components of the supervisory toolkit.
Moreover, the integration of managerial coaching literature with tools like online platforms allows supervisors to engage in evidence-based best practices, applying insights from both historical and contemporary research. This ensures that supervisors are not only equipped with the necessary technical means but also with the theoretical understanding to cultivate a supportive and productive supervision dynamic.
In conclusion, the array of supervision tools reflects a commitment to quality and effectiveness, supporting supervisors in their pivotal role of nurturing the next generation of professionals, whether they are postgraduate researchers, educators, or behavior analysts.

Effective supervision is a dynamic process that must be tailored to suit the varying contexts in which it occurs, from direct care settings to digital platforms. For instance, the introduction of new technology within healthcare systems demands that supervisors ensure the being implemented are not only compliant with security and privacy standards but also enhance communication and collaboration. A case in point is the detailed digital assurance protocol followed by the NHS, illustrating the necessity for before adopting digital tools, thus ensuring that the supervisory processes are robust and efficient.
When supervisors adapt their methods to the service delivery mode, whether it's face-to-face or through virtual platforms, they enable a more in patient care. This is evident from the experiences of seasoned professionals, such as a New York state-licensed and Board-Certified Behavior Analyst, who has dedicated over a decade to refining that support best practices across the healthcare continuum. Their work underscores the value of customized supervision that facilitates high-quality, coordinated care, and streamlines review processes.
Moreover, adapting supervision to suit various contexts is not only a matter of logistics but also of equity and mental health, as emphasized by the late Dr. David Offord. It's about creating a 'fair race' for all, including those with disabilities, by acknowledging their unique needs and strengths while reducing stress and . This approach to supervision, therefore, becomes a cornerstone of equity and well-being.
In summary, the adaptation of to different service delivery modes is critical for fostering an environment of best practice and . It attends to the unique challenges of each setting, ensuring that the supervision process remains a supportive and collaborative effort that benefits all involved.
Supervisors in various fields face a myriad of challenges that can impact the quality of supervision provided. One of the common obstacles is the time constraint which can hinder the ability to provide thorough and . Emma Davies, a department coordinator, highlights the importance of consistent personal tutorials and the recording of attendance and comments to monitor and support students' needs.
Similarly, in the research sector, a lack of support with data sharing due to limited resources is evident, as reported in 'The State of Open Data 2023', indicating the necessity for improved systems and processes. Furthermore, geographical limitations can complicate the when supervisees are spread across different locations, as evidenced by the experience of Austin Morgenroth at Somerset Academies of Texas, who addressed the challenge by integrating various software systems for efficiency.
The disparity in experience and knowledge among supervisees can also pose a significant challenge, necessitating to meet . This is mirrored in the efforts of Dr. Aamir Hussain at De Montfort University, who developed a suite of support materials catering to different levels of research data management proficiency. Maintaining professionalism and ethical standards is paramount, as underscored by a Board-Certified Behavior Analyst specializing in technology solutions that promote coordinated care and streamlined processes, ensuring .
To overcome these challenges, supervisors must be in their approach. As the Conference Theme 'Catalysing change: ideas to impact' suggests, it's crucial to move beyond ideas to meaningful actions that have a real-world impact. This entails leveraging technology, creating robust , and ensuring that the supervisory process is adaptable to the varying needs of supervisees while upholding the highest professional standards.
In conclusion, BCBAs play a crucial role in applied behavior analysis, enhancing patient care and shaping best practices. Their expertise and technological advancements improve direct care and coordination within healthcare systems. BCBAs' commitment to professional growth and ethical guidelines is reinforced by clear roles in interprofessional teams, fostering collaboration and positive outcomes.
In educational settings, BCBAs contribute to improving social, emotional, and academic behaviors in at-risk students. Their comprehensive approach exemplifies their indispensable role in individual care and system-wide practices.
The 8-Hour Supervision Training and BACB Supervisor Training Curriculum equip BCBAs with essential skills for effective supervision. These programs provide frameworks for competencies, fostering relationships, and applying evidence-based strategies.
Performance feedback in ABA supervision focuses on specific behaviors and outcomes, promoting continuous improvement and personalized care. Supervision optimizes the impact of ABA therapy, upholding high standards and integrating technology solutions.
Adapting supervision to different delivery modes ensures seamless integration of technology and personalized care. Challenges such as time constraints and disparities in knowledge require proactive approaches and innovative solutions.
In summary, BCBAs are indispensable in applied behavior analysis, enhancing patient care and shaping best practices. Their commitment to growth, adherence to ethics, and integration of technology contribute to improved outcomes. Effective supervision, tailored to different contexts, promotes continuous improvement and personalized care.
What is the purpose of supervision in applied behavior analysis (ABA)?
The purpose of supervision in ABA is to ensure the fidelity and efficacy of therapeutic services provided by behavior analysts. It involves mentorship and oversight by Board Certified Behavior Analysts (BCBAs) to maintain high standards of practice, enhance direct patient care, and ensure efficient coordination and management within healthcare systems.
Who are Board Certified Behavior Analysts (BCBAs)?
BCBAs are professionals with expertise in the field of ABA who supervise and guide practitioners working with individuals on the autism spectrum. They are responsible for developing and integrating technology solutions to uphold the highest standards of practice in behavioral health care.
How do BCBAs contribute to professional growth and ethical practice?
BCBAs are committed to professional development and adhere to ethical guidelines. They establish clear roles within interprofessional teams to maintain productive relationships and effective collaboration, which is critical in treating complex conditions like autism.
What is the BACB Supervisor Training Curriculum Outline 2.0?
The BACB Supervisor Training Curriculum Outline 2.0 is a guide that focuses on building a supervisor's capacity in key areas such as assessment and intervention capabilities, adherence to ethical standards, and effective supervision techniques. It adheres to a competence-based educational model and aligns with the Web Content Accessibility Guidelines (WCAG) 2.1.
What are the key components of the 8-Hour Supervision Training for BCBAs?
The 8-Hour Supervision Training covers the responsibilities of supervisors, ethical considerations, active learning through case studies and role-plays, and insights from implementation science. It prepares BCBAs to mentor staff effectively and navigate complexities in practice to contribute positively to client outcomes.
What are the best practices for ABA supervision?
Best practices for ABA supervision include setting clear goals and expectations, providing consistent feedback, fostering a collaborative atmosphere, integrating technology, and ensuring supervisors have adequate time and resources to enhance their practice.
How should effective performance feedback be provided in ABA supervision?
Effective performance feedback should be specific, based on observable behaviors and outcomes, and balance areas for improvement with recognition of strengths. It should also be realistic and informed by an emotional intelligence framework for constructive delivery.
Why is it important to evaluate the effects of ABA supervision?
Evaluating the effects of ABA supervision ensures that supervisors can finely adjust their mentorship methods to foster professional advancement of supervisees while upholding the highest standards of care. It involves monitoring progression and results meticulously.
What is the importance of a structured supervision curriculum in behavior analysis?
A structured supervision curriculum provides a systematic framework for instruction, addressing all vital competencies and employing diverse teaching methods. This ensures that practitioners have a clear path for advancement and professional growth.
What tools and resources are available for supervisors in behavior analysis?
Supervisors have access to various technological tools that facilitate communication, enhance supervision quality, and support data tracking and analysis. These tools include online platforms for monitoring progress and providing feedback.
How can supervision be adapted to different service delivery modes?
Supervisors must tailor their methods to suit various contexts, such as face-to-face or virtual platforms, to ensure seamless integration of technology in patient care. This involves customizing supervision to the unique needs of each setting while maintaining high standards.
What are some challenges in supervision, and how can they be overcome?
Challenges in supervision include time constraints, resource limitations, geographical barriers, and diverse levels of experience among supervisees. Overcoming these challenges requires leveraging technology, creating robust support systems, and continuously adapting the supervisory process to meet varying needs while upholding professional standards.