The concept known as the Premack Principle, or 'Grandma's Rule,' offers a practical approach to motivation. It posits that more probable behaviors can reinforce less probable behaviors, providing a valuable tool for parents and educators. By using activities that children already enjoy as natural reinforcers for less favored tasks, the Premack Principle bridges the gap between extrinsic and intrinsic motivation.
This principle can be applied beyond task completion, making learning more relevant and enjoyable for children. Understanding and integrating the Premack Principle within daily routines can support parents in nurturing their children's motivation and helping them cultivate a balance between obligations and enjoyable activities.
The concept known as the , or 'Grandma's Rule,' is a psychological theory that offers a practical approach to motivation. It posits that more probable behaviors can reinforce . Simply put, a child is more likely to complete a task they find less appealing if they know a preferred activity will follow as a reward. For instance, if a child enjoys playtime with puzzles but is less inclined to tidy up their room, parents can use puzzle play as a for room cleaning.
Recent research in child development emphasizes the importance of —engaging in activities for the sheer joy of it—and has highlighted how extrinsic rewards, like treats or monetary gain, can sometimes undermine this natural drive. As noted by Professor Kennon Sheldon, can be far more energizing and effective in the long-term. However, the can be a valuable tool especially when it bridges the gap between extrinsic and by using activities the child already enjoys as natural reinforcers for less favored tasks.
This principle can be applied beyond simple task completion. In , children who may ask, 'Why do I have to learn this?' might find motivation through activities they value, making learning more relevant and enjoyable. Similarly, the principle has been utilized in programs like Coordinated Approaches to Child Health (CATCH) to encourage among preschoolers, fostering habits that can last a lifetime.
Understanding and integrating the within daily routines can support parents and educators in and helping them cultivate a balance between necessary obligations and enjoyable activities.
To foster effective in children, it is essential to establish well-defined and attainable goals. Just as an instructional designer at ease Agency, Karmela PeÄek, transformed complex technical data into engaging formats to motivate users, parents can guide their children to into smaller, actionable segments. This method not only clarifies the task at hand but also maintains a child's motivation by providing a .
Recent research on children's play, conducted by the Harvard Graduate School of Education and other institutions, underscores the importance of engaging tasks that promote discovery and learning. By applying this understanding, parents can encourage their children to approach tasks with a sense of play and exploration, which can make even challenging activities enjoyable and rewarding.
Moreover, it's beneficial to involve children in . Studies have found that children tend to overestimate their abilities, indicating a natural confidence that can be channeled into setting and achieving objectives. By participating in the goal-setting process, children become more invested in the tasks and are likely to be more committed to completing them.
Another key element is support. As suggested by experts, asking children where they need help and sharing personal challenges models a . It normalizes the concept of facing obstacles and reassures children that they have the necessary support to overcome them and succeed in their endeavors. This approach reinforces the idea that with persistence and their set goals and enhance their learning experience.

Understanding the can transform how children approach their and responsibilities. The concept of isn't just about ticking off tasks; it's a strategic method to enhance focus and drive a . By encouraging children to jot down their activities, they not only keep track of what needs to be done but also learn to identify the most pressing tasks. This simple act of organizing tasks on paper can be incredibly effective, as it provides a clear visual reminder of their goals, often more compelling than digital reminders. The tangible process of crossing out completed tasks can also offer a satisfying boost to their confidence and productivity.
Moreover, the introduction of to children can be a stepping stone to incorporating more advanced as they grow. It's a foundational skill that, once mastered, enables them to adapt to various and systems that will become prevalent in their academic and professional lives. The triumph of the to-do list lies not just in its ability to streamline tasks but in teaching children the art of prioritization and , skills that are crucial in an era where distractions are just a screen tap away. The effectiveness of such lists has been supported by various productivity experts who advocate for their ability to clarify and distill the chaos of day-to-day life into manageable action items. By learning to distinguish between what is urgent and what can wait, children equip themselves with the tools to navigate a fast-paced world, making an essential element of their developmental toolkit.

The concept of prioritizing tasks effectively is not just a cornerstone of productivity in the workplace; it is equally applicable to guiding children through their daily activities. Drawing inspiration from the Agile and Scrum methodologies, which value the breakdown of projects into manageable iterations and prioritize tasks for better outcomes, parents can teach their children to approach their responsibilities in a similar, structured manner. Just as Agile teams work on sprints, focusing on the most important features first, children can learn to identify and tackle the tasks that are critical or time-sensitive ahead of less urgent ones.
The parallels between Agile approaches and in everyday life are clear. By adopting a '' mindset, parents can encourage their children to visualize and categorize their tasks, thereby reducing the tendency to procrastinate and enhancing their ability to complete activities productively. The can be a practical tool in this regard, teaching children to classify tasks with 'A' items being the most urgent and important, requiring immediate attention to avoid significant consequences.
In aligning with the 'Paradox of Productivity,' which suggests that doing less can lead to more meaningful achievements, this strategy for can help children develop a sense of accomplishment and balance. By managing their time effectively, they can also enjoy leisure activities, such as play, which child psychologists identify as essential for cognitive and emotional development. The implementation of these strategies aligns with the understanding that parents recognize the importance of equipping their children with the skills to navigate their time efficiently.
reflect that while many adults experiment with different productivity techniques, a significant portion still lacks a formal system, leading to inefficiencies in their daily lives. By instilling a sense of prioritization and discipline in time management from an early age, parents can help their children avoid becoming part of the 20% of adults who are chronic procrastinators, as noted by the American Psychological Association.
Incorporating these principles of and management not only aids in the efficient use of time but also supports a nurturing environment where children can thrive academically, socially, and emotionally.

Tackling complex tasks can be daunting for both children and adults alike. However, , more manageable subtasks can significantly ease the process. By concentrating on one segment at a time, children can progress methodically, often resulting in a greater chance of overall success.
For instance, take the example from the software engineering field, where a technique known as 'continuous integration' is applied by teams to improve their development process. Markos Fragkakis, a Staff Engineer at Workable, details how they navigated the complexities of their Applicant Tracking System by breaking down the project into phases and addressing each part incrementally. This systematic approach not only made a daunting task more approachable but also allowed for careful consideration and adjustments along the way, ultimately leading to a more robust and efficient system.
Similarly, emotions can play a significant role in how we approach our goals. Research led by Heather Lench, Ph.D., at Texas A&M University, indicates that emotions like anger can be surprisingly beneficial when it comes to meeting challenges. Their study found that anger might increase persistence, which in turn aids in accomplishing difficult tasks. Applying this to our topic, it suggests that harnessing the right emotional drive can help us persist through complex tasks when broken down into smaller, more focused challenges.
further underscore the importance of . A theoretical framework proposed by Circella et al. (2012) categorizes multitasking behaviors and their effects on productivity. The research suggests that constantly shifting attention can be detrimental, whereas dedicating full resources to a single activity for a certain period—monotasking—can lead to more effective outcomes.
Incorporating these insights, parents can guide their children to not only segment tasks but also understand the value of focused attention and the role emotions play in driving persistence. With this approach, children can learn to , just as engineers do when developing complex software systems or as researchers might in studying the impact of emotions on performance.

The art of time management and organization is not just beneficial; it's essential for success in today's fast-paced world. Effective time management allows individuals, especially teenagers navigating the complexities of school, extracurriculars, and social life, to operate more efficiently and reduce unnecessary stress. In fact, research indicates that nearly half of high school students experience daily stress, underscoring the need for structured from a young age.
Incorporating into one's routine can lead to a multitude of mental and physical benefits. Psychologists affirm that an organized environment can diminish feelings of exhaustion and enhance productivity. For instance, by dedicating just ten minutes each day to planning, individuals can reclaim up to two hours—time that can be spent on meaningful activities rather than getting lost in the chaos of clutter.
Additionally, the approach to organization should be tailored to support personal goals and aspirations, making it a powerful tool rather than an end in itself. This personalized approach to organizing not only provides a sense of control over one's space and time but also aligns with one's unique priorities and values.
It is clear that the journey towards better time management and organization is not a one-size-fits-all. With a staggering 82% of people lacking a , the average worker finds themselves engaged in tasks of little value for over half the workday. Addressing this by introducing and adhering to organizational systems can empower individuals to manage their daily stress more effectively and gain a sense of control over their workload.
Fostering in children is not just about helping them get their homework done. It's about setting them up for lifelong success and well-being. Effective time management can mitigate stress by providing a sense of control over one's activities and the pace of the day. This is where parents can step in to guide their children in learning to , utilize tools like timers, and plan focused work periods.
In a society where teenagers are navigating the complexities of school, extracurriculars, and social commitments, nearly half report feeling stressed daily. This is a clear signal that mastering time management is not just a nice-to-have skill; it's a necessity for maintaining and achieving balance. The connection between time management and stress reduction is further supported by studies showing that when children's screen time is controlled, their improves significantly, underscoring the importance of and downtime.
Moreover, reveal a startling truth: many people overestimate the time they spend on productive tasks, often falling prey to distractions. By teaching children to track their time and prioritize tasks based on urgency and energy levels, parents can help them become more efficient and effective in their pursuits. As children learn to navigate their own schedules, they're not just completing tasks; they're enhancing their performance, reaching goals, and opening up opportunities for .
Incorporating time management strategies at a young age sets the stage for a more balanced, less stressful life. It’s a vital component for personal development and for cultivating the ability to work and collaborate efficiently in future professional environments.

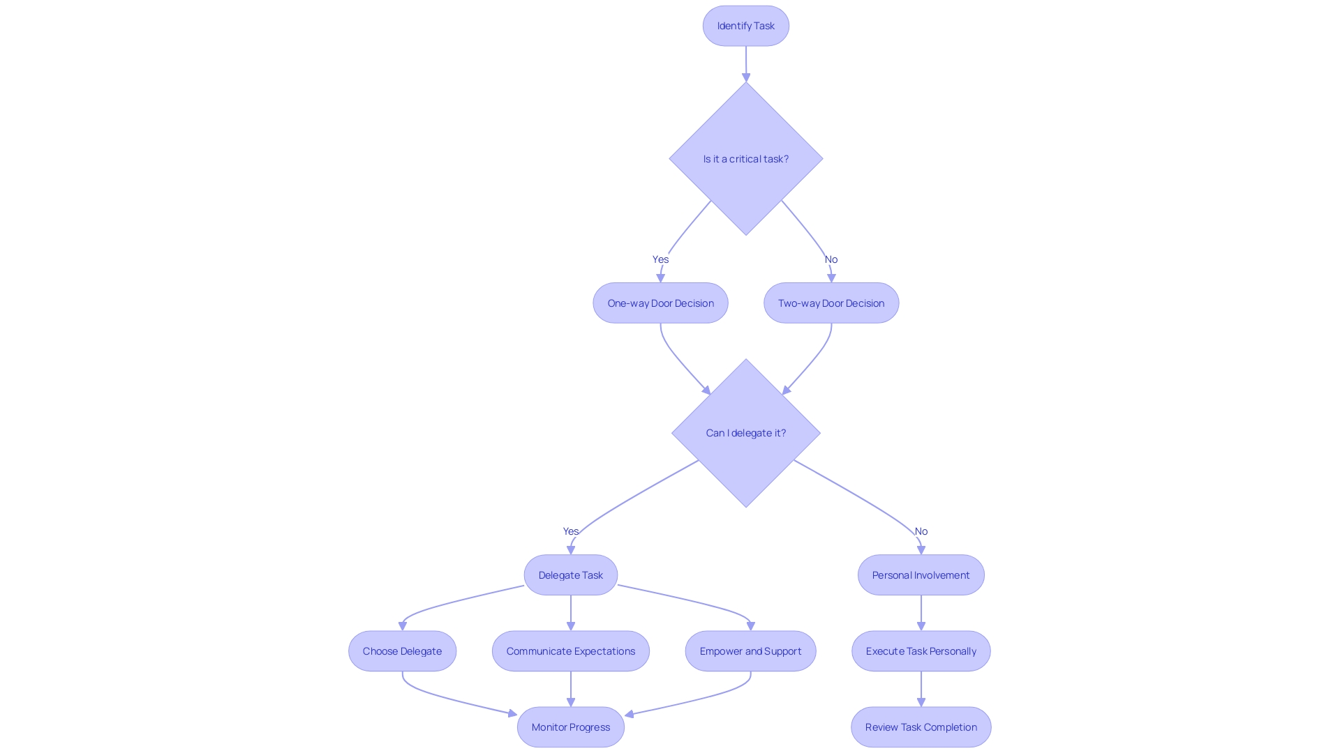
Teaching children the art of delegation empowers them to make about their tasks. Encouraging children to consider which tasks are and which can be shared or assigned to siblings or peers fosters . This approach mirrors the frameworks used in professional environments, such as DANI, DARE, and DICE, which clarify roles and responsibilities. For instance, Jeff Bezos's distinction between 'one-way doors' decisions, which are significant and irreversible, and 'two-way doors' decisions, which can be altered if necessary, can be applied to help children discern the level of importance and commitment required for various tasks. By recognizing which tasks are reversible and less critical, children can delegate these and concentrate on more pressing responsibilities. Understanding and implementing also aligns with , which suggest adapting the level of support and direction based on the task at hand. This nuanced approach to can lead to a more balanced allocation of effort and can enhance a child's ability to prioritize and execute tasks efficiently.

Empowering children to manage their time effectively is essential for their well-being and academic success. A balance between study and leisure can lead to enhanced motivation and improved performance across various life domains. According to research published in JAMA Network Open, reducing screen time can have a significant positive impact on children's mental health. The study involved a randomized clinical trial with 89 families and found that excessive use of electronic devices is connected to such as antisocial behavior and emotional difficulties.
In light of these findings, it's important for children to have . Swedish health authority Folkhalsomyndigheten has set guidelines recommending a maximum of one hour of screen time per day for two- to five-year-olds and no more than two hours for six- to twelve-year-olds. The University of Basel's research further supports the importance of , showing that school children who are active daily can better handle stress, suggesting a clear link between exercise and stress relief.
Moreover, Slack’s Workforce Index highlights that not only boosts productivity but also well-being, yet many neglect this practice. The study shows that employees who disconnect after working hours report a 20% increase in productivity. This emphasizes the need for children to take breaks and engage in activities they enjoy to maintain a healthy pace and focus on quality in their efforts.
Therefore, integrating periods of relaxation with periods of focused work is critical. This not only applies to adults in their professional lives but is equally relevant for children as they .

Harnessing the power of technology to streamline and organize daily tasks has never been more relevant. In the realm of productivity, it's not always the latest app or gadget that makes the biggest impact, but rather the system through which tasks are managed. A striking example is that of Henry Ford's assembly line, which revolutionized productivity not through new tools, but by reimagining the .
By introducing children to carefully selected , we can emulate this principle. Instead of overwhelming them with options, we can guide them towards tools like ClickUp, which is praised for its time tracking and automated processes. These features can help children develop a sense of , mirroring the entrepreneurial spirit of industry leaders who rely on such apps to manage their teams and track progress.
Moreover, the widespread adoption of productivity software, available as on-premises or cloud-based solutions, underscores a shift towards optimizing how we work. From administrative to creative tasks, software is being tailored to enhance collaboration and streamline office tasks. Yet, despite the plethora of tools, productivity growth has not accelerated as expected; a phenomenon attributed to new tools offering as many distractions as they do capabilities. It's crucial, therefore, to focus on tools that enhance the process rather than complicate it.
Ultimately, equipping children with the right can foster , , and a proactive approach to . By emphasizing the process over the plethora of tools, we guide them towards a more productive and focused mindset.
Overcoming hurdles in is essential for children's development. It's common for them to encounter procrastination, waning motivation, or struggles with organizing priorities. By proactively addressing these issues and adopting practical strategies, children can build resilience and enhance their ability to complete tasks successfully. For instance, the concept of is a valuable tool in this process. It teaches children the difference between unhelpful struggle and the kind that leads to growth—persevering towards a goal and utilizing available resources when faced with challenges.
Educators often use the framework, rooted in neuroscience, to reduce barriers to student success. This approach emphasizes the importance of strategy instruction, particularly for students with in middle school. Similarly, parents can model problem-solving behavior and guide their children through learning experiences, including navigating failures and taking calculated risks.
A practical tip for managing tasks is to prioritize them. Creating a list and categorizing tasks based on urgency and duration can be incredibly effective. Aligning high-priority tasks with times of peak energy ensures that children can tackle them with the best focus and productivity. Moreover, learning to delegate appropriate tasks to others can teach responsibility and teamwork, while removing distractions from the work area can significantly improve concentration.
The recent COVID-19 pandemic has underscored the importance of . With over 265,000 children having lost a caregiver, the need for to help children manage their tasks and cope with life's challenges has never been greater. These strategies are crucial in cultivating a generation of children who are not only capable of managing their tasks but also resilient in the face of adversity.
In conclusion, the Premack Principle offers a practical approach to motivation by using preferred activities as natural reinforcers for less favored tasks. This principle bridges the gap between extrinsic and intrinsic motivation, making learning more relevant and enjoyable for children. Setting clear goals and utilizing to-do lists help prioritize tasks and maintain motivation.
Breaking down large tasks into smaller segments enhances productivity and persistence. Organizing and prioritizing tasks fosters a sense of control and reduces stress. Effective time management techniques empower children to navigate their schedules efficiently and reduce stress.
Delegating tasks teaches critical thinking and time management skills. Maintaining work-life balance and reducing stress is essential for well-being. Leveraging productivity tools streamlines tasks and enhances efficiency.
Overcoming common task management challenges builds resilience and enhances task completion skills. By incorporating these strategies, parents can support their children's motivation and task management skills, nurturing their development and success.
Take control of your tasks and reduce stress today!
What is the Premack Principle?
The Premack Principle, also known as 'Grandma's Rule,' is a psychological theory that suggests more probable behaviors (activities a child likes) can reinforce less probable behaviors (tasks they are less inclined to do). For example, a child who enjoys puzzles may be motivated to tidy their room if they know they can play with puzzles afterward.
How can intrinsic motivation be more beneficial than extrinsic rewards?
Intrinsic motivation—engaging in activities for the joy of it—can be more energizing and effective in the long-term. Extrinsic rewards, like treats or monetary gains, can sometimes undermine natural drive. However, the Premack Principle can be useful when it uses activities the child enjoys to reinforce less favored tasks.
Why is it important to set clear goals and objectives for children?
Setting well-defined and attainable goals helps clarify the task at hand and maintains a child's motivation by providing a clear pathway to success. It also encourages children to approach tasks with a sense of play and exploration, making activities enjoyable and rewarding.
How do to-do lists benefit children?
To-do lists help children keep track of what needs to be done and learn to prioritize their tasks. This process provides a visual reminder of their goals and can boost confidence and productivity by allowing them to physically cross out completed tasks.
What is the ABCDE method of prioritizing tasks?
The ABCDE method is a tool that teaches children to classify tasks with 'A' items being the most urgent and important. 'B' items are important but not as urgent, and so on, helping children identify and tackle critical or time-sensitive tasks first.
What is the advantage of breaking down large tasks into smaller ones?
Breaking down complex tasks into smaller, more manageable subtasks makes the overall task less daunting and allows for a methodical approach that can lead to greater success. It also helps children focus their attention more effectively.
How can children benefit from learning time management and organization skills?
Effective time management and organization can lead to mental and physical benefits, such as reduced stress and enhanced productivity. It empowers children to operate more efficiently and can improve their well-being and academic success.
Why is work-life balance important for children?
Maintaining a balance between study and leisure can enhance motivation and performance in various life aspects. Reduced screen time and increased physical activity can have a positive impact on mental health and stress relief.
How can productivity tools and apps help children?
Productivity tools like ClickUp can help children develop a sense of personal efficiency by offering features like time tracking and automated processes. These tools teach organizational skills, time management, and a proactive approach to task completion.
What are some strategies to help children overcome task management challenges?
Strategies include teaching children the difference between unhelpful struggle and growth-oriented struggle, prioritizing tasks based on urgency and energy levels, delegating appropriate tasks, removing distractions, and cultivating resilience and adaptability. These strategies help children build skills to complete tasks successfully and cope with life's challenges.