Navigating the spectrum of autism requires a keen understanding of therapeutic approaches tailored to enhance the behavioral and social competencies of children with Autism Spectrum Disorders (ASD). Comprehensive Behavioral Therapy, when initiated early, can significantly influence the trajectory of a child's development. Research by the Centers for Disease Control and Prevention (CDC) indicates that ASD affects approximately 1 in 36 individuals, underscoring the critical need for accessible and effective interventions.
In this article, we will explore key therapeutic approaches for autism, including Applied Behavior Analysis (ABA) therapy, Cognitive Behavioral Therapy (CBT), Early Intensive Behavioral Intervention (EIBI), the role of positive reinforcement strategies, the importance of individualized treatment plans, methods for tracking progress in autism therapy, tailored communication techniques, parent-therapist collaboration, the use of visual schedules and repetition, the significance of setting specific objectives, and the collaborative efforts in autism therapy. By delving into these approaches, we aim to provide parents with valuable insights and empower them with expert advice to support their children with autism.
Understanding and navigating the autism spectrum requires a keen grasp of tailored to enhance the behavioral and social competencies of individuals with Autism Spectrum Disorders (ASD). Comprehensive Behavioral Therapy, when initiated early, can significantly influence the trajectory of a child's development. Research by the Centers for Disease Control and Prevention (CDC) indicates that ASD affects approximately 1 in 36 individuals, underscoring the critical need for accessible and effective interventions.
Autism, defined by a range of behaviors and often considered a spectrum condition, manifests uniquely across individuals. The American Psychiatric Association's Diagnostic and Statistical Manual (DSM-5) outlines specific criteria for diagnosis, including persistent differences in communication and social interaction, as well as restricted, repetitive patterns of behavior. Comprehending these characteristics is crucial for clinicians to provide targeted treatment options.
The journey toward selecting impactful therapies can be daunting for families, but organizations like The Autism Community in Action (TACA) offer guidance and resources to better understand medical research, treatment options, and nutritional advice. As echoed by Dr. David (Dan) R. Offord, a child psychiatrist, the goal is to provide equitable opportunities for all children, including those with disabilities, to participate meaningfully in society.
Moreover, the importance of accurate and timely diagnosis cannot be overstated. Innovative endeavors by companies such as NeuroQure strive to fill the void in diagnostic technologies, enabling actions to commence at the earliest phase conceivable. Their collaboration with the UC Irvine Center for Autism Research and Translation exemplifies the advances in creating precise diagnostic tools, which can potentially reshape the landscape of behavioral therapy for individuals with autism spectrum disorder.
Ultimately, the combination of research and the careful assessment of non pharmacological approaches play a significant role in shaping effective treatment strategies. These interventions are not just about managing ASD but respecting the unique contributions that individuals with ASD bring to their communities. By combining evidence-based practices with the latest developments in ASD research, therapists can customize treatment plans that address the diverse needs of autistic children, fostering their independence and enhancing their ability to thrive.
Applied Behavior Analysis (ABA), acknowledged as an imperative evidence-based intervention for disorders within the autism spectrum, has been refined over time to address the diverse needs of individuals with ASD. At its core, ABA aims to enhance positive behaviors and mitigate challenging ones through the application of systematic positive reinforcement. The therapy's effectiveness hinges on its tailored approach, where treatment plans are meticulously adjusted based on ongoing data analysis.
The changing landscape of diagnosing individuals with the condition has resulted in a wider range of cases being acknowledged, prompting adjustments in treatment approaches. Dr. Jan Blacher, a distinguished research professor, emphasizes the significance of acknowledging the diverse capabilities within the spectrum of individuals with ASD (Autism Spectrum Disorder), advocating for interventions that are as distinctive as the individuals they serve. This aligns with the social model of disability, which views disability through the lens of social constructs and calls for reflective practices in ABA to honor the minority identity and social justice of individuals on the autism spectrum.
Additionally, ensuring the utmost quality in ABA treatment is of utmost importance, as expressed by Lorri Unumb, CEO of the Council of Autism Service Providers. The organization's recently published ABA Practice Guidelines represent a significant achievement in setting criteria of care that address the specific requirements of individuals on the spectrum. Importantly, these guidelines act as a guiding light for insurers, regulatory bodies, consumers, and practitioners, outlining the necessity for ABA treatment to be delivered with unwavering quality.
As the prevalence of autism diagnoses rises, with current estimates as high as 1 in 36 individuals, the urgency for effective, high-quality interventions is more pronounced than ever. This highlights the significance of ABA treatment and the vital need for continuous improvement of its approaches to ensure that it remains responsive to the .
Cognitive Behavioral Therapy (CBT) is a prominent component in the multifaceted treatment of autism spectrum disorders. Central to CBT is the process of recognizing and modifying cognitive and emotional contributors to challenging behaviors. This intervention empowers young individuals with the capacity to recognize the connection between their thoughts, emotions, and behaviors, promoting constructive behavioral transformation. Furthermore, CBT is instrumental in alleviating anxiety and enhancing emotional regulation.
As per NIH researchers, youngsters with anxiety disorders display excessive activity in different brain regions, which diminishes after successful CBT, emphasizing the impact of the treatment on brain function and symptom enhancement. Dr. David (Dan) R. Offord's assertion that equitable participation in societal domains is a determinant of mental health resonates with the ideals of CBT, which strives to mitigate stress and empower caregivers to nurture their children's development.
CBT's practicality is further underlined by its adaptability to various settings despite barriers like social deprivation and cultural differences, as discussed at a recent conference focused on catalyzing impactful change in mental health practices.
Supporting CBT's effectiveness, exposure treatment, a subset of CBT, utilizes controlled confrontation with anxiety triggers, allowing individuals to master coping strategies. Whether through , this therapy aims to reduce anxiety in real-life scenarios.
In the intricate realm of treatments for individuals on the spectrum, CBT emerges as a validated approach, with randomized controlled trials favoring its efficacy over quasi-experimental studies. As we navigate the fractured terrain of intervention research, it is clear that CBT, supported by empirical evidence, remains a cornerstone in addressing the emotional and behavioral challenges associated with autism.
Early Intensive Behavioral Intervention (EIBI) is created to utilize the substantial neuroplasticity of young children's brains, offering them with customized behavioral treatment at a young age. This therapy targets vital developmental milestones, focusing on enhancing communication abilities, social skills, and adaptive behaviors. With individual sessions that are tailored to the specific requirements of each individual, EIBI operates on the principle that can lead to significant improvements during the foundational years of a child's growth. This approach not only seeks to equip children with autism spectrum disorder with the necessary skills to navigate their daily lives but also aims to involve and support families in the therapeutic process, recognizing the critical role they play in their child's progress and the overall mental health of the family unit. The strategy aligns with the ideals of creating equal opportunities for youngsters with disabilities to participate fully in education, home life, and social settings, as emphasized by the late Dr. David (Dan) R. Offord. Furthermore, the shift towards randomized-controlled trials in autism research underscores the importance of reliable and scientifically validated interventions like EIBI, which clinicians are increasingly adopting based on their demonstrated effectiveness.

Enhancing progress in therapy for children with Autism Spectrum Disorders (ASD) is multifaceted, but one critical element is the implementation of positive reinforcement. This method involves recognizing and incentivizing desired behaviors, which in turn inspires youngsters to imitate these actions and promotes the acquisition of new abilities. By customizing reinforcement strategies to be meaningful to each individual, therapists can greatly enhance motivation, opening the door for behaviors to be generalized across different settings and situations.
The principle of positive reinforcement, rooted in the Reinforcement Theory by B.F. Skinner, posits that behaviors can be shaped by consistently reinforcing desired actions. In the context of ASD, where individuals may experience co-occurring intellectual disabilities or emotional and behavioral problems, personalized positive reinforcement becomes even more critical. It supports the engagement and well-supported participation of these children in key life domains such as school and community, which is essential for their mental health and social equity.
Recent shifts in autism research methodologies, from quasi-experimental studies to randomized controlled trials, have underscored the importance of implementing evidence-based practices. These advancements contribute to a more comprehensive understanding of effective methods, including the nuanced use of positive reinforcement. Furthermore, initiatives such as the Kevin and Avonte Program, which secured substantial funding to tackle wandering behaviors in individuals with developmental disabilities, underscore the significance of focused interventions.
Ultimately, the objective of introducing positive reinforcement in behavioral intervention for children with ASD is in line with the wider goal of for these individuals, enabling them to flourish and make valuable contributions to their communities. By doing so, we honor the vision of psychiatrists who advocated for a 'fair race' for all children, ensuring their well-being and the well-being of their families.
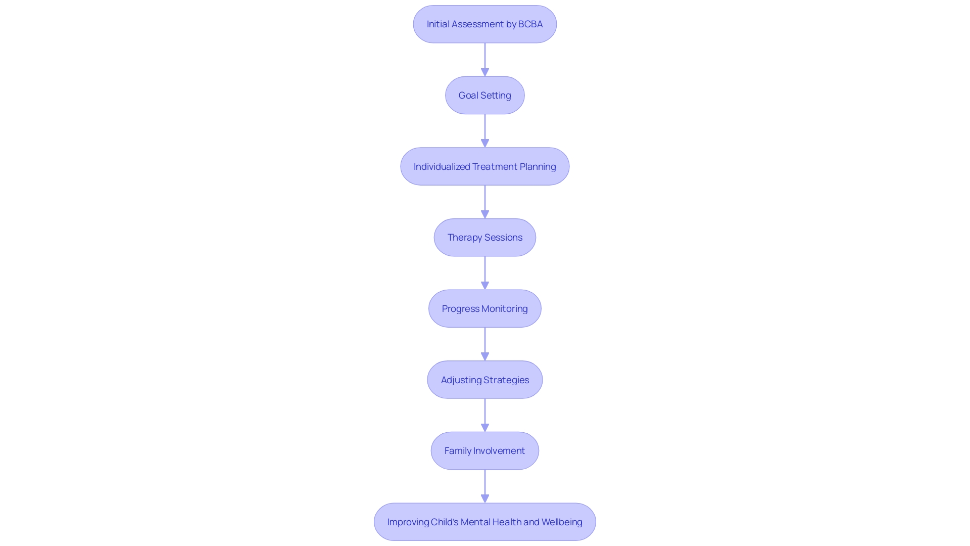
Developing personalized treatment strategies is pivotal for enhancing the progress of individuals with autism spectrum disorders (ASD) in behavioral therapy. Acknowledging the uniqueness of every individual with ASD, therapists are shifting from universal methods, creating personalized strategies that utilize the individual's own abilities and tackle their specific difficulties. These comprehensive plans often encapsulate goals, strategies, and interventions meticulously tailored to the individual's profile, which are derived from detailed assessments and continuous data collection.
One influential voice on the subject was Dr. David (Dan) R. Offord, a psychiatrist specializing in young individuals, who emphasized the importance of equitable and supportive participation for children with disabilities across all domains of life, including education and leisure, as essential for mental health and societal equity. An important factor in accomplishing this is recognizing the distinct requirements and contributions of individuals with disabilities, including those with ASD, and offering the essential resources to their caregivers.
Consistent with this, recent approaches like neurofeedback have shown promise. This aims to train the brain in healthier functioning, which can lead to significant improvements in cognitive abilities, mood and behavior regulation, and reduction in hyperactivity and impulsivity in autistic children. Furthermore, the method of using randomized controlled trials for evaluating the effectiveness of measures in research on individuals with autism ensures that the chosen strategies are based on the most current and reliable evidence.
Moreover, the Interagency Autism Coordinating Committee (IACC) plays a crucial role in enhancing coordination and communication throughout the federal government and collaborations with the autism community to advance research and services in this field. These efforts emphasize the evolving field of research and intervention for individuals with autism spectrum disorder, where treatment plans serve as dynamic roadmaps, adapting over time to align with the individual's development and therapy outcomes. By setting clear and attainable goals using SMART criteriaâspecific, measurable, attainable, relevant, and time-boundâsuch treatment plans remain focused on achieving meaningful progress for each individual with ASD.

In the dynamic landscape of autism spectrum disorder (ASD) therapy, it's crucial to have a robust system for evaluating the progress of the individual. Therapists utilize a multifaceted approach, employing direct observation, meticulous data collection, and standardized assessments to gain insights into the individual's development. This rigorous tracking allows therapists to refine interventions with precision, ensuring they are tailored to the individual's evolving needs. Such evidence-based practices are a beacon of hope, providing the scaffolding necessary for individuals on the autism spectrum to thrive across various domains of their lives, from school to social interactions.
The quest for equitable treatment for children with ASD is echoed in the words of the late Child Psychiatrist Dr. David (Dan) R. Offord, who emphasized the importance of fairness in the 'race' of growing up. With the application of tools like the , which are endorsed by a significant majority of autism treatment studies for the practical assessment of adaptive functioning, there is a concerted effort to calibrate the trajectory of ASD treatment towards more inclusive social participation and mental health outcomes.
Furthermore, the Autism Community in Action and the Interagency Autism Coordinating Committee (IACC) advocate for early intervention and seamless communication among stakeholders, which is critical for optimizing treatment strategies. Their efforts, in addition to advanced diagnostic tools, aim to decrease the time to diagnosis and subsequent start of behavioral treatment, demonstrating a dedication to making the 'race' equitable and encouraging for all children, especially those with ASD.
Behavioral observations and developmental assessments are essential in customizing effective therapy for individuals with autism spectrum disorders. These methods not only give insight into the person's distinct abilities and difficulties but also provide a starting point for their growth phase, which is essential for customizing appropriate measures. By understanding specific needs and the capacity for improvement, therapists can enhance the individual's ability to participate meaningfully in various aspects of life, from school to community engagement. This approach reflects the philosophy of for all individuals, where their unique needs and contributions are acknowledged and assisted, minimizing anxiety and fostering mental well-being. Furthermore, the incorporation of such customized approaches corresponds with the objectives of the Interagency Autism Coordinating Committee (IACC) to promote research and services for autism, guaranteeing that strategies are both efficient and considerate of the individuals they are intended to support.

Monitoring the progress of individuals with Autism Spectrum Disorders (ASD) in behavioral therapy is not only crucial for their growth but also aligns with the principle of fair involvement in life's domains, as emphasized by the late Dr. David (Dan) R. Offord. Skill-specific tracking and adaptive behavior tracking are two methodologies that serve this purpose. Skill-specific tracking focuses on specific developmental areas such as communication, social interactions, and daily living skills, monitoring advancements and guiding further actions. On the other hand, adaptive behavior tracking gauges a person's capacity to adjust and function across various settings, an essential aspect of fostering mental health and reducing stress.
The significance of such personalized monitoring is emphasized by research suggesting that non-pharmacological approaches for children with autism are frequently hindered by flaws in their design, which restrict the comprehension of their effects, involving possible advantages and disadvantages. The Kevin and Avonte Program, inspired by the tragic outcomes of wandering in autistic individuals, reflects a targeted response to this issue, highlighting the necessity of tailored strategies to prevent harm and promote safety. Moreover, the IACC's efforts in enhancing coordination and communication across federal initiatives reiterate the significance of integrating diverse perspectives, including those of autistic individuals, to shape effective services and policies.
While the community supporting individuals with autism continues to advocate for high-quality intervention research and respect for autistic individuals, it becomes evident that are not simply a clinical procedure but a reflection of a societal commitment to making 'the race fair' for every young person, allowing them to thrive in their communities.
'Visual schedules and the power of repetition stand out as pivotal elements in the behavioral therapy of individuals with autism spectrum disorder (ASD).'. By incorporating visual schedules, therapists and parents can create a structure that fosters understanding and anticipation of daily routines, aiding individuals with ASD in visualizing the sequence of upcoming activities. This approach taps into the visual strengths of young individuals and offers a reliable structure that can greatly reduce concerns about the unfamiliar, a typical obstacle for individuals on the spectrum.
Repetition serves as a fundamental technique in reinforcing and practicing new skills. It contributes to the establishment of a predictable environment where individuals with ASD can thrive. Through consistent participation in particular behaviors or routines, individuals can cultivate a sense of mastery and confidence, which is crucial for their growth and development.
The recent guidelines by the Council of Autism Service Providers underscore the necessity of high-quality Applied Behavior Analysis (ABA) practices. They emphasize the significance of setting measurable goals, consistent monitoring, and adapting strategies to meet the dynamic needs of the child. Each family's individual requirements and timetables are taken into account, guaranteeing that the assistance offered is not solely focused on the young one but also encompasses the whole family unit.
It is imperative to recognize that ASD often coexists with sensory processing challenges, where children may experience heightened or diminished sensitivity across their senses. This sensory variance can profoundly influence behavior, learning, and development. Addressing these sensory processing issues is crucial, and it involves understanding the intricate interplay between the tactile, proprioceptive, and vestibular systems.
The Autism Community in Action (TACA) and other specialists provide invaluable insights into navigating the complexities of sensory processing and individuals with ASD. They offer strategies that can be effectively implemented at home, in schools, and in workplace settings.
Furthermore, considering the diverse viewpoints on strategies for involvement, it's evident that there is no universal approach. The field of autism care is changing, with a transition to to evaluate interventions, indicating a shift towards evidence-based practices that can address the diverse needs and strengths of individuals with autism.
In the words of the late Dr. David (Dan) R. Offord, a psychiatrist who specializes in young individuals, 'I do not mind if my children are in a race as long as the race is fair.' This sentiment captures the essence of striving for equity and mental health in individuals with disabilities, including those with ASD. It is about acknowledging the distinctive contributions they bring to their communities, reducing long-term stress, and ensuring that caregivers have the essential resources to foster their children's growth and family welfare.
The collaboration between parents and professionals is crucial when addressing the behavioral intervention needs of children with autism. Pediatric occupational therapist Kara from Florida exemplifies this by encouraging young individuals to foster independence, a trait she values from her own upbringing. Her approach, rooted in the principles of occupational therapy, has led to remarkable strides in the autonomy of her patients. Echoing the sentiments of the late Dr. David (Dan) R. Offord, the goal is to create equitable opportunities for individuals with disabilities, including autism, to engage meaningfully in various aspects of life. This involves acknowledging their strengths and challenges, alleviating stress, and equipping caregivers with the necessary tools for nurturing development.
The research landscape is changing, with randomized controlled trials becoming more prevalent, providing clinicians with strong evidence to guide actions. This is important as many studies on non pharmacological approaches for autistic individuals have historically encountered design flaws, making it difficult to assess their true effectiveness and potential risks. Collaboration between parents and therapists is crucial to tackle these concerns, guaranteeing that the actions taken are not only successful but also considerate towards the individuals they aim to assist.
For a successful collaboration, building trust through clear communication and active listening is key, as therapists must convey their intent to work alongside parents for the child's benefit. Recent studies highlight the significance of , which strengthens these alliances. As we push towards interventions that effect lasting, positive change, it's also imperative to monitor for any adverse events and manage potential conflicts of interest transparently. By combining the expertise of therapists and the lived experiences of parents, the pathway to enhancing the well-being of children on the spectrum becomes clearer and more attainable.
Enhancing the development of behavior therapy for individuals with autism spectrum disorders (ASD) is a complex challenge that requires the implementation of customized communication strategies. These individuals may face distinctive hurdles in social interaction and expression, requiring therapists to employ a spectrum of specialized techniques. A blend of visual aids, alternative communication methods, and the use of social stories can greatly enhance the effectiveness of these communications. This approach aligns with the commitment to for all individuals, including those with disabilities, by ensuring that their unique needs are met and their individual capabilities are recognized and valued within their communities. By reducing stressors and fostering a supportive environment, we can work towards inclusive participation in educational and social settings, which is vital for the mental health and overall well-being of individuals with ASD. These focused communication strategies are crucial in promoting meaningful engagement and preventing the exclusion of individuals with ASD from daily social interactions, as they navigate their journeys through the intricate social landscapes of school and community life.
In the realm of ABA (Applied Behavior Analysis) therapy for individuals with Autism Spectrum Disorders (ASD), establishing specific and measurable objectives is integral to the success of the treatment plan. Each individual presents a unique set of skills and challenges, making individual assessment a critical first step, typically undertaken by a Board Certified Behavior Analyst (BCBA). These assessments are designed to inform the creation of personalized, measurable goals that are both achievable and tailored to the distinct needs of individuals.
Following the SMART framework, which stands for Specific, Measurable, Achievable, Relevant, and Time-Bound, these goals form the backbone of a structured treatment plan. By setting clear targets, therapists can monitor the individual's progress with precision, ensuring that the interventions are effective and adjust strategies when necessary. This not only assesses progress but also aids in adjusting the treatment to suit the evolving needs of the child and their family.
Moreover, the dynamic nature of ABA therapy acknowledges the family's role in the treatment, understanding that flexibility in scheduling and support is essential for the therapy's effectiveness. As the prevalence of autism increases, with current figures showing a significant rise from 1 in 2,500 individuals to 1 in 36, it's crucial to adopt a tailored approach that considers the wide spectrum of abilities and needs present in individuals with autism.
The incorporation of the social model of disability into ABA practices reflects a shift towards acknowledging disability as a social construct and the importance of societal change. This model encourages professionals to advocate for systemic changes rather than solely focusing on individual behavioral adjustments, thereby promoting a more inclusive and equitable society for individuals with disabilities.
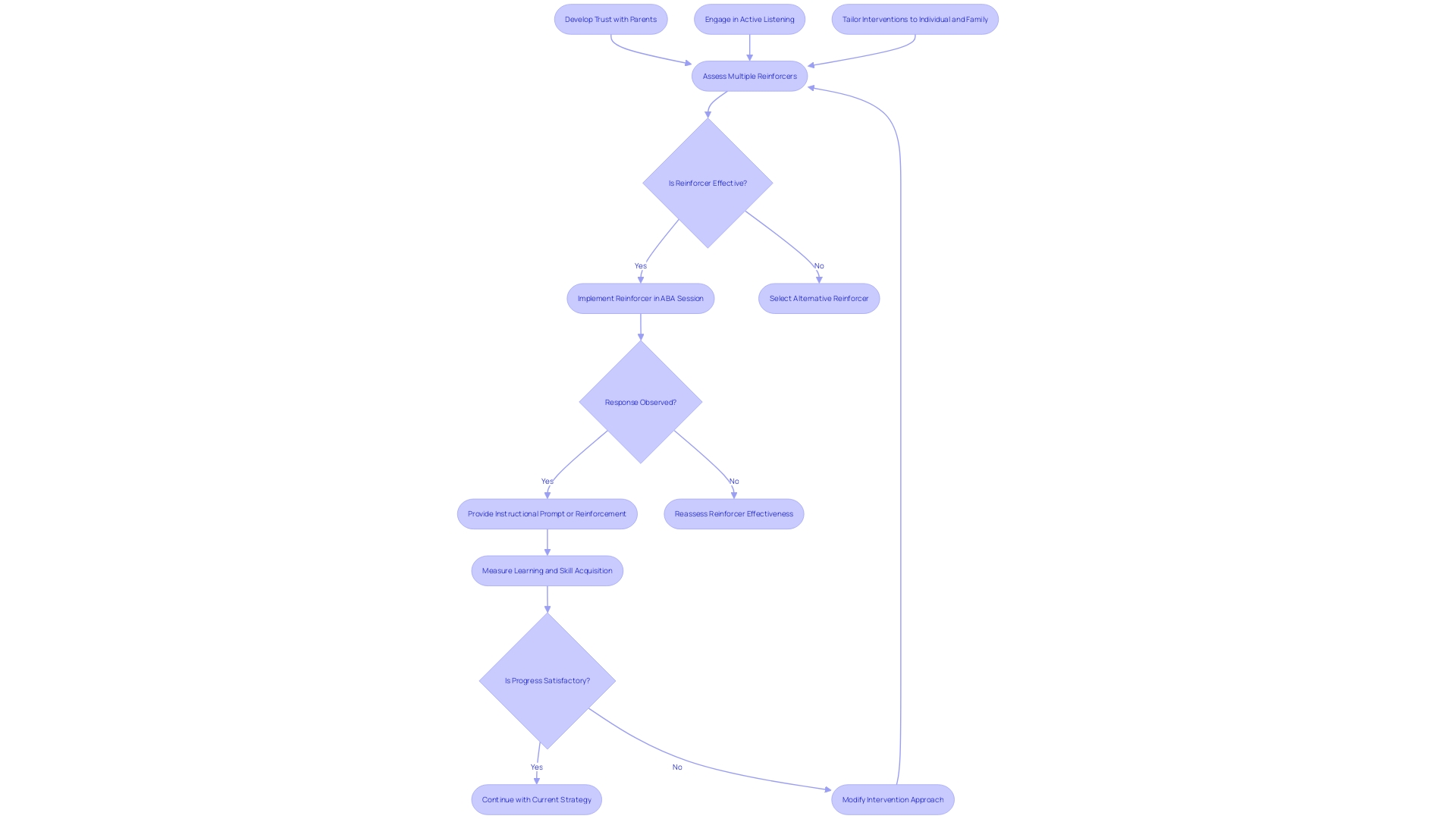
Optimizing the timing between a young individual's response and the next instructional prompt or reinforcementâknown as inter-response timeâis a pivotal element in Applied Behavior Analysis (ABA) for enhancing learning and skill acquisition. Precise management of this interval can lead to more effective ABA sessions, fostering quicker progress. Through this lens, the encourages therapists to respect the child's identity, emphasizing social change over individual behavior modification. Such an approach aligns with the cultural perspectives on disability, advocating for societal rather than individual adjustments. A study by Hanley et al. Spotlights the Interview Informed Synthesized Functional Analysis (IISCA) as a groundbreaking approach that, unlike conventional analyses, can evaluate multiple reinforcers during the same session, potentially enhancing the impact of assessments. This is especially relevant considering findings that behavior problems have escalated for over one-third of individuals with ASD during challenging times like the pandemic. Moreover, through developing trust with parents and engaging in active listening, therapists can further enhance the impact of their interventions, ensuring that they are tailored to the specific requirements of each individual and family.

Behavioral therapy for individuals with autism spectrum disorders often involves a combination of reinforcement strategies and prompting techniques to encourage positive behavior change and skill acquisition. Reinforcement can take various forms, like rewards or praise, and is used to enhance the likelihood of a desired behavior by making it more rewarding for the individual. Prompting involves giving a child a hint or cue to perform a behavior, which can be faded out over time as the child learns to perform the behavior independently.
Recent research, including studies evaluating nonpharmacological approaches, emphasizes the necessity for thorough evaluation of these behavioral strategies to ensure their effectiveness. Critical evaluation has revealed that many intervention studies have design flaws that challenge our understanding of their true impact. These insights underscore the importance of selecting evidence-based practices that are proven to be effective.
The intricacy of behavior in children with ASD requires personalized approaches. For instance, the Interview Informed Synthesized Functional Analysis (IISCA) is a tailored method that identifies the function of problem behavior by considering multiple reinforcers within the same assessment. This approach contrasts with that typically assess one reinforcer at a time.
It is essential for clinicians to stay up-to-date with the latest research to offer the best support to children and their caregivers. The shift towards randomized controlled trials in research on individuals with developmental disorders represents a step towards more reliable and valid intervention studies, which can better inform clinical practice. The Interagency Autism Coordinating Committee (IACC) plays a vital role in enhancing coordination across federal entities and with the community affected by autism to foster progress in research and services.
In the end, the objective of behavioral intervention using encouragement and cueing is not just to tackle difficult behaviors but also to honor and assist the unique requirements of every individual with developmental disorder.
The convergence of expertise from therapists, parents, and various professionals forms the bedrock of effective autism therapy. This multidisciplinary approach ensures that the individual benefits from a wealth of knowledge and resources, fostering an environment of growth and learning. The objective is to establish a smooth therapeutic encounter that continues beyond the clinic, into the youngster's everyday existence, guaranteeing that all settings are favorable to their growth. Through coordinating approaches and actions, youngsters with autism can experience a steady, caring setting that is crucial for their and societal integration. This collaborative model echoes the sentiments of Dr. David (Dan) R. Offord, who emphasized the significance of equal participation for individuals with disabilities in all areas of life. Moreover, the insights from the Interagency Autism Coordinating Committee (IACC) stress the importance of community and stakeholder involvement in shaping effective interventions. In our pursuit of equal opportunities for all children, it is vital that the treatment for autism spectrum disorders is guided by a thorough comprehension of the individual's needs, strengths, and the possible influence of each intervention method. The collaborative effort is a testament to the collective commitment to ensuring that every individual in their communities has the support they need to thrive.
Autism therapy is not a one-size-fits-all approach, and it's essential for therapists to fine-tune their strategies to align with each individual's unique needs. The dynamic nature of autism requires that interventions be tailored and modified based on ongoing assessments of progress. By collaborating with parents and professionals from various fields, therapists can incorporate valuable insights to improve treatment plans, ensuring that they are both efficient and considerate of the children's dignity. This collaborative approach is in line with Dr. David Offord's vision of equitable support for children with disabilities, emphasizing the importance of .
In the field of research on individuals with developmental disorders, there is a demand for well-conducted studies that focus on the thorough assessment of non pharmacological interventions. Researchers have highlighted the need for research that measures meaningful outcomes, considers the potential for harm, and involves individuals with autism in the process. The ethos of open science, as advocated by the scientific community during the pandemic, underscores the importance of sharing knowledge to enhance the transparency and reproducibility of research findings, a principle that can significantly benefit therapy for individuals with ASD.
The Interagency Autism Coordinating Committee (IACC) and organizations like The Autism Community in Action (TACA) work tirelessly to support families and advance research on this developmental disorder. TACA's commitment to providing timely support and NeuroQure's mission to develop early diagnostic tools demonstrate the broader community's dedication to enhancing outcomes for children on the spectrum. Together, these efforts contribute to a fairer race for all children, including those with autism, ensuring they have the opportunity to thrive in their communities.
In conclusion, navigating the spectrum of autism requires a keen understanding of therapeutic approaches tailored to enhance the behavioral and social competencies of children with Autism Spectrum Disorders (ASD). Comprehensive Behavioral Therapy, when initiated early, can significantly influence a child's development. Key therapeutic approaches for autism include Applied Behavior Analysis (ABA) therapy, Cognitive Behavioral Therapy (CBT), and Early Intensive Behavioral Intervention (EIBI).
These approaches aim to address the unique needs and challenges of individuals with autism, promoting positive behaviors, enhancing communication skills, and fostering independence.
Positive reinforcement strategies play a crucial role in optimizing progress in autism therapy. Individualized treatment plans are essential for tailoring interventions to the specific needs of each child, ensuring that goals are measurable and achievable. Collaborative efforts involving therapists, parents, and various professionals are crucial for effective autism therapy.
By synchronizing strategies and interventions, children with autism can benefit from a comprehensive and nurturing environment that supports their development.
In conclusion, by implementing these key therapeutic approaches, tailoring interventions to individual needs, and fostering collaboration, parents and therapists can empower children with autism to thrive and contribute to their communities.
What is Autism Spectrum Disorder (ASD)?
Autism Spectrum Disorder (ASD) is a developmental condition characterized by persistent differences in communication and social interaction, along with restricted, repetitive patterns of behavior. It affects approximately 1 in 36 individuals, highlighting the need for effective interventions.
Why is early intervention crucial for children with ASD?
Early Intensive Behavioral Intervention (EIBI) leverages the significant neuroplasticity of young children's brains, allowing for tailored behavioral treatments that can significantly enhance communication, social skills, and adaptive behaviors during foundational developmental years.
What is Applied Behavior Analysis (ABA) Therapy?
ABA is an evidence-based intervention designed to improve positive behaviors and reduce challenging ones through systematic positive reinforcement. It is tailored to meet the individual needs of each person with ASD based on ongoing data analysis.
How does Cognitive Behavioral Therapy (CBT) help individuals with ASD?
CBT focuses on recognizing and modifying cognitive and emotional factors that contribute to challenging behaviors. It helps individuals understand the connection between their thoughts, emotions, and actions, alleviating anxiety and improving emotional regulation.
What role does positive reinforcement play in autism therapy?
Positive reinforcement is vital in encouraging desired behaviors by recognizing and rewarding them. This method motivates children to replicate positive actions and enhances their ability to generalize these behaviors across various settings.
Why are individualized treatment plans important?
Individualized treatment plans are essential because they acknowledge the unique strengths and challenges of each individual with ASD. These plans are created based on thorough assessments and are designed to evolve as the individual progresses.
How do therapists track progress in autism therapy?
Therapists track progress through direct observation, data collection, and standardized assessments. This rigorous method allows for precise refinements in interventions based on the individual's developmental needs.
What are the benefits of using visual schedules and repetition in therapy?
Visual schedules help individuals with ASD understand and anticipate daily routines, reducing anxiety related to the unknown. Repetition reinforces new skills, fostering a predictable environment that aids in their development.
How do parents collaborate with therapists in autism therapy?
Effective collaboration involves clear communication and active listening between parents and therapists. This partnership ensures that interventions are tailored to the child's needs and that parents are equipped to support their child's development.
What is the significance of setting specific objectives in ABA therapy?
Setting specific, measurable, achievable, relevant, and time-bound (SMART) objectives is crucial in ABA therapy. These goals help therapists monitor progress and make necessary adjustments to treatment plans based on the individual's evolving needs.
How do therapists adjust their approaches based on individual needs?
Therapists continuously assess each child's progress and modify strategies as needed. This ensures that interventions remain effective and respectful of the child's unique identity and challenges.
What is the role of multidisciplinary teams in autism therapy?
A multidisciplinary approach brings together various professionals and parents to provide comprehensive support for individuals with ASD. This collaboration fosters a nurturing environment that promotes growth and integration into society.
How can communities support individuals with ASD?
Communities can support individuals with ASD by providing equitable opportunities for participation in all life domains, advocating for inclusive practices, and ensuring access to necessary resources for families and individuals.