This article dives into the techniques, importance, and challenges of stimulus transfer in Applied Behavior Analysis (ABA) therapy. It highlights how crucial this process is for helping children with autism generalize learned behaviors across different contexts. By effectively transferring stimulus control, we can enhance communication and social skills in these children.
However, there are challenges we must address—like prompt dependency and generalization difficulties. But don’t worry! With caregiver education and systematic strategies, we can tackle these issues together. Ultimately, our goal is to foster independence and improve the quality of life for our children. Let’s explore this journey together!
In the world of Applied Behavior Analysis (ABA) therapy, the idea of stimulus control transfer is super important for helping children with autism become more independent. This technique not only helps kids shift learned behaviors from one cue to another but also boosts their ability to use these skills in different situations. This can really make a difference in their social interactions and daily living skills!
But let’s be real—the path to successful stimulus transfer can be tricky. Challenges like prompt dependency and generalization difficulties often pop up. So, how can caregivers and therapists tackle these hurdles to help children thrive in various environments? Let’s explore this together!
By understanding these challenges and sharing experiences, we can create a supportive community that encourages growth and independence for our children. We’re here to help you every step of the way!
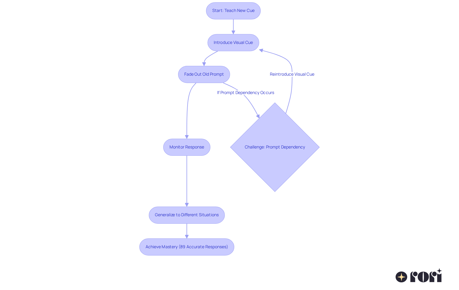
Stimulus transfer ABA is all about shifting the control of a behavior from one signal to another, and it’s a key concept in ABA therapy. Imagine this: a young learner is taught to respond to a new cue while gradually fading out the old one. For instance, a child might first react to a verbal prompt like 'Say hello' from a therapist. The goal? To have them respond to a different trigger, like a of someone waving. This transfer is super important for helping kids generalize their skills across various situations, which is essential for effective learning and fostering independence in children with autism.
Think about it—when we use visual aids to teach social skills, it allows kids to greet others naturally by responding to these visual signals instead of relying solely on verbal prompts. Studies show that effective stimulus transfer ABA can significantly enhance communication skills, self-help tasks, and social interactions. In fact, achieving a mastery criterion of 89% accurate responses without cues is a notable benchmark. By ensuring that learned behaviors are applied consistently in different settings, families can see amazing progress in their children's ability to manage social situations and daily living skills on their own.
Of course, there can be challenges, like prompt dependency and issues with generalization. But don’t worry! These can often be tackled with systematic prompt fading and active family involvement in the therapy process. Caregiver education is vital in this journey, providing families with practical strategies that support the stimulus transfer ABA process. As one parent beautifully shared, 'The approaches we acquired not only assisted my son but also enabled us as a family to support his development.' Let’s explore this together and see how we can make a difference!

Stimulus control transfer is truly a cornerstone of ABA treatment! It plays a vital role in helping learned behaviors extend beyond just specific contexts or prompts. This process allows young individuals to respond appropriately to various stimuli around them, which is essential for boosting social interactions and daily living skills.
For example, think about a young child who learns to greet peers during structured therapy sessions. Wouldn’t it be wonderful if they could , like at school or during community events? That’s where generalization training practices come into play! They help reinforce the application of learned behaviors across different environments.
And let’s not forget about caregiver education! When caregivers are equipped with the right knowledge and skills, they can effectively support their children’s learning journeys. By understanding ABA principles and strategies, caregivers can make informed choices that positively impact their child’s progress, leading to better behavioral outcomes.
Additionally, maintenance strategies—like moving from continuous to intermittent reinforcement—are crucial for keeping these behaviors consistent over time. The ability to generalize and maintain learned behaviors is a key indicator of effective treatment in stimulus transfer ABA, greatly enhancing a child’s independence and overall quality of life.
When caregivers actively engage in their child’s therapy, it can really help alleviate stress and improve family dynamics. This highlights just how important this approach is for promoting long-term behavioral change. Case studies even show that children who successfully participate in control transfer develop better social skills and adaptability. This just goes to show the essential role of caregiver involvement in the ABA process!
Let’s explore this journey together and see how we can make a difference in our children’s lives!

Implementing stimulus transfer aba involves several key techniques that can really enhance the effectiveness of ABA therapy, and we’re here to explore them together!
Let’s embrace these techniques together and see how they can make a difference in your child’s journey!

Implementing stimulus transfer ABA can yield significant benefits, but it also presents several challenges that require careful consideration.
By proactively addressing these challenges with targeted strategies and leveraging the benefits of caregiver education, therapists and families can significantly improve the effectiveness of stimulus transfer ABA in ABA therapy. This ultimately supports the child's growth and development. Incorporating insights from case studies, such as the importance of early diagnosis and intervention, can further enhance our understanding of these challenges. Let’s explore this together!

Stimulus control transfer is a key part of ABA therapy, focusing on how we can shift behavioral control from one cue to another. This process is so important for helping children with autism gain independence and generalize their skills, allowing them to respond well to different stimuli in their surroundings. With the right techniques and strategies, caregivers and therapists can make sure that the skills learned in therapy carry over into everyday life.
In this article, we've explored essential techniques like:
Each of these plays a crucial role in making ABA therapy effective, ultimately leading to better communication, social skills, and independence for children. Plus, we can’t overlook the vital role of caregiver involvement—when families are informed and engaged, they can truly make a difference in their child's progress.
Now, let’s talk about some challenges that can pop up during stimulus control transfer, like resistance to change or inconsistent responses. By addressing these together, families and therapists can create a supportive learning environment. This proactive approach not only boosts the effectiveness of therapy but also empowers children to reach their full potential. Embracing these strategies and focusing on caregiver education can lead to meaningful progress, transforming the lives of children with autism and their families.
So, let’s explore this journey together! Remember, we’re here to help you every step of the way!
What is stimulus control transfer in ABA therapy?
Stimulus control transfer in ABA therapy involves shifting the control of a behavior from one signal to another, helping learners respond to new cues while gradually fading out the old ones.
Can you provide an example of stimulus control transfer?
An example is when a child initially responds to a verbal prompt, such as 'Say hello,' from a therapist and is later taught to respond to a visual cue, like someone waving.
Why is stimulus control transfer important in ABA therapy?
It is essential for helping children generalize their skills across various situations, which fosters effective learning and independence, especially in children with autism.
How does using visual aids impact learning social skills?
Visual aids allow children to greet others naturally by responding to visual signals instead of relying solely on verbal prompts, enhancing their communication skills.
What is the mastery criterion for effective stimulus transfer in ABA?
A notable benchmark is achieving 89% accurate responses without cues, ensuring that learned behaviors are applied consistently in different settings.
What challenges might arise during stimulus control transfer?
Challenges include prompt dependency and issues with generalization, which can be addressed through systematic prompt fading and active family involvement.
How can families support the stimulus control transfer process?
Caregiver education is vital, providing families with practical strategies to support their children's development and the stimulus transfer ABA process.
What impact can effective stimulus transfer have on children's skills?
It can significantly enhance communication skills, self-help tasks, and social interactions, leading to remarkable progress in managing social situations and daily living skills independently.