Types of Generalization ABA: Understanding Key Concepts and Importance

Explore the essential types of generalization in ABA therapy for effective skill transfer and independence.

Overview

This article takes a closer look at the different types of generalization in Applied Behavior Analysis (ABA) therapy, and why they're so important for helping children with autism transfer their skills into everyday life. 🌟 Both stimulus and response generalization play a crucial role in promoting independence and enhancing quality of life. They allow children to take what they've learned in therapy and apply it to real-world situations, especially with the support of caregivers and customized strategies.

Imagine a child who learns to ask for help in a therapy session. With generalization, that same child can confidently ask for help at school or even at home! It's all about making those connections. So, let's explore this together and see how we can support these amazing kids on their journey to independence. We're here to help you every step of the way!

Introduction

In the world of Applied Behavior Analysis (ABA) therapy, generalization is a key player in effective skill development, especially for our children with autism. This essential process helps learners take the skills they've gained in structured settings and apply them to everyday situations, making a meaningful connection between therapy and real life. By using these learned behaviors in different contexts, children can boost their independence and enhance their quality of life.

But let’s be honest—achieving successful generalization isn’t always a walk in the park. It takes a team effort! Caregivers play a crucial role, and strategic teaching methods are vital. By diving into the different types of generalization and practical strategies, we can see how ABA therapy can truly empower children to flourish beyond the therapy room. Let’s explore this together and discover how we can make a difference in their lives!

Defining Generalization in ABA Therapy

Generalization in Applied Behavior Analysis (ABA) intervention is all about how a learner can take the skills or behaviors they've picked up in one situation and apply them in different contexts, environments, or with various stimuli—without needing direct guidance. This is so important because we want the skills learned in therapy to be useful in everyday life! For example, when a young person learns to greet their therapist during a session, they should also be able to greet family members or friends at home or school. This ability to use what they've learned is essential for fostering independence and practical skills in children with autism.

Research shows that effective generalization strategies can really help learners with autism gain greater independence. Involving caregivers in this learning process is key, as it creates a supportive environment at home for practice and application. When caregivers understand ABA principles and strategies, they can make informed choices that positively impact their child's progress. Data suggests that parental engagement is crucial here, as it helps reinforce the skills learned during therapy. Plus, using visual aids can boost independence and confidence in young ones, making it easier for them to transfer their skills, which is crucial in understanding the types of generalization ABA in the overall therapeutic journey. As Rori Care – ABA Therapy points out, teaching kids to respond with different variations or alternative responses that achieve the same goal involves using types of generalization ABA, which enhances their ability to apply skills broadly. This approach not only helps in learning new skills but also prepares kids for real-life interactions.

We can see real-world examples of generalization in autism therapy in various settings. For instance, if a young person learns to ask for help in a structured environment, they should be able to use that skill when facing challenges at school or during playdates. Case studies, like 'How ABA Therapy Assists in Enhancing Executive Functioning Abilities,' show that focused ABA interventions can lead to significant improvements in executive functioning skills, which are vital for effective application—helping kids with planning, organization, and self-regulation.

In conclusion, generalization is a vital part of ABA intervention that allows children with autism to use their acquired skills in different situations, boosting their independence and enhancing their quality of life. Caregiver involvement and education, along with visual aids, are essential components of this process, ensuring that kids can effectively transfer their skills into daily life. Let’s explore this together and see how we can support your child in their journey!

Exploring Types of Generalization: Stimulus and Response

In Applied Behavior Analysis (ABA) therapy, two primary types of generalization are essential for helping kids develop skills: stimulus generalization and response generalization. Caregiver education is key in this journey, equipping caregivers with the knowledge and strategies to support their child’s behavioral goals.

Stimulus Generalization happens when a child reacts similarly to different but related stimuli. For instance, if a child learns to greet a specific person with 'hello,' they might also use this greeting with others, like a neighbor or a teacher. This type of generalization is vital for helping kids recognize and respond to various social cues, which boosts their social interactions. Caregivers who understand ABA principles can reinforce these behaviors at home, creating consistency and effective communication.

Response Generalization refers to when a child shows new responses that are similar to previously taught behaviors. For example, if a child learns to ask for help by saying, 'Can you help me?', they might also start raising their hand or saying, 'I need assistance' in different situations. This flexibility in responding is crucial for effective communication and social interaction, reflecting the types of generalization in ABA. By grasping these concepts, caregivers can make informed choices that positively influence their child’s progress.

Research indicates that the preservation of abilities—keeping learned skills over time without needing ongoing support—greatly benefits from these generalization processes. This connection highlights the importance of generalization in maintaining abilities. When trained professionals and families work together, they lay the groundwork for lifelong success, independence, and social integration for individuals with Autism Spectrum Disorder (ASD).

Case studies, like those found in 'Generalization Plans in ABA Therapy,' show that tailored interventions can effectively promote the transfer and use of skills across various environments. By thoughtfully changing the circumstances under which skills are taught and involving parents in the process, ABA professionals can help kids apply what they’ve learned beyond therapy, fostering independence and functional success. Empowered caregivers, who actively participate in data collection and strategy implementation, can significantly enrich their child’s learning experience.

Experts emphasize that these qualities enhance learning and ensure that skills are adaptable to different settings. As Steven Zauderer notes, "These features assist in enhancing learning and guarantee abilities are flexible in diverse settings," underscoring the importance of both stimulus and response adaptation in effective autism treatment.

Let’s explore this together! We’re here to help you every step of the way!

Understanding the Importance of Generalization in Skill Development

The importance of types of generalization ABA in Applied Behavior Analysis (ABA) treatment is truly vital! It ensures that the skills learned during therapy extend beyond the therapy room, allowing kids to apply what they've learned in real-life situations. This transferability is key to fostering independence and improving the overall quality of life for individuals with autism.

Research shows that around 69.6% of participants in a study had an autism diagnosis, highlighting the need for effective strategies that encourage generalization. Without it, young individuals might struggle to use their skills in everyday settings, which can affect their social interactions and ability to manage daily tasks. For instance, a child who learns to use polite language only during sessions may find it tough to use these skills at school or home, which can limit their social development.

Encouraging broad application is a core goal in ABA therapy, as it encompasses various types of generalization ABA, leading to more lasting and functional skill acquisition. When caregivers actively participate and receive training in ABA principles, it boosts the chances of successful skill transfer. A case study on managing overstimulation and meltdowns through ABA techniques illustrates this beautifully. It shows that effective strategies can significantly reduce meltdowns and enhance a young person's ability to cope with sensory overload. This not only helps with emotional regulation but also encourages better social engagement and communication.

Moreover, professionals emphasize that broadening skills impacts not just social abilities but also daily activities, which are considered types of generalization ABA, ultimately enhancing a young person's overall quality of life. As Kyle Coddington, CEO of Prospera Healthcare, puts it, "Offering personalized, in-home ABA therapy to assist individuals with autism throughout Texas build lasting skills and flourish." This really underscores the importance of tailored strategies in fostering broader applicability, which can be further supported by knowledgeable caregivers making empowered decisions in the context of types of generalization ABA.

Additionally, young individuals with sensory needs often thrive in natural settings, where outdoor activities provide sensory balance and encourage interaction through play. Real-world examples show how generalization enhances the ability to navigate different environments, allowing individuals with autism to truly thrive. By focusing on broad application and engaging caregivers in the process, ABA treatment can transform the lives of children, equipping them with the skills they need to succeed socially and functionally. Let’s explore this together!

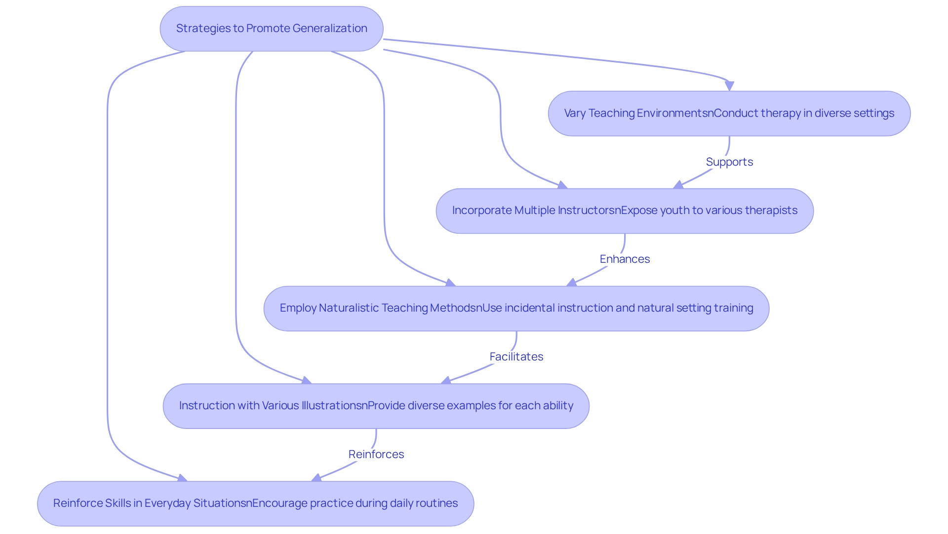
Strategies to Promote Generalization Across Environments

To effectively promote types of generalization ABA across different environments, several strategies can be employed.

First, varying teaching environments is key! Conducting therapy sessions in diverse settings—like home, school, and community—helps young individuals learn how to apply their abilities in various contexts, which enhances their types of generalization ABA and makes them more adaptable.

Next, incorporating multiple instructors is beneficial. Involving various therapists or caregivers exposes youth to different types of generalization ABA, which helps reinforce their skills across various individuals and environments.

Another effective approach is employing naturalistic teaching methods. Strategies such as incidental instruction and natural setting training encourage the application of abilities in real-life contexts, making learning more relevant and significant for young individuals. Resources for natural environment instruction can empower parents and educators with the knowledge and strategies needed to support individuals with ASD in their learning journey.

Additionally, instruction with various illustrations is important. Offering a variety of examples for each ability helps youngsters grasp its use in diverse situations, thereby enhancing their understanding of the types of generalization ABA and improving their capacity to generalize successfully.

Lastly, reinforcing skills in everyday situations is crucial. Encouraging parents and caregivers to reinforce learned abilities during daily routines ensures that young ones practice and apply their skills consistently outside of treatment sessions, which is crucial for understanding the types of generalization ABA.

By implementing these strategies, therapists can significantly enhance the likelihood that youngsters will effectively generalize their skills, leading to greater independence and success in their daily lives. Plus, the active involvement of caregivers—who are empowered through education about ABA principles and strategies—plays a crucial role in supporting their child's behavioral goals. This collaborative effort not only improves behavioral outcomes but also fosters informed decision-making, ultimately enhancing the overall effectiveness of the therapy.

We thank all the students and teachers for participating in the study and the New York Hall of Science for developing and supporting the extracurricular program that is the focus of this study. Let’s explore this together and continue to support our children on their learning journey!

Conclusion

Generalization is such an important part of effective Applied Behavior Analysis (ABA) therapy! It helps children with autism take the skills they've learned in structured settings and apply them in real-life situations. When caregivers and therapists understand how to implement both stimulus and response generalization, they can really boost a child's ability to handle different social situations and daily tasks. This transferability not only encourages independence but also enhances the overall quality of life for these amazing kids.

Key strategies like changing up teaching environments, involving multiple instructors, and using natural teaching methods are essential for promoting generalization. And let’s not forget the active role of caregivers! Their involvement is crucial, as it reinforces skills in everyday situations and supports the child's learning journey. Research shows that when caregivers learn about ABA principles, they can effectively apply strategies that help their children thrive beyond the therapy room.

In conclusion, prioritizing generalization in ABA therapy opens the door for children to successfully use their learned skills in various settings. This holistic approach transforms therapy from a limited experience into a comprehensive life skill development process, empowering children with autism to thrive socially and functionally in their day-to-day lives. Embracing generalization isn’t just a benefit; it’s vital for nurturing independence and enhancing the future prospects of these wonderful children. Let’s explore this together and ensure every child has the chance to shine!

Frequently Asked Questions

What is generalization in Applied Behavior Analysis (ABA)?

Generalization in ABA refers to the ability of a learner to apply skills or behaviors learned in one situation to different contexts, environments, or with various stimuli without needing direct guidance.

Why is generalization important in ABA interventions for children with autism?

Generalization is important because it ensures that the skills learned in therapy are useful in everyday life, fostering independence and practical skills in children with autism.

How can caregivers support the generalization process in ABA therapy?

Caregivers can support generalization by understanding ABA principles and strategies, creating a supportive environment at home for practice, and reinforcing the skills learned during therapy.

What role does parental engagement play in the generalization of skills?

Parental engagement is crucial as it helps reinforce the skills learned during therapy, positively impacting the child's progress and ability to generalize skills.

How can visual aids assist in the generalization process?

Visual aids can boost independence and confidence in children, making it easier for them to transfer their skills to different situations.

What are some examples of generalization in autism therapy?

An example of generalization is when a young person learns to ask for help in a structured environment and is then able to use that skill during challenges at school or during playdates.

How does generalization enhance executive functioning skills in children with autism?

Focused ABA interventions can lead to significant improvements in executive functioning skills, which are vital for effective application, helping kids with planning, organization, and self-regulation.

What is the overall significance of generalization in ABA therapy?

Generalization is vital as it allows children with autism to use their acquired skills in various situations, boosting their independence and enhancing their quality of life.