Escape extinction is a powerful method within Applied Behavior Analysis (ABA) that tackles challenging behaviors by eliminating the individual's ability to avoid unpleasant tasks. This approach goes beyond mere technique; it reflects a commitment to consistently reducing problematic behaviors and fostering adaptive ones. With autism now affecting as many as 1 in 36 individuals, a nuanced understanding of interventions like escape extinction is essential.
While debates over the ethics of ABA persist, its potential benefits in improving caregiver perceptions and promoting social communication skills cannot be ignored. By integrating escape extinction thoughtfully and ethically, we can empower individuals with autism to thrive.
Escape extinction is a method within [Applied Behavior Analysis (ABA)](https://rori.care/post/10-aba-discharge-criteria-examples-every-parent-should-know) that addresses challenging behaviors by eliminating the individual's ability to evade tasks they find unpleasant. This approach is more than just a technique; it represents a commitment to consistent and systematic efforts to reduce problematic behaviors and foster adaptive ones. For instance, a child may exhibit behaviors such as head-banging or smearing, which are not only potentially harmful but also taxing for caregivers.
Escape extinction assists in reshaping these behaviors by ensuring that the child cannot avoid a situation simply because it is aversive to them.
The complexity of autism, a condition now recognized to affect as many as 1 in 36 individuals, demands a nuanced understanding of interventions like escape extinction. These techniques have evolved since Ole Ivar Lovaas's early work, which claimed remarkable progress in children with autism, leading to widespread adoption of ABA despite debates over the ethics of his methods.
In the context of disability studies, the social model of disability invites us to consider disability as a product of social injustice. This perspective emphasizes the importance of societal change over the expectation for individuals to conform to 'normal' behaviors. It challenges the medical model of disability, which views disability as a deficit needing to be 'cured' and often results in stigma and discrimination.
While some studies have critiqued ABA for not sufficiently considering the , others have highlighted the benefits of ABA interventions. These interventions are reported to improve caregiver perceptions of challenging behavior and support the development of social communication skills.
The application of ABA techniques like escape extinction, when integrated thoughtfully and ethically, can be a tool for positive change. As the field continues to grow and adapt, it's essential to keep in mind both the potential benefits and the need for careful monitoring to avoid adverse effects.
Comprehending the significance of escape extinction in applied behavior analysis (ABA) therapy is essential, especially when considering the particular needs within the autism community. Behaviors that are troublesome often fulfill a specific function for individuals on the autism spectrum, such as providing a means to avoid or remove themselves from demands or situations that are perceived as uncomfortable or stressful. By applying escape extinction strategies, therapists can effectively address these behaviors by eliminating the option of escape as a reward.
This method reduces the future likelihood of such behaviors by teaching alternative, more adaptive responses to challenging situations.
This approach has become increasingly critical as autism rates have risen sharply, with current data indicating 1 in 36 children being diagnosed with autism spectrum disorder. The surge in diagnoses has led to a corresponding increase in the demand for effective therapy options. As a result, states like Oregon have witnessed a dramatic transformation from having little support for autism to developing a robust network of clinics.
However, the initial surge in services has evolved into a complex landscape where the availability of care is inconsistent, creating disparities in access to essential ABA therapies.
Clinicians are continually adapting intervention strategies based on the latest research, including randomized controlled trials, to ensure the effectiveness of treatments like escape extinction. Their goal is to provide high-quality, coordinated care that is responsive to the , moving away from viewing differences solely as deficits and instead recognizing potential advantages. To this end, experts with extensive clinical knowledge contribute to enhancing technology solutions that support best practices in treatment delivery.
The importance of these interventions is underscored by the challenges faced by families navigating the changing terrain of autism services. Stories like those of the Hiatts, who experienced the abrupt closure of their son's clinic, exemplify the critical need for reliable and effective autism care. As the field of ABA therapy advances, the integration of escape extinction and other evidence-based techniques remains a priority, ensuring that individuals with autism can access the support they need to thrive.
Escape extinction is a behavioral intervention strategy applied to various problematic behaviors, especially those seen in children with autism. This technique is particularly useful when a child uses certain behaviors, such as tantrums, to avoid tasks or situations. By consistently presenting the task and preventing the child from escaping the situation, the child eventually learns that such behaviors no longer enable them to avoid the task, thus reducing the occurrence of these challenging behaviors over time.
For example, if a child displays aggression or self-injury as a means to escape a demand, escape extinction would involve maintaining the demand while ensuring the safety of the child and others, thereby extinguishing the escape-motivated behavior. The aim is to teach the child that these challenging behaviors are not effective strategies for avoiding or escaping from a situation.
Research underscores the importance of understanding the function behind a child's behavior. A study by Hanley et al. introduced the Interview Informed Synthesized Functional Analysis (IISCA), which, unlike traditional analyses, can assess multiple reinforcers within the same session.
This approach is vital in developing effective, that address the root cause of behavior problems, which were reported to have worsened in more than one-third of individuals with autism during the pandemic.
The application of escape extinction, along with other evidence-based procedures, is crucial for supporting the engagement and participation of children with autism in various life domains. As emphasized by Dr. David (Dan) R. Offord, ensuring that children, especially those with disabilities, have fair and supportive conditions is essential for their mental health and equity in society.
As the field of autism research evolves, randomized controlled trials have become the preferred method for evaluating the efficacy of interventions like escape extinction, providing more robust data to inform clinical decisions. Despite divergent views on the intensity and type of interventions best suited for children with autism, the goal remains the same: to support the well-being of these children and their caregivers through tailored, evidence-based strategies.

To optimize the use of escape extinction in ABA therapy, a comprehensive functional behavior assessment (FBA) is key. This assessment pinpoints the motives and triggers behind challenging behaviors, allowing for a more personalized and effective intervention strategy. To complement this, it's imperative to teach and reinforce alternative behaviors that serve a similar function as the maladaptive behavior, but in an adaptive and socially acceptable way.
The consistent application of these strategies, thorough data tracking, and a strong collaborative effort among therapists, parents, and other caregivers are pivotal to achieving meaningful progress. For instance, consider the case of a child displaying harmful behaviors like head-banging, which necessitates a tailored approach to replace such actions with safer ones. The success story of Easton, who benefited significantly from ABA therapy, underscores the potential of early intervention and customized behavioral programs in enhancing the lives of children with autism.
With the advancement of ABA therapy, as seen through a decade of clinical experience by , the focus has shifted towards employing technology to streamline care coordination and ensure high-quality, best practice interventions. This modern approach aims to address the varied and intricate needs of individuals undergoing ABA therapy, while simultaneously prioritizing ethical considerations and the overall well-being of the child.

When initiating as part of a therapeutic intervention, it's vital to anticipate and understand the phenomenon known as an extinction burst. This term refers to a temporary surge in the problematic behavior's intensity or frequency following the discontinuation of reinforcement. Therapists and caregivers must be prepared for this phase, ensuring unwavering application of the therapeutic strategy.
It's also of paramount importance to closely observe the individual's emotional state during this period, upholding their rights and preserving their dignity. Functional Analytic Psychotherapy (FAP) underscores the perspective that behaviors are a product of an individual's history and environment rather than symptoms of an underlying pathology. This approach aligns with managing extinction bursts by recognizing the behavior as a historically adaptive response that has become incongruent with current objectives.
Rigorous research has revealed that, often, interventions targeting 'problem behavior' in individuals with autism don't adequately define or justify the behaviors they aim to modify. This underscores the necessity for a nuanced understanding of the behavior's origin and function before attempting intervention. The functionalist theory of emotion, endorsed by experts, posits that emotional responses, whether viewed as positive or negative, are adaptive reactions to environmental stimuli, prompting necessary action.
This theoretical framework is particularly relevant for handling extinction bursts, as it encourages a response that acknowledges the full spectrum of emotional experiences as part of a goal-oriented strategy.
When implementing , the concurrent teaching of alternative communication methods is crucial. This strategy equips individuals with tools to express needs and emotions constructively. For instance, instead of resorting to aggressive behavior to avoid a task, a child can learn to ask for a break verbally or refer to a visual aid.
This approach is supported by the expertise of clinicians like Dr. Mary Barbera, who emphasizes the role of ABA and the Verbal Behavior Approach in addressing and transforming problem behaviors.
Data reveals that during challenging times, such as the pandemic, over one-third of individuals with autism experienced escalated behavioral issues. The use of functional assessments and analyses, like Hanley et al. 's Interview Informed Synthesized Functional Analysis (IISCA), is instrumental in uncovering the underlying functions of behavior, thereby informing the development of interventions that can effectively replace problematic behaviors with appropriate communication skills.
This focus on evidence-based strategies not only fosters better outcomes in therapy but also contributes to a less stressful experience for caregivers and a higher quality of life for those on the autism spectrum. These tactics, grounded in research and clinical experience, ensure the individual's ability to communicate effectively, which is a cornerstone of successful ABA intervention.

When considering interventions for individuals with behavioral challenges, escape extinction is one option among several. However, it's important to recognize that it may not be the most suitable approach for everyone. Tailoring strategies to the individual's unique needs is key, and this can involve exploring alternative techniques.
One such alternative is Functional Communication Training (FCT), which focuses on teaching individuals to communicate their needs in more appropriate ways, thereby reducing challenging behaviors. Differential Reinforcement of Alternative Behavior (DRA) is another strategy that involves reinforcing a desirable behavior in place of the problematic one.
Moreover, altering the environment to minimize aversive stimuli or demands can make a significant difference. This might involve modifying tasks to be more manageable or changing the setting to be less stressful for the individual.
The diverse nature of behavioral challenges is why consulting with a seasoned ABA professional is crucial. Such a professional brings years of clinical experience and a deep understanding of technology solutions that support best practices and high-quality care. They can help navigate the complex landscape of behavioral interventions and pinpoint the most effective approach for each unique case.
As our understanding of autism and behavior evolves, so too must our interventions. The social model of disability encourages us to view these challenges as part of a broader societal context. It's a reminder that interventions should be as diverse and dynamic as the individuals they aim to support.
With the right guidance and a personalized approach, individuals can make towards their goals.
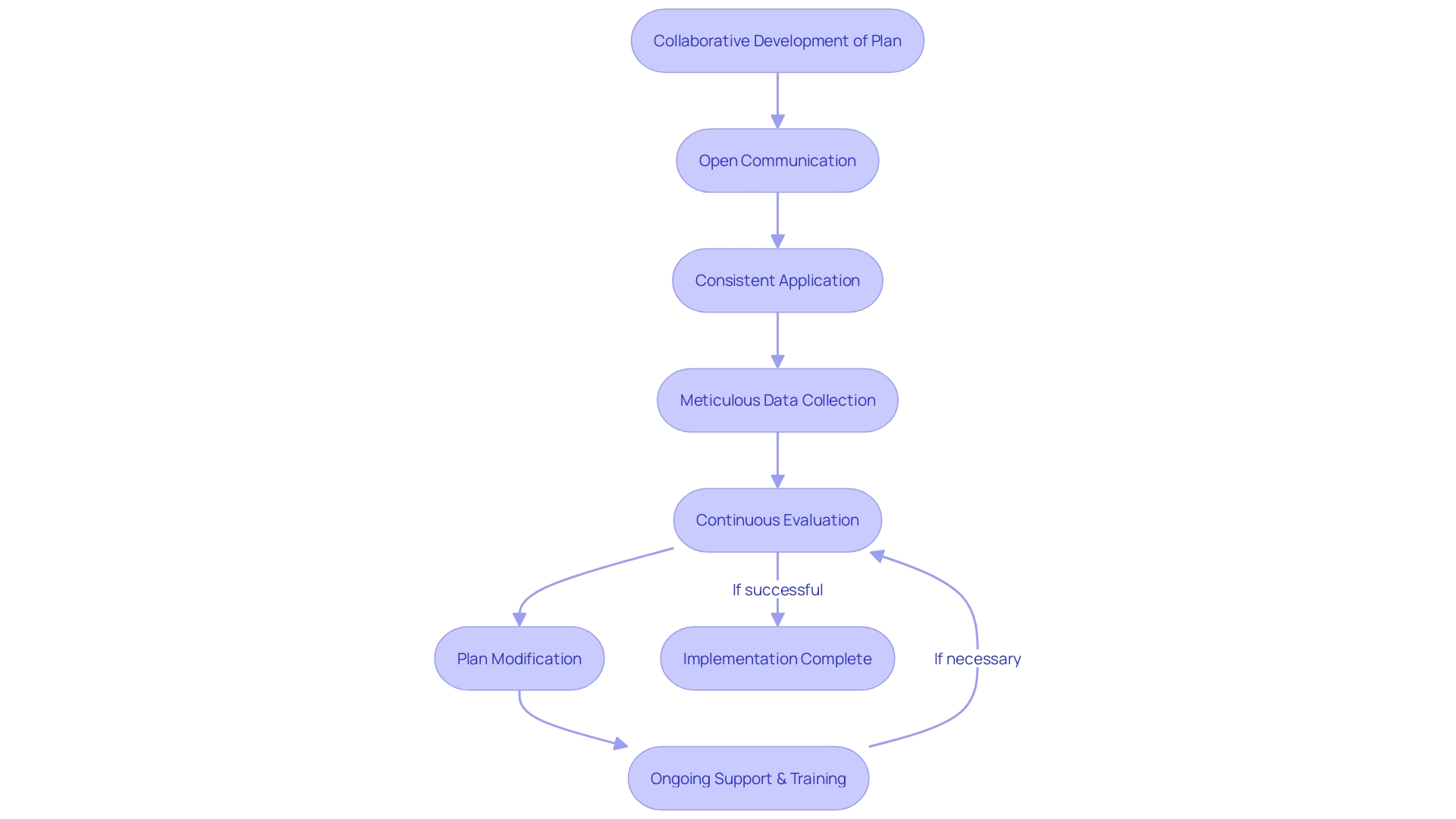
To implement escape extinction in ABA therapy effectively and ethically, adherence to certain best practices is crucial:
These best practices contribute to making escape extinction a potent component in addressing challenging behaviors and fostering the acquisition of adaptive skills in individuals with autism.
Pioneering research has indicated the potential benefits of integrating technology into ABA therapy. A study involving a digital framework developed in collaboration with Spazio Autismo in Italy showed that the use of a mobile app in conjunction with a backend for therapy management led to a reduction in non-therapeutic time, heightened focus among children, and quicker attainment of therapeutic objectives. The integration of such technology may also assist therapists in creating educational materials, data collection, and reporting, enhancing the overall efficacy of ABA sessions.
Furthermore, the Council of Autism Service Providers has recently updated the ABA Practice Guidelines, underscoring the necessity for quality implementation of ABA therapy. The guidelines aim to set the standard of care for all stakeholders and emphasize the importance of best practices in achieving effective treatment outcomes for those with autism spectrum disorder.

Escape extinction is a powerful method within Applied Behavior Analysis (ABA) that addresses challenging behaviors by eliminating the individual's ability to avoid unpleasant tasks. It reflects a commitment to consistently reducing problematic behaviors and fostering adaptive ones. With autism affecting as many as 1 in 36 individuals, understanding interventions like escape extinction is essential.
Despite ongoing debates about the ethics of ABA, it offers potential benefits in improving caregiver perceptions and promoting social communication skills. By integrating escape extinction thoughtfully and ethically, we can empower individuals with autism to thrive.
Escape extinction effectively reshapes behaviors by eliminating the option to escape or avoid challenging situations. Understanding the function of these behaviors is key to tailoring interventions and promoting positive change.
As the prevalence of autism continues to rise, the demand for effective therapy options increases. Escape extinction, when integrated into ABA therapy, can be a valuable tool for addressing challenging behaviors. Clinicians continuously adapt intervention strategies based on the latest research to ensure effective treatments and high-quality care.
Implementing escape extinction requires a comprehensive functional behavior assessment (FBA) to identify the motives and triggers behind challenging behaviors. Teaching alternative behaviors and fostering collaboration among therapists, parents, and caregivers are crucial for success.
While escape extinction can be effective, it's important to anticipate and understand the phenomenon of an extinction burst. Recognizing the behavior as historically adaptive and closely observing the individual's emotional state during this period is essential.
Concurrent teaching of alternative communication methods is crucial when implementing escape extinction. Equipping individuals with tools to express needs and emotions constructively reduces challenging behaviors and improves outcomes.
Escape extinction is one of several interventions available for individuals with behavioral challenges. Tailoring strategies to the individual's unique needs and exploring alternatives may be necessary. Consulting with a seasoned ABA professional is crucial for navigating the complex landscape of behavioral interventions.
To implement escape extinction effectively and ethically, adherence to best practices is crucial. This includes personalized intervention plans, open communication, consistent application, data collection, continuous evaluation and modification, and support and training for parents and caregivers.
In conclusion, escape extinction is a powerful method within ABA therapy that addresses challenging behaviors and fosters adaptive ones. By integrating it thoughtfully and ethically, individuals with autism can thrive.
What is escape extinction in the context of ABA?
Escape extinction is a behavioral intervention within Applied Behavior Analysis that involves removing the reinforcement for escape or avoidance behavior. This means that an individual can no longer evade a task or situation by engaging in problematic behaviors.
Why is escape extinction used in ABA therapy?
It is used to address challenging behaviors by teaching individuals that these behaviors will not allow them to avoid or escape from a task. It encourages the development of more adaptive responses to situations.
How prevalent is autism and how does it relate to escape extinction?
Autism spectrum disorder affects as many as 1 in 36 individuals. The increase in autism rates has led to a higher demand for effective therapy options, such as escape extinction, to manage the behaviors associated with autism.
What ethical considerations are there in using escape extinction?
There are debates over the ethics of ABA methods, including escape extinction, especially in light of the social model of disability which suggests societal change rather than conforming individuals to 'normal' behaviors. Ethical use of escape extinction requires careful monitoring to avoid adverse effects on individuals.
How does understanding the function of behavior aid in applying escape extinction?
By comprehending the specific function of a challenging behavior, therapists can apply escape extinction strategies more effectively by eliminating the reward of escape and teaching alternative, more adaptive responses.
Can you provide an example of how escape extinction is applied in practice?
If a child uses aggression to avoid a demand, escape extinction would involve still presenting the demand and maintaining safety, teaching the child that aggression won’t allow them to escape the situation.
What are the key considerations when implementing escape extinction?
A thorough functional behavior assessment is necessary to understand the motives behind behaviors. Teaching alternative behaviors and consistent application across all settings, along with data tracking and collaboration, are also pivotal.
What are extinction bursts and how do they relate to escape extinction?
Extinction bursts refer to a temporary increase in the problematic behavior after the reinforcement for escape is removed. It is a critical phase where adherence to the therapeutic strategy is essential.
How are replacement skills fostered during escape extinction?
Alongside escape extinction, alternative communication methods are taught to enable individuals to express their needs and emotions in a constructive way, replacing aggressive or problematic behaviors.
Are there alternatives to escape extinction?
Yes, alternatives include Functional Communication Training (FCT), Differential Reinforcement of Alternative Behavior (DRA), and environmental modifications. The choice of intervention depends on the individual's unique needs.
What are best practices for implementing escape extinction?
Best practices include developing a personalized plan with professionals, consistent application, systematic data collection, continuous evaluation, and support and training for parents and caregivers to generalize skills beyond therapy sessions.
How does technology play a role in ABA therapy and escape extinction?
Technology can streamline care coordination, assist in creating educational materials, facilitate data collection and reporting, and enhance the overall efficacy of ABA sessions, including the implementation of escape extinction strategies.