Behavior chaining is a powerful technique used in Applied Behavior Analysis (ABA) therapy to help individuals with autism learn complex skills. By breaking these skills down into smaller, sequential steps, behavior chaining allows for mastery of each step before progressing to the next, ultimately leading to the acquisition of the complete skill set. This structured approach aligns with the principles of ABA and empowers parents with expert advice to support their child's development.
In this article, we will explore the different types of behavior chaining, the role of task analysis, and the benefits of forward and backward chaining in ABA therapy. Whether you are a parent seeking to understand the best approach for your child or a professional looking to enhance your knowledge, this article will provide valuable insights into behavior chaining and its application in supporting individuals with autism.
Behavior chaining, a fundamental technique within Applied Behavior Analysis (ABA) therapy, enables individuals with autism to learn complex skills through the division of these skills into smaller, sequential steps. Each step is taught and reinforced in order, building towards the complete skill. The effectiveness of behavior chaining lies in its structure: by focusing on one component at a time, the learner can achieve mastery of each step before progressing, thus facilitating the acquisition of the entire skill set in a methodical fashion.
This approach aligns with the principles of ABA, as it incorporates a behavior-analytic behavior-change procedure, aiming for significant positive changes in behavior. Through the use of behavior chaining, can systematically guide individuals with autism, enhancing their ability to learn and perform tasks that are socially relevant and beneficial for their development.

Breaking down complex skills into manageable steps is at the heart of Discrete Trial Training (DTT), a technique widely used to facilitate learning in children with autism. This process, known as , is critical for developing a clear roadmap for instruction. By dissecting a skill into its fundamental components, therapists can pinpoint the precise behaviors necessary for each stage of the skill acquisition process.
A Board-Certified Behavior Analyst with extensive experience highlights the importance of such personalized interventions, emphasizing the need for technology solutions that support best practices and high-quality care. This aligns with the scientific design rationale, which advocates for a systematic approach to understand why certain designs function effectively. In the context of DTT, task analysis serves as this rationale, explaining why specific steps are structured to form a complete skill.
Research underscores the significance of methodological rigor in intervention studies for autistic children. Studies often highlight deficiencies in design that obscure the true efficacy of interventions. Therefore, task analysis is not only a teaching tool but also a critical component of research methodology, ensuring that each step of the intervention is transparent and contributes to the overall goal of enhancing socially significant behavior.
The introduction of technology in behavioral analysis, as noted by a seasoned clinical expert, further streamlines this process, ensuring coordinated care that adheres to the highest standards of practice.

Forward chaining is an instructional strategy utilized in ABA therapy that focuses on teaching skills step by step. This method starts with the individual learning the initial step of a task sequence. Once this step is mastered, the next steps are introduced subsequently.
This ensures the learner achieves success at the onset, which is crucial for maintaining motivation and building confidence. As the learner progresses, they gradually acquire the competence to perform the entire sequence of the skill independently.
The effectiveness of forward chaining is backed by experienced professionals in the field. A Board-Certified Behavior Analyst with over ten years of expertise points out that the integration of technology in ABA therapy practices enhances the quality and coordination of care. This is particularly relevant as new ABA Practice Guidelines emphasize the need for high-quality implementation of treatments like forward chaining.
Recent research highlights the necessity of evaluating ABA interventions, including forward chaining, to ensure they are effective and do not cause unintended harm. A thorough review of non pharmacological interventions for autistic children and youth reveals that numerous studies exhibit design flaws, underscoring the importance of rigorous evaluation. ABA therapy, characterized by its personalized and data-driven approach, is considered a long-term intervention.
It requires consistent application and is tailored to meet the unique needs and strengths of each individual, exemplifying the personalized nature of forward chaining within ABA therapy.
Furthermore, the rising prevalence of autism diagnoses and the evolving understanding of the autism spectrum underscore the need for adaptable interventions. As the field grows, professionals are also acknowledging the necessity for flexibility within their roles, with many seeking a more hybrid model of work that accommodates the varied demands of their personal and professional lives.

Forward chaining is an instructional strategy where a complex skill is divided into smaller, manageable steps taught in their natural sequence. The learner is guided through the initial step with support, which is gradually removed as they show mastery. This process progresses through each step until the learner can perform the entire skill independently.
The technique is grounded in the principles of and is tailored to fit the unique needs of each individual, taking into account their pace and learning style. By focusing on one component at a time, forward chaining allows for a structured learning environment and clear benchmarks for progress, which can be particularly beneficial in helping children with autism acquire new skills and behaviors.

Discrete Trial Training (DTT) is a critical component of Applied Behavior Analysis and assists individuals with autism in mastering complex tasks by breaking them down into smaller, manageable steps. This approach can be effectively applied to , such as oral hygiene and dressing.
For instance, when teaching the skill of brushing teeth, DTT starts with a simple action such as picking up the toothbrush. Once this initial step is consistently performed, the next phase may involve the individual bringing the toothbrush to their mouth. This sequence continues progressively until the individual can perform the entire teeth brushing routine independently.
Similarly, in the context of getting dressed, DTT might begin with the individual learning to put on their pants without assistance. Subsequent steps would be added gradually, like putting on a shirt followed by socks and shoes, until the person is able to dress themselves from start to finish.
These practical applications of DTT demonstrate its significance in empowering individuals with autism to gain independence in their daily routines, which aligns with the broader goals of fostering self-efficacy and developing lifelong skills. As noted by experts in the field, the creation and enhancement of such educational interventions are not only about teaching specific skills but also about ensuring high-quality, coordinated care that leads to the best possible outcomes for individuals with autism.
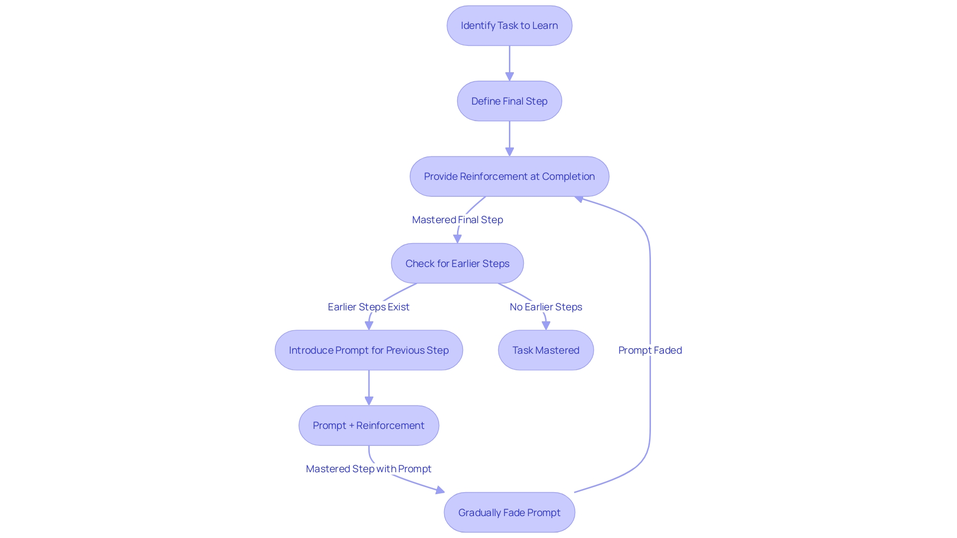
Backward chaining represents a nuanced method within ABA therapy, focusing on skill acquisition by commencing with the final step of a behavioral sequence. This technique proves particularly effective as it bestows upon the individual the of skill completion. By mastering the end goal first, each subsequent step added reinforces the pathway to success with a clear, tangible outcome, enhancing motivation and learning.
Recent guidelines released by the Council of Autism Service Providers highlight the necessity of high-quality, correctly implemented ABA techniques, of which backward chaining is a prime example. They emphasize the significance of these methods in addressing complex behaviors and promoting positive outcomes in individuals with autism.
Despite some controversy regarding the goals of ABA therapy, experts like Dr. Mary Barbera advocate for its benefits. She underscores the value of ABA and the Verbal Behavior Approach in addressing problematic behaviors and fostering social acceptance, all while helping caregivers manage stress.
The evolving definition of autism, as noted by Dr. Jan Blacher, points to a broader spectrum of characteristics that require flexible and varied intervention strategies. Backward chaining, as a component of ABA therapy, aligns with this need by offering a personalized approach to learning and behavior modification, catering to the unique abilities and challenges of each individual.
In light of the growing prevalence of autism and the changing landscape of ABA therapy, the incorporation of backward chaining remains a key strategy in the toolkit of behavior analysts, ensuring the delivery of high-quality care tailored to the diverse needs of the autism community.
Backward chaining is akin to learning to ride a bicycle; it's a process that once mastered, becomes second nature. This teaching method champions the , where reinforcement is given when the learner completes the final step of a task, with prior steps guided by a therapist. As competence in the final step grows, prompts for earlier steps are gradually introduced.
The ultimate aim is to diminish these prompts, enabling the learner to perform the entire sequence independently, much like the rider who intuitively knows to steer into a lean to maintain balance. It's a transformative experience, mirroring the way children naturally progress through developmental milestones, each new skill building upon the last.

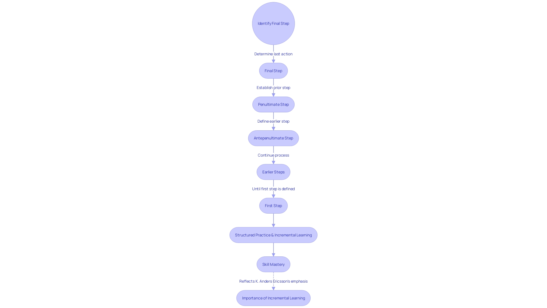
Backward chaining, a teaching strategy rooted in behavior analysis, empowers individuals to master complex tasks by initiating instruction from the final step and moving progressively to the first. For instance, consider the task of sandwich preparation. Initially, the learner is guided to add the top slice of bread—the final step in sandwich making.
Upon mastering this, they are encouraged to place the second-to-last ingredient, gradually taking on more of the process until they can skillfully assemble a complete sandwich without assistance.
Similarly, in the case of learning to tie shoes, backward chaining starts with the last action—pulling the loops tight to complete the knot. Once this step is consistently achieved, the learner is prompted to perform earlier steps, such as forming loops or crossing laces, slowly reducing the need for support until they can independently execute the entire sequence.
This technique aligns with the insights of K. Anders Ericsson, who emphasizes the significance of structured practice and incremental learning in achieving mastery. By breaking down tasks and providing scaffolded support, backward chaining aligns with the concept that expert performance arises not solely from practice but from the quality and structure of that practice.
Recent reviews of literature from January 2018 to June 2023 on , which are similar in that they involve sequences of behaviors, underscore the importance of evaluating preferences for interventions that lead to significant behavior changes. Backward chaining, with its clear structure and focus on terminal steps, echoes these findings by providing a framework for learning that can lead to meaningful improvements in the lives of individuals receiving such interventions.

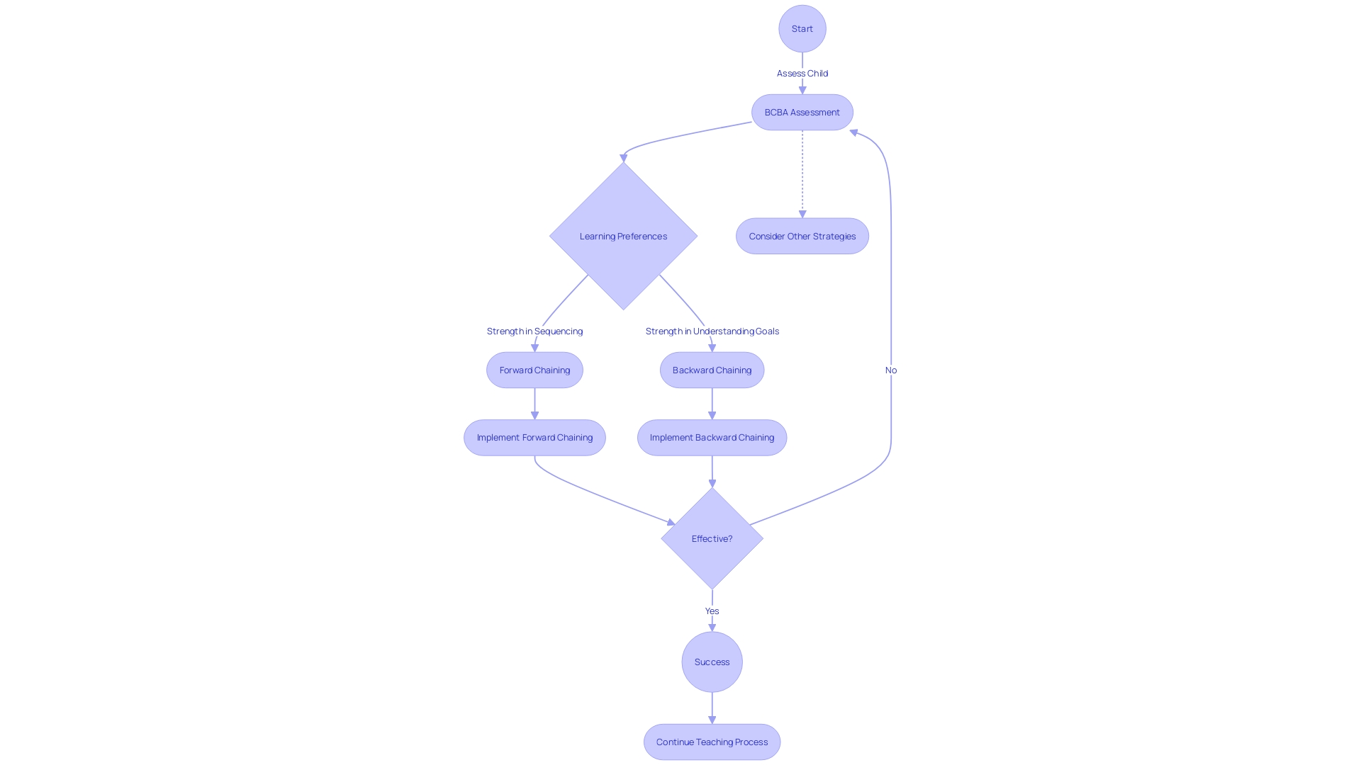
Discrete Trial Training (DTT) is a cornerstone of Applied Behavior Analysis (ABA) therapy, employing strategies like forward and backward chaining to break down complex behaviors into manageable steps. Forward chaining begins with the first step in a sequence, reinforcing and building upon each mastered task, fostering a sense of accomplishment as the child progresses through each stage. Conversely, backward chaining turns the process around; the final step is taught first, providing the learner with the immediate satisfaction of completing the task, and then works backward through the sequence.
Each technique is selected based on the unique learning style and needs of the individual, ensuring that the skill acquisition is both effective and tailored to provide the most benefit. As recommended by a New York state-licensed and Board-Certified Behavior Analyst with extensive experience, leveraging technology can enhance these interventions, promoting coordinated and quality care. Research in peer-reviewed journals from January 2018 to June 2023 supports the efficacy of such , highlighting their role in achieving significant behavioral improvements in clinical populations.

Selecting the appropriate chaining technique for teaching your child, whether forward or backward chaining, hinges on their individual learning preferences and strengths. Forward chaining allows for gradual skill acquisition, celebrating small victories along the way, which can be encouraging for learners who thrive on step-by-step progression. Conversely, backward chaining lets the learner experience the task's completion from the outset, fostering motivation for those who benefit from seeing the end goal first.
A Board-Certified Behavior Analyst (BCBA) can provide a comprehensive assessment to help you pinpoint the most effective strategy tailored to your child's developmental needs. This professional insight is vital in crafting a learning environment that not only addresses the challenges associated with but also leverages the unique capabilities of each child, fostering equitable participation in their educational and social pursuits.

In conclusion, behavior chaining is a powerful technique in Applied Behavior Analysis (ABA) therapy that breaks down complex skills into smaller, sequential steps. This approach allows individuals with autism to master each step before progressing to the next, ultimately acquiring the complete skill set. Task analysis plays a crucial role in developing a clear roadmap for instruction and ensuring methodological rigor in research studies.
Forward chaining focuses on teaching skills step by step, building motivation and confidence. Backward chaining starts with the final step, providing immediate gratification and reinforcing the pathway to success. Both techniques offer personalized approaches to learning and behavior modification, catering to the diverse needs of the autism community.
When selecting the appropriate chaining method for a child, considering their individual learning preferences and strengths is crucial. Forward chaining allows for gradual skill acquisition, while backward chaining fosters motivation by starting with the task's completion. A comprehensive assessment by a Board-Certified Behavior Analyst (BCBA) can determine the most effective strategy tailored to the child's developmental needs.
In summary, behavior chaining in ABA therapy provides valuable insights and expert advice for parents supporting their child's development. By implementing task analysis and utilizing forward or backward chaining, individuals with autism can acquire the necessary skills to thrive and lead fulfilling lives.
Discover how behavior chaining can benefit your child's development today!
What is behavior chaining?
Behavior chaining is a technique used in Applied Behavior Analysis (ABA) therapy to teach individuals with autism complex skills by breaking them down into smaller, sequential steps. Each step is taught and reinforced in order, leading to the mastery of the entire skill set.
How is task analysis related to behavior chaining?
Task analysis involves breaking down complex skills into fundamental components, identifying the precise behaviors needed at each stage. It is used in Discrete Trial Training (DTT), a part of behavior chaining, to create a clear instruction roadmap.
What is the role of forward chaining in ABA therapy?
Forward chaining is a method where skills are taught step by step, starting with the first action in the sequence and adding subsequent steps as each is mastered. It helps build confidence and motivation by ensuring success from the beginning.
How does backward chaining work?
Backward chaining starts with teaching the final step of a task sequence. Once this is mastered, previous steps are introduced, each reinforcing the pathway to the final goal. This method can be particularly motivating as it provides immediate gratification of task completion.
Can you provide an example of how forward chaining is used in daily activities?
Yes, forward chaining can be applied to activities like brushing teeth, starting with picking up the toothbrush and gradually adding steps like applying toothpaste, brushing, and rinsing until the entire routine is performed independently.
What are some practical applications of backward chaining?
Backward chaining can be used for tasks such as sandwich making, starting with adding the top slice of bread and working backwards through each step until the learner can assemble a complete sandwich independently. It's also used for skills like tying shoes, beginning with pulling the loops tight and moving backward through the steps.
How do forward and backward chaining compare in ABA therapy?
Forward chaining begins with the first step in a sequence and builds upon each mastered task, while backward chaining teaches the final step first and works backward. The choice between the two depends on the individual's learning style and needs.
How can a therapist decide between forward or backward chaining for a child?
A Board-Certified Behavior Analyst (BCBA) can assess a child's unique needs and strengths to determine the most effective chaining method, whether forward or backward chaining. This tailored approach ensures the best possible outcomes in skill acquisition for the child.