Applied Behavior Analysis (ABA) therapy utilizes various techniques to address challenging behaviors in individuals with autism. One such technique is Differential Reinforcement of Incompatible Behavior (DRI). By reinforcing actions that are incompatible with the problematic behavior, DRI aims to reduce undesired behaviors and promote engagement and participation in key areas of life.
This article explores the key components of DRI, its effectiveness supported by evidence-based practices, and its comparison with other differential reinforcement techniques. It also highlights the benefits of using DRI in ABA therapy, provides examples of DRI in action, and offers guidance on implementing DRI effectively. The article emphasizes the importance of monitoring progress, making adjustments, and tailoring interventions to individual needs.
Real-world case studies and practical examples demonstrate the transformative potential of DRI and the significance of personalized approaches in managing challenging behaviors. As we navigate the complexities of implementing behavior interventions, it is crucial to recognize the needs and rights of individuals on the autism spectrum, advocating for their autonomy and embracing the rich diversity of their experiences.
Applied Behavior Analysis (ABA) therapy utilizes different methods to address difficult actions in individuals with autism, one of which is Differential Reinforcement of Incompatible Behavior (DRI). This method that cannot coexist with the problematic conduct. For instance, if a child exhibits hand flapping, a typical stimulatory action in autism, DRI might involve reinforcing the child for playing with a toy, an activity that necessitates the utilization of hands in a distinct manner. As the child receives positive reinforcement for the alternative action, the likelihood of displaying the undesired conduct diminishes. The DRI method is not only about reducing problem actions but also about promoting engagement and participation in the key areas of life, such as school, home, and leisure activities, which are vital for mental health and social equity.
The significance of such inclusive strategies is echoed in the remarks of the late Dr. David (Dan) R. Offord, a renowned child psychiatrist, who emphasized the importance of a fair and supportive environment for children with disabilities. These strategies align with the broader goals of ABA therapy, which include understanding the diverse presentations of autism and tailoring interventions to meet unique needs. Dr. Jan Blacher's observations on the evolution of autism diagnosis highlight the need for adaptable and nuanced approaches in ABA, reflecting the spectrum nature of the condition.
The effectiveness of ABA interventions like DRI is supported by evidence-based practices that identify the purposes of challenging actions. The use of methodologies such as the Interview Informed Synthesized Functional Analysis (IISCA), introduced by Hanley et al. in 2014, has advanced the field by allowing for multiple reinforcers to be assessed simultaneously, providing a more comprehensive understanding of a person's actions. This evolution in ABA practices underlines the commitment to creating a balanced and supportive framework for individuals with autism, as advocated by experts like Dr. Brock Eide and researchers focused on ADHD, emphasizing the importance of recognizing strengths and addressing weaknesses in supportive settings.
When implementing Differential Reinforcement of Incompatible actions (DRI) in ABA therapy, it is crucial to establish a concise structure to guarantee the desired results. Identifying the specific conduct that needs alteration is the initial step, requiring vigilant observation and meticulous data recording. The next phase involves identifying a to the problem conduct, such that both cannot coexist simultaneously.
Reinforcement is a cornerstone of DRI, where the incompatible action receives positive reinforcement, while the problem action is not reinforced, thereby strengthening the preferred action and diminishing the unwanted one. The efficacy of DRI hinges on unwavering consistency in reinforcing the incompatible behavior and deliberately not reinforcing the problem behavior across diverse settings and scenarios.
Moreover, continuous monitoring is imperative to evaluate the progress of DRI, allowing for timely tweaks in the intervention strategy if needed. This approach is substantiated by a study by Hanley et al. which introduced the Interview Informed Synthesized Functional Analysis (IISCA), a method to concurrently evaluate multiple reinforcers, illustrating the importance of a tailored and responsive intervention plan.
In light of the updated ABA Practice Guidelines by the Council of Autism Service Providers, it's clear that ABA must be administered with the highest quality. This aligns with the social model of disability, which positions disability as a social construct and prompts a reflection on existing ABA practices. Autistic people should not be expected to conform to typical behavioral standards, as noted in the poignant reflections of autistic advocates who emphasize the uniqueness of Autistic social skills.
Innovation in ABA is also evident through the prototype of an AR application designed to translate tactile sensations into visual and auditory cues for people with autism, who may possess heightened touch sensitivity but show proficiency with visual and auditory inputs. This technology highlights the requirement for ABA interventions to be flexible and responsive to the sensory profiles of autistic persons.
As we navigate the complexities of implementing effective interventions, it is crucial to anchor our efforts in a deep understanding of the individual needs and rights of those on the autism spectrum, advocating for their autonomy and embracing the rich diversity of their experiences.

Differential Reinforcement of Incompatible actions (DRI) is a powerful strategy used in Applied Behavior Analysis (ABA) to encourage positive actions that cannot occur simultaneously with undesirable actions. For instance, a child prone to hitting might be taught to raise a hand to ask for help. When the child adopts this alternative action, they are rewarded with their favorite toy, an enjoyable activity, or verbal praise. These rewards strengthen the new action, slowly reducing the undesired one. By persistently encouraging this more acceptable conduct, children are guided to transition away from problematic actions, learning to adopt actions that are more conducive to their success in both academic and social settings.
Research has shown that establishing consistent routines and interventions, such as those found in ABA, can significantly impact children with ADHD and other developmental disorders. In classrooms where tasks can magnify a child's difficulties, tailored support is crucial. Negative school experiences accumulate over time, and without daily interventions, educational outcomes can be adversely affected. It's the practical, day-to-day strategies, like DRI, that can make a meaningful difference in a child's life.
The approach is not without its challenges or criticisms. Some argue that while conduct may appear more 'normal,' it may not address underlying mental health needs, potentially leading to burnout. However, the goal of ABA and strategies like DRI is to enhance a child's ability to cope and thrive in various environments, making social acceptance and success more attainable.
With the prevalence of autism increasing to 1 in 36 children, according to Dr. Jan Blacher, the need for has never been greater. Tailored to each individual's needs, techniques like DRI are part of a comprehensive approach to ABA therapy that seeks to provide each child with the tools they need for a better quality of life.

Differential Reinforcement of Incompatible actions (DRI) is a crucial tool in ABA therapy, aiming to decrease problematic actions by reinforcing those that are incompatible with the unwanted ones. For instance, a child prone to yelling can be taught to use a calm voice when seeking attention. The reinforcement, such as praise or attention, is given specifically when the calm conduct is exhibited. Similarly, for actions like tossing objects, a child can be motivated to put items in a designated bin instead. Positive reinforcement is given when the child follows this new, desired action. In cases of biting, a child might be introduced to deep pressure activities, such as squeezing a stress ball, which serves as an incompatible action to biting. Access to these activities becomes the reinforcement, encouraging the child to opt for the stress ball rather than biting.
The effectiveness of these approaches is backed by proof, as demonstrated by a research that revealed that during the pandemic, over 33% of people with autism encountered deteriorating problems with conduct. Interventions like DRI are based on a thorough comprehension of each person's particular requirements and the purposes of their actions, emphasized in the Interview Informed Synthesized Functional Analysis (IISCA). This personalized approach to therapy ensures that each child receives the support necessary to succeed both at home and in educational settings.
The significance of addressing challenging actions, whether they pose a safety risk or lead to caregiver exhaustion, is underscored by the wide range of behaviors targeted by ABA therapy. These vary from harmful acts like head-banging to less severe but still concerning actions such as smearing food. Through promoting novel and adaptable actions, ABA therapy not only assists people in appearing more neurotypical but also strives to enhance their general psychological well-being and diminish the possibility of exhaustion.
The transformational potential of ABA therapy has been historically significant, as demonstrated by Ole Ivar Lovaas' work, which reported substantial improvements in autistic children's abilities to integrate with their peers. While ABA therapy's goals may seem reasonable from a non-autistic perspective, it's crucial to understand its impact from the standpoint of . The overall objective is to enhance the individual's ability to navigate their environment more effectively, thereby increasing their chances for social acceptance and a higher quality of life.
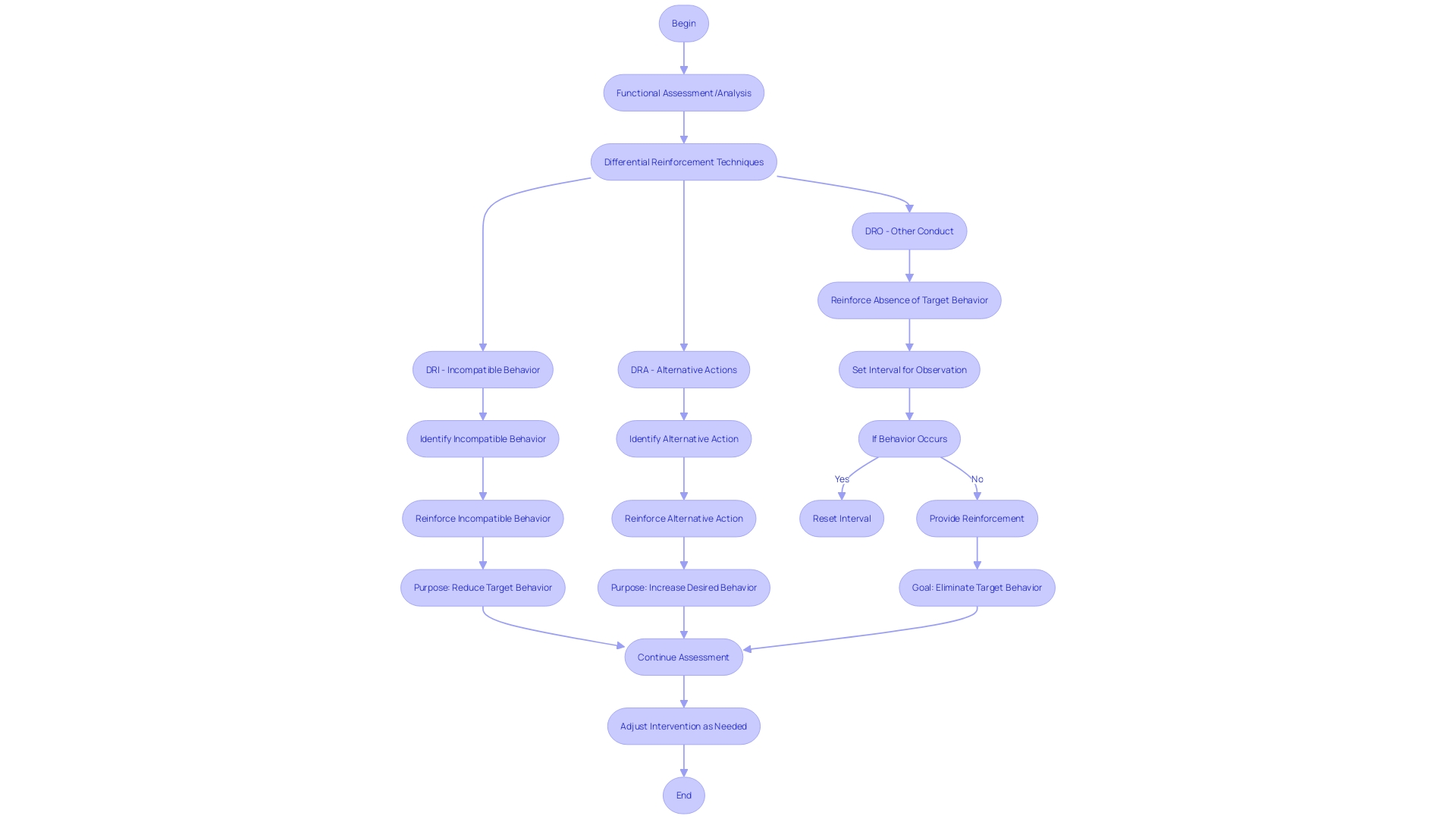
Differential reinforcement techniques are a cornerstone of Applied Behavior Analysis (ABA) therapy, each with its unique approach to fostering positive behavioral modifications. Differential Reinforcement of Incompatible Behavior (DRI) focuses on reinforcing actions that are physically incompatible with the problem conduct. In contrast, Differential Reinforcement of Alternative Actions (DRA) strengthens a particular alternative action that serves the same goal as the troublesome one, without the need for incompatibility. Then there's Differential Reinforcement of Other Conduct (DRO), which rewards the absence of the issue over a certain time span, recognizing any conduct that isn't the issue.
The complexities of these techniques can be comprehended in the context of issues that intensified for more than one-third of individuals with autism during the pandemic, as reported by Colizzi et al. This emphasizes the need for evidence-based approaches such as DRI, DRA, and DRO to effectively handle challenging behaviors. These interventions are based on , which identify the purpose behind the problem conduct. An innovative approach known as the Interview Informed Synthesized Functional Analysis (IISCA) was introduced by Hanley et al. in 2014. Unlike conventional approaches, the IISCA can evaluate multiple reinforcements at the same time, offering a more comprehensive comprehension of the conduct.
The evolving landscape of autism, as described by Dr. Jan Blacher, highlights the rising prevalence and diverse manifestations of the condition, challenging the one-size-fits-all intervention strategy. The varying needs of individuals with autism demand tailored approaches, which these differential reinforcement techniques aim to offer, ensuring each person receives the specific support they require to thrive in their environments.

Differential Reinforcement of Incompatible actions (DRI) is a potent tool in ABA therapy that offers a multitude of benefits. It provides an accurate approach to address particular challenges in conduct by strengthening actions that are incompatible with the undesirable ones. This direct targeting not only reduces the problem conduct but also . By using DRI, people are instructed to embrace more flexible actions, improving their set of abilities comprehensively. A significant aspect of DRI is the generalization of skills acquired during therapy to different settings, ensuring that the person can apply these actions beyond the therapeutic environment. The ultimate objective of DRI is to promote lasting modification of conduct, gradually enhancing the person's expertise in desired actions and reducing dependence on troublesome ones. This approach, supported by practices based on evidence, is vital for addressing the intricate requirements of people with autism, a group that has experienced a rise in challenges during difficult periods, like the recent pandemic.

Differential Reinforcement of Incompatible conduct (DRI) stands as a promising approach within Applied Behavior Analysis therapy to mitigate challenging actions observed in persons with autism. By focusing on specific actions such as aggression, self-harm, outbursts, and non-compliance, DRI emphasizes replacing these actions with alternative actions that are inherently incompatible with the unwanted actions. This approach not only guides people towards more positive ways of expressing themselves but also has a significant impact on reducing the occurrence of problematic actions, thus improving behavioral performance.
The importance of DRI is additionally emphasized by programs such as the Kevin and Avonte Program, which focuses on the crucial problem of wandering and elopement among people with developmental disabilities, offering a powerful reminder of the high stakes involved in managing severe actions. With a of over $10 million since 2018, the program has been crucial in supporting local efforts to locate missing people, raise public awareness, and develop prevention strategies through education and emergency protocols.
The comprehensive support provided through state Medicaid plans demonstrates the importance of tailoring interventions to accommodate cultural and contextual nuances, ensuring ongoing support for those implementing these strategies, and fostering partnerships across schools, families, and healthcare providers. This holistic approach, underscored by the Autism CARES Act's $5 billion investment in research and services, aims to address the disparities in care and support for the entire autism community, particularly for those facing intense behavioral challenges.
Innovations in predictive analytics, like those utilized by The Center for Discovery, leveraging vast datasets and AI, offer a glimpse into the future of preempting significant behavioral episodes. This capability to predict and intervene before difficult actions take place has the potential to transform care and enhance the quality of life for individuals with autism and their caregivers.
Echoing the sentiments of Dr. David (Dan) R. Offord, ensuring fair and supportive participation in all life domains for children with disabilities is integral to their mental health and the equity of society. For autistic children, especially those with co-occurring emotional and behavioral problems, the stakes are high as they face a higher risk of social exclusion. It is imperative to recognize their needs and strengths, alleviate chronic stressors, and provide caregivers with the necessary resources to foster a nurturing environment for healthy development and family well-being.
When applying Differential Reinforcement of Incompatible actions (DRI) in ABA therapy, it's crucial to start with a thorough functional conduct assessment. This aids in comprehending the reasons behind the challenging conduct and identifying potential actions that cannot coexist with the unwanted behavior. Afterwards, specific goals should be established, with a focus on promoting the contrary, desired conduct and diminishing the issue.
A thoughtfully planned reinforcement strategy is next, where significant incentives are chosen to encourage the preferred conduct. These reinforcers must be both significant to the individual and delivered in a consistent manner. Additionally, data collection is key. Maintaining precise records of the problem conduct and the progress made can provide information about the effectiveness of DRI and any necessary modifications to the strategy.
Involving caregivers is also essential, as consistency across different settings is vital for the success of DRI. assist caregivers in consistently implementing the reinforcement plan and understanding when and how to refrain from providing reinforcement for the problematic conduct.
Lastly, professional advice should be sought when needed. As per the recent guidelines from the Council of Autism Service Providers, quality implementation of ABA practices is paramount. ABA professionals can offer the expertise needed to ensure the intervention is applied correctly and effectively.
This approach not only aligns with current ABA standards but also reflects a broader understanding of disability as a social construct, encouraging practices that respect the identity and rights of autistic individuals.
To effectively implement , it's crucial to monitor progress and adjust strategies accordingly. Here's a refined approach:
Incorporating these strategies ensures a systematic and responsive approach to behavioral intervention, aligning with the latest ABA Practice Guidelines from the Council of Autism Service Providers. These guidelines underscore the necessity of high-quality implementation for effective autism treatment. Moreover, the individualized and qualitative nature of ABA therapy is echoed in the research evaluation practices at INRAE, where the emphasis is on assessing the process rather than just outcomes, as highlighted by psychologist Christophe Dejours. This approach is also reflected in case studies, such as those by Save the Children and UNICEF Zambia, where feedback from implementation research led to significant improvements in program delivery for parents of young children.
As we observe an increase in autism diagnosis rates and a deeper understanding of its spectrum, as noted by Dr. Jan Blacher, it becomes even more crucial to tailor interventions and monitor their effectiveness closely. By adopting these refined strategies, we can ensure that each child receives the best possible support, tailored to their unique situation and needs.
Real-world examples and in-depth case studies can be instrumental in understanding the nuances of Differential Reinforcement of Incompatible actions (DRI), a key strategy in Applied Behavior Analysis (ABA) therapy. By examining particular occurrences, like the situation of Jadon Chard, who, in spite of his autism, intellectual disability and ADHD, took part in the Severe Conduct Program, caregivers can understand how DRI's individualized approach is crucial in managing challenging actions. Jadon's experience is a testament to the transformation that can happen when interventions are carefully customized to someone's needs, as he attended intensive sessions for over a year with positive outcomes.
Moreover, the importance of such individualized plans is underscored by recent shifts in the field, highlighted by the Council of Autism Service Providers' updated ABA Practice Guidelines. These advocate for high-quality, correctly implemented ABA therapy, reflecting the diversity in autism spectrum disorder (ASD) presentations. This is crucial, as a survey by Colizzi et al. unveiled that over 33% of people with autism encountered a deterioration of problems concerning their actions during the pandemic, requiring flexible and scientifically-supported methods like DRI.
Additionally, the development of the Interview Informed Synthesized Functional Analysis (IISCA) enhances our toolkit for creating effective interventions. Unlike traditional methods, IISCA allows for the assessment of multiple reinforcers within the same session, offering a more comprehensive understanding of the individual's behavior. This evolution in practice not only aids in addressing immediate behavioral issues but also contributes to , which, as research indicates, hinge on the daily support and intervention children with ADHD receive in the classroom.
These insights are vital in shaping how we perceive and implement ABA therapy. As we learn from each case and embrace evolving standards and methodologies, we empower caregivers to forge intervention plans that resonate with their child's unique context, ultimately leading to more inclusive and successful educational and social experiences.
In conclusion, Differential Reinforcement of Incompatible Behavior (DRI) is a powerful technique in Applied Behavior Analysis (ABA) therapy for individuals with autism. It effectively reduces challenging behaviors by reinforcing actions that are incompatible with the problem behavior. DRI is supported by evidence-based practices and promotes engagement and participation in key areas of life.
The key components of DRI involve identifying the behavior that needs to change, pinpointing an incompatible behavior, and consistently reinforcing the incompatible behavior while not reinforcing the problem behavior. Monitoring progress and making adjustments are essential for success.
DRI offers several benefits, including targeted behavior modification, enhanced skill development, generalization of learned behaviors, and lasting change. It plays a crucial role in addressing the complex needs of individuals with autism.
Real-world examples and case studies illustrate the transformative potential of DRI and the importance of personalized approaches. These examples highlight the need for tailored interventions and the significance of high-quality implementation of ABA therapy.
In conclusion, DRI empowers individuals with autism to navigate their environments effectively and improves their overall quality of life. By recognizing the needs and rights of individuals on the autism spectrum and embracing their unique experiences, we can create a more inclusive and supportive society. DRI is a valuable tool in ABA therapy, providing valuable insights and expert advice to parents seeking effective interventions for their children with autism.
What is Differential Reinforcement of Incompatible Behavior (DRI)?
DRI is a method used in Applied Behavior Analysis (ABA) therapy that promotes and reinforces behaviors that cannot occur simultaneously with undesirable behaviors. For example, if a child exhibits hand flapping, they might be reinforced for playing with a toy that requires different hand use.
How does DRI work?
DRI works by providing positive reinforcement for an incompatible behavior while withholding reinforcement for the problem behavior. This encourages the individual to engage in the more appropriate behavior, thus reducing the likelihood of the undesired action.
What are the key components of DRI in ABA therapy?
Key components include identifying the problem behavior, finding an incompatible behavior, consistently reinforcing the incompatible behavior while not reinforcing the problem behavior, and monitoring progress to make necessary adjustments to the intervention.
What are some examples of DRI in action?
Examples include teaching a child who yells to use a calm voice when seeking attention, encouraging a child who tosses objects to put them in a designated bin, and reinforcing a child who tends to bite by providing access to a stress ball instead.
How does DRI differ from other differential reinforcement techniques?
DRI focuses on reinforcing behaviors that are incompatible with the problem behavior, while DRA (Differential Reinforcement of Alternative Behavior) reinforces an alternative behavior that serves the same purpose as the undesired behavior, and DRO (Differential Reinforcement of Other Behavior) rewards the absence of the problematic behavior over a specified time.
What are the benefits of using DRI in ABA therapy?
Benefits include directly addressing specific behavioral challenges, promoting the learning of more appropriate behaviors, encouraging skill generalization across different settings, and aiming for long-term behavioral change.
How can progress be monitored in DRI?
Progress can be monitored through systematic data collection on both the problem and incompatible behaviors, graphing data to visualize trends, and analyzing the data to determine the effectiveness of the intervention and identify when adjustments are needed.
What role do caregivers play in the DRI process?
Caregivers are essential for maintaining consistency across different environments. Training and support help them effectively implement the reinforcement strategies and understand how to manage the problematic behavior.
What is the significance of the Interview Informed Synthesized Functional Analysis (IISCA)?
The IISCA is an innovative assessment tool that allows for the evaluation of multiple reinforcers within the same session, providing a more detailed understanding of an individual's behavior and enhancing intervention strategies.
Why is it important to tailor interventions like DRI?
Tailoring interventions is crucial because autism spectrum disorder (ASD) presents differently in each individual. Personalized strategies ensure that each person receives the specific support they need to thrive in various settings, such as home and school.