Functional Communication Training (FCT) serves as a cornerstone of Applied Behavior Analysis (ABA) therapy for individuals with autism. This approach equips them with alternative communication strategies to express their needs and wants more effectively. By doing so, FCT helps to diminish the occurrence of challenging behaviors often seen when individuals struggle to communicate.
The overarching goal is to foster functional communication abilities, enhancing social engagement and promoting independence. Recent research highlights the need for interventions like FCT that are carefully designed and evaluated, considering their effectiveness and ethical implications. Quality intervention research is crucial for advancing our understanding of what constitutes best practices in supporting individuals with autism.
With over a decade of clinical expertise in ABA, professionals in the field emphasize the importance of technology solutions that support coordinated care, aligning with principles of high quality and efficiency. Furthermore, initiatives such as the Interagency Autism Coordinating Committee (IACC) reflect a collective effort to enhance autism research and services. The IACC's composition of diverse stakeholders, including autistic adults, family members, and professionals, allows for a breadth of perspectives that inform their recommendations and advocacy for individuals on the autism spectrum.
In essence, FCT is not merely a technique within ABA therapy; it is a pathway to a more equitable society where individuals with autism are empowered to communicate effectively, reducing barriers to their full participation in the community.
Functional Communication Training (FCT) serves as a cornerstone of Applied Behavior Analysis (ABA) therapy for individuals with autism. This approach equips them with alternative communication strategies to express their needs and wants more effectively. By doing so, FCT helps to diminish the occurrence of challenging behaviors often seen when individuals struggle to communicate.
The overarching goal is to foster functional communication abilities, enhancing social engagement and promoting independence.
Dr. David (Dan) R. Offord once articulated, "I do not mind if my children are in a race as long as the race is fair." This philosophy underscores the importance of providing children, especially those with disabilities, with equal opportunities for participation in all aspects of life. FCT aligns with this vision, striving to level the playing field by addressing the communication hurdles faced by autistic individuals.
It acknowledges their unique contributions to society while also mitigating stressors that can impede their social involvement.
Recent research highlights the need for interventions like FCT that are carefully designed and evaluated, considering their effectiveness and ethical implications. Quality intervention research is crucial for advancing our understanding of what constitutes best practices in supporting individuals with autism. With over a decade of clinical expertise in ABA, professionals in the field emphasize the importance of that support coordinated care, aligning with principles of high quality and efficiency.
Furthermore, initiatives such as the Interagency Autism Coordinating Committee (IACC) reflect a collective effort to enhance autism research and services. The IACC's composition of diverse stakeholders, including autistic adults, family members, and professionals, allows for a breadth of perspectives that inform their recommendations and advocacy for individuals on the autism spectrum.
In essence, FCT is not merely a technique within ABA therapy; it is a pathway to a more equitable society where individuals with autism are empowered to communicate effectively, reducing barriers to their full participation in the community.
Functional Communication Training (FCT) is a cornerstone within Applied Behavior Analysis (ABA) therapy, built upon the extensive research and theoretical frameworks of behavior analysis. The strategy focuses on teaching individuals adaptive and functional ways of communicating, replacing challenging behaviors that may have developed as a result of ineffective communication methods. The roots of FCT can be traced to the fundamental work of behaviorists like B.F. Skinner, who recognized the profound influence of environmental interactions on learned behavior.
Groundbreaking techniques, like those discussed by Dr. Mary Barbera, emphasize the significance of FCT in addressing the multifaceted needs of individuals with autism. Dr. Barbera, with her comprehensive experience in the field, underlines the necessity of such interventions to mitigate problematic behaviors while enhancing the quality of life for both individuals with autism and those who support them.
In light of the challenges posed by the pandemic, which saw behavioral issues intensify in over a third of individuals with autism, the implementation of FCT and other behavior analytic strategies has become even more imperative. Functional assessments, like the Interview Informed Synthesized Functional Analysis (IISCA), play a pivotal role in tailoring FCT to the individual, ensuring that interventions are functionally relevant and effective.
As we delve into the intricacies of FCT, it is vital to recognize the profound impact of nonpharmacological interventions in the lives of autistic children and youth. Studies have highlighted the critical need for rigorously designed research to truly understand the effectiveness and scope of these interventions. Moreover, the concerted efforts of the autism community have been instrumental in advocating for high-quality research and interventions that respect the dignity and individuality of people with autism.
With the advent of technology, experts in the field are now also focusing on through innovative solutions. These advancements streamline processes and facilitate the delivery of high-quality, evidence-based care, ensuring that interventions like FCT are accessible and effective for those who need them most.
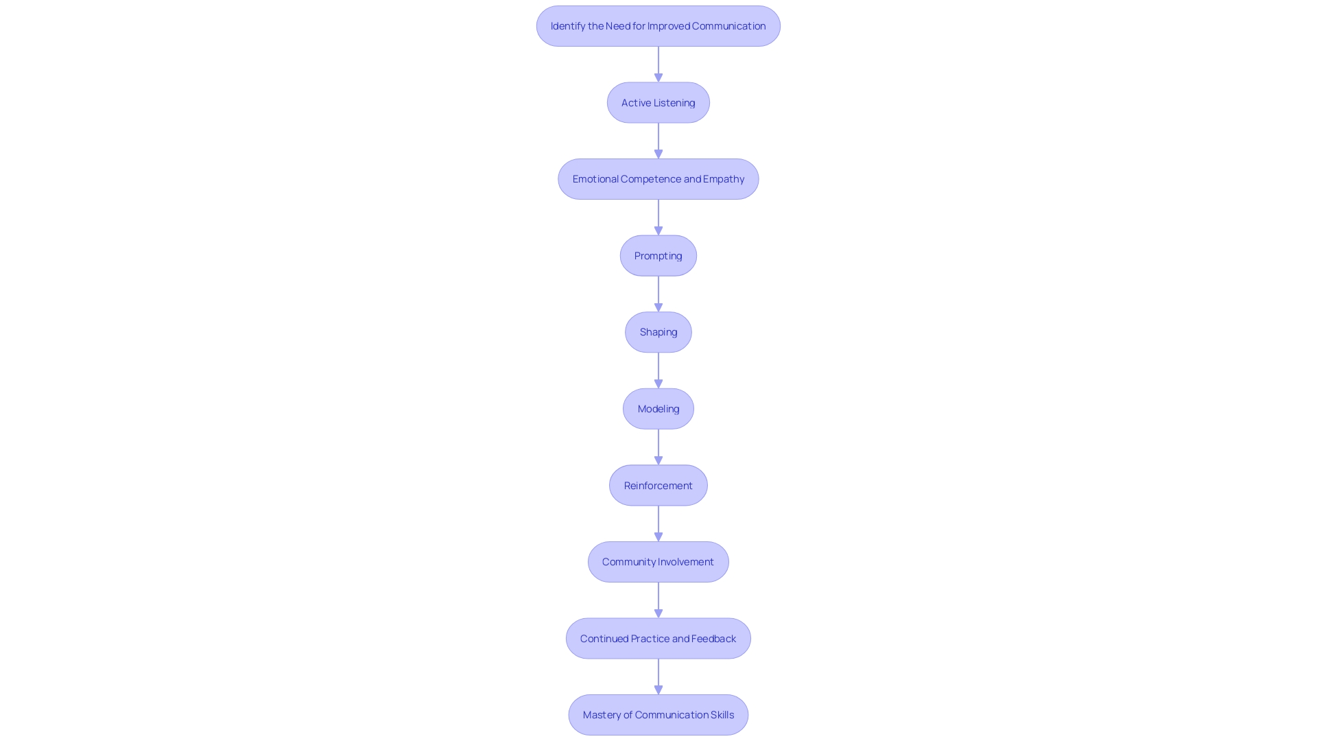
Functional Communication Training (FCT) is a pivotal aspect of ABA therapy, centered around enhancing the way children with autism spectrum disorder (ASD) express their needs and wants. The process begins with a functional communication assessment to understand the specific challenges and motivations of the child. Following this, a suitable communication response is identified, tailored to the child's abilities, whether it's verbal language, gestures, sign language, or the use of communication devices.
The next step is teaching and reinforcing the alternative communication method. This involves consistent practice and positive reinforcement, encouraging the child to use this new form of expression in place of previously exhibited challenging behaviors. The success of FCT hinges on the careful execution of these components within appropriate settings, ensuring the child feels supported and understood.
Studies highlight the necessity of interventions like FCT to address the core challenges of ASD, which is characterized by difficulties in social communication and often accompanied by repetitive behaviors or sensory sensitivities. With 31–55% of children with ASD also experiencing co-occurring intellectual disabilities, interventions that promote fair and equitable participation in all life domains are crucial.
Furthermore, research underscores the importance of high-quality intervention practices. It's been noted that many intervention studies lack the robust design needed to assess their true impact, emphasizing the need for rigorously developed and evaluated methods like FCT. Through such interventions, we support the well-being of children with ASD, ensuring they have the means to participate meaningfully in their communities, much like the vision of equity for all children described by the late Dr. David (Dan) R. Offord.
In line with the goal of providing coordinated care, professionals in the field are leveraging technology to enhance the delivery of ABA services. By using tech-driven solutions, providers can ensure that best practices are followed, and that care management is streamlined, ultimately contributing to the overall quality of interventions like FCT.

Embarking on Functional Communication Training (FCT) begins with a meticulous functional communication assessment, a process that is pivotal in pinpointing the unique communicative requirements of an individual with autism. This diagnostic evaluation delves into the rationale behind problematic behaviors, selects an appropriate and constructive communicative response to replace these behaviors, and gauges the person's present communicative skills. The insights unearthed from this assessment are instrumental in shaping a tailored FCT strategy.
The essence of equity in ensuring all children, especially those with disabilities, have fair opportunities to thrive in various life domains—be it at school, home, or during leisure—is echoed in the words of Dr. David (Dan) R. Offord, a renowned child psychiatrist. This equitable approach is integral to and forms the foundation of a just society. It encompasses recognizing the unmet needs and contributions of these children, alleviating persistent stressors, and empowering caregivers with the necessary resources to foster the children's development and family well-being.
To align with this philosophy, professionals in the field, such as Board-Certified Behavior Analysts, are incorporating over a decade of clinical expertise and technological advancements to enhance care quality and coordination. These initiatives ensure that best practices are followed, and care processes are optimized for efficacy. For instance, advancements in technology solutions used by healthcare providers and plans are streamlining the review processes and facilitating coordinated care, which resonates with the shift toward flexible work models that cater to the needs of professionals and the lives they lead.
Amidst these developments, it's important to critically evaluate intervention research for this demographic. Studies on non pharmacological interventions for autistic children often face scrutiny for research quality, which is paramount for understanding their true impact, potential risks, and the respect shown towards individuals with autism by the research community. These concerns underline the necessity of a well-conceived FCT plan, grounded in a thorough functional communication assessment, to ensure that interventions are respectful, effective, and contribute positively to the lives of those with autism.

Choosing the most suitable communication response for an individual after a functional communication assessment is a critical process. It's about finding the best way for them to express themselves, which could be through vocalizations, gestures, sign language, or the use of augmentative and alternative communication (AAC) devices. The chosen method needs to align with the individual's unique abilities and preferences, ensuring the communication is both practical and meaningful to them.
The effectiveness of these communication responses can be profound. For instance, the online survey by Colizzi and colleagues indicated that during the pandemic, over one-third of individuals with autism experienced worsening behavior problems. However, advancements in functional behavior assessments, including the Interview Informed Synthesized Functional Analysis (IISCA) introduced by Hanley et al., offer evidence-based procedures that help in determining the function behind these behaviors, leading to more tailored and successful interventions.
Moreover, understanding the communication challenges faced by individuals with autism, as discussed by Dr. Mary Barbera and highlighted in the , emphasizes the importance of empathy and adaptability in communication strategies. By ensuring that the selected communication response is both functional and empathetic, we can hope to bridge the gap and foster better understanding and interaction, which is essential for the well-being and progress of individuals with autism.

Once the alternative communication response is identified for an individual, the focus shifts to the cultivation of these vital skills using evidence-based methods. Strategies such as prompting, which guides the individual towards the desired response, shaping, which reinforces successive approximations to the desired behavior, and modeling, where the desired communication behavior is demonstrated, are instrumental in this learning process. To encourage and sustain the usage of these newly developed communication skills, reinforcement is key.
This reinforcement could be verbal praise, tangible rewards, or the opportunity to engage in preferred activities, all tailored to resonate with the individual's personal motivations. Research underscores the importance of such interventions, especially for individuals with autism and complex communication needs. Studies reveal that interventions often suffer from design flaws, highlighting the need for rigorous evaluation to ensure their effectiveness and safety.
In this context, the active involvement of community members, including educators and family, is crucial in supporting communication development. For instance, ongoing research endeavors to enhance professional development for speech-language pathologists and educators so they can better facilitate family members in applying these communication strategies effectively. This is not only about improving communication outcomes for the individual but also about empowering those around them to become more effective communicators and supporters in the process.

For a thriving application of Functional Communication Training (FCT), it's imperative to cultivate an environment conducive to alternate forms of communication. This involves not only organizing the physical space to reduce distractions and promote focus but also setting clear expectations for communication that everyone in the child's life can understand and support. Uniformity in applying FCT techniques across various environments—be it at home, school, or during therapy—ensures that children with autism and other disabilities have the best chance at successfully adopting and utilizing these new skills.
Such a well-structured approach echoes the ideals of equity and mental health as underscored by Dr. David (Dan) R. Offord, who emphasized the importance of fair and supportive participation in all life domains for children with disabilities. By recognizing the unique needs and strengths of these children and minimizing stressors, we lay the groundwork for them to engage meaningfully in their communities, which is essential for their mental health and development. The intersection of technology with best practice care, as highlighted by a Board-Certified Behavior Analyst with extensive clinical experience, further underscores the need for seamless integration of FCT strategies within the care spectrum, ultimately fostering an inclusive and fair 'race' for every child.

Functional Communication Training (FCT) has emerged as a transformative approach in addressing the complex communication needs of individuals with autism. This evidence-based method equips individuals with , which are vital in expressing their desires and needs effectively without resorting to problematic behaviors. Consequently, there is a marked reduction in the frequency and intensity of adverse behaviors such as tantrums, aggression, and self-injury.
This shift toward constructive communication practices fosters a more positive social environment and enables autistic individuals to engage more fully in educational and community settings. The benefits of FCT are multifaceted, extending beyond the individual to educators and caregivers, empowering them with strategies to better support communicative interactions and the overall mental health of those with autism.
Functional Communication Training (FCT) is a transformative approach that empowers individuals with autism to express their needs and wishes more effectively. By providing them with practical communication tools, FCT fosters meaningful interactions, enabling these individuals to connect with others in their lives, from peers and family to the broader community. The impact of becoming more socially adept through FCT is profound, paving the way for enhanced independence and a richer, more fulfilling life experience.
Enhanced social participation for children and youth with disabilities is not just a personal milestone; it's a societal imperative for mental health and equity. As Dr. David (Dan) R. Offord articulated, ensuring that the 'race' of life is equitable for all children, including those with disabilities, is key to their well-being. This involves acknowledging the strengths they bring to their communities, alleviating persistent stressors, and equipping caregivers with the necessary resources to nurture their children's growth.
Studies have shown that interventions like FCT can be pivotal for autistic children, especially those facing additional emotional and behavioral challenges. These interventions aim to close the , which is vital in cultures that emphasize conformity, such as in Japan. In such societies, the pressure to 'fit in' can be immense, making it even more critical to equip individuals with autism with robust communication skills to navigate social nuances and maintain their mental health.
Research underscores the importance of evaluating the quality and effectiveness of interventions for people with autism. Over recent decades, the autism community has played a central role in advocating for high standards in research and respectful treatment of individuals with autism. By incorporating findings from extensive research and applying them to interventions like FCT, we can ensure that the support provided is both respectful and effective, truly making a difference in the lives of those with autism and their ability to communicate with the world around them.
Functional Communication Training (FCT) is a customizable approach in applied behavior analysis, designed to meet the distinctive needs of individuals with autism. Recognizing the uniqueness of each person, FCT plans are meticulously crafted, considering one's communicative skills, preferences, and particular hurdles faced. This bespoke methodology is vital, as it aligns therapeutic goals and methods with what is meaningful and beneficial to the individual.
In the spirit of Dr. David (Dan) R. Offord's vision of fairness for children with disabilities, FCT contributes to equitable mental health support by acknowledging the specific challenges and strengths of autistic children. This is especially critical for those with concurrent emotional and behavioral problems, who are at a higher risk of social exclusion.
Recent shifts in autism research methodologies reflect a commitment to rigor and validity. The move from quasi-experimental designs to randomized controlled trials underscores a dedication to identifying interventions that truly work. With the landscape of autism interventions being diverse and opinions among researchers varying, the need for like FCT is underscored.
Moreover, the integration of technology in healthcare, as seen with companies like Summer Health, can streamline processes and reduce the administrative burden on providers. This allows for more focused, high-quality care—a principle that aligns with FCT's individualized treatment ethos.
Healthcare professionals, such as New York state-licensed and Board-Certified Behavior Analysts, underscore the importance of creating technology solutions that foster coordinated care. By ensuring that interventions are not only effective but also seamlessly integrated into healthcare systems, we can improve the care for individuals with autism.
In conclusion, personalized care through FCT not only addresses the individual needs of those with autism but also reinforces the broader goal of fair and engaged participation in society, as Dr. Offord envisioned. This approach, backed by rigorous research and enhanced by technology, is paving the way for more effective and respectful treatment for individuals on the autism spectrum.
At the heart of successful Functional Communication Training (FCT) lies the collaborative effort of parents and educators, who are integral to fostering the desired behavioral outcomes in children. These guardians of learning and development, by working closely with behavior analysts, help set achievable goals and are key in the practical application of FCT strategies within both home and school environments. Through their involvement in data collection and providing consistent support, they ensure the strategies are not just theoretical concepts but are actively shaping the children’s communication skills.
By engaging in a model of inquiry, as seen at Evelyn Scott School, where the focus is on personalized learning through creativity and problem-solving, parents and educators contribute to a structured yet flexible learning experience that aligns with the ACT Future of Education Strategy. As highlighted by Dr. Motsepe, investing in early childhood development is similar to constructing a robust foundation for a building, an investment that is crucial for shaping a peaceful and prosperous future. Additionally, by recognizing the unique contributions and needs of all children, including those with disabilities, there is a concerted effort to create equitable opportunities for each child to thrive, as emphasized by Dr. David (Dan) R. Offord.
This collective commitment to enhancing the educational and developmental trajectory of children is echoed in the Experience First, Formalize Later (EFFL) pedagogical strategy, which prioritizes student-centered learning and the development of a deep and flexible understanding of new content. The critical role of parents and educators in the FCT process is not just about immediate behavior change, but about laying a strong and enduring foundation for personal growth and academic success.
Functional Communication Training (FCT) is a valuable intervention for individuals with autism, but its implementation is not without its challenges. Tailoring FCT to the unique needs of each individual is a complex process that demands consideration of their distinct sensory sensitivities and communication barriers. Ensuring that the strategies are adaptable and that there is a consistent application is crucial for the effectiveness of FCT.
Staying informed about the latest research and developments in the field is also key. Syntheses of non pharmacological intervention studies highlight that many research efforts suffer from methodological issues, underscoring the importance of critically evaluating such studies to ensure they can inform best practices effectively.
The Autism Community in Action (TACA) emphasizes that early intervention following an accurate diagnosis can lead to better outcomes. However, current diagnostic methods often result in delays that impede timely treatment. NeuroQure's mission addresses this gap by seeking to provide early and accurate diagnosis, potentially reducing the long diagnostic journey families currently face.
Furthermore, it is essential to recognize the broader context of care for autistic individuals. According to Dr. David (Dan) R. Offord, ensuring a fair and supportive environment is critical for the mental health and well-being of children and youth with disabilities. This perspective is echoed in the implementation of the Kevin and Avonte Program, which focuses on preventing wandering and elopement behaviors through grants to local programs.
This program is an example of how can be addressed through targeted interventions.
The need for effective interventions is underscored by statistics showing that autistic individuals face increased risks of co-occurring health conditions and a reduced life expectancy, highlighting the urgency for interventions that can address both immediate behavioral challenges and long-term health disparities. Collaborating with professionals and accessing support systems is essential in navigating these challenges and ensuring the success of FCT for each individual with autism.

For the successful implementation of Functional Communication Training (FCT), it's crucial to integrate evidence-based strategies tailored specifically for each individual. This process involves of the treatment plans to align with the progress and unique needs of those with autism. By fostering collaboration among professionals and ensuring a rigorous monitoring system, the effectiveness of FCT can be significantly enhanced, leading to the optimal development and well-being of autistic individuals.
These principles align with the broader goal of creating inclusive environments that facilitate the full participation of children with disabilities in all facets of life, as emphasized by the late Dr. David (Dan) R. Offord. His vision of a 'fair race' for all children, including those with autism, underscores the importance of providing equitable support systems that address their specific challenges and capitalize on their strengths. This holistic approach is not only a matter of mental health and social equity but also reinforces the need for structured, high-quality interventions like FCT that can reduce stress and enable families to nurture their children's growth.
Recent discussions by the Interagency Autism Coordinating Committee (IACC) and insights from leading behavior analysts further highlight the significance of such tailored and coordinated care approaches. The emphasis on evidence-based, quality interventions is echoed in the research community's ongoing efforts to refine methodologies and improve outcomes for individuals with autism, including those who may have additional emotional and behavioral difficulties.

Empirical evidence and numerous case studies have underscored the efficacy of Functional Communication Training (FCT) within Applied Behavior Analysis (ABA) therapy. For instance, innovative treatments like MRI-guided focused ultrasound for OCD, as observed in a Canadian study, show a parallel in the transformative nature of targeted therapies in behavioral health. Similarly, the FFT Success for All Phonics program, implemented in hundreds of schools, has demonstrated significant improvements in literacy, emphasizing the potential for specialized programs like FCT to enhance communication skills effectively.
Research highlights the need for critical evaluation of non pharmacological interventions for children with autism, pointing to the importance of evidence-based practices to avoid ineffective or potentially harmful treatments. This is further illustrated by a study published in 'Pharmacological Research', which sheds light on the urgent need for effective therapies given the alarming rise in autism spectrum disorders prevalence.
The words of a New York state-licensed and Board-Certified Behavior Analyst resonate with the need for high-quality, coordinated care, mirroring the principles of FCT in ABA therapy. The integration of technology solutions in therapy aligns with the pursuit of best practices and optimized care processes. As Dr. David (Dan) R. Offord, a renowned child psychiatrist, once stated, it is crucial to ensure that children, including those with disabilities, have equitable opportunities for growth and success within society.
Together, these insights build a compelling case for the , reinforcing its role in reducing problem behaviors and fostering significant improvements in the lives of individuals with autism.

Functional Communication Training (FCT) is a transformative approach within Applied Behavior Analysis (ABA) therapy that equips individuals with autism with alternative communication strategies. By addressing communication challenges, FCT reduces the occurrence of challenging behaviors and fosters functional communication abilities, enhancing social engagement and promoting independence. Recent research underscores the importance of carefully designed and evaluated interventions like FCT, considering their effectiveness and ethical implications.
Quality intervention research is crucial for advancing our understanding of best practices in supporting individuals with autism.
Technology solutions that support coordinated care are essential in the field of ABA therapy. Professionals emphasize the importance of leveraging technology to enhance treatment delivery and coordination, aligning with principles of high quality and efficiency. Initiatives like the Interagency Autism Coordinating Committee (IACC) reflect a collective effort to enhance autism research and services.
The IACC's composition of diverse stakeholders allows for a breadth of perspectives that inform their recommendations and advocacy for individuals on the autism spectrum.
FCT is not merely a technique within ABA therapy; it is a pathway to a more equitable society where individuals with autism are empowered to communicate effectively, reducing barriers to their full participation in the community. By providing parents with valuable insights and empowering them with expert advice, FCT contributes to the goal of creating a more inclusive and supportive environment for individuals with autism. Through personalized care, rigorous research, and the integration of technology, FCT plays a pivotal role in enhancing the communication skills and overall well-being of individuals with autism.
What is Functional Communication Training (FCT) in the context of ABA therapy?
Functional Communication Training (FCT) is a therapeutic approach within Applied Behavior Analysis (ABA) therapy aimed at teaching individuals with autism alternative communication strategies to express their needs and wants effectively, thereby reducing challenging behaviors.
How does FCT help individuals with autism?
FCT provides individuals with autism with practical communication tools that allow them to express their desires and needs in a more effective manner. This can lead to a reduction in problematic behaviors and improve their ability to engage in social interactions and participate more fully in community life.
Who articulated the importance of a fair 'race' for children with disabilities, and how does FCT relate to this philosophy?
Dr. David (Dan) R. Offord emphasized the importance of providing children with disabilities equal opportunities for participation in life. FCT aligns with this vision by addressing communication hurdles that autistic individuals face, leveling the playing field for them.
Can you explain the theoretical foundations of FCT?
FCT is built upon behavior analysis research and theories, particularly those developed by B.F. Skinner. It replaces challenging behaviors with functional communication methods, based on the understanding that environmental interactions significantly influence learned behavior.
What are the main components of FCT?
The main components of FCT include conducting a functional communication assessment, identifying a suitable communication response, and teaching and reinforcing the alternative communication method.
What is a functional communication assessment, and why is it important?
A functional communication assessment is a diagnostic process that determines the communicative needs and current abilities of an individual with autism. It identifies the reasons behind problematic behaviors and selects an appropriate communicative response to replace these behaviors.
How is a communication response chosen for an individual?
After the functional communication assessment, an appropriate communication response is chosen that aligns with the individual's abilities and preferences. This could be vocalizations, gestures, sign language, or the use of augmentative and alternative communication (AAC) devices.
What role do parents and educators play in implementing FCT?
Parents and educators are crucial in implementing FCT as they work closely with behavior analysts to set goals and apply FCT strategies in the home and school environments. Their involvement ensures that the communication skills are practiced consistently and become functional.
What are some challenges in implementing FCT?
Challenges include tailoring FCT to meet the unique needs of each individual, ensuring adaptable and consistent application, addressing sensory sensitivities, and staying informed about the latest research and developments in the field.
How is FCT evaluated and adjusted for effectiveness?
FCT involves continuous evaluation and adjustment of treatment plans to align with the progress and specific needs of individuals with autism. Collaboration among professionals and a rigorous monitoring system are key to enhancing the effectiveness of FCT.
What empirical evidence supports the use of FCT?
Numerous case studies and empirical evidence have demonstrated the efficacy of FCT in reducing problematic behaviors and improving communication skills in individuals with autism, emphasizing the importance of evidence-based practices in treatment.