Board Certified Behavior Analysts (BCBAs) are essential professionals in the realm of applied behavior analysis (ABA), dedicated to supporting individuals with autism and developmental disabilities. Their expertise spans a broad spectrum, from direct patient interaction to the integration of technology solutions that streamline coordinated care and treatment processes across various healthcare settings. BCBAs leverage their extensive training to implement ABA principles effectively, striving to enhance positive behavior and facilitate skill acquisition.
The significance of a BCBA's role is further highlighted by the profound impact they have on mental health and social equity. BCBAs contribute to this goal by recognizing the unmet needs of autistic children, particularly those with co-occurring emotional and behavior problems (EBP), who are at high risk of social exclusion. With the prevalence of autism spectrum disorder (ASD) and its associated challenges, BCBAs are dedicated to making the 'race' fair for all children, ensuring they have the opportunity to thrive in their educational, home, and social environments.
Board Certified Behavior Analysts (BCBAs) are essential professionals in the realm of applied behavior analysis (ABA), dedicated to supporting individuals with autism and developmental disabilities. BCBAs leverage their extensive training to implement ABA principles effectively, striving to enhance positive behavior and facilitate skill acquisition. Their expertise spans a broad spectrum, from direct patient interaction to the integration of technology solutions that streamline coordinated care and treatment processes across various healthcare settings.
Armed with a minimum of a master's degree in behavior analysis or a related discipline, BCBAs must also complete rigorous supervised experience hours and pass a comprehensive certification exam. Their decade-spanning clinical experience is critical in devising personalized treatment plans that address the unique behavioral challenges faced by individuals with autism. This is exemplified by the work of a seasoned New York state-licensed BCBA, who has innovated in creating technology solutions that ensure best practices and high-quality, coordinated care for patients.
The significance of a BCBA's role is further highlighted by the profound impact they have on mental health and social equity. As underscored by the late Dr. David (Dan) R. Offord, ensuring that children with disabilities receive engaged, peaceful, and well-supported participation in their communities is vital for their mental health and equitable treatment in society. BCBAs contribute to this goal by recognizing the unmet needs of autistic children, particularly those with co-occurring emotional and behavior problems (EBP), who are at high risk of social exclusion.
With the prevalence of and its associated challenges, BCBAs are dedicated to making the 'race' fair for all children, ensuring they have the opportunity to thrive in their educational, home, and social environments.
Board Certified Behavior Analysts (BCBAs) are integral in addressing the treatment gap in behavioral health through their specialized skills in assessment, treatment planning, and ongoing supervision. These professionals utilize an array of assessment tools to discern the underlying factors of challenging behaviors, which is essential for crafting effective interventions. Personalized treatment plans are then developed, tailored to each individual's specific needs, with a focus on fostering positive behavior and skill acquisition.
Executing these plans requires diligent oversight, which BCBAs provide by coordinating with caregivers and therapists to ensure consistency and optimal outcomes. Progress monitoring is a critical aspect, involving data collection and analysis to guide decision-making and adjustments to the treatment strategy. This approach aligns with the current need for , ensuring continuous, person-centered care.
In light of the significant shortage of behavioral health providers and the fact that 55% of adults with mental illness and 60% of youths with major depression do not receive the help they need, the role of BCBAs becomes even more crucial. They are a key part of the health care workforce, trained to deliver high-quality care and support integrated care models, such as the Collaborative Care Model and Primary Care Behavioral Health Model, which have been recognized and reimbursed by various healthcare plans.
BCBAs' work is vital not only for the individual but also for the overall aim of creating equitable health care practices that consider the well-being of children and youth with disabilities, ensuring they receive the necessary support to thrive in all life domains.
Board Certified Behavior Analysts (BCBAs) are integral to the delivery of Applied Behavior Analysis (ABA) therapy, ensuring high standards of care for individuals with autism. Their supervisory role encompasses a multifaceted approach:
The BCBA's role is pivotal in navigating the complexities of ABA interventions, shaping an environment where best practices and high-quality care are the norm. Their efforts are underscored by the recognition that safeguarding the mental health and well-being of children with disabilities is a societal imperative, as eloquently stated by Dr. David (Dan) R. Offord. In the pursuit of 'making the race fair,' BCBAs play a crucial role in harnessing the full potential of ABA to transform the lives of those with autism, ensuring they too can engage meaningfully in all aspects of life.

Applied Behavior Analysis (ABA) is a well-established framework that uses scientific methods to enhance socially significant behaviors. Board Certified Behavior Analysts (BCBAs) are the professionals who apply these principles to foster positive behavioral changes. Integral to their toolkit are techniques such as:
BCBAs are not only experts in behavior modification but also in leveraging technology to enhance the delivery and effectiveness of care. They combine clinical expertise with innovative solutions, such as digital data tracking and analysis tools, to ensure that the care provided is of the highest quality and coordinated efficiently across different care settings. Their ability to synthesize a decade of hands-on experience with cutting-edge technology solutions underscores the evolution of ABA practices and the commitment to optimal patient outcomes.
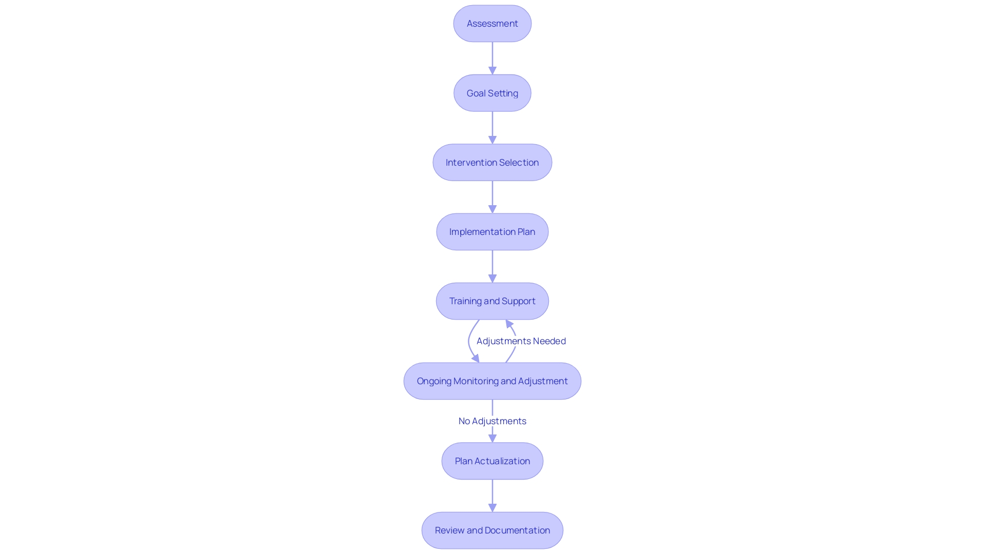
The intricacies of crafting and actualizing treatment plans are central to the expertise of a Board Certified Behavior Analyst (BCBA). These comprehensive plans are meticulously devised to address behavioral challenges and advance skill acquisition for individuals. The process involves several meticulous steps:
This systematic approach, grounded in evidence and tailored to individual needs, is what allows BCBAs to deliver personalized and effective treatment plans.

Board Certified Behavior Analysts (BCBAs) play a pivotal role in setting the course for effective intervention in Applied Behavior Analysis (ABA) therapy, particularly when serving children with autism. This meticulous process involves several key steps to ensure that each child receives personalized care tailored to their unique progress and needs.
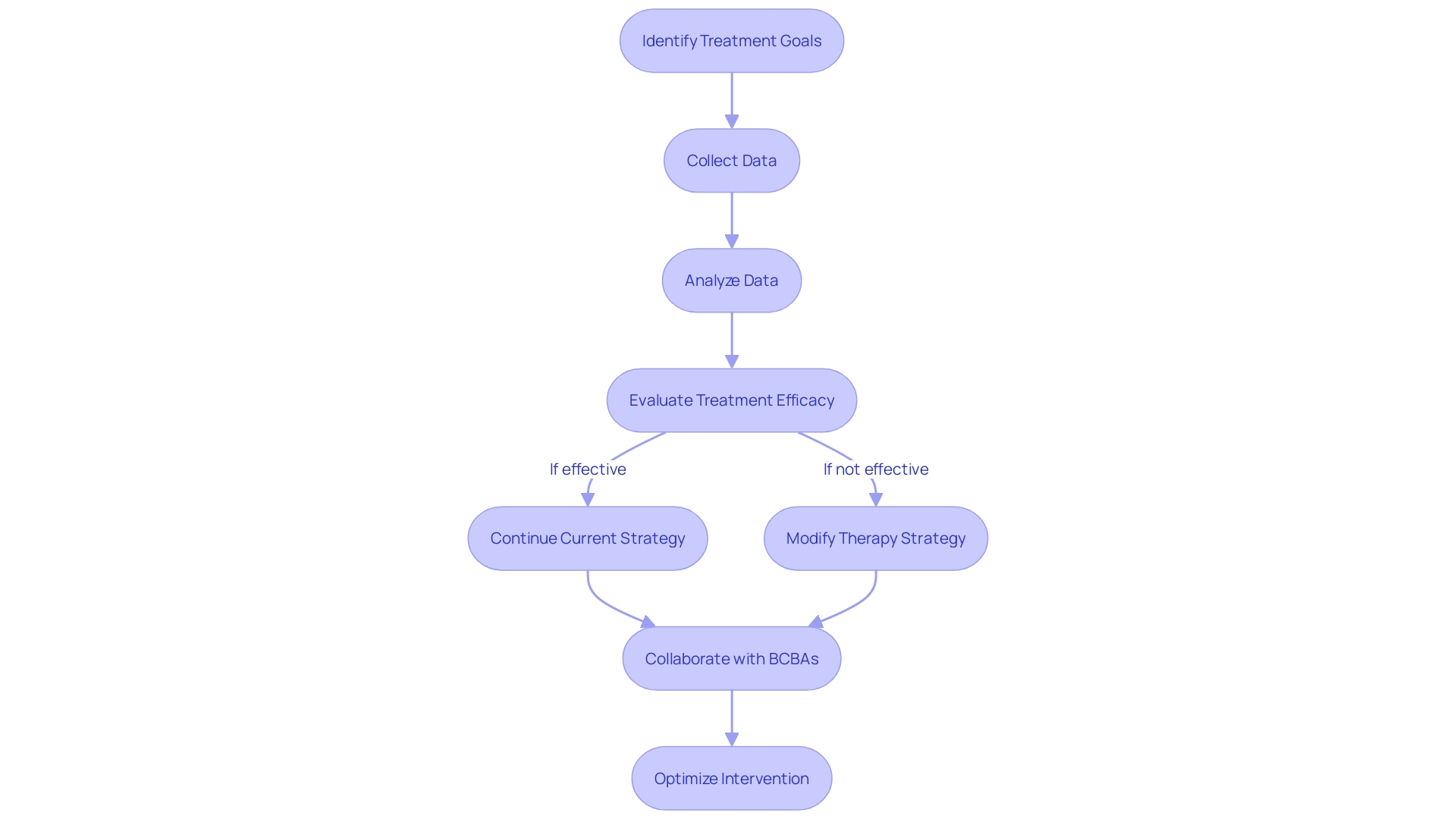
To begin with, BCBAs engage in rigorous data collection using a variety of methodologies. Direct observation, behavior tracking, and the application of standardized assessments form the crux of this data gathering. This objective approach is vital in painting a clear picture of a child's behavioral patterns and skills acquisition.
Once data is amassed, BCBAs undertake a thorough analysis to gauge the success of the interventions. This involves scrutinizing behavior for emerging patterns and shifts, which serve as indicators of whether the treatment objectives are being met or require recalibration.
BCBAs also conduct regular evaluations of the treatment goals. This step is crucial in determining whether the goals are being achieved, necessitate modifications, or if there is a need to introduce new objectives to the plan. Such evaluations are essential to ensure that the therapy remains aligned with the child's developmental trajectory.
Modifications to the therapy strategy are sometimes warranted based on the outcomes of data analysis and progress evaluations. These adjustments could range from altering the intensity or frequency of certain interventions to completely overhauling the approach to better suit the child's evolving requirements.
A collaborative ethos underpins the BCBA's approach, with an emphasis on gathering feedback from the child, their family, and other professionals involved. This inclusive strategy ensures a comprehensive perspective is considered when making any adjustments, fostering a unified effort towards the child's developmental goals.
The dynamic nature of ABA therapy necessitates that BCBAs remain vigilant and responsive in their of treatment plans. This ongoing process is the cornerstone of optimizing intervention efficacy and achieving meaningful progress for children with autism.

Board Certified Behavior Analysts (BCBAs) play an indispensable role in the landscape of care for individuals with autism, working to ensure that therapeutic measures are not only effective but also holistic and collaborative. These professionals build a foundation of trust with their clients, fostering an environment that is both supportive and conducive to positive change. Through , BCBAs inspire and motivate individuals to engage with the treatment process actively.
Families, with their intricate understanding of the individual's needs and behaviors, are pivotal in the success of any intervention. BCBAs empower these families with the knowledge and strategies needed to reinforce skills and behaviors in the home setting, which is crucial for the generalization of these skills in various contexts.
Moreover, BCBAs extend their collaborative spirit to the caregivers and therapists who interact with the individual on a daily basis. By providing thorough training and consistent support, BCBAs ensure that these front-line professionals are well-equipped to implement interventions with high fidelity. This team-based approach not only promotes consistency in care but also creates a space for shared ideas and constructive feedback, enhancing the overall quality of the interventions.
The holistic approach championed by BCBAs also involves coordinating with other professionals like speech and occupational therapists, as well as educators, to ensure that the individual's care is comprehensive. This coordination is imperative for a seamless integration of various therapeutic modalities, supporting the individual's growth and development in all facets of life.
Through a decade of clinical expertise and a commitment to leveraging technology for coordinated care, BCBAs like Shauna, with her extensive background in literacy and education, embody the evolution of treatment practices. Their focus on quality, best practice, and streamlined processes reflects a modern approach to care that is responsive to the changing landscape of healthcare and the unique needs of individuals with autism.
Board Certified Behavior Analysts (BCBAs) play a vital role in supporting individuals with autism across various environments. In schools, BCBAs collaborate with educators to formulate behavior intervention plans, fostering skill development and inclusive classrooms. Within clinics and centers, they engage in comprehensive from assessment to intervention, ensuring individualized care.
In-home therapy settings allow BCBAs to provide tailored support, engaging with family dynamics to enhance the intervention's effectiveness. For young children with autism, BCBAs are integral to early intervention programs, designing personalized strategies that address their specific developmental needs.
BCBAs also extend their impact into community settings, such as recreational programs and vocational training centers, where they promote autonomy, social skills, and community participation. These professionals are essential in bridging the gap for individuals with autism, providing them with the tools and support needed for successful integration into society.
A poignant case in point is Lil's story, a 17-year-old transitioning from special school to a community-based setting, underscoring the challenges and importance of personalized support during such transitions. Moreover, the sentiment echoed by Dr. David (Dan) R. Offord, emphasizing fair and supported participation for children with disabilities, aligns with the BCBA's mission to facilitate equity and mental health through structured and stress-reducing interventions.
Statistics highlight the need for such support, with Autistica noting that despite the majority of working-age autistic individuals desiring employment, only about 30% are employed, compared to 80% of non-disabled individuals. Additionally, autistic individuals face significant pay disparities. Efforts to improve these statistics include stakeholder-engaged reviews aimed at enhancing autism employment rates by addressing recruitment, retention, and development barriers.
Expertise in technology solutions for coordinated care, as demonstrated by a New York state-licensed BCBA, further illustrates the evolving role of BCBAs in improving care quality and processes. This professional's decade of experience encompasses direct care and strategic enhancements in the healthcare system, ensuring that best practices are applied consistently for the benefit of individuals with autism and their families.
Board Certified Behavior Analysts (BCBAs) find themselves in a profession ripe with diverse pathways and opportunities to foster their career growth. The scope of work for BCBAs extends beyond direct clinical practice, although many do choose this route, offering tailored assessment, treatment, and supervision services to individuals with autism in settings such as private practices and specialized centers.
Leveraging their expertise, BCBAs also serve as consultants, advising organizations, schools, and agencies on creating effective behavior intervention plans and training staff to ensure the delivery of high-quality services. Their role is pivotal in implementing evidence-based practices and enhancing the coordination of care. One NYC-based BCBA, with over ten years of experience, has focused on developing technology solutions that streamline processes for providers and health plans, reflecting the dynamic range of roles these professionals can occupy.
Some BCBAs delve into the academic realm, contributing to the field through research, publication of findings, and educating the next generation of behavior analysts. Their scholarly work is instrumental in advancing the understanding and treatment of autism.
Leadership positions are another avenue where BCBAs exert influence. They manage ABA programs, create policies, and maintain . The shift towards flexible work models has been a recent focus, as noted by the CEO of the Center for Autism and Related Disorders, who recognized the need for adaptability in attracting talented BCBAs.
Lastly, BCBAs have a voice in advocacy, shaping policies and raising awareness at various government levels. By engaging with advocacy groups and participating in policy development, they contribute significantly to the societal understanding of autism and ABA.
These varied career options enable BCBAs to leave a profound impact on the autism community, enhancing the lives of individuals with autism and their families.

In conclusion, BCBAs are essential professionals in applied behavior analysis (ABA) who support individuals with autism and developmental disabilities. They leverage their training to implement ABA principles effectively, enhancing positive behavior and skill acquisition.
BCBAs play a vital role in addressing the treatment gap in behavioral health. Their expertise in assessment, treatment planning, and ongoing supervision ensures high-quality care. They use various assessment tools to understand the underlying factors of challenging behaviors and create personalized interventions.
Using ABA principles, BCBAs foster positive behavioral changes through techniques like positive reinforcement, functional behavior assessment, and generalization. They combine their expertise with technology solutions to streamline care delivery and ensure optimal outcomes.
BCBAs excel in creating and implementing personalized treatment plans that address behavioral challenges and facilitate skill acquisition. They continuously assess and adjust these plans to ensure they remain effective and aligned with the individual's needs.
Working collaboratively with clients, families, and professionals, BCBAs provide holistic and inclusive care. They empower families with knowledge and strategies for reinforcing skills at home, promote collaboration among team members, and coordinate care with other specialists.
In summary, BCBAs are invaluable professionals dedicated to supporting individuals with autism and developmental disabilities. Their expertise, dedication, and commitment to equitable and inclusive care make a significant impact on the lives of those they serve.
What is a Board Certified Behavior Analyst (BCBA)?
A BCBA is a professional with a minimum of a master's degree in behavior analysis or related discipline, who has also completed supervised experience hours and passed a certification exam. They specialize in applying principles of applied behavior analysis (ABA) to assist individuals with autism and developmental disabilities, focusing on enhancing positive behavior and facilitating skill acquisition.
What are the primary responsibilities of a BCBA?
BCBAs are responsible for assessing behavioral challenges, developing personalized treatment plans, overseeing the implementation of these plans, and monitoring progress. They coordinate with caregivers and therapists to ensure consistent and effective care and use data collection and analysis to guide treatment adjustments.
What is the supervision role of a BCBA in ABA therapy?
BCBAs supervise ABA therapy by training and guiding therapists, providing monitoring and feedback to ensure fidelity of interventions, collaborating with other specialists for coordinated care, and upholding ethical and professional standards in all aspects of treatment.
How do BCBAs use Applied Behavior Analysis (ABA) principles?
BCBAs employ ABA principles such as positive reinforcement, functional behavior assessment, prompting and fading, and generalization to promote positive behavioral changes. They also rely on empirical data collection and analysis to monitor progress and adjust interventions as needed.
What is involved in creating and implementing treatment plans by BCBAs?
BCBAs conduct thorough assessments, set specific goals, select evidence-based interventions, and draft detailed implementation plans. They train and support caregivers and other professionals and continually monitor and adjust the treatment strategy based on data and progress.
How do BCBAs assess and adjust treatment plans?
BCBAs collect and analyze data on a child's behavior and skills, evaluate the effectiveness of interventions, and regularly review treatment goals. They make adjustments to the therapy plan as necessary, often incorporating feedback from the child, family, and other professionals.
What role do BCBAs play in working with clients and teams?
BCBAs build trusting relationships with clients, inspire active participation in therapy, empower families with strategies for home reinforcement, and provide training and support to caregivers and therapists. They also coordinate with various professionals to ensure comprehensive care.
In what settings do BCBAs typically work?
BCBAs work in a variety of settings, including schools, clinics, in-home therapy environments, early intervention programs, community settings, and vocational training centers. They adapt their services to each setting to meet the needs of individuals with autism.
What are some common career paths and opportunities for BCBAs?
BCBAs have diverse career opportunities, including clinical practice, consulting, academic research and teaching, leadership roles in program management and policy-making, and advocacy work. They may work in private practices, schools, healthcare organizations, or engage in scholarly and advocacy efforts.