Applied Behavior Analysis (ABA) therapy is a comprehensive approach to autism treatment that utilizes evidence-based methods to enhance social abilities, communication, and self-reliance. This tailored approach incorporates principles of learning and behavior modification, strategically employing techniques like positive reinforcement and prompting to cultivate new skills and diminish challenging behaviors. As the prevalence of autism continues to rise, it is essential to adapt interventions to cater to the unique abilities and needs of each individual.
In this article, we will explore the key components of ABA therapy, its benefits, considerations when choosing ABA therapy, the importance of early intervention and intensity, and the crucial role of parental involvement and support. By providing valuable insights and expert advice, this article aims to empower parents in making informed decisions and optimizing outcomes for their children on the autism spectrum.
stands out as a comprehensive approach to the treatment of , utilizing to enhance , communication, and self-reliance. This tailored approach incorporates principles of learning and , leveraging techniques like positive reinforcement, prompting, and shaping, which are strategically employed to cultivate new skills and diminish challenging behaviors.
The changing landscape of diagnosis, as outlined by Dr. Jan Blacher, a research professor at UC Riverside, underscores the need for versatile treatment strategies. With the high occurrence of the condition now affecting about , researchers acknowledge the extensive variation within the spectrum of this developmental disorder, encompassing a range of intellectual and adaptive capacities. This transition from a one-size-fits-all approach to more individualized interventions demonstrates our growing understanding of the complexities associated with autism.
In the domain of ABA therapy, the emphasis is on attainable outcomes that greatly enhance the for . This is echoed by the remarks of Dr. Blacher, who highlights the necessity for adaptable intervention procedures that cater to the unique abilities and needs of each person. Supporting this, the Diagnostic and Statistical Manual (DSM-5) from the American Psychiatric Association provides a framework for identifying autism spectrum disorder through persistent differences in communication and social interaction, as well as restricted and repetitive behavior patterns.
As we navigate the landscape of autism treatment, it is crucial to critically evaluate the effectiveness, potential risks, and community impact of interventions, ensuring that they are grounded in respect for individuals with ASD. This dedication to thorough investigation and moral deliberation is crucial for advancing our shared objective of enhancing results for individuals on the spectrum.
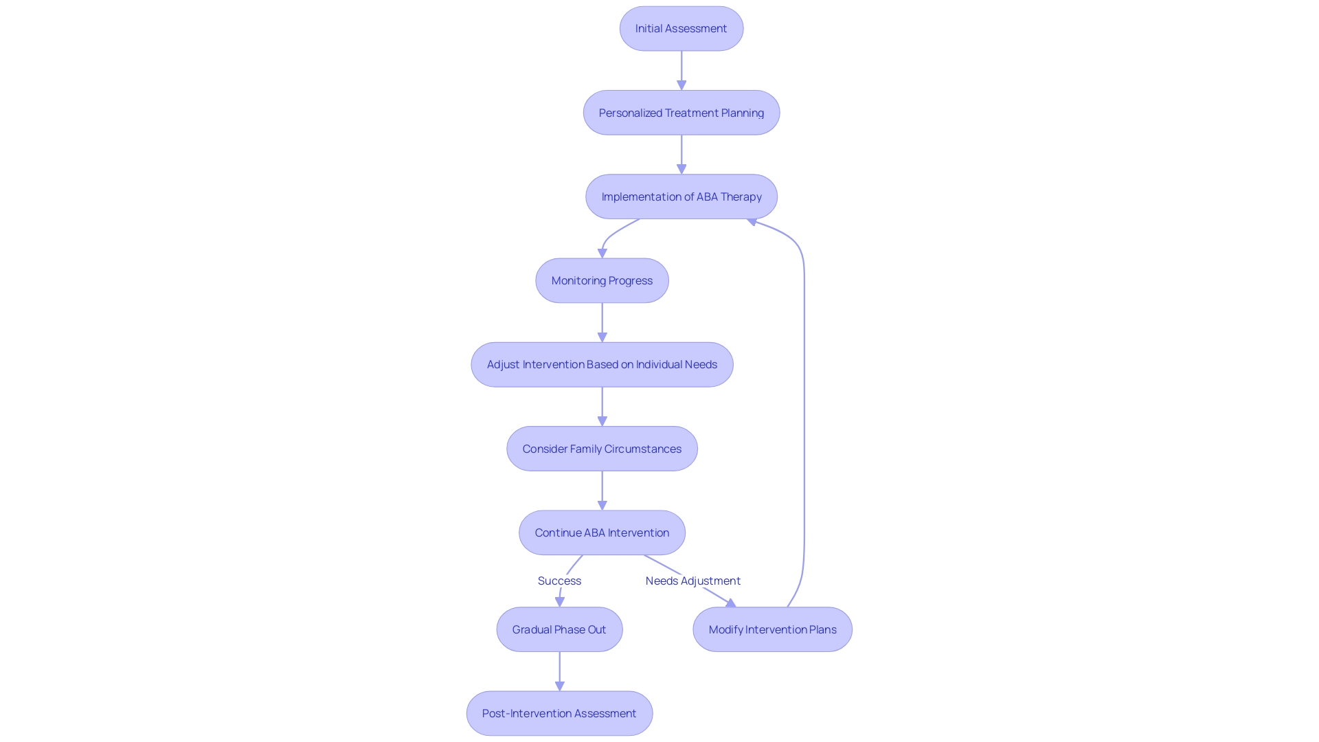
is a multifaceted approach to autism care, continuously evolving to meet the diverse needs of individuals on the spectrum. Through a , therapists discern the unique abilities and challenges of each person, laying the groundwork for that span vital life skills such as communication and self-care. These goals form the foundation of a bespoke treatment plan, deploying a suite of evidence-based techniques like discrete trial training to nurture new competencies and manage behaviors. Crucial to ABA's success is , a process that captures the nuances of progress and guides ongoing refinements of therapeutic approaches. At the heart of ABA's effectiveness is the , where parents' engagement extends the influence of treatment into the home, ensuring skills acquired are applied consistently across all settings.
The effectiveness of ABA is backed by the Council of Autism Service Providers' updated guidelines, which emphasize high-quality implementation as a determinant of successful outcomes. With the diagnosis rate of individuals on the spectrum now at 1 in 36, a figure emphasized by Dr. Jan Blacher, the increasing range of individuals within the spectrum calls for such flexible, . This adaptability is also reflected in the field's response to professionals' needs, with flexible work models enhancing the attraction and retention of top talent in ABA services. As the understanding and treatment of autism evolves, ABA's flexible framework remains unwavering, prepared to address the diverse and evolving needs of the autism community.
Comprehensive are designed with the goal of supporting individuals with autism to reach their full potential in communication, social interaction, and independent living. By emphasizing the improvement of , ABA treatment empowers individuals to express their needs and interact more efficiently with others, which is essential for their social and cognitive growth. The tailored approach of ABA also addresses the by identifying their root causes, which can significantly for individuals and their families.
In terms of , ABA offers structured strategies to help individuals understand and navigate social norms, and reducing the risk of social exclusion. This is especially important as 31–55% of individuals with ASD also experience co-occurring intellectual disabilities, underscoring the need for interventions that promote inclusion and equity in all areas of life, from school to leisure activities.
isn't just about immediate gains; it's structured to promote the generalization of skills across various environments, ensuring that individuals can apply what they've learned in real-world contexts. This holistic approach aligns with the social model of disability, which advocates for recognizing the unique strengths and challenges of individuals with disabilities within the broader social and cultural landscape.
With new guidelines from the Council of Autism Service Providers emphasizing high-quality ABA implementation, there is a renewed focus on meeting the diverse needs of the autistic community. The evolving understanding of individuals with the condition, as highlighted by Dr. Jan Blacher, emphasizes the importance of varied and adaptable intervention procedures that cater to the wide spectrum of abilities within the autistic population.
As the prevalence of autism increases, with current figures suggesting that it occurs in 1 in 36 individuals, it's more important than ever to ensure that ABA treatment services are accessible, effective, and responsive to the changing landscape of autism treatment and support. The commitment to continuous improvement in ABA practices reflects a broader societal dedication to making the 'race fair,' as Dr. David (Dan) R. Offord described, for all children and youth, including those with a condition characterized by developmental challenges.
ABA treatment, while advantageous for numerous individuals, is not a universal solution for the treatment of developmental disorder. This treatment should be customized to the individual's distinct requirements, taking into account factors such as personal inclinations, accessible assets, and the level of the condition. A thorough professional assessment can highlight whether aligns with the individual's requirements for support.
The growing occurrence of the , currently impacting 1 in 36 individuals, highlights the significance of . Dr. Jan Blacher notes the expanding spectrum of autism, with many individuals displaying high intelligence and communication abilities, challenging the traditional one-approach-fits-all model.
Consistent with these observations, emphasize the necessity for high-quality, . The Council of Autism Service Providers aims to ensure ABA treatment is applied effectively to meet diverse needs.
Moreover, the is crucial, as emphasized by the late Dr. David (Dan) R. Offord, who advocated for fair and supportive environments for these individuals. In line with this, ABA treatment should contribute to decreasing tension and improving the abilities that children with ASD bring to their communities.
Opting for the correct treatment is crucial, and the evolving field of autism care necessitates an informed and flexible approach to cater to the unique strengths and challenges of each individual with autism.
Selecting an for your child with ASD involves several crucial considerations. It's essential to confirm that the professionals involved are certified, such as or Registered Behavior Technicians (RBTs). These certifications indicate a level of specialized training and expertise in the treatment of individuals with ASD.
Each child with autism has unique needs, and accordingly. Effective programs offer , leading to . Moreover, consistent data collection and analysis are critical for monitoring progress and adjusting interventions as needed.
Parental involvement is also a key aspect of successful ABA treatment. Programs that promote and provide assistance and education can greatly improve the effectiveness of the treatment.
Resources can vary by location, so consider the accessibility of treatment centers and qualified professionals in your area. Furthermore, comprehending the expenses and investigating insurance coverage or financial aid can aid in managing the .
Considering the current rate of 1 in 36 children affected, as highlighted by Dr. Jan Blacher, it is increasingly important to provide customized and top-notch ABA services. As the field of treating individuals with ASD evolves, guidelines such as those released by the Council of Autism Service Providers help ensure that interventions are implemented with the highest quality for diverse needs across the autism spectrum.
Commencing at a young age can greatly improve the results. As Dr. Jan Blacher, a research professor of education and psychology, points out, the prevalence of this condition has increased to 1 in 36 from the earlier 1 in 2,500, and our understanding of it has evolved. ABA treatment is most advantageous when of every individual, taking into account their personal strengths and challenges. , which may involve several hours of therapy weekly, have shown promise, especially for younger individuals with autism. However, it is crucial to take into account the in question, making sure that the degree of intensity does not overpower them. This strategy aligns with Dr. David (Dan) R. Offord's vision for , emphasizing the importance of an equitable and supportive environment for youngsters with disabilities. It's essential for interventions to be guided by , such as randomized-controlled trials that confirm the effectiveness of ABA treatments. These studies guide clinicians in providing that can be integrated into the young individual's daily routine, promoting their mental health and social participation in schools and communities. In the end, it is advisable to seek guidance from a knowledgeable expert to establish the optimal level of treatment suitable for a young individual, guaranteeing that it harmonizes with their individual requirements and familial circumstances.

Active involvement in is a crucial factor for attaining favorable results for individuals with autism. Parents can take on a proactive role by:
The significance of a just and supportive framework for individuals with disabilities is echoed in the words of Dr. David (Dan) R. Offord, who emphasized the importance of equitable participation in all aspects of life for mental health and well-being. A thorough evaluation by a for customized and measurable objectives, with ongoing evaluation to modify strategies ensuring sustained advantage to the individual. Flexibility is vital to accommodate the diverse needs and schedules of families.
Recent advancements underscore the crucial function families fulfill in supporting children with autism spectrum disorder. Research indicates that youngsters in kinship care tend to have improved behavioral and mental health outcomes, and new federal regulations encourage welfare agencies to establish supportive standards for kin caregivers. With autism prevalence rates now estimated at 1 in 36, as noted by Dr. Jan Blacher, the evolving understanding of autism necessitates diverse and adaptable intervention strategies.
about the latest research, treatments, and therapies, critically evaluating the benefits and risks, especially when it comes to medications prescribed for their offspring. The internet is a rich source of information, yet it requires discernment to separate credible expertise from misleading narratives. With , parents can ensure they are making well-informed decisions to support their child's development and health.
In conclusion, ABA therapy is a comprehensive approach to autism treatment that focuses on enhancing social abilities, communication, and self-reliance. It utilizes evidence-based methods and principles of learning and behavior modification to cultivate new skills and diminish challenging behaviors. ABA therapy is tailored to the unique abilities and needs of each individual on the autism spectrum.
Key components of ABA therapy include a detailed initial assessment, tailored goals, evidence-based techniques, meticulous data collection, and integration of family involvement. These components contribute to the effectiveness of ABA therapy in enhancing the quality of life for individuals with autism.
ABA therapy offers numerous benefits, including improved communication and language skills, reduction of challenging behaviors, fostering social skills and inclusion, and promoting generalization of skills to real-world contexts.
While ABA therapy is beneficial for many individuals, it is not a one-size-fits-all remedy. It should be tailored to the unique needs of each individual, considering factors such as personal preferences, available resources, and the severity of autism.
When choosing ABA therapy, it is important to consider the certification of professionals, customization of treatment plans, parental involvement, accessibility of resources, and understanding of costs and insurance coverage.
Early intervention and intensity are crucial in ABA therapy. Starting therapy early and considering the level of intensity that suits the child's needs can greatly enhance outcomes. Parental involvement and support play a pivotal role in achieving positive outcomes.
In conclusion, ABA therapy provides valuable insights and expert advice to empower parents in making informed decisions and optimizing outcomes for their children on the autism spectrum. By recognizing the unique abilities and needs of each individual, ABA therapy can enhance social abilities, communication, and self-reliance, ultimately improving the quality of life for individuals with autism.
What is Applied Behavior Analysis (ABA) therapy?
ABA therapy is a comprehensive, evidence-based approach designed to treat individuals with autism spectrum disorder (ASD). It focuses on enhancing social skills, communication, and self-reliance by utilizing techniques such as positive reinforcement, prompting, and behavior modification.
How does ABA therapy work?
ABA therapy employs a tailored approach based on principles of learning and behavior modification. It involves detailed assessments to identify the unique abilities and challenges of each individual, leading to personalized treatment plans focused on developing vital life skills and reducing challenging behaviors.
Why is ABA therapy considered effective?
The effectiveness of ABA therapy is supported by guidelines from the Council of Autism Service Providers, which emphasize high-quality implementation to ensure successful outcomes. The therapy's success is further enhanced by involving families, allowing skills learned in therapy to be reinforced in home settings.
What are the key components of a successful ABA program?
Successful ABA programs involve comprehensive initial assessments to identify individual needs, tailored treatment plans with specific goals, consistent data collection to monitor progress, and parental involvement and education to support the child’s learning.
How does ABA therapy address the varying needs of individuals with autism?
ABA therapy is adaptable, allowing for flexible treatment plans that cater to the diverse abilities and challenges faced by individuals within the autism spectrum. This customization is essential given the increasing prevalence of autism, now affecting approximately 1 in 36 individuals.
What are some of the goals of ABA therapy?
The primary goals of ABA therapy include improving communication and language skills, enhancing social interaction and understanding of social norms, promoting independent living skills, and reducing challenging behaviors by addressing their root causes.
What should be considered when selecting an ABA program for a child?
When choosing an ABA program, consider the credentials of the professionals involved, the program's ability to provide personalized assessments and treatment plans, opportunities for parental involvement and support, and accessibility of services and understanding of costs or insurance coverage.
At what age is it beneficial to start ABA therapy?
Starting ABA therapy at a young age can lead to better outcomes, especially for younger individuals with autism. Intensive ABA programs can significantly benefit these children, provided that the level of intensity is suitable for their overall well-being.
What role do parents play in ABA therapy?
Parents are crucial to the success of ABA therapy. They can collaborate with therapists to understand goals and methods, apply therapeutic strategies consistently at home, create a supportive learning environment, and stay informed about the latest research and treatment options.
Are there risks associated with ABA therapy?
While ABA therapy has many benefits, it is not a universal solution. Treatment must be customized to fit each individual's needs, considering personal preferences and the severity of the condition. A thorough professional assessment can help determine if ABA therapy is appropriate.
How does the understanding of autism influence ABA practices?
As our understanding of autism evolves, ABA practices are increasingly focused on flexibility and adaptability to meet the unique needs of individuals. This shift recognizes the spectrum's complexity, ensuring that interventions are respectful and effective for all individuals with ASD.
How can families stay informed about ABA therapy and autism treatment?
Families can stay informed by engaging with credible resources, support groups, and communities. Continuous research exploration can help parents make well-informed decisions regarding their child's treatment and overall development.