Discrete Trial Training (DTT) is a structured approach to teaching that simplifies complex skills into smaller steps, making learning more manageable for individuals with autism spectrum disorder (ASD). By breaking down tasks into discrete components, DTT aims to enhance skill acquisition and foster independence. This article provides valuable insights into the key components of DTT, the phases of DTT and other ABA techniques, common misconceptions about DTT, the comparison between training strategies in DTT, and the importance of reinforcement and feedback in DTT.
Additionally, it explores the significance of generalization and maintenance of learned skills in DTT and offers final thoughts and recommendations on the use of DTT to support individuals with ASD. This informative and authoritative article aims to provide parents with valuable insights and empower them with expert advice to foster equitable participation and support the well-being of their children with ASD.
Discrete Trial Training (DTT) is a structured approach to teaching that is particularly effective for individuals with autism spectrum disorder (ASD). It simplifies complex skills into smaller steps, making learning more manageable for the individual.
The ultimate goal of DTT is to foster equitable participation in social, educational, and leisure activities, contributing to overall mental health and societal equity. Dr. David (Dan) R. Offord emphasized the importance of creating fair opportunities for all children, including those with disabilities, by supporting their participation in key life domains.
Incorporating DTT into a child's routine aims to address the heightened risk of social exclusion that children with ASD often face, especially those with additional emotional and behavioral challenges. This aligns with the findings from BMC Psychiatry, which underscore the necessity for fair and effective treatment modalities in mental health care.
Furthermore, the application of DTT can be seen as a step towards bridging the healthcare disparities highlighted by experts like Dr. Kristin Sohl. By providing structured and effective interventions, such as DTT, for autistic children, especially those in underserved communities, we work towards a more inclusive and supportive society where all children can thrive.

Discrete Trial Training (DTT) is a methodical approach used in Applied Behavior Analysis (ABA) therapy to teach children with autism essential skills. The process is broken down into three pivotal phases.
Firstly, the Acquisition Phase is where the foundation is laid. Here, children are introduced to new skills in a step-by-step manner. Each step is reinforced through prompts and positive reinforcement to encourage learning.
The next phase is Fluency. Once the child has mastered the basics, this phase helps in refining the skills further. The objective is to improve the speed and accuracy of the child's responses, making the skill second nature to them.
Lastly, the Generalization Phase marks the stage where skills are taken beyond the learning environment. The child is encouraged to apply what they've learned in various settings, with different materials, and among diverse people. This ensures that the skills are versatile and applicable to everyday life.
Beyond DTT, ABA therapy includes other techniques such as incidental teaching, naturalistic teaching, and pivotal response training (PRT). Each strategy is distinct in its application, yet they all converge on the goal of enhancing communication, social, and adaptive skills for the learner.
Board-Certified Behavior Analysts, with extensive clinical experience, emphasize the importance of integrating technology to optimize these interventions. Their expertise in shaping technology solutions ensures that ABA practices are efficient and effective, providing high-quality coordinated care.
This emphasis on quality care is not isolated. With increasing interest from in ABA services, there's a push for not just clinical excellence but also for robust business practices that can support the growing demand.
Furthermore, as we consider the broader impact of ABA and DTT, it's crucial to address the disparities in access to autism services. Experts in the field highlight the urgent need for tools and interventions that can bridge the gap for minority, low-income, and rural families, who often face delays in diagnosis and treatment.
In summary, DTT is a structured, evidence-based framework within ABA therapy that, when coupled with other strategies and technological advancements, promises a comprehensive approach to skill development for children with autism.

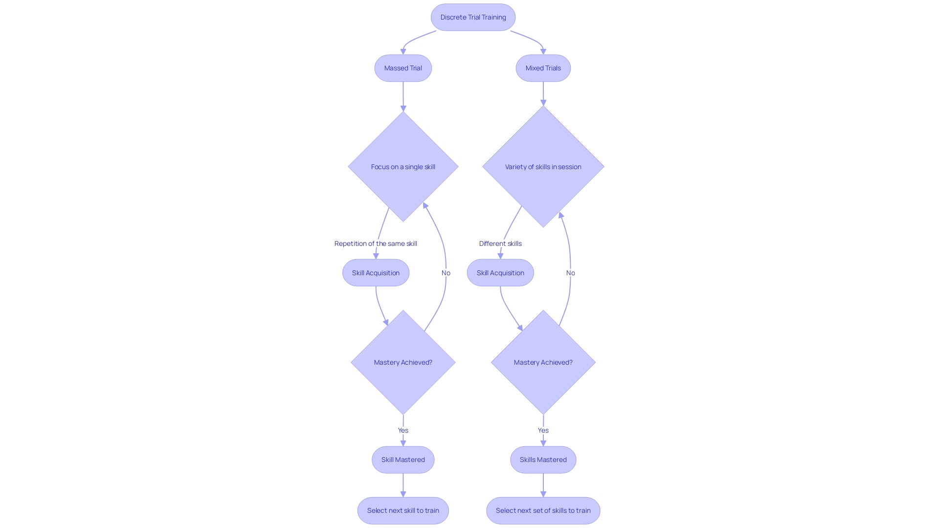
In the pursuit of optimizing Discrete Trial Training (DTT) for individuals with Autism Spectrum Disorder (ASD), a recent study presented an intriguing comparison between two DTT strategies. This study meticulously observed the learning progress of two individuals with ASD who were exposed to differing DTT methods. One participant was engaged in a massed trial approach, a traditional method that involves the intense repetition of the same skill.
Conversely, the second individual experienced a mixed trials approach, which introduces a variety of skills in a randomized sequence during the training sessions.
The outcomes were telling; the mixed trials approach yielded superior results in terms of skill acquisition and the ability to generalize these skills across various settings and situations. This suggests that incorporating variability into the learning process, much like the variable practice techniques used in athletic coaching, can significantly enhance the learning experience for individuals with ASD.
The success of the mixed trial approach mirrors the principles of variable practice observed in other fields, such as sports, where altering the conditions or parameters of a task has been shown to facilitate skill acquisition and memory formation. For example, basketball decision training, which emphasizes variability and decision-making, has been adopted by NBA and NCAA programs, demonstrating the effectiveness of this approach across disciplines.
This study's findings are further supported by from The Center for Discovery, which has emphasized the importance of using varied data, including biological, behavioral, and environmental information, to inform better intervention strategies for individuals with ASD. As stated by Theresa Hamlin, Ed.D., this approach can lead to predictive models that ultimately improve behavioral interventions.
These insights align with the broader research community's advocacy for high-quality intervention research, emphasizing the necessity of ethical conduct and the consideration of the participants' well-being. The research underscores the critical importance of tailoring educational strategies to individual learning needs and the potential benefits of incorporating varied and dynamic teaching methods within DTT programs.

Misunderstandings about Discrete Trial Training (DTT) can lead to its underutilization or incorrect application. It's essential to clarify these points for a better grasp of its role in autism support. Firstly, the belief that DTT stifles a child's creativity is unfounded.
Structured correctly, DTT offers a foundation from which individuals with can learn vital skills, fostering improved functioning. Next, DTT's application is not limited to young children; it's adaptable for ASD individuals of varying ages, designed to cater to their unique learning requirements. Lastly, DTT is not an isolated therapy but often a component of a broader ABA therapy program, enhancing its efficacy when used alongside other methods tailored to meet the diverse needs of individuals with ASD.
Addressing these misconceptions is crucial for caregivers and educators, aligning with the philosophy of Dr. David Offord, who advocated for fair opportunities for all children, including those with disabilities. Ensuring equitable participation in education and community activities is vital for mental health and societal equity. Research underscores the significance of a nuanced approach to intervention, highlighting the need for high-quality, coordinated care that respects the individuals with autism.
As such, DTT, when understood and implemented correctly, becomes a powerful tool in the arsenal of interventions aimed at supporting autistic individuals to thrive in various life domains.
Discrete Trial Training (DTT) shines in its systematic approach to teaching, which involves decomposing complex tasks into smaller, more digestible segments. This method is highly effective for individuals with , as it caters to their learning style by providing clear, focused instruction on one component at a time. Take, for instance, the intricate task of tying shoelaces.
This is segmented into discrete steps – grasping the lace, crossing them over, crafting a loop, and finally, pulling it tight. Mastery of each step is reinforced through repetition, fostering independence in the learner.
The value of DTT is not just in skill acquisition but also in fostering a deeper level of understanding. By engaging in this structured learning process, individuals with ASD can achieve a more thorough grasp of each step, enhancing their likelihood of integrating the skill into their everyday routine. Research underscores the importance of such tailored approaches, especially when considering the unique challenges faced by those with ASD, such as the processing of social cues.
Moreover, companies like AutonomyWorks are testament to the potential of individuals with ASD when given the right tools and opportunities, demonstrating how they can excel in tasks that require attention to detail, like data management.

Discrete Trial Training (DTT) is a cornerstone of Applied Behavior Analysis that offers two distinct methods for skill acquisition in children with autism: massed trial and mixed trials. Massed trial training is characterized by its concentration on a single skill, which is practiced repeatedly to reinforce mastery. This intense focus can solidify understanding and recall of a specific skill, particularly when a learner requires additional reinforcement.
On the other hand, mixed trials training employs a varied approach, introducing different skills in a random sequence. This method not only aids in preventing boredom and increasing engagement but also promotes the generalization of skills. By exposing learners to a range of skills in various combinations, mixed trials training better prepares them for real-world application where skills are seldom used in isolation.
The decision to use massed trial or mixed trials should be informed by the individual needs and learning objectives of the child. Research suggests that while a massed trial may be effective for ingraining certain skills, mixed trials offer a broader scope of learning, encouraging the child to apply their skills across different situations. Furthermore, recent studies underscore the importance of using technology, such as video-based learning, to enhance educational outcomes.
Videos can provide consistent, repeatable content tailored to the learner's level, which could be integrated into DTT to support skill acquisition.
Clinicians and researchers continue to evolve their approaches, with randomized-controlled trials becoming the gold standard to ascertain the efficacy of interventions like DTT. Such trials ensure a higher level of evidence by reducing biases that may influence outcomes. As interventions for autism spectrum disorders become more sophisticated, it is crucial to critically evaluate their effectiveness, the changes they aim to bring about, and their respect for the autistic community.
Ultimately, the choice of DTT method should align with the , ensuring the best possible support for their development.

Reinforcement and feedback are key components in the Discrete Trial Training (DTT) method, serving as the cornerstone of effective teaching strategies for children with autism. Reinforcement is the practice of offering a positive outcome following a desired behavior, thereby increasing the likelihood of its recurrence. In the context of DTT, this could range from verbal praise to tangible rewards like stickers or extra playtime.
The goal is to bolster correct responses, thereby fostering a child's confidence and eagerness to learn.
Feedback, on the other hand, is about providing information on performance. It's not just about saying 'well done,' but also guiding learners on how to refine their skills. Immediate and precise feedback assists children in understanding what they've mastered and what needs improvement.
Together, reinforcement and feedback create a dynamic environment that promotes . They are not only theoretical concepts but are grounded in practical applications, as seen in other fields like technology where Reinforcement Learning (RL) is used to improve sequential decision-making—akin to how children with autism learn from their experiences and adjust their behaviors.
In the broader scope of educational strategies, the significance of these elements is underscored by a commitment to evidence-based practices. Intervention research has shown that the design of study methodologies can greatly influence the perceived effectiveness of educational interventions. It's paramount that the outcomes truly reflect meaningful and lasting change, free from bias or conflicts of interest.
Moreover, the approach aligns with the overall aim of nurturing an equitable and supportive environment for all learners, including those with autism. By ensuring that caregivers have the necessary tools and understanding to provide consistent reinforcement and feedback, we uphold the values of respect and commitment to each child's personal growth and mental well-being.
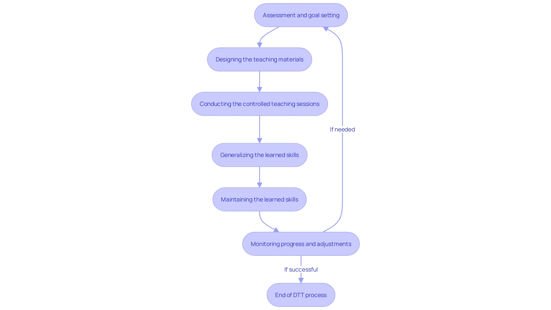
Discrete Trial Training (DTT) is all about teaching children with autism the skills they need in a controlled environment and then helping them apply these skills in their daily lives. A key to successful DTT is generalization, which means that once a child has learned a skill, they can use it in various situations, with different things, and around different people. For instance, if a child learns to ask for a toy using a picture card at home, they should also be able to do so at school or in the park.
In addition to generalization, it's crucial to maintain the skills that have been taught. Maintenance means practicing these skills regularly to make sure they stick. This can involve going over the skills at different times and in different settings to reinforce them.
The ultimate goal of these strategies is to ensure that the skills learned are not just for show during therapy sessions but become a natural part of the child's behavior, helping them navigate the world around them with more confidence and independence.

Discrete Trial Training (DTT) is a structured approach designed to facilitate learning for individuals with autism spectrum disorder (ASD). This method breaks down into smaller, manageable steps, allowing for focused teaching and mastery of each segment before moving on to the next. By tailoring the intervention to meet the unique needs and learning styles of each individual, DTT enhances their capacity for acquiring vital life skills, thus fostering independence.
The effectiveness of DTT is not just in its structure but also in its adaptability. Incorporating strategies that promote generalization ensures that the skills learned are not confined to the therapy setting but are applied across various environments and situations. This is crucial, as children with disabilities, particularly those with ASD, often face barriers to engaging in meaningful daily social participation.
A comprehensive understanding of DTT goes beyond its immediate benefits. It encompasses recognizing potential risks of bias in intervention research, the importance of social validation, and the need for monitoring adverse events. Moreover, the design of intervention outcomes should reflect long-term, meaningful change, safeguarding the mental health and equity of children with disabilities.
By leveraging technology solutions in healthcare, we can enhance the quality of care and ensure coordinated efforts among providers. This alignment is essential for delivering evidence-based practices effectively, ultimately supporting the well-being of individuals with ASD and their families. In line with the sentiments of Dr. David (Dan) R. Offord, ensuring a fair and supportive 'race' for children with disabilities is not only a matter of mental health but also a measure of societal equity.
In conclusion, Discrete Trial Training (DTT) is a structured approach that simplifies complex skills for individuals with Autism Spectrum Disorder (ASD). DTT breaks down tasks into smaller steps, enhancing skill acquisition and fostering independence.
DTT is part of Applied Behavior Analysis (ABA) therapy, which includes various techniques like incidental teaching and pivotal response training. These strategies aim to improve communication, social, and adaptive skills for individuals with ASD.
A recent study compared DTT strategies and found that the mixed trials approach, with randomized skill introduction, yielded superior results in skill acquisition and generalization. This highlights the importance of incorporating variability in the learning process.
Addressing misconceptions about DTT is crucial. DTT does not stifle creativity, is not limited to young children, and is part of a broader ABA therapy program. Implementing DTT correctly empowers individuals with ASD to thrive in various life domains.
Reinforcement and feedback are vital components of DTT, promoting active learning and skill enhancement. Reinforcement involves positive outcomes, while feedback guides learners in refining their skills.
Generalization and maintenance of learned skills are essential in DTT. Generalization enables the application of skills in different settings and with diverse materials and people. Maintenance involves regular practice to ensure skills become natural and integrated into daily life.
In summary, DTT is a structured, evidence-based approach that enhances skill development for individuals with autism. By tailoring interventions and utilizing technology solutions, we can support their well-being and foster equitable participation in society.
What is Discrete Trial Training (DTT)?
Discrete Trial Training (DTT) is a structured teaching approach used in Applied Behavior Analysis (ABA) therapy to teach children with ASD essential skills by breaking down complex tasks into smaller, more manageable steps.
How does DTT benefit individuals with autism?
DTT simplifies complex skills into smaller steps, making it easier for individuals with ASD to learn and master each segment. This can help them to participate more fully in social, educational, and leisure activities.
What are the key components of DTT?
The key components of DTT include: Discriminative Stimulus (SD), Response Prompt, Correct Response, Incorrect Response, and Data Collection.
What are the phases of DTT?
The three pivotal phases of DTT are: Acquisition Phase, Fluency Phase, and Generalization Phase.
Can DTT be used for individuals of different ages?
Yes, DTT is adaptable for ASD individuals of varying ages and is designed to cater to their unique learning requirements.
How does DTT address social exclusion for children with ASD?
By teaching essential skills and fostering independence, DTT aims to reduce the risk of social exclusion that children with ASD often face, especially those with additional emotional and behavioral challenges.
What is the role of technology in DTT?
Technology can optimize interventions by providing consistent, repeatable content tailored to the learner's level. It can support skill acquisition and ensure coordinated care.
What is the difference between massed trial and mixed trials in DTT?
Massed Trial Training focuses on a single skill repeated intensively for mastery, while Mixed Trials Training introduces a variety of skills in a randomized sequence, aiding in skill generalization and engagement.
How does DTT ensure that learned skills are used in everyday life?
DTT employs strategies like varying materials, settings, and people to promote generalization, ensuring that learned skills are applicable in real-world situations.
What is the role of reinforcement and feedback in DTT?
Reinforcement and feedback are crucial for promoting correct responses and providing information on performance, respectively. They help create a dynamic learning environment that encourages active learning and skill enhancement.
How is the effectiveness of DTT validated?
The effectiveness of DTT is validated through evidence-based practices and research, including randomized-controlled trials, which help to ascertain the efficacy of interventions by reducing biases.
Is DTT the only method used in ABA therapy?
No, DTT is one component of a broader ABA therapy program. It is often used alongside other methods like incidental teaching, naturalistic teaching, and pivotal response training (PRT) to meet the diverse needs of individuals with ASD.
How does DTT contribute to societal equity?
DTT contributes to societal equity by providing structured and effective interventions that support equitable participation in key life domains for children with disabilities, including those in underserved communities.