At the heart of autism care is the incredible potential of Applied Behavior Analysis (ABA) therapy. This approach not only tackles behavioral challenges but also empowers families to actively participate in their child’s growth. As more families seek personalized, data-driven care, it’s crucial to understand the ins and outs of ABA therapy plans.
So, how can these tailored interventions, boosted by technology and ongoing assessments, truly change a child’s life? 🤔 In this article, we’ll explore ten innovative ABA therapy plans that aim to promote independence, skill development, and meaningful progress for children with autism. And the best part? Families will be equipped and involved every step of the way! Let’s dive in together!
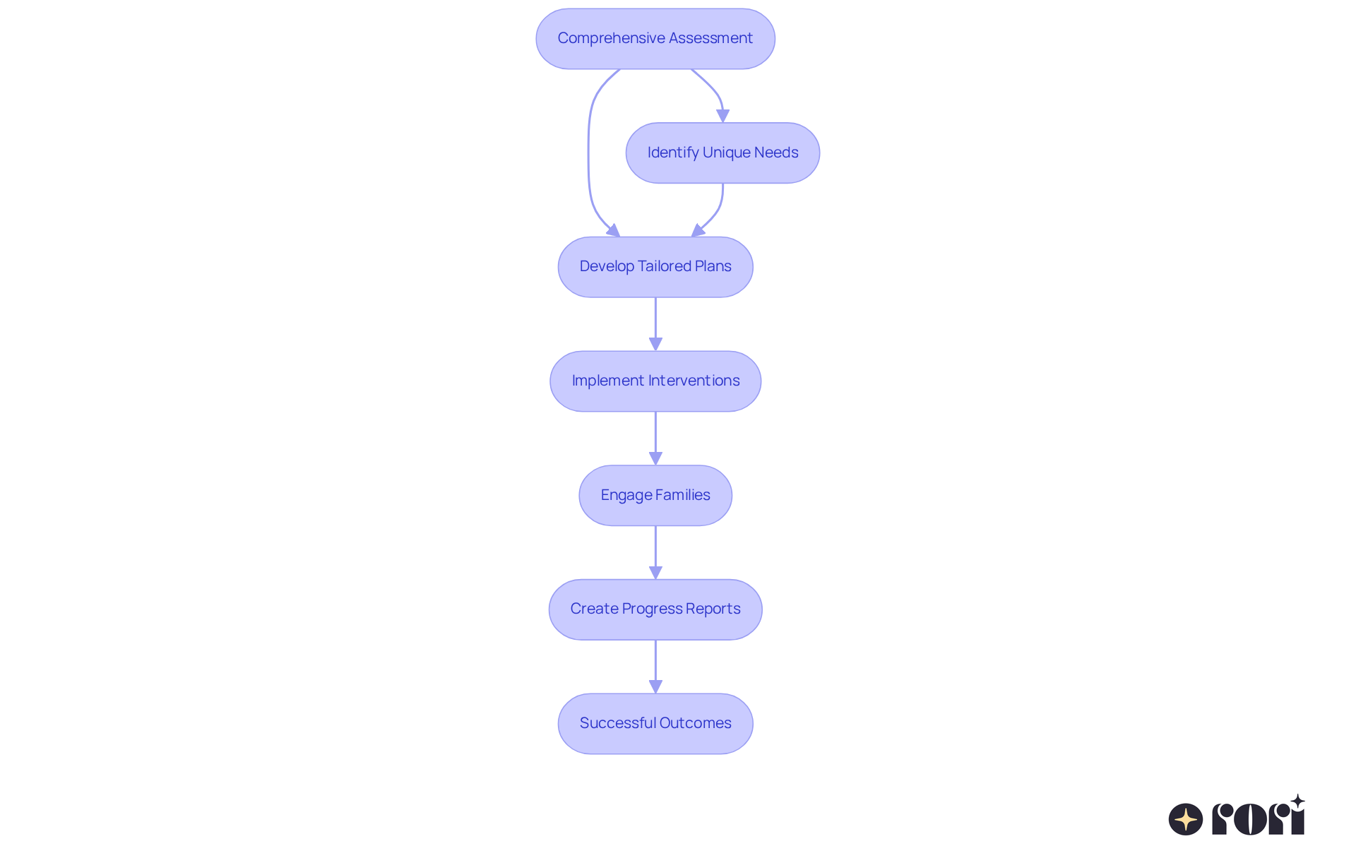
At Rori Care, we understand that every young person has unique needs, and that’s why we take a personalized approach to ABA intervention plans. Our comprehensive assessment procedure helps us create tailored ABA therapy plans for data-driven care that not only tackle specific behavioral challenges but also promote skill development. By focusing on each child’s strengths and weaknesses, we empower families to actively participate in their loved one’s healing journey.
Imagine being able to engage in your child’s progress, knowing that the interventions are designed just for them! Our advanced AI technology streamlines the creation of progress reports, allowing clinicians to dedicate 50% more time to direct treatment. This means more hands-on support for your child and a more efficient program overall.
We believe in fostering a collaborative environment where families feel supported and connected. Our commitment to providing compassionate care enhances learning and growth, leading to more successful outcomes in autism care. So, let’s explore this journey together! We’re here to help you every step of the way!

Continuous evaluations in ABA therapy plans for data-driven care are crucial for successful treatment! They involve organized data gathering and examination to track a young person's progress over time. This approach helps clinicians identify behavioral patterns, evaluate how effective interventions are, and make timely adjustments to ABA therapy plans for data-driven care.
You might be surprised to learn that kids who go through intensive ABA intervention—typically 25 to 40 hours a week for 1 to 3 years—show significant improvements in various developmental areas, like language and social skills. At Rori Care, our skilled behavior analysts create personalized behavior intervention plans tailored to each child's unique needs, strengths, challenges, and goals.
By using evidence-based methods grounded in the latest research, Rori Care ensures that therapy aligns with each child's developmental goals. This teamwork not only boosts skill acquisition but also creates a supportive environment that empowers families. The result? Better therapeutic outcomes for everyone involved!
Ongoing evaluation isn’t just a box to check; it’s a vital part of personalized care that informs ABA therapy plans for data-driven care, resulting in real progress in the lives of individuals with autism. Parents, we encourage you to chat regularly with your counselors about ongoing assessments. This way, you can make sure the treatment stays effective and responsive to your child’s needs.
With clear progress tracking and adaptable strategies, Rori Care empowers caregivers by utilizing ABA therapy plans for data-driven care, equipping you with the knowledge and tools needed to support your child’s behavioral goals. Let’s explore this journey together! We’re here to help you every step of the way!

At Rori Care, we understand that navigating ABA therapy can feel overwhelming for parents. That’s why we harness advanced technology to elevate the experience through data-driven insights. With the help of AI tools and digital platforms, our clinicians can efficiently gather and analyze behavioral data. This means they can make precise adjustments to treatment plans, ensuring your child gets the best support possible.
Imagine receiving real-time progress reports that keep you in the loop! This transparency fosters collaboration throughout the therapeutic journey, making it a shared experience. Our personalized planning guarantees that each behavioral plan is tailored to meet your child’s unique needs and goals. Plus, with measurable objectives, you’ll have clear benchmarks to track progress.
Did you know that data from the Autism Society suggests early and intensive ABA intervention can boost socialization skills by 50% for young children? This highlights just how crucial it is to access effective support promptly. The Autism Society also emphasizes that providing families with clear, evidence-based information about approaches like ABA helps them make informed choices that prioritize their child’s strengths and significant objectives.
When you choose Rori Care, you can rest assured that our specialists are highly qualified. Most hold certifications or licenses, like the Board Certified Behavior Analyst (BCBA) credential, ensuring your family receives high-quality, ethical care. And let’s not forget the vital role parents play! Your involvement in supporting your child reinforces skills in everyday settings, which can significantly enhance the effectiveness of treatment.
We believe that the ongoing assessment and adjustment of ABA therapy plans for data-driven care are essential. This way, we can respond to the changing needs of each individual. So, let’s explore this journey together! We’re here to help you every step of the way!

At Rori Care, we understand that navigating the world of autism can be challenging for parents. That’s why our ABA therapy focuses on skill enhancement through tailored interventions that promote independence for your child. We create customized ABA therapy plans for data-driven care that cater to the unique needs, strengths, and goals of your little one, ensuring they receive the personalized support they deserve.
Our qualified behavior analysts use techniques like task analysis, modeling, and reinforcement to teach essential life skills—think communication, self-care, and social interactions. By breaking down complex tasks into manageable steps, your child can gain the tools they need to achieve greater autonomy. This approach not only helps them tackle daily challenges but also boosts their self-esteem and confidence.
We believe in setting clear, measurable goals for behavior change and skill development as part of our ABA therapy plans for data-driven care, making it easy for you to track progress. Research shows that children who engage in early, intensive ABA therapy—typically 25 to 40 hours a week—often see significant improvements in their independence skills, leading to better overall developmental outcomes. When kids are empowered to master these skills, they’re more likely to thrive in various aspects of life. It’s amazing to see the transformative potential of ABA practices in action!
We continuously assess and adjust our ABA therapy plans for data-driven care based on progress reports and your active participation. This way, we ensure that our strategies remain aligned with your evolving needs. Let’s explore this journey together! We’re here to help you every step of the way!

At Rori Care, we truly believe in the power of parent-led ABA solutions. It’s all about letting families take an active role in their child’s treatment journey. Imagine being equipped with the right training and resources to implement effective strategies right at home! This not only reinforces the skills learned during therapy sessions but also strengthens that precious bond between parent and child.
When parents get involved, the benefits are clear. Research shows that kids thrive in social skills, communication, and emotional regulation when their parents participate in ABA training. Plus, parent-led interventions can significantly reduce problematic behaviors, creating a nurturing environment for growth.
By empowering families through education and support, Rori Care helps boost caregiver confidence and ease stress. This creates a sustainable framework for success in autism treatment, ensuring that kids flourish both in and out of therapy. Let’s explore this together! We’re here to help you every step of the way!

ABA therapy is truly a game-changer for kids with autism! 🌟 At Rori Care - ABA Therapy, we use evidence-based methods to help young ones develop essential skills, boost communication, and tackle those challenging behaviors. This structured approach really makes a difference, allowing kids to thrive at home, school, and in social situations.
Parents often share how much their child's quality of life improves. In fact, research shows that when families actively participate in the recommended hours of Applied Behavior Analysis, about 90% of kids make remarkable progress! Isn’t that encouraging? Caregiver education is key here. It empowers you with the knowledge and skills to support your child at home, make informed choices, and align with therapeutic strategies, leading to better behavioral outcomes.
Plus, at Rori Care, we ensure that data collection during sessions is smooth and unobtrusive, which is essential for our ABA therapy plans for data-driven care. This way, our clinical team can focus on your child while securely storing and anonymizing data for analysis. Kids receiving ABA intervention often see significant gains in cognitive abilities, language skills, and adaptive behaviors.
Our commitment to evidence-based methods isn’t just about treatment; it’s about transforming lives and creating a brighter future for children with autism and their families. Let’s explore this journey together! We’re here to help you every step of the way!

At Rori Care - ABA Treatment, our expert clinicians and Board Certified Behavior Analysts (BCBAs) are key to making ABA services effective. Our clinical leadership team, including Dr. Jesslyn Nicole Farros, Ph.D., BCBA-D, who’s been specializing in ABA for Pervasive Developmental Disorders since January 2013, along with skilled Registered Behavior Technicians (RBTs) like Monica Ewing, who focuses on ABA interventions for autism and developmental disorders, are equipped with the latest evidence-based techniques. They conduct thorough evaluations and craft personalized treatment strategies tailored to each young person's unique needs. Their expertise is crucial because studies show that personalized care significantly boosts the effectiveness of ABA therapy, enhancing communication, social skills, and adaptive behaviors in individuals with autism. Did you know that as of 2023, the prevalence of autism spectrum disorder in the U.S. has risen to 1 in 36 youths? This highlights the growing need for skilled BCBAs to meet this demand.
BCBAs at Rori Care are essential in creating ABA therapy plans for data-driven care by tracking progress and adjusting treatment strategies based on real-time data. This ensures that ABA therapy plans for data-driven care remain effective and responsive to each individual's development. By fostering a collaborative relationship with families, our BCBAs not only support the young one’s therapeutic journey but also empower parents to be active participants in the process. This teamwork is essential, as research indicates that family involvement can lead to better outcomes and help generalize the skills learned during treatment.
The demand for skilled BCBAs is on the rise, driven by the increasing prevalence of autism and the projected growth rate for BCBAs, which is around 22% through 2030. As the landscape of autism care evolves, the knowledge of our clinical leadership team becomes even more important in providing effective, tailored interventions that promote long-term success for young individuals and their families.
Let’s explore this together! We’re here to help you every step of the way!

At Rori Care - ABA Therapy, we focus on aba therapy plans for data-driven care as the core of our decision-making. By gathering and examining behavioral data through our advanced AI-driven progress report automation, our clinicians can create aba therapy plans for data-driven care that address each child’s unique needs. This innovative approach not only sharpens the precision of treatment plans but also frees up 50% more time for direct care. That means we can make timely adjustments based on how each child is progressing!
We know that parental and caregiver involvement is crucial for the success of ABA treatment. Your insights provide valuable context that can significantly enhance the effectiveness of the intervention. Our personalized planning ensures that every behavioral strategy is custom-designed, complete with clear, measurable objectives. This way, you can actively support your child’s behavioral goals.
Regular data tracking helps our therapists identify patterns and trends, which is essential for creating aba therapy plans for data-driven care that are continuously optimized for the best possible outcomes. As noted in various sources, 'regular data collection offers insights into individual progress and guides adjustments.' This really highlights how important this practice is for achieving effective results.
Let’s explore this together! We’re here to help you every step of the way!

At Rori Care - ABA Services, we truly believe that every young person with autism deserves access to the support they need. That’s why we offer flexible scheduling options and telehealth services, making it easier for families to get the help they deserve. Imagine being able to integrate personalized ABA therapy plans for data-driven care with cutting-edge AI technology—this means your child can receive 50% more care time! Plus, we can set up your evaluation right away.
Research shows that ABA therapy plans for data-driven care can be incredibly effective for youth with ASD, with 90% of individuals making significant progress when caregivers are actively involved. Telehealth has been a game-changer, allowing families to participate in sessions from the comfort of their homes, which really helps to reduce those pesky logistical hurdles.
We understand that navigating insurance coverage and scheduling can be tough. That’s why Rori Care is here to help families access the high-quality support their children need to thrive. We provide guidance on insurance-covered payment options, ensuring that families can access up to 100% coverage for ABA treatment.
Family involvement is key to creating effective ABA therapy plans for data-driven care! When caregivers participate in therapy sessions, it creates a nurturing and consistent environment for individuals with autism, which is essential for implementing ABA therapy plans for data-driven care. Our caregiver education program is designed to enhance support, informed decision-making, and better behavioral outcomes. We empower caregivers with the knowledge and strategies they need to help their children achieve their behavioral goals.
Our main goal is to foster an inclusive atmosphere where individuals feel supported and ready to take on their journey. This ultimately boosts the effectiveness of the care we provide. With autism spectrum disorder affecting about 1 in 44 youths in the United States, ensuring access to these vital services is more important than ever. Let’s explore this together—we’re here to help you every step of the way!

At Rori Care - ABA Treatment, we’re all about supporting families and kids equally. By giving families the essential tools, resources, and support they need, we create a nurturing environment that helps kids develop skills and gain independence. We really encourage active involvement from family members in the treatment process. This way, parents can reinforce what their kids learn at home and advocate for their needs effectively. It’s a team effort that not only boosts treatment effectiveness but also strengthens family bonds, creating a hopeful outlook for the future.
You know, studies show that kids who have steady parental involvement in their ABA interventions make significant strides in communication, social skills, and adaptive behaviors. This ultimately leads to greater independence as they transition into adulthood. Isn’t that amazing? Especially when you consider that kids who start ABA treatment before age 5 tend to show remarkable progress in these areas. Plus, a study by Ozonoff & Cathcart (1998) found that consistent parental guidance, combined with structured early intervention, really enhances cognitive and developmental skills in children with ASD.
By focusing on caregiver involvement and providing education for supporters, Rori Care ensures that caregivers feel equipped to help their kids at home, make informed decisions, and actively participate in their child’s treatment using ABA therapy plans for data-driven care. This empowerment not only reduces stress but also improves overall family dynamics, paving the way for lasting success. To tackle stress as a barrier to parental involvement, we offer strategies like stress management workshops and personalized support plans. This way, families can fully engage in their child’s therapy journey through ABA therapy plans for data-driven care. Let’s explore this together!

At the heart of effective ABA therapy is a commitment to personalized, data-driven care that truly empowers families and fosters meaningful growth in children with autism. By tailoring interventions to meet each child's unique needs, Rori Care ensures that families are not just involved but are active participants in their loved one's journey toward independence and skill development.
Throughout this article, we’ve seen key themes emerge, like the importance of ongoing assessments, the integration of advanced technology, and the role of parent-led solutions in enhancing therapeutic outcomes. Each of these elements contributes to a holistic approach that prioritizes collaboration, transparency, and adaptability. This ultimately leads to improved communication, social skills, and a better quality of life for children with autism.
The transformative potential of ABA therapy is truly remarkable. By prioritizing family involvement and leveraging evidence-based practices, Rori Care sets the stage for lasting success in autism treatment. As the demand for effective support continues to grow, it’s crucial for families to engage actively in their child's therapy. By utilizing the resources and strategies provided, you can create a nurturing environment that fosters growth and independence.
Embracing this collaborative journey not only benefits your child but also strengthens family bonds, paving the way for a brighter future. So, let’s explore this together! We’re here to help you every step of the way!
What is Rori Care's approach to ABA therapy?
Rori Care takes a personalized approach to ABA intervention plans, creating tailored therapy plans based on comprehensive assessments that address specific behavioral challenges and promote skill development.
How does Rori Care involve families in the therapy process?
Rori Care empowers families to actively participate in their loved one's healing journey by focusing on each child’s strengths and weaknesses and fostering a collaborative environment for support and connection.
What technology does Rori Care use to enhance ABA therapy?
Rori Care utilizes advanced AI technology to streamline the creation of progress reports, allowing clinicians to spend more time on direct treatment and ensuring efficient, data-driven care.
Why is ongoing assessment important in ABA therapy?
Ongoing assessments are crucial for tracking a young person's progress, identifying behavioral patterns, evaluating the effectiveness of interventions, and making timely adjustments to therapy plans.
How many hours of ABA intervention are typically recommended for significant improvements?
Intensive ABA intervention typically involves 25 to 40 hours a week for 1 to 3 years, which can lead to significant improvements in areas like language and social skills.
What qualifications do Rori Care specialists have?
Most specialists at Rori Care hold certifications or licenses, such as the Board Certified Behavior Analyst (BCBA) credential, ensuring the delivery of high-quality, ethical care.
How does Rori Care ensure therapy aligns with each child's developmental goals?
Rori Care uses evidence-based methods grounded in the latest research to create personalized behavior intervention plans tailored to each child's unique needs, strengths, challenges, and goals.
What role do parents play in the effectiveness of ABA therapy?
Parents play a vital role in supporting their child by reinforcing skills in everyday settings, which can significantly enhance the effectiveness of the treatment.
How does Rori Care keep families informed about their child's progress?
Rori Care provides real-time progress reports and maintains transparency throughout the therapeutic journey, fostering collaboration and ensuring families are kept in the loop.
What is the overall goal of Rori Care's ABA therapy?
The overall goal is to provide data-driven care that results in better therapeutic outcomes, skill acquisition, and empowerment for both children with autism and their families.