Navigating the world of communication can be particularly challenging for nonverbal students. These learners often face barriers that hinder their ability to express themselves effectively. Engaging in targeted activities designed for them not only enhances their communication skills but also fosters a deeper connection with their peers and surroundings.
But how can caregivers and educators implement effective strategies that truly resonate with each child's unique needs? 🤔 This exploration delves into innovative activities that empower nonverbal students, offering insights and practical approaches to enhance their communication journey. Let’s explore this together!
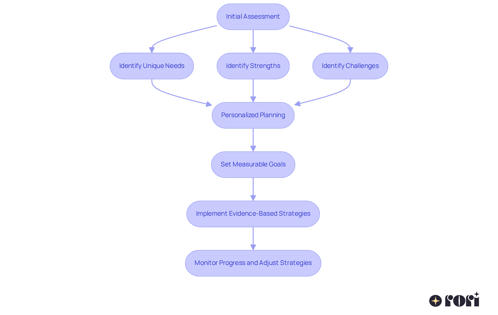
At Rori Care, we understand that navigating ABA therapy can be challenging, especially for parents seeking . That’s why we take a data-driven approach, focusing on tailored just for your child. Our qualified behavior analysts conduct to uncover each child’s unique needs, strengths, and challenges. This helps us create that really work.
We believe that is key! By ensuring that our interaction strategies align with your child’s learning style, we can significantly enhance their ability to express themselves and connect with others. We set clear, and skill development, so you can see along the way.
Plus, our are rooted in the latest research, guaranteeing that we use the most effective methods for behavior change. We continuously monitor progress and make necessary adjustments, empowering you to actively engage in your child’s development.
To support your child’s , consider incorporating that connect with their learning approach. Explore different techniques that resonate with them. Let’s explore this together! We’re here to !

The TEACCH (Treatment and Education of Autistic and Communication Handicapped Children) method is a structured teaching approach that incorporates to boost their . This method creates a predictable environment filled with —like schedules and work systems—that clarify expectations and routines. With , children who don’t use speech can navigate their daily activities more easily, fostering independence and enhancing their ability to communicate effectively.
Research shows that can significantly benefit nonverbal children through by reducing anxiety and confusion. This allows them to engage more fully in their learning environments. There are plenty of success stories that illustrate how the has transformed interactions for many learners. For example, educators have observed that using visual schedules not only helps students understand tasks but also boosts their sense of competence.
Quotes from educators emphasize the effectiveness of structured teaching. One educator shared that 'a well-established environment decreases stimulation and promotes consistent work,' highlighting just how important structure is in the learning process. Recent studies also support the idea that customized instructional strategies, like TEACCH, are essential for meeting the specific needs of autistic youth. This ultimately leads to better communication outcomes and through the use of .
At Rori Care, we focus on key components of behavioral program development, such as and measurable goals, to ensure that each person's unique needs are met. Our clinical leadership team is dedicated to promoting neurodiversity and youth success. We provide expertise that empowers caregivers with to through active involvement and data collection. By highlighting specific aspects of our services, we aim to help individuals with Autism Spectrum Disorders, ADHD, and other behavioral challenges. We nurture an atmosphere of acceptance and support that encourages youth to thrive and feel valued in their educational journeys. Let’s explore this together!

(PRT) is a friendly, naturalistic approach designed to enhance interaction skills through various . It focuses on key developmental areas like motivation, initiation, and responsiveness to social cues. By engaging kids through play and social interactions, PRT fosters a love for communication, which can include , making it easier for them to start conversations and respond to others.
Research shows that children participating in PRT experience s in their expressive skills. For instance, one study found that the Mean Length of Utterance (MLU) increased from 2.76 to 3.20 after the intervention. This approach not only boosts interaction skills but also encourages children to participate in , helping them to transfer what they've learned to different settings. It’s a fantastic resource for promoting with limited verbal skills.
Many success stories highlight how PRT has transformed the social interactions of countless children, helping them connect more deeply with peers and family. By focusing on motivation and social signals, PRT empowers nonverbal children to through . This paves the way for better social communication and overall growth.
At Rori Care, we truly believe that caregivers play a crucial role in implementing these strategies effectively. It’s all about while demonstrating their progress and supporting their success. When suggested therapy hours are fully utilized with active caregiver involvement, an impressive 90% of children show . This supports the scientific basis of , which is also covered by insurance.
Let’s explore this together! We’re here to !
](https://news-medical.net/news/20190806/Pivotal-response-training-works-better-than-other-therapies-at-motivating-kids-with-autism-to-talk.aspx)](https://news-medical.net/news/20190806/Pivotal-response-training-works-better-than-other-therapies-at-motivating-kids-with-autism-to-talk.aspx)](https://news-medical.net/news/20190806/Pivotal-response-training-works-better-than-other-therapies-at-motivating-kids-with-autism-to-talk.aspx)](https://news-medical.net/news/20190806/Pivotal-response-training-works-better-than-other-therapies-at-motivating-kids-with-autism-to-talk.aspx)](https://news-medical.net/news/20190806/Pivotal-response-training-works-better-than-other-therapies-at-motivating-kids-with-autism-to-talk.aspx)](https://news-medical.net/news/20190806/Pivotal-response-training-works-better-than-other-therapies-at-motivating-kids-with-autism-to-talk.aspx)](https://news-medical.net/news/20190806/Pivotal-response-training-works-better-than-other-therapies-at-motivating-kids-with-autism-to-talk.aspx)](https://news-medical.net/news/20190806/Pivotal-response-training-works-better-than-other-therapies-at-motivating-kids-with-autism-to-talk.aspx)](https://news-medical.net/news/20190806/Pivotal-response-training-works-better-than-other-therapies-at-motivating-kids-with-autism-to-talk.aspx)](https://news-medical.net/news/20190806/Pivotal-response-training-works-better-than-other-therapies-at-motivating-kids-with-autism-to-talk.aspx)](https://news-medical.net/news/20190806/Pivotal-response-training-works-better-than-other-therapies-at-motivating-kids-with-autism-to-talk.aspx)](https://news-medical.net/news/20190806/Pivotal-response-training-works-better-than-other-therapies-at-motivating-kids-with-autism-to-talk.aspx)](https://news-medical.net/news/20190806/Pivotal-response-training-works-better-than-other-therapies-at-motivating-kids-with-autism-to-talk.aspx)](https://news-medical.net/news/20190806/Pivotal-response-training-works-better-than-other-therapies-at-motivating-kids-with-autism-to-talk.aspx)](https://news-medical.net/news/20190806/Pivotal-response-training-works-better-than-other-therapies-at-motivating-kids-with-autism-to-talk.aspx)](https://news-medical.net/news/20190806/Pivotal-response-training-works-better-than-other-therapies-at-motivating-kids-with-autism-to-talk.aspx)](https://news-medical.net/news/20190806/Pivotal-response-training-works-better-than-other-therapies-at-motivating-kids-with-autism-to-talk.aspx)](https://news-medical.net/news/20190806/Pivotal-response-training-works-better-than-other-therapies-at-motivating-kids-with-autism-to-talk.aspx)](https://news-medical.net/news/20190806/Pivotal-response-training-works-better-than-other-therapies-at-motivating-kids-with-autism-to-talk.aspx)](https://news-medical.net/news/20190806/Pivotal-response-training-works-better-than-other-therapies-at-motivating-kids-with-autism-to-talk.aspx)](https://news-medical.net/news/20190806/Pivotal-response-training-works-better-than-other-therapies-at-motivating-kids-with-autism-to-talk.aspx)](https://news-medical.net/news/20190806/Pivotal-response-training-works-better-than-other-therapies-at-motivating-kids-with-autism-to-talk.aspx)](https://news-medical.net/news/20190806/Pivotal-response-training-works-better-than-other-therapies-at-motivating-kids-with-autism-to-talk.aspx)](https://news-medical.net/news/20190806/Pivotal-response-training-works-better-than-other-therapies-at-motivating-kids-with-autism-to-talk.aspx)](https://news-medical.net/news/20190806/Pivotal-response-training-works-better-than-other-therapies-at-motivating-kids-with-autism-to-talk.aspx)](https://news-medical.net/news/20190806/Pivotal-response-training-works-better-than-other-therapies-at-motivating-kids-with-autism-to-talk.aspx)](https://news-medical.net/news/20190806/Pivotal-response-training-works-better-than-other-therapies-at-motivating-kids-with-autism-to-talk.aspx)](https://news-medical.net/news/20190806/Pivotal-response-training-works-better-than-other-therapies-at-motivating-kids-with-autism-to-talk.aspx)](https://news-medical.net/news/20190806/Pivotal-response-training-works-better-than-other-therapies-at-motivating-kids-with-autism-to-talk.aspx)](https://news-medical.net/news/20190806/Pivotal-response-training-works-better-than-other-therapies-at-motivating-kids-with-autism-to-talk.aspx)](https://news-medical.net/news/20190806/Pivotal-response-training-works-better-than-other-therapies-at-motivating-kids-with-autism-to-talk.aspx)](https://news-medical.net/news/20190806/Pivotal-response-training-works-better-than-other-therapies-at-motivating-kids-with-autism-to-talk.aspx). Starting from the center, you can explore how it focuses on motivation, initiation, and responsiveness, and how these areas contribute to improving communication skills for nonverbal students.](https://images.tely.ai/telyai/dluxrcqe-this-mindmap-illustrates-the-core-concepts-of-pivotal-response-training-starting-from-the-center-you-can-explore-how-it-focuses-on-motivation-initiation-and-responsiveness-and-how-these-areas-contribute-to-improving-communication-skills-for-nonverbal-students.webp "This mindmap illustrates the core concepts of Pivotal Response Training. Starting from the center, you can explore how it focuses on motivation, initiation, and responsiveness, and how these areas contribute to improving communication skills for nonverbal students.")
, including like , , and , play a vital role in helping them connect and communicate. These resources offer clear representations of ideas, making it easier for young individuals to express their needs and feelings. Did you know that around 65-70% of kids using PECS for at least two years develop some form of ? That's a significant boost to their expressive abilities!
Incorporating visual supports into daily routines and therapy sessions not only enhances understanding but also encourages interaction with the world around them, especially in the context of . For instance, help children anticipate transitions and , which can reduce anxiety and create a comforting sense of security. To make , it’s essential to prepare sturdy picture cards and structured messaging books, ensuring they’re accessible and user-friendly.
Moreover, research shows that children engaging with like PECS often experience increased vocalizations and improved social interactions. is key here—77% of participants in related programs highlighted its importance. Educating caregivers on empowers families to support their child’s , reducing stress and improving family dynamics. By integrating these tools into educational practices, both educators and parents can create a nurturing environment that includes , helping children with communication challenges express themselves better. This ultimately enhances their overall quality of life. Plus, caregivers are encouraged to regularly check in on their child’s progress and adapt visual supports as needed to keep things engaging and effective. Let’s explore this together!

Alternative ways to convey messages—like sign language, message boards, and speech-generating devices—are essential in helping students who don’t use spoken language express their thoughts and needs. These tools not only make communication smoother but also promote independence and lessen the frustration often experienced by . Did you know that around 25% to 30% of kids with autism spectrum disorder (ASD) stay minimally verbal? This really underscores the need for .
Incorporating these alternative methods into therapy and daily interactions fosters an inclusive environment that supports each young person's unique journey of expression. (SLPs) point out that using boards for communication can significantly boost , allowing kids to connect more deeply with their peers and caregivers. For instance, research shows that young learners using the Picture Exchange Communication System (PECS) made quick strides in and symbol use, although keeping those improvements going can be tricky.
There are so many success stories out there! Families have seen remarkable growth in their children's ability to express themselves through sign language and . Active involvement from caregivers, especially when they’re educated in , often leads to more effective and lasting improvements in behavior. By highlighting these and empowering caregivers with education, parents and educators can create a nurturing framework that includes activities for nonverbal students to help them truly thrive. Let’s explore this together!

Engagement strategies that involve interactive activities for and are so important for grabbing their attention! 🌟 Creating really helps . This, in turn, boosts a child's willingness to engage and express themselves. Methods such as music, movement, and other have shown to . For instance, a study found that participating in led to a 17.2-point increase in motor coordination scores. This suggests that activities for not only encourage interaction but also enhance overall engagement.
Teachers often emphasize how crucial are, reminding us that '.' This really highlights how can be a powerful tool for . By weaving in children’s favorite interests into these activities, educators can inspire young learners even more! This approach leads to . Let’s explore this together and see how we can make learning fun and engaging for our little ones!

Modeling and prompting methods are vital activities for in teaching , especially in the context of . This approach is all about focusing on each child's unique needs, allowing educators to effectively demonstrate the desired interaction behaviors, like appropriate responses during conversations.
By using different types of prompts——educators can guide students in expressing themselves. Research shows that , with a combined effect size of 1.47 for language improvement in ABA interventions. Isn’t that impressive?
When caregivers actively participate and the recommended hours of are fully utilized, about 90% of children make remarkable progress. Educators are seeing great success with prompts to facilitate interactions, highlighting how effective these techniques can be in practice.
By showcasing , educators create a that includes , encouraging quiet learners to engage and connect with their peers. This ultimately leads to and a boost in self-esteem. Let’s explore this together and see how we can support our children on their journey!
](https://raisingchildren.net.au/toddlers/connecting-communicating/communicating/nonverbal-communication)](https://raisingchildren.net.au/toddlers/connecting-communicating/communicating/nonverbal-communication)](https://raisingchildren.net.au/toddlers/connecting-communicating/communicating/nonverbal-communication)](https://raisingchildren.net.au/toddlers/connecting-communicating/communicating/nonverbal-communication)](https://raisingchildren.net.au/toddlers/connecting-communicating/communicating/nonverbal-communication)](https://raisingchildren.net.au/toddlers/connecting-communicating/communicating/nonverbal-communication)](https://raisingchildren.net.au/toddlers/connecting-communicating/communicating/nonverbal-communication)](https://raisingchildren.net.au/toddlers/connecting-communicating/communicating/nonverbal-communication)](https://raisingchildren.net.au/toddlers/connecting-communicating/communicating/nonverbal-communication)](https://raisingchildren.net.au/toddlers/connecting-communicating/communicating/nonverbal-communication)](https://raisingchildren.net.au/toddlers/connecting-communicating/communicating/nonverbal-communication)](https://raisingchildren.net.au/toddlers/connecting-communicating/communicating/nonverbal-communication)](https://raisingchildren.net.au/toddlers/connecting-communicating/communicating/nonverbal-communication)](https://raisingchildren.net.au/toddlers/connecting-communicating/communicating/nonverbal-communication)](https://raisingchildren.net.au/toddlers/connecting-communicating/communicating/nonverbal-communication)](https://raisingchildren.net.au/toddlers/connecting-communicating/communicating/nonverbal-communication)](https://raisingchildren.net.au/toddlers/connecting-communicating/communicating/nonverbal-communication)](https://raisingchildren.net.au/toddlers/connecting-communicating/communicating/nonverbal-communication)](https://raisingchildren.net.au/toddlers/connecting-communicating/communicating/nonverbal-communication)](https://raisingchildren.net.au/toddlers/connecting-communicating/communicating/nonverbal-communication)](https://raisingchildren.net.au/toddlers/connecting-communicating/communicating/nonverbal-communication)](https://raisingchildren.net.au/toddlers/connecting-communicating/communicating/nonverbal-communication)](https://raisingchildren.net.au/toddlers/connecting-communicating/communicating/nonverbal-communication)](https://raisingchildren.net.au/toddlers/connecting-communicating/communicating/nonverbal-communication)](https://raisingchildren.net.au/toddlers/connecting-communicating/communicating/nonverbal-communication)](https://raisingchildren.net.au/toddlers/connecting-communicating/communicating/nonverbal-communication)](https://raisingchildren.net.au/toddlers/connecting-communicating/communicating/nonverbal-communication)](https://raisingchildren.net.au/toddlers/connecting-communicating/communicating/nonverbal-communication)](https://raisingchildren.net.au/toddlers/connecting-communicating/communicating/nonverbal-communication)](https://raisingchildren.net.au/toddlers/connecting-communicating/communicating/nonverbal-communication)](https://raisingchildren.net.au/toddlers/connecting-communicating/communicating/nonverbal-communication)](https://raisingchildren.net.au/toddlers/connecting-communicating/communicating/nonverbal-communication), with sub-branches detailing specific prompts and their benefits.](https://images.tely.ai/telyai/pfmiinwf-the-central-node-represents-the-primary-focus-on-communication-skills-each-branch-shows-a-different-aspect-of-the-techniques-used-to-support-nonverbal-students-with-sub-branches-detailing-specific-prompts-and-their-benefits.webp "The central node represents the primary focus on communication skills. Each branch shows a different aspect of the techniques used to support nonverbal students, with sub-branches detailing specific prompts and their benefits.")
Peer-to-peer instruction is a wonderful way to encourage students who may not use spoken language. It motivates them to interact with their classmates, through . By promoting activities for and collaborative learning experiences, educators can create a where non-speaking individuals practice . This approach not only helps them express themselves better but also , which are so important for their overall development.
Research shows that organized significantly boost social involvement among youths with autism. For instance, average scores for social participation increased from 19.50 to 28.50 after focused interventions! Success stories abound, illustrating how children with have made remarkable strides in starting conversations and understanding social cues through . As one educator beautifully put it, 'The benefits of social interaction in communication development are profound; it lays the groundwork for lifelong relationships and emotional well-being.'
By prioritizing and equipping caregivers with , we can enhance the . This allows to enable them to thrive socially and emotionally. At Rori Care, our clinical leadership is dedicated to that celebrates neurodiversity and champions the success of young individuals. Let’s explore this journey together, as we create spaces where every child can shine!

is such a powerful way to encourage our silent learners to join in on , like using gestures or finding other ways to interact. When educators offer immediate and , it can really boost children's more often. This approach not only reinforces preferred behaviors but also builds a with interaction, facilitating activities for to express themselves with newfound confidence.
Research shows that when teachers implement reward systems, learners tend to have longer and . Isn't that amazing? emphasize that recognizing and rewarding even the smallest achievements in expression can lead to . These rewards create an environment where kids feel valued and motivated to keep trying.
There are many success stories that demonstrate how have transformed the interaction skills of nonverbal learners through effective . This, in turn, leads to better social engagement and personal growth. For example, a study from Brigham Young University found that when teachers used , students focused on tasks up to 30% more! That’s a significant boost in engagement and attention.
Parents can also use these techniques at home by acknowledging and rewarding their children's efforts to express themselves, no matter how small. This helps create a . Plus, when caregivers are equipped with and strategies, they can better support their child's behavioral goals, leading to improved outcomes and a more cohesive approach to developmental interactions. Let’s explore this together!
](https://rori.care/post/5-essential-dra-dro-and-dri-examples-in-aba-you-need-to-know)](https://rori.care/post/5-essential-dra-dro-and-dri-examples-in-aba-you-need-to-know)](https://rori.care/post/5-essential-dra-dro-and-dri-examples-in-aba-you-need-to-know)](https://rori.care/post/5-essential-dra-dro-and-dri-examples-in-aba-you-need-to-know)](https://rori.care/post/5-essential-dra-dro-and-dri-examples-in-aba-you-need-to-know)](https://rori.care/post/5-essential-dra-dro-and-dri-examples-in-aba-you-need-to-know)](https://rori.care/post/5-essential-dra-dro-and-dri-examples-in-aba-you-need-to-know)](https://rori.care/post/5-essential-dra-dro-and-dri-examples-in-aba-you-need-to-know)](https://rori.care/post/5-essential-dra-dro-and-dri-examples-in-aba-you-need-to-know)](https://rori.care/post/5-essential-dra-dro-and-dri-examples-in-aba-you-need-to-know)](https://rori.care/post/5-essential-dra-dro-and-dri-examples-in-aba-you-need-to-know)](https://rori.care/post/7-examples-of-negative-punishment-aba-for-effective-behavior-management)](https://rori.care/post/5-essential-dra-dro-and-dri-examples-in-aba-you-need-to-know)](https://rori.care/post/5-essential-dra-dro-and-dri-examples-in-aba-you-need-to-know)](https://rori.care/post/5-essential-dra-dro-and-dri-examples-in-aba-you-need-to-know)](https://rori.care/post/5-essential-dra-dro-and-dri-examples-in-aba-you-need-to-know)](https://rori.care/post/5-essential-dra-dro-and-dri-examples-in-aba-you-need-to-know)](https://rori.care/post/5-essential-dra-dro-and-dri-examples-in-aba-you-need-to-know)](https://rori.care/post/5-essential-dra-dro-and-dri-examples-in-aba-you-need-to-know)](https://rori.care/post/5-essential-dra-dro-and-dri-examples-in-aba-you-need-to-know)](https://rori.care/post/5-essential-dra-dro-and-dri-examples-in-aba-you-need-to-know)](https://rori.care/post/5-essential-dra-dro-and-dri-examples-in-aba-you-need-to-know)](https://rori.care/post/5-essential-dra-dro-and-dri-examples-in-aba-you-need-to-know)](https://rori.care/post/5-essential-dra-dro-and-dri-examples-in-aba-you-need-to-know)](https://rori.care/post/5-essential-dra-dro-and-dri-examples-in-aba-you-need-to-know)](https://rori.care/post/5-essential-dra-dro-and-dri-examples-in-aba-you-need-to-know)](https://rori.care/post/5-essential-dra-dro-and-dri-examples-in-aba-you-need-to-know)](https://rori.care/post/5-essential-dra-dro-and-dri-examples-in-aba-you-need-to-know)](https://rori.care/post/5-essential-dra-dro-and-dri-examples-in-aba-you-need-to-know)](https://rori.care/post/5-essential-dra-dro-and-dri-examples-in-aba-you-need-to-know)](https://rori.care/post/5-essential-dra-dro-and-dri-examples-in-aba-you-need-to-know) to see how it encourages expressive behaviors and results in greater motivation and engagement for learners.](https://images.tely.ai/telyai/oeheawrp-follow-the-arrows-from-implementing-positive-reinforcement-to-see-how-it-encourages-expressive-behaviors-and-results-in-greater-motivation-and-engagement-for-learners.webp "Follow the arrows from implementing positive reinforcement to see how it encourages expressive behaviors and results in greater motivation and engagement for learners.")
and visual timetables is so important for activities for . It helps them feel safe and understand what’s expected of them. clearly outline , which promotes predictability and can really help .
Research shows that not only improve understanding but also create plenty of opportunities for interaction throughout the day. This means our silent kiddos can anticipate interactions, allowing them to engage more meaningfully in their learning environment.
Success stories from teachers reveal that when are used, students often show improved and greater confidence in navigating their daily activities for . By , educators can truly enhance the through , ensuring they feel empowered and connected. Let’s explore this together!

Enhancing communication skills for nonverbal students is a journey that calls for a multifaceted approach, one that embraces personalized strategies and evidence-based methods. By implementing activities tailored specifically for these learners, caregivers and educators can create a nurturing environment that fosters understanding, expression, and social interaction. This article highlights various techniques—like the TEACCH method, Pivotal Response Training, visual supports, and positive reinforcement—all aimed at empowering nonverbal children to communicate effectively.
Key insights reveal just how crucial structured teaching environments, engaging activities, and the integration of alternative communication methods are. Each strategy discussed not only addresses the unique challenges faced by nonverbal students but also emphasizes the vital role caregivers play in supporting their development. Through active involvement and tailored interventions, we can see significant improvements in communication skills, leading to greater independence and social connections.
Ultimately, the journey toward enhancing communication for nonverbal students is a collaborative effort that requires commitment from both educators and families. By embracing these strategies and fostering an inclusive atmosphere, every child can thrive, expressing their thoughts and feelings more freely. The call to action is clear: let’s engage with these proven methods, explore new activities, and support nonverbal learners in their quest for effective communication. Together, we can make progress, ensuring that every child’s voice is heard!
What is Rori Care's approach to ABA therapy for nonverbal students?
Rori Care employs a data-driven approach focusing on individualized interaction strategies tailored for each child, conducted by qualified behavior analysts through thorough assessments.
How does Rori Care ensure personalized planning for children?
Rori Care ensures personalized planning by aligning interaction strategies with each child's learning style, setting clear, measurable goals for behavior change and skill development, and continuously monitoring progress.
What evidence-based strategies does Rori Care use in their interventions?
Rori Care utilizes evidence-based strategies rooted in the latest research to guarantee effective methods for behavior change, making adjustments as necessary to empower caregivers in their child's development.
What is the TEACCH method?
The TEACCH method is a structured teaching approach that uses visual supports to create a predictable environment, helping nonverbal students navigate daily activities and enhancing their communication skills.
How does the TEACCH method benefit nonverbal children?
The TEACCH method reduces anxiety and confusion, allowing nonverbal children to engage more fully in learning environments through activities that clarify expectations and routines.
What are the key components of behavioral program development at Rori Care?
Key components include individualized planning, measurable goals, and a focus on promoting neurodiversity and youth success, ensuring that each person's unique needs are met.
What is Pivotal Response Training (PRT)?
Pivotal Response Training (PRT) is a naturalistic approach designed to enhance interaction skills through play and social interactions, focusing on key developmental areas like motivation, initiation, and responsiveness to social cues.
What improvements can children experience through PRT?
Children participating in PRT often show significant improvements in their expressive skills, including increases in the Mean Length of Utterance (MLU), and better overall social communication.
How important is caregiver involvement in the success of these therapies?
Caregiver involvement is crucial; when therapy hours are fully utilized with active participation, about 90% of children show significant improvement, highlighting the importance of tailored treatment plans.
Is ABA therapy covered by insurance?
Yes, ABA therapy provided by Rori Care is covered by insurance.